Tutte le attività
- Nell'ultima ora
-
Salvamotore + Fusibili ?
Livio Orsini ha risposto a Gumbo alla discussione in Didattica Inverter - azionamenti - motori
I contattori non hanno autoritenuta. Questa funzione la devi realizzare o con un contatto ausiliario del contattore stesso oppure con un relè ausiliario che comanda il contattore, nel caso di contattori di grossa taglia. Questo circuito è un esempio di autoritenuta. Questi sono contatti ausiliari normalmente chiusi. Per fare l'autoritenuta ti serve un contatto ausiliario normalmente aperto (NO). gli ausiliari NC solitamente si usano per fare interblocchi. Se leggi le specifiche del contattore trovi il dato di potenza assorbita dalla bobina, dato espresso in VA nel caso di bobina in alternata, oppure W nel caso di continua. Oppure trovi il dato di corrente assorbita sia di mantenimento che di spunto, Io ti consiglierei di rivolgerti ad un professionista capace che esegua le modifiche al tuo quadro di comando. -
Salvamotore + Fusibili ?
Gumbo ha risposto a Gumbo alla discussione in Didattica Inverter - azionamenti - motori
Dopo essermi documentato un po, sto valutando la possibilita di cablare il quadro comandi in bassa tensione e con contattori, come raccomandato da tutti. Lo schema DOVREBBE essere il seguente, ma comunque chiedo conferma. Purtroppo mi sono arenato sulla scelta sia del trasformatore che dei contattori. Trasformatore: Non ho idea della potenza necessaria. Ho letto che dovrebbe essere superiore all'assorbimento dei contattori che alimenta, ma non trovo questo dato sulle schede tecniche dei contattori. Inoltre di alimentatori ce ne una miriade di tipi. Contattori: 1) Ho capito che mi servono con autoritenuta ma non trovo scritto nelle schede tecniche se il contattore ne e' dotato o no, perche da quanto ho letto pare che non tutti ce l'abbiano. 2) Non riesco a capire la questione dei contatti NO e NC, se si riferisce al circuito di controllo o ai contatti di potenza o cosa. Per i contatti di potenza nel contattore per la linea a 400 CREDO mi servirebbe con 3 contatti NO e per la linea 220 con 2 contatti NO. Pero' nel contattore in foto nel post precedente (e in molti altri che ho visto), oltre alla morsettiera "di potenza", segnata L e T, ce ne una sulla destra marcata 21NC e 22NC che non ho idea a cosa serva, se la scheda del contattore si riferisce a quella, e come mi servirebbe. In definitiva, vista la estrema complessita della materia e la mia scarsissima preparazione, vorrei capire se potete aiutarmi ad acquistare i componenti giusti, (evitando di buttare soldi inutilmente) oppure se e' meglio riconoscere che la cosa non e' alla mia portata e rinunciare, tornando al progetto originario di cablare tutto in alta tensione. -
Simo771 ha iniziato a seguire TELECOMANDO CANCELLO + GARAGE
-
buongiorno a tutti,chiedevo io ho un cancello condominiale bft oro con telecomando bft to2 30,875mhz e una automazione per basculante garage sommer con telecomando sommer pearl 868mhz,e' possibele acquistare un telecomando multifrequenza che possa aprire tramite due bottoni il cancello e il garage?
-
Boiler/caldaia gas/elettrico
reka ha risposto a giuseppemrc alla discussione in Scaldabagno - Stufe - Condizionatori/Deumidificatori portatili
se vuoi eliminare il gas devi andare per forza su un accumulo elettrico. con la potenza disponibile adeguata e una buona gestione del boiler alla fine la spesa non sarà chissà che rispetto al gas ma ti elimini tutti i costi di gestione e manutenzione della caldaia. a pompa di calore fanno risparmiare e impegnano meno potenza, ma aggiungi manutenzione e rumore rispetto al boiler a resistenza. -
Salvamotore + Fusibili ?
Gumbo ha risposto a Gumbo alla discussione in Didattica Inverter - azionamenti - motori
doppio post -
Sostituzione vecchio BPT YC 300
paoloserra ha risposto a paoloserra alla discussione in Citofoni, videocitofoni e intercomunicanti
Grazie Roby 73 dico al cliente che quelli che ha comprato da leroy merlin non vanno bene visto che gli hanno dato 2 1130/15. -
Alessio Menditto ha iniziato a seguire VECCHIA SCUOLA: Avviamento terza fase ritardata motore Dahlander
-
VECCHIA SCUOLA: Avviamento terza fase ritardata motore Dahlander
Alessio Menditto ha risposto a Kingcatta alla discussione in Progettazione impianti elettrici industriali
Nei compressori frigoriferi un sistema simile era usato per ridurre l’assorbimento di spunto. -
Boiler/caldaia gas/elettrico
giuseppemrc ha inserito una discussione in Scaldabagno - Stufe - Condizionatori/Deumidificatori portatili
Ciao a tutti, Sto ristrutturando casa e devo decidere se installare una caldaia piccola a gas oppure un boiler (ma devo trovare lo spazio interno). Per i termosifoni abbiamo una caldaia condominiale, quindi la mia deve gestire solo l'acqua calda. Come piano cottura installo un piano a induzione, per questo sto valutando se togliere il gas, ma vorrei capire qual'è la soluzione ottimale. So che esistono tante caldaie e boiler (gas, elettrice, a pompa di calore ecc...) Qualè la soluzione ottimale nel mio caso? Al momento siamo in 2 ma pensiamo a un futuro, ipotizziamo 4 persone. La caldaia la metterei piccolina fuori in balcone, ma vorrei capire quale tipologia conviene, costi ecc... Il boiler andrebbe messo dentro, devo trovare una posizione dato che deve stare all'interno ed è molto ingombrante, ma anche qui vorrei capire quale tipologia conviene. Grazie -
Kingcatta ha iniziato a seguire VECCHIA SCUOLA: Avviamento terza fase ritardata motore Dahlander
-
VECCHIA SCUOLA: Avviamento terza fase ritardata motore Dahlander
Kingcatta ha inserito una discussione in Progettazione impianti elettrici industriali
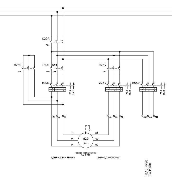
Buongiorno a tutti, mi sono imbattuto in un motore Dahlander doppia stella YY con avviamento particolare, ovvero con comando di una fase ritardata di 100ms da plc con un relè separato rispetto alle altre due. Mi chiedo a livello teorico Elettrotecnico perché sia stata fatta una scelta voluta così, si sa che i motori a due fasi producono grandi vibrazioni e alto calore. i contattori sono chiamati avvio lenta monofase C23LM e avvio lenta C23L. il macchinario ha una quarantina di anni e i motori sono ancora originali... quindi è evidentemente una soluzione applicabile e affidabile. Soluzioni da vero elettrotecnico vecchia scuola, si sa che una volta le cose le facevano per bene e studiate, difficile trovare qualcuno che possa spiegare una scelta tecnica del genere. grazie a tutti!! #elettrotecnica #motore #Dahlander #monofase -
Kingcatta ha aderito alla comunità
-
ELECTROLUX RDH3685GFE-TC09H64HP Errore E54
darkyuver ha risposto a darkyuver alla discussione in Lavatrici - Asciugabiancheria
Buongiorno, grazie nik-nak per il supporto, ho fatto la prova che mi hai suggerito e ti rispondo che non cambia nulla. Successivamente, memore delle prove suggerite da michpao ho aperto totalmente il frontale comandi dell'asciugatrice e ho constatato la possibilità di isolare la sola manopola dei programmi. Senza questa l'asciugatrice ora sul display indica "1:53". Selezionando il tasto avvia il motore parte e non appaiono errori. Interrogato il buffer codici errore ora restituisce E83. Ho ricollegato la manopola e sul display continua a riportare 1:53 e non più 52 ma se seleziono un programma indica "err". Rispetto a prima però non lo fa su tutti i programmi e il codice errore non è più E54 ma confermo essere E83. Ora. Prima mia considerazione errata: pensavo che il buffer si resettasse ad ogni accensione mi sembra di capire che così non è, per cui la supposizione di michpao che l'errore E54 fosse un vecchio errore è più che giusta. Secondo, è possibile che il problema sia proprio nel selettore dei programmi o nella eeprom del processore? In rete trovo questo: Altro codice capofamiglia è E80 che indica in modo generico un problema nella selezione del programma o un difetto del software. Dalla diagnostica l'errore può esprimere due sub codici. E82: segnala che il selettore del ciclo o si trova in una posizione errata, magari tra due programmi, o che comunque non riesce a rilevarne uno. Questo difetto può essere causato dal cablaggio o alla scheda elettronica. In quest'ultimo caso si tratta di un difetto del software. Nello specifico la EEPROM (processore) guasta; E83: simile all'errore precedente, ma a differenza il selettore dei programmi è in posizione corretta ma la scheda non riesce a codificarne il segnale; - Oggi
-
Frontale lavastoviglie in acciaio inox: SMEG-->Miele
Ciccio 27 ha risposto a Lava-asciuga alla discussione in Lavastoviglie
Non c'è uno standard condiviso sui sistemi di fissaggio del pannello. -
Scheda esterna Fujitzu
Alessio Menditto ha risposto a pissibubi alla discussione in Guasti/Problemi Climatizzazione
Risposta del caz. -
Perdita Cestello Ignis kpiu (Phonola PNL6395)
Ciccio 27 ha risposto a Ale_23 alla discussione in Lavatrici - Asciugabiancheria
Cambiarlo. -
Scheda esterna Fujitzu
pissibubi ha risposto a pissibubi alla discussione in Guasti/Problemi Climatizzazione
Risposta della Fujitzu fai controllare l'impianto. -
Collegare telefoni al impulsi a router
reka ha risposto a Pirpolinik alla discussione in Telefonia Fissa - Fax
guarda io l'ho a casa e ho cambiato spesso, da tim ero passato a vodafone e poi ora sono con fastweb. il fastweb me lo hanno cambiato un anno fa per passare alla fibra e anche questo funziona. i fastwebb credo siano il Fastgate e il nexxt one. -
Scheda esterna Fujitzu
Alessio Menditto ha risposto a pissibubi alla discussione in Guasti/Problemi Climatizzazione
I tecnici non possono cambiare semplicemente i pezzi senza chiedersi PERCHÉ si sono guastati, per quello va bene pure la casalinga di Voghera, togli uno metti l’altro. Ovviamente ci può stare col primo guasto, perché pensi a una fatalità, ma col secondo e sempre uguale difetto il bravo tecnico drizza le orecchie e comincia a studiare PERCHÉ si è guastata pure la seconda. E i furbini invece di cazziare i tecnici che non studiano il guasto, contestano a te che non centri niente, e il passaggio del cerino continua in eterno. -
WIC reset stampanti epson con tamponi inchiostri esauriti
NovellinoXX ha risposto a Stefano Ben alla discussione in Stampanti, Scanner, Multifunzione
Molto utile questa informazione Sapevo che esisteva questo tool al link disponibile sui download di Epson, ma non sono mai riuscito a trovarlo. In compenso si trova WicReset a pagamento, 10€ a reset (coincidenza???). Ho comprato una ecotank, stampante con taniche, senza chip, e mi scocciava dover periodicamente pagare l'equivalente di una tangente per l'uso di una stampante di mia proprietà, pagata con denaro sonante. Quindi ringrazio molto l'autore del post per l'informazione. Aggiungo che, per ottenere l'IP della stampante, ho dovuto attivare il WI-FI. Di conseguenza sorge la domanda: è possibile usare il tool su stampanti non dotate di WI-FI ma connesse solo con cavo USB ?? -
Jonnybis ha iniziato a seguire Scalbagno a gas junkers minima x W 11 KB23
-
Scalbagno a gas junkers minima x W 11 KB23
Jonnybis ha inserito una discussione in Scaldabagno - Stufe - Condizionatori/Deumidificatori portatili
Buongiorno a tutto il forum, La mia caldaia non parte più, ho sostituito le batterie ma niente, ho smontato l'entrata dell'acqua e dopo averla pulita e rimontato ancora niente, come posso controllare la scheda o l'elettrovalvola del gas? Grazie anticipatamente. -
Lavatrice LG slim
fisica ha risposto a Marco Fornaciari alla discussione in Lavatrici - Asciugabiancheria
-
Media consumo giornaliero in riscaldamento
Andrea1540 ha risposto a Andrea1540 alla discussione in Impianti Riscaldamento
Con queste giornate più fredde (circa 8 gradi la notte e 13 di giorno) i consumi si sono riportati a 10 kWh. Non ho paragoni da poter fare con metano o altro, grazie -
Perdita Cestello Ignis kpiu (Phonola PNL6395)
Ale_23 ha risposto a Ale_23 alla discussione in Lavatrici - Asciugabiancheria
Intanto che deve arrivare il materiale e i pezzi per ripristinare la vasca, volevo avvantaggiarmi nello smontare il timer e volevo sapere se è fattibile come cosa o conviene farlo dopo aver sistemato la vasca? - Ieri
-
Consiglio relè silenzioso da scatola di derivazione
ROBY 73 ha risposto a Blutarsky alla discussione in Installazione impianti elettrici civili e terziario
Certo che esistono ancora e sono pressoché eterni, rispetto ad un elettronico attuale -
Consiglio relè silenzioso da scatola di derivazione
ROBY 73 ha risposto a Blutarsky alla discussione in Installazione impianti elettrici civili e terziario
Ciao Blutarsky, Vedi ad esempio il Finder 13.91.8.230.0000 che emette un flebile "click" alla pressione dei pulsanti, oppure se cerchi in rete, digita su Google "relè passo passo silenzioso" e troverai vari relè di questo tipo, ma attenzione che presumo devono avere il comando del pulsante sulla fase e non sul neutro. Naturalmente dovrai comprare anche tre pulsanti Ma, non ho capito bene la situazione, hai già qualcosa che comanda il lampadario, oppure è un nuovo impianto e devi ancora decidere come fare l'accensione? -
Lavatrice LG slim
Ganimede77 ha risposto a Marco Fornaciari alla discussione in Lavatrici - Asciugabiancheria
Mhmm... in un cestello così, per un buon risultato, mi sa che più di un cambio di letto è meglio non mettercelo. Ma, non riesci a fare video con audio della situazione? -
Lavatrice LG slim
Ganimede77 ha risposto a Marco Fornaciari alla discussione in Lavatrici - Asciugabiancheria
Si, a pieno carico previsto dal programma. Se il programma sintetico prevede 3Kg, il pieno carico è 3Kg. Se il programma lana prevede 1Kg, il pieno carico è 3Kg.
