PIMPIGI Inserito: 25 luglio 2013 Segnala Inserito: 25 luglio 2013 salve a tutti... mi e' arrivato a laboratorio questo lcd che si e' spento a causa di una scarica elettrostatica, il guasto e' nella scheda alim. siglata 715g3816-p03-h20-002u, purtroppo e' scoppiato un integrato siglato ic901 , e quindi non riesco a leggere la sigla, spero che qualcuno possa darmi una mano, grazie
Riccardo Ottaviucci Inserita: 25 luglio 2013 Segnala Inserita: 25 luglio 2013 purtroppo di schemi di alimentatori Philips neanche l'ombra.Spero che qualcuno abbia un TV simile smontato in laboratorio e ti indichi il valore. Io ritengo che convenga cambiare tutto l'alimentatore per non avere sorprese future e soprattutto impazzimenti e perdite di tempo.
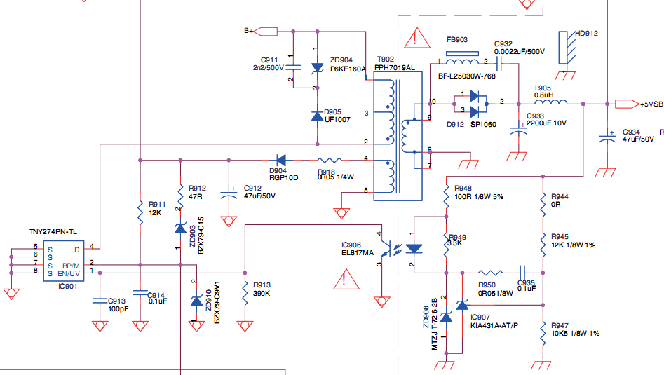
Fulvio Persano Inserita: 25 luglio 2013 Segnala Inserita: 25 luglio 2013 Ciao. Ti posso dare questa porzione di schema
PIMPIGI Inserita: 25 luglio 2013 Autore Segnala Inserita: 25 luglio 2013 grazie... nella porzione di schema c'e' anche quello che mi interessa... provo a cambiare l'integrato se lo trovo. poi vi faro' sapere
Fulvio Persano Inserita: 25 luglio 2013 Segnala Inserita: 25 luglio 2013 Ciao. nella porzione di schema c'e' anche quello che mi interessa. Certo,altrimenti che lo postavo a fare? Oltre all'integrato,sostituisci i diodi Zener D 903-904-905-910, il condensatore C 912 ed il fotoaccoppiatore I.C. 906 !
Messaggi consigliati
Crea un account o accedi per commentare
Devi essere un utente per poter lasciare un commento
Crea un account
Registrati per un nuovo account nella nostra comunità. è facile!
Registra un nuovo accountAccedi
Hai già un account? Accedi qui.
Accedi ora