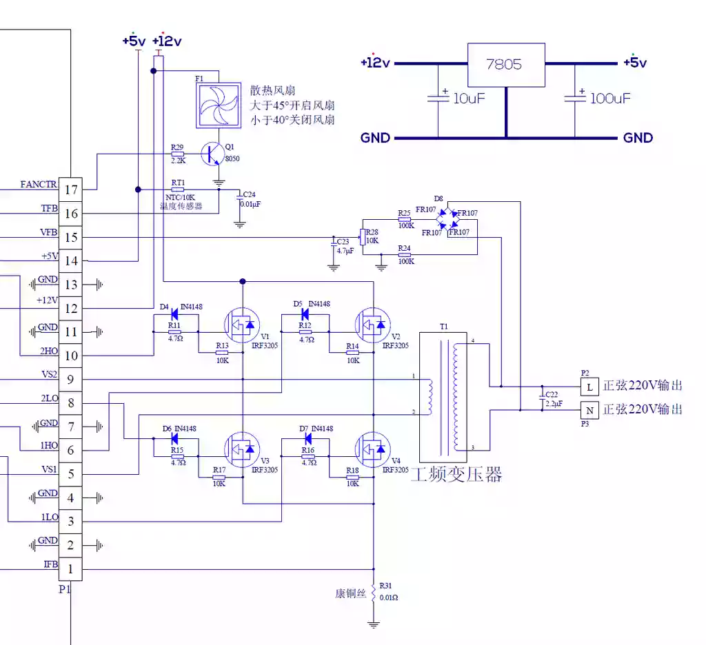
KK43 Inserito: 10 dicembre 2019 Segnala Inserito: 10 dicembre 2019 (modificato) Ciao ragazzi , ero alla ricerca di un PCB di un inverter ad onda sinusoidale pura e ho trovato questo . Come questo ce ne sono una miriade , con più o meno funzioni. Comunque tutti si basano su una board chiamata ESG002 , che in breve è un microprocessore che crea il signela PWM che invia ai driver IR2110S che hanno il compito di comandare i 4 MOS configurati a ponte. Ho dato un attimo un occhiata alla scheda e ho un qualcosa che mi lascia un pò perplesso. La scheda può essere alimentata con tensioni 12/24/36VDC e a monte vi sono due regolatori di tensione , un 7812 e un 7805. Il 7805 si occupa di stabilizzare per il microcontrollore e per il comparatore interno , mentre il 7812 stabilizza la tensione che alimenta i driver e di conseguenza i gate dei MOSFET. Ora mi domando , se in ingresso ho una tensione di una batteria di 12v quando assorbo una corrente di 20 Ampere a cosa serve il regolatore 12v? Qui vi allego foto del PCB e schema del modulo. Schema Modificato: 10 dicembre 2019 da KK43
Livio Orsini Inserita: 10 dicembre 2019 Segnala Inserita: 10 dicembre 2019 Se hai lo schema perchè non lo pubblichi? così ci possiamo ragionare sopra.
KK43 Inserita: 10 dicembre 2019 Autore Segnala Inserita: 10 dicembre 2019 (modificato) Se hai lo schema perchè non lo pubblichi? così ci possiamo ragionare sopra. @Livio Orsinilo schema è appena sopra l'immagine è un link con scritto " Schema" . @gabri-z Grazie per l'averlo pubblicato in forma jpg , io l'ho messo sopra un sito di hosting perche questo forum non permette l'upload di file PDF vettoriali . Il jpg ha il "difetto" di non essere un formato vettoriale perciò più ingrandisci più si perde definizione Modificato: 10 dicembre 2019 da KK43
gabri-z Inserita: 10 dicembre 2019 Segnala Inserita: 10 dicembre 2019 (modificato) Ora mi domando , se in ingresso ho una tensione di una batteria di 12v quando assorbo una corrente di 20 Ampere a cosa serve il regolatore 12v? La scheda può essere alimentata con tensioni 12/24/36VDC Modificato: 10 dicembre 2019 da gabri-z
KK43 Inserita: 10 dicembre 2019 Autore Segnala Inserita: 10 dicembre 2019 Si ma con un tensione pari a 12V il regolatore in realtà non regola e la tensione in uscita potrebbe essere instabile o sbaglio? O semplicemente si comporta come un interruttore chiuso cortocircuitando l'ingresso con l'uscita?
gabri-z Inserita: 10 dicembre 2019 Segnala Inserita: 10 dicembre 2019 Anche a me non piace l'idea , ma non lo vedo sullo schema (problema di occhiali ) , c'è un altro pezzo di schema che qui manca ?
Livio Orsini Inserita: 10 dicembre 2019 Segnala Inserita: 10 dicembre 2019 o schema è appena sopra l'immagine è un link con scritto " Schema" . Non lo avevo visto. Così come non c'era la foto del pcb, forse l'ho aperta tra la pubblicazione a la successiva modifica. Secondo l'orologio del forum ho risposto 2 minuti prima della tua modifica.
KK43 Inserita: 10 dicembre 2019 Autore Segnala Inserita: 10 dicembre 2019 No in realtà quello schema è solo una parte , la parte dei regolatori non c'è in quanto non ho lo schema del PCB ma solo del modulo EGS002. Ma non è difficile da ricostruire. Usa un 7812 e un 7805 in package TO-92 per la 5V. Secondo te se non si regola la 12V per i driver quali posso essere le anomalie sulla forma d'onda in uscita? Non lo avevo visto. Così come non c'era la foto del pcb, forse l'ho aperta tra la pubblicazione a la successiva modifica. Secondo l'orologio del forum ho risposto 2 minuti prima della tua modifica. Si perdonami Livio per sbaglio ho inviato il messaggio prima di finire di scrivere e di postare foto e schema , non pensavo foste cosi celeri nella risposta
gabri-z Inserita: 10 dicembre 2019 Segnala Inserita: 10 dicembre 2019 Non lo avevo visto. Così come non c'era la foto del pcb, Non c'erano .Manco la domanda c'era , per quello ho domandato '' E poi ? ''
napoli1 Inserita: 16 giugno 2022 Segnala Inserita: 16 giugno 2022 Salve ,ho costruito in via sperimentale un piccolo inverter con la scheda egs002 seguendo tutte i consigli del datasheet ,alimento con 12v + 5v ,invece dei mosfet irf3205 uso uv1404r ho seguito tutto lo schema sul gate res.4,7 ohm + diodo , suorce drain resist da 10k , trasformatore di uscita carico 7,5V 230V 3KW, ma , non vuole erogare i 220V al max si ferma a 140V e spesso e volentieri va in protezione per undervolt , perche fa cosi la scheda è funzionante ho fatto il test consigliato della casa , inzialmente pensavo ad un guasto della scheda ma ne ho due di schede tutte è due stesso difetto anzi una nemmeno accende arriva a 140V e va subito in protezione la seconda bene o male risponde un po eroga 140v un ottima onda sinusoidale, è un problema di mosfet? ho allegato lo schema che ho seguito
napoli1 Inserita: 16 giugno 2022 Segnala Inserita: 16 giugno 2022 salve continuo nel problema che non mi capacito e non riesco a capire prima avevo eseguito un'altra prova stesso schema stessi mosfet , ma con diodo led ed , r+c , drain/source mi erogava stessa tensione e la prima scheda funzionava senza scattare protezione, ho staccato tutto ho eseguito schema alla lettera ma il problema e sempre lo stesso perchè ?
Ivan Botta Inserita: 16 giugno 2022 Segnala Inserita: 16 giugno 2022 (modificato) Napoli1, ti sei accodato ad una discussione di più di 2 anni fa, non è consentito dal regolamento che hai accettato in fase di iscrizione al forum, oltre a creare inutile confusione. Inoltre quì hai aperto già una discussione inerente al tuo problema, continua pure a scrivere li. Questa discussione la chiudiamo. ***DISCUSSIONE CHIUSA*** Modificato: 16 giugno 2022 da Ivan Botta
Messaggi consigliati