Microchip1967 Inserita: 29 novembre 2021 Segnala Inserita: 29 novembre 2021 Ma le leggete le indicazioni che ho dato? Il quadro va considerato come un componente a se stante e deve essere autoprotetto. (CEI 23-51) Tanto è vero che ha una sua dichiarazione e lo puo' cablare e dichiarare chiunque E la 23-51 è già semplificata. Altrimenti andrebbe applicata la EN 61439-1 Ti faccio un esempio: prepari il tuo quadro con 4 MT 16A, generale sezionatore da 40A. Il quadro avrà una corrente massima prelevabile, come singolo componente, da 64A per cui il generale non è protetto da sovraccarico Tu dici: ma io ho un contatore da 6kW con un mt da 32A, a cui deleghi la protezione della linea (questa è la funzione dei MT, non del carico) Dal punti di vista "tecnico" il tuo quadro sembrerebbe protetto in quanto il tuo sezionatore non potrà portare mai piu' di 32A. Poi aggiungono quanche carico e, visto che non ci stanno, cambiano il generale e lo portano magari a 50A.Il tuo quadro a questo punto non è piu' protetto.... E' esattamente come quelli che usano un generale da 32, due o piu' differenziali puri da 25A con a valle 2-4 mt la cui somma supera i 25A.... Tutto questo per risparmiare 10 euro di un magnetotermico? Tieni conto che inoltre se usi un mt il cablaggio interno avrà come sezione al massimo quella prevista dal generale.o addirittura quella del collegamento al singolo interruttore.
Marcolino70 Inserita: 29 novembre 2021 Autore Segnala Inserita: 29 novembre 2021 2 ore fa, Microchip1967 ha scritto: Ma le leggete le indicazioni che ho dato? Il quadro va considerato come un componente a se stante e deve essere autoprotetto. (CEI 23-51) Tanto è vero che ha una sua dichiarazione e lo puo' cablare e dichiarare chiunque E la 23-51 è già semplificata. Altrimenti andrebbe applicata la EN 61439-1 Ti faccio un esempio: prepari il tuo quadro con 4 MT 16A, generale sezionatore da 40A. Il quadro avrà una corrente massima prelevabile, come singolo componente, da 64A per cui il generale non è protetto da sovraccarico Tu dici: ma io ho un contatore da 6kW con un mt da 32A, a cui deleghi la protezione della linea (questa è la funzione dei MT, non del carico) Dal punti di vista "tecnico" il tuo quadro sembrerebbe protetto in quanto il tuo sezionatore non potrà portare mai piu' di 32A. Poi aggiungono quanche carico e, visto che non ci stanno, cambiano il generale e lo portano magari a 50A.Il tuo quadro a questo punto non è piu' protetto.... E' esattamente come quelli che usano un generale da 32, due o piu' differenziali puri da 25A con a valle 2-4 mt la cui somma supera i 25A.... Tutto questo per risparmiare 10 euro di un magnetotermico? Tieni conto che inoltre se usi un mt il cablaggio interno avrà come sezione al massimo quella prevista dal generale.o addirittura quella del collegamento al singolo interruttore. Ma mettendo il magnetotermico come generale quadro nel quadro principale da 32a ,mettendo anche come protezione cucina un magnetotermico da 32a per proteggere la linea cucina,nel sotto quadro cucina come generale un magnetotermico da 32 a,in più sempre nel quadro principale,un 32 a per induzione ,come mi comporterei per quanto riguarda la selettività ?
ttthhh Inserita: 30 novembre 2021 Segnala Inserita: 30 novembre 2021 14 ore fa, Microchip1967 ha scritto: Ma le leggete le indicazioni che ho dato? Il quadro va considerato come un componente a se stante e deve essere autoprotetto. (CEI 23-51) Tanto è vero che ha una sua dichiarazione e lo puo' cablare e dichiarare chiunque E la 23-51 è già semplificata. Altrimenti andrebbe applicata la EN 61439-1 Ti faccio un esempio: prepari il tuo quadro con 4 MT 16A, generale sezionatore da 40A. Il quadro avrà una corrente massima prelevabile, come singolo componente, da 64A per cui il generale non è protetto da sovraccarico Tu dici: ma io ho un contatore da 6kW con un mt da 32A, a cui deleghi la protezione della linea (questa è la funzione dei MT, non del carico) Dal punti di vista "tecnico" il tuo quadro sembrerebbe protetto in quanto il tuo sezionatore non potrà portare mai piu' di 32A. Poi aggiungono quanche carico e, visto che non ci stanno, cambiano il generale e lo portano magari a 50A.Il tuo quadro a questo punto non è piu' protetto.... E' esattamente come quelli che usano un generale da 32, due o piu' differenziali puri da 25A con a valle 2-4 mt la cui somma supera i 25A.... Tutto questo per risparmiare 10 euro di un magnetotermico? Tieni conto che inoltre se usi un mt il cablaggio interno avrà come sezione al massimo quella prevista dal generale.o addirittura quella del collegamento al singolo interruttore. Infatti io utilizzo la CEI EN 61439-1/2. Preferisco se possibile non inserire in serie più magnetotermici per le motivazioni già date nei precedenti post. Il prezzo è l'ultimo dei miei problemi, detesto gli scatti intempestivi che possono disalimentarmi linee che non devono essere implicate nella disinserzione.
ttthhh Inserita: 30 novembre 2021 Segnala Inserita: 30 novembre 2021 11 ore fa, Marcolino70 ha scritto: Ma mettendo il magnetotermico come generale quadro nel quadro principale da 32a ,mettendo anche come protezione cucina un magnetotermico da 32a per proteggere la linea cucina,nel sotto quadro cucina come generale un magnetotermico da 32 a,in più sempre nel quadro principale,un 32 a per induzione ,come mi comporterei per quanto riguarda la selettività ? D, C, B, A oppure E, D, C, B ad adeguate In per proteggere la linea, anch'essa di adeguata sezione... Ed è un bagno di sangue, oltre non avere selettività per il cortocircuito. Sezionatori ove possibile!
fradifog Inserita: 30 novembre 2021 Segnala Inserita: 30 novembre 2021 Il 28/11/2021 alle 12:18 , reka ha scritto: 64-8 37.4.1 Dove è scritto che è obbligatorio?
Microchip1967 Inserita: 30 novembre 2021 Segnala Inserita: 30 novembre 2021 8 ore fa, ttthhh ha scritto: nfatti io utilizzo la CEI EN 61439-1/2. Preferisco se possibile non inserire in serie più magnetotermici per le motivazioni già date nei precedenti post. Il prezzo è l'ultimo dei miei problemi, detesto gli scatti intempestivi che possono disalimentarmi linee che non devono essere implicate nella disinserzione. quindi tu, per un quadro civile, esegui tutte le prove di tenuta al cortocircuito, prova d'isolamento, tenuta meccanica, calcolo sovratemperatura piu' redazione fascicolo tecnico? Comprensibile per un quadro industriale, da pazzi per un quadro civile.... Dimmi se tutto cio' vale il risparmio che ti da l'uso di un sezionatore rispetto ad un mt... Se usi un sezionatore da 40A con a valle 4 mt da 16,la inq risultante sarà di 53.55A e il quadro non è a norma Se usi un mt da 40A con a valle 4mt da 16, la inq risultante sarà di 34A e dovrai solo fare un calcolo semplice di sovratemperatura. Tra l'altro non vedo alcun problema di selettività in caso di corto circuito in quanto svrapponendo le curve d'intervento del 16A sul 40A queste non si incrociano. io i sezionatori li uso solo se effettivamente necessari (ad esempio sulle unità esterne dei condizionatori) 20 ore fa, Marcolino70 ha scritto: Ma mettendo il magnetotermico come generale quadro nel quadro principale da 32a ,mettendo anche come protezione cucina un magnetotermico da 32a per proteggere la linea cucina,nel sotto quadro cucina come generale un magnetotermico da 32 a,in più sempre nel quadro principale,un 32 a per induzione ,come mi comporterei per quanto riguarda la selettività ? se fai una distribuzione del genere un qualsiasi progettista serio ti manderebbe subito a fare fotocopie (ad essere buoni) Tu mi fai un impianto in cui prevedi già di base per il piano ad induzione un 32A e usi come generale sempre un 32? Su una cosa del genere l'impianto come minimo deve essere già progettato per il 10kW. A meno che non vuoi stare al limite dei 6kW per evitare di pagare un professionista per il progetto....
Marcolino70 Inserita: 30 novembre 2021 Autore Segnala Inserita: 30 novembre 2021 40 minuti fa, Microchip1967 ha scritto: quindi tu, per un quadro civile, esegui tutte le prove di tenuta al cortocircuito, prova d'isolamento, tenuta meccanica, calcolo sovratemperatura piu' redazione fascicolo tecnico? Comprensibile per un quadro industriale, da pazzi per un quadro civile.... Dimmi se tutto cio' vale il risparmio che ti da l'uso di un sezionatore rispetto ad un mt... Se usi un sezionatore da 40A con a valle 4 mt da 16,la inq risultante sarà di 53.55A e il quadro non è a norma Se usi un mt da 40A con a valle 4mt da 16, la inq risultante sarà di 34A e dovrai solo fare un calcolo semplice di sovratemperatura. Tra l'altro non vedo alcun problema di selettività in caso di corto circuito in quanto svrapponendo le curve d'intervento del 16A sul 40A queste non si incrociano. io i sezionatori li uso solo se effettivamente necessari (ad esempio sulle unità esterne dei condizionatori) se fai una distribuzione del genere un qualsiasi progettista serio ti manderebbe subito a fare fotocopie (ad essere buoni) Tu mi fai un impianto in cui prevedi già di base per il piano ad induzione un 32A e usi come generale sempre un 32? Su una cosa del genere l'impianto come minimo deve essere già progettato per il 10kW. A meno che non vuoi stare al limite dei 6kW per evitare di pagare un professionista per il progetto.... Calcolando che un piano induzione può arrivare fino a 7.2kw,calcolando che i contatori nuovi posso erogare il 40 % in più per tre ore,si il 32 a per un piano induzione ci sta
Marcolino70 Inserita: 30 novembre 2021 Autore Segnala Inserita: 30 novembre 2021 1 minuto fa, Marcolino70 ha scritto: Calcolando che un piano induzione può arrivare fino a 7.2kw,calcolando che i contatori nuovi posso erogare il 40 % in più per tre ore,si il 32 a per un piano induzione ci sta Dimmi se tutto cio' vale il risparmio che ti da l'uso di un sezionatore rispetto ad un mt... Se usi un sezionatore da 40A con a valle 4 mt da 16,la inq risultante sarà di 53.55A e il quadro non è a norma Se usi un mt da 40A con a valle 4mt da 16, la inq risultante sarà di 34A e dovrai solo fare un calcolo semplice di sovratemperatura. Tra l'altro non vedo alcun problema di selettività in caso di corto circuito in quanto svrapponendo le curve d'intervento del 16A sul 40A queste non si incrociano. io i sezionatori li uso solo se effettivamente necessari (ad esempio sulle unità esterne dei condizionatori). 1 minuto fa, Marcolino70 ha scritto: Calcolando che un piano induzione può arrivare fino a 7.2kw,calcolando che i contatori nuovi posso erogare il 40 % in più per tre ore,si il 32 a per un piano induzione ci sta Poi inq 53,55a,ma non arriverà mai a quell assorbimento il quadro avendo 6 kw
ttthhh Inserita: 30 novembre 2021 Segnala Inserita: 30 novembre 2021 (modificato) 3 ore fa, Microchip1967 ha scritto: quindi tu, per un quadro civile, esegui tutte le prove di tenuta al cortocircuito, prova d'isolamento, tenuta meccanica, calcolo sovratemperatura piu' redazione fascicolo tecnico? Comprensibile per un quadro industriale, da pazzi per un quadro civile.... Io, ripeto, non progetto quadri, nè tantomeno civili. Se ti faccio vedere il mio quadro di distribuzione capirai tranquillamente il perchè dell'adozione di sezionatori e commutatori (entrambi sotto carico o di manovra, come si vuol dire). Non è un problema, e mi ripeto per l'ennesima volta, di spendere qualche euro in più, anche perchè i sezionatori da 100A, 80A ed i commutatori da 80A che utilizzo io costano assai di più di un magnetotermico. E' un problema di selettività che 3 ore fa, Microchip1967 ha scritto: in caso di corto circuito non esiste, se non con l'uso dei magnetotermici selettivi, per questo e per sapere di più su curva A, E e Z mi piacerebbe molto avere il parere di @Carlo Albinoni. Una selettività parziale esiste solo in caso di sovraccarico, gestendo correttamente le curve e un rapporto tra le In degli interruttori. Io non voglio vedermi disalimentati i carichi dell'intero quadro per un cortocircuito su un utilizzatore, soprattutto quando in casa ho un network data center/CED ed un laboratorio metrologico di sviluppo elettronico. Sbaglio?! Modificato: 30 novembre 2021 da ttthhh
ttthhh Inserita: 30 novembre 2021 Segnala Inserita: 30 novembre 2021 (modificato) @Microchip1967 Uno spaccato delle linee utilizzatrici del mio QED (quadro elettrico distribuzione): Generale sez 80A UPS01 50A UPS02 32A pertinenze – cantina 32A pertinenze – box 32A manutenzione 16A GU01 commutatore Rete/OFF/UPS01 80A cucina lavastoviglie 10A cucina cottura – cappa 10A cucina cottura - piano cottura 50A cucina forni – microonde/vapore 16A cucina forni – multifunzione 16A cucina forni – scaldavivande 10A cucina forni – sottovuoto 10A cucina frigoriferi - cantina/freezer 10A cucina frigoriferi - frigorifero 10A studio frigorifero 10A lavanderia – lavatrice 16A lavanderia – asciugatrice 16A prese stanze/esterne 16A prese bagni 16A GU02 commutatore Rete/OFF/UPS01 80A SELV24 100VA SELV12 40VA controllo 6A illuminazione – luci 10A illuminazione – automazione 6A serramenti – nicchia 6A serramenti – tende interne 10A serramenti – tapparelle 10A serramenti – tende esterne 10A serramenti – cancello pedonale 6A serramenti – automazione 6A termoidraulica A – PDC esterna 20A termoidraulica A – PDC interna 16A termoidraulica A – ACS backup 16A termoidraulica A – VMC 10A termoidraulica B – filtri 6A termoidraulica B – ACS ricircolo 6A termoidraulica B – distribuzione sanitaria 6A termoidraulica B – distribuzione tecnica 6A termoidraulica B – dissipazione termica RG01 10A termoidraulica B - automazione 6A antintrusione 6A network – LAN 16A network – videosorveglianza 10A network – telefonia 10A network – WAN 10A multimedia – antenne 10A multimedia – automazione 10A computers 16A elettronica – analisi e lavorazione 16A elettronica – alimentazione AC 20A elettronica – alimentazione DC 16A GU03 commutatore Rete/OFF/UPS02 80A multimedia multiroom 16A multimedia sala A – servizio 10A multimedia sala A – video 10A multimedia sala A – audio digitale 10A multimedia sala A – audio analogico 10A multimedia sala B – amplificazione A 16A multimedia sala B – amplificazione B 16A multimedia sala B – amplificazione C 16A I GU sono acronimo di gruppi utilizzatori. Come vedi anche nel "civile" si possono avere quadri complessi che non si risolvono con l'installazione spasmodica di magnetotermici. Modificato: 30 novembre 2021 da Maurizio Colombi Unificata la formattazione del testo.
click0 Inserita: 30 novembre 2021 Segnala Inserita: 30 novembre 2021 Il 29/11/2021 alle 17:25 , Microchip1967 ha scritto: Poi aggiungono quanche carico e, visto che non ci stanno, cambiano il generale e lo portano magari a 50A.Il tuo quadro a questo punto non è piu' protetto.... si certo... se poi uno invece cambia il generale del quadro 5 ore fa, Microchip1967 ha scritto: Se usi un mt da 40A con a valle 4mt da 16, la inq risultante sarà di 34A e dovrai solo fare un calcolo semplice di sovratemperatura. per me eccedi i 6kw quindi diventano un po' c...i del progettista
Microchip1967 Inserita: 1 dicembre 2021 Segnala Inserita: 1 dicembre 2021 (modificato) 13 ore fa, click0 ha scritto: per me eccedi i 6kw quindi diventano un po' c...i del progettista e con questa frase mi dimostri che non hai proprio capito di che cosa si parla, visto che la 23-51 si applica su quadri per uso civile fino a 125A (il DM37 non si applica per la progettazione e realizzazione dei quadri elettrici, di qualsivoglia tipo) Il quadro puo' essere progettato e realizzato da chiunque, in quanto è un componente dell'impianto. E sono c...i dell'installatore verificare che sia a posto, visto che è lui che ci mette la firma sulla ddc Se, come in questo caso, l'errore è macroscopico in caso d'incidente il giudice sai come si diverte perchè tu, come professionista, ti dovevi accorgere dell'errore 14 ore fa, ttthhh ha scritto: Uno spaccato delle linee utilizzatrici del mio QED (quadro elettrico distribuzione): se è all'interno dello stesso quadro ci sta (anche si mi piacerebbe sapere chi protegge il generale da 80A visto che la somma a valle è di 162A supponendo l'uso di MT e in questo caso non si puo' applicare la 23-51). Per tua informazione è possibile avere la selettività su corto circuito con interruttori magnetotermici https://library.e.abb.com/public/6c8324f8901b86bcc1257e06004d9bcc/QT1 2015 it_1SDC007100G0905.pdf Viene normalmente impiegata anche in campo civile 14 ore fa, ttthhh ha scritto: Io non voglio vedermi disalimentati i carichi dell'intero quadro per un cortocircuito su un utilizzatore, soprattutto quando in casa ho un network data center/CED ed un laboratorio metrologico di sviluppo elettronico. Sbaglio?! Corretto.Ma se hai a che fare con un CED di certo limitoal minimo l'uso di differenziali (solo per le prese a spina per le assistenze) viste le elevati correnti di dispersione. Lavoro esclusivamente con magnetotermici e di certo non con sezionatori (che al limite sono posti nei presi dell'utilizzatore per garantire il sezionamento in caso di manutenzione come ad esempio gruppi refrigeranti e/o ups).Anche perchè se hai un ced avrai a che fare al 95% con un sistema TN o addirittura IT e quindi sarai molto facilitato al coordinamento delle protezioni con il rispetto dei tempi d'intervento. Ma qui stiamo parlando di abitazione. e comunque per chiudere il tutto, io le indicazioni tecniche di mia conoscenza ve le ho esposte.Poi saranno c...i dell'installatore certificare il tutto, visto che alla firma sarà la sua Modificato: 1 dicembre 2021 da Microchip1967
ttthhh Inserita: 2 dicembre 2021 Segnala Inserita: 2 dicembre 2021 (modificato) 23 ore fa, Microchip1967 ha scritto: anche si mi piacerebbe sapere chi protegge il generale da 80A visto che la somma a valle è di 162A Ciao, intanto ti ringrazio per la discussione, interessante! La linea che esce dal punto di consegna è un monofase (vediamo se riuscirò ad avere il 10kW, comunque mal che vada il 9kW) da 16mm2 per 25 m circa, protetta subito a valle del contatore da un D 63A, entra nell'abitazione ed arriva al primo quadro (QEG) e da lì finisce nel QED, quello di cui ho enumerato le linee nel precedente post. Quindi il primo magnetotermico D 63 protegge la linea, i sezionatori ed i commutatori (sia del QEG che del QED) ed i cablaggi nei due quadri fatti con lo stesso cavo e stessa sezione. A valle dei differenziali e magnetotermici (i primi protetti dai magnetotermici a valle) le linee sono protette da questi ultimi. Si introduce un'ulteriore complicazione: l'impianto attraverso i commutatori a 3 posizioni I/OFF/II permette di alimentare le utenze a valle di GU01, GU02 e GU03 attraverso due UPS online VFI-SS-111. Quindi lo schema delle protezioni aggiornato sarebbe: QEPDC MCB D 10kA 63A QEG generale SEZ 100A QED generale SEZ 80A QED UPS01 MCB C 6kA 50A QED GU01 COM 80A QED protezioni differenziali e magnetotermiche B 6kA per utilizzatori finali Capisci bene che, per far sì che la valle protegga il monte (sezionatori e commutatori) avrei dovuto installare come generale un sezionatore da più di 806A (somma delle In di Generale + GU01 + GU02 + GU03), come commutatore GU01 superiore a 216A, GU02 superiore a 324A e GU03 superiore a 104A. In più come vedi ho utilizzato le 3 curve caratteristiche D, C e B e le In minori verso i circuiti terminali (eccetto il piano cottura ad induzione, ma quello è l'interruttore che vuole il produttore...). Cosa ne pensi di queste considerazioni? Avresti operato diversamente? Grazie! Modificato: 2 dicembre 2021 da ttthhh
Microchip1967 Inserita: 3 dicembre 2021 Segnala Inserita: 3 dicembre 2021 Per poter fare una valutazione piu' coerente dovrei sapere, della componentistica installata , i dati tecnici (ovvero sapere i dati dei dispositivi, se sono MT o MTD, con relativo tipo -AC-AS-F-B) e relativo potere dì'interruzione Altra cosa sicuramente da verificare come si comportano le protezioni quando il tutto è alimentato dagli ups (per assurdo potresti avere che in caso di cortocircuito l'ups entra in protezione per bassa corrente di CC, disalimentando tutti i carichi) e come si comporta lo stesso (se in questa fase lavora con neutro isolato da terra, eventuali differenziali cessano di funzionare Se dovessi avere della struamentazione-apparati a cui devo assolutamente garantire il funzionamento, userei dei sistemi IT con controllore d'isolamento per segnalazione primo guasto Quindi, ad esempio Fornitura BT > Protezione >UPS on line doppia conversione con trafo isolamento> Controllore isolamento> protezioni selettive> carico A monte della protezione eventuale commutatore automatico rete>gruppo elettrogeno
ttthhh Inserita: 5 dicembre 2021 Segnala Inserita: 5 dicembre 2021 Il 3/12/2021 alle 09:16 , Microchip1967 ha scritto: Per poter fare una valutazione piu' coerente dovrei sapere, della componentistica installata , i dati tecnici (ovvero sapere i dati dei dispositivi, se sono MT o MTD, con relativo tipo -AC-AS-F-B) e relativo potere dì'interruzione Sono d'accordo con te, domani appena ho due minuti allego una lista dettagliata. Il 3/12/2021 alle 09:16 , Microchip1967 ha scritto: Altra cosa sicuramente da verificare come si comportano le protezioni quando il tutto è alimentato dagli ups (per assurdo potresti avere che in caso di cortocircuito l'ups entra in protezione per bassa corrente di CC, disalimentando tutti i carichi) e come si comporta lo stesso (se in questa fase lavora con neutro isolato da terra, eventuali differenziali cessano di funzionare Gli UPS sono dei modelli online a doppia conversione con uscita sinusoidale, senza trasformatori di isolamento lato ingresso e/o uscita ed a neutro passante. La condizione di funzionamento a batteria (isola) non l'ho considerata, prendendo per buono quello che normativamente viene definito sistema IT di breve durata, quindi non ho installato dei dispositivi IMD atti a controllare l'isolamento. Ho preferito la soluzione TT per mantenere la protezione differenziale a valle degli UPS poichè, come hai visto, i gruppi utilizzatori possono lavorare sia alimentati direttamente da Rete che attraverso l'UPS. Nel primo caso, essendo un sistema TT, la protezione differenziale è obbligatoria. Il produttore ha un supporto tecnico che personalmente ritengo molto scarso e nella documentazione non viene fatta menzione alle protezioni onboard. Guardati esternamente non presentano interruttori automatici sulle uscite e, nella manualistica, cercando cortocircuito nella sezione codici errori cita laconicamente queste parole: "Scollegare tutte le utenze dalle prese di uscita dell'UPS e riavviare il sistema UPS senza utenze. Se l'errore si ripresenta, contattare il supporto tecnico". Mentre presentano un magnetotermico sulla linea in ingresso da 50A per la versione 6kVA ed uno da 63A per la versione 10kVA entrambi in curva D con un Icc di 6kA. Che sostituirei volentieri con un sezionatore, poichè il MT 32A curva C 6kA a protezione del 6kVA ed il MT 50A curva C 6kA a protezione del 10kVA sono più che sufficienti per proteggere linea in ingresso ed UPS. Grazie!
click0 Inserita: 5 dicembre 2021 Segnala Inserita: 5 dicembre 2021 Il 1/12/2021 alle 11:32 , Microchip1967 ha scritto: e con questa frase mi dimostri che non hai proprio capito di che cosa si parla, visto che la 23-51 si applica su quadri per uso civile fino a 125A (il DM37 non si applica per la progettazione e realizzazione dei quadri elettrici, di qualsivoglia tipo) Il quadro puo' essere progettato e realizzato da chiunque, in quanto è un componente dell'impianto. E sono c...i dell'installatore verificare che sia a posto, visto che è lui che ci mette la firma sulla ddc oltre i 6kw devo farmi fare un progetto da "progettista" abilitato quindi seguirò quanto mi viene detto dal progettista... in quanto 40A di mt generale e 4 interuttori da 16A eccedono quanto posso "progettare"... se poi succede un guaio perché ho seguito quanto detto dal progettista e messo un interruttore a inizio linea seguito da un sezionatore dentro al quadro... mah..
Microchip1967 Inserita: 6 dicembre 2021 Segnala Inserita: 6 dicembre 2021 (modificato) 17 ore fa, click0 ha scritto: in quanto 40A di mt generale e 4 interuttori da 16A eccedono quanto posso "progettare"... Ma allora sei de coccio.... Per la progettazione di un quadro NON SI APPLICA il DM37 in quanto trattasi di singolo componente dell'impianto. Per assurdo anche una persona con un minimo di conoscenza tecnica puo' progettare, realizzare e certificare un quadro elettrico Devi pero' rispettare la normativa esistente per tale componente (CEI EN 61439-1 o CEI 23-51) e rilasciare il relativo documento Modificato: 6 dicembre 2021 da Microchip1967
click0 Inserita: 6 dicembre 2021 Segnala Inserita: 6 dicembre 2021 il "singolo componete" (l'insieme degli interruttori) che tu progetti non "va accordato" anche a tutto il resto... quindi io progetto il quadro con una serie di interruttori (visto che posso) il progettista "progetta" la sezione dei conduttori (visto che comunque eccedendo i 6 kw di "progetto", ho l'obbligo che venga redatto da persona iscritto all'albo dei progettisti) e se non "combaciano", amen...?!
Microchip1967 Inserita: 7 dicembre 2021 Segnala Inserita: 7 dicembre 2021 Basta, ci rinuncio. 19 ore fa, click0 ha scritto: io progetto il quadro con una serie di interruttori (visto che posso) il progettista "progetta" la sezione dei conduttori (visto che comunque eccedendo i 6 kw di "progetto", ho l'obbligo che venga redatto da persona iscritto all'albo dei progettisti) e se non "combaciano", amen...?! Io progettista scelgo il quadro che mi serve (esattamente come puo' essere un interruttore di comando come un deviatore o una presa) e se questo non rispetta le mie prescrizioni semplicemente non lo uso.Punto e basta.. E se l'impianto è progettato da persona abilitata e tu sei il quadrista, segui le specifiche richieste e non fai quello che ti pare, a meno che non ci siano errori macroscopico nella progettazione E comunque i quadri si progettano dopo aver stabilito linee e carichi. Un quadro con un sezionatore da 32A e 3 interruttori a valle da 16 non è un componente a regola d'arte. Un quadro con un sezionatore da 63A e 3 interruttori a valle da 16A è un componente a regola d'arte. Come quelli che montano un generale da 32A, un differenziale puro da 25A e 3 interruttori la cui somma supera i 25A nominali.Praticamente un lavoro fatto da "ignoranti"( nel senso che ignorano le piu' basilari regole), non da elettricisti
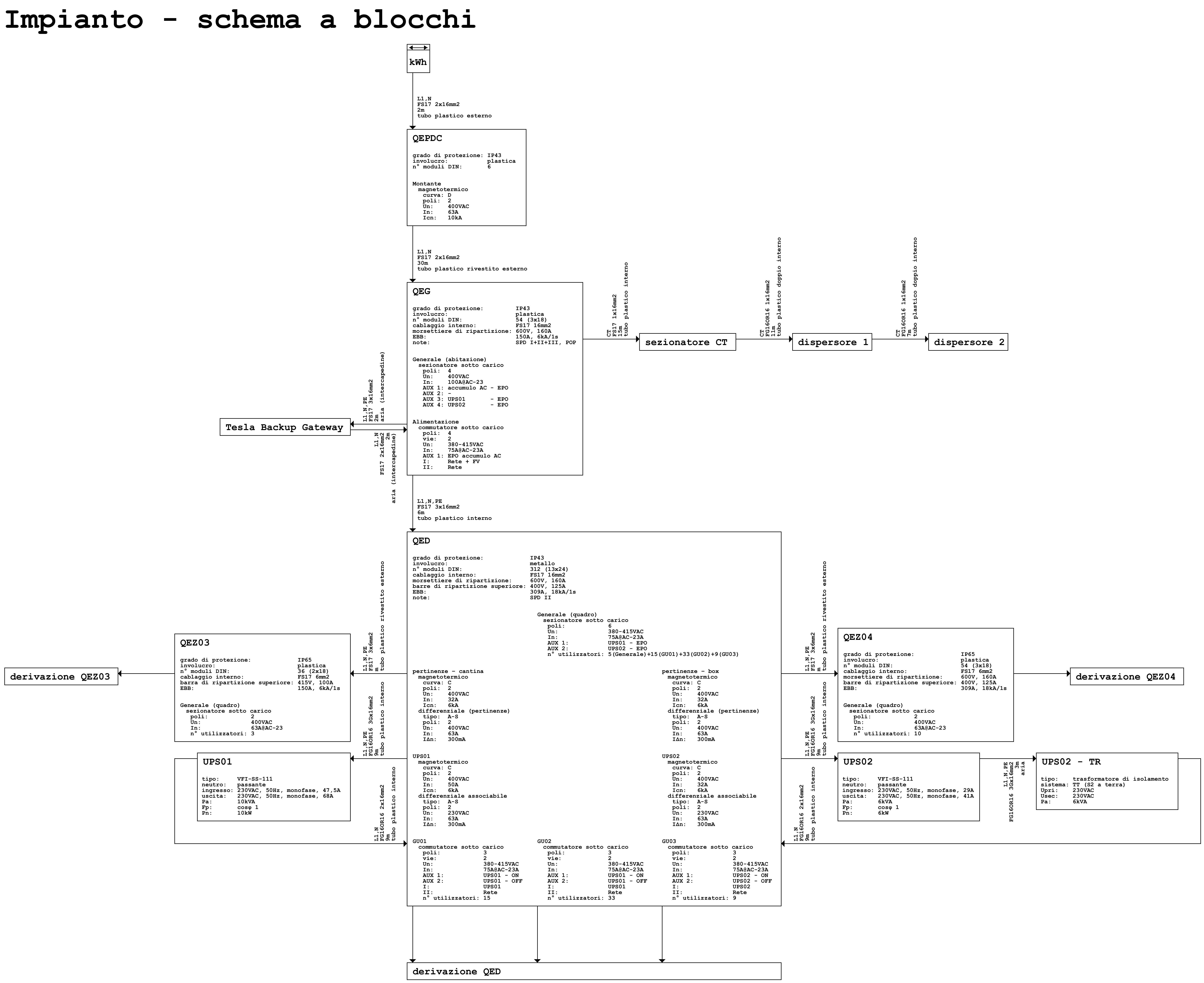
ttthhh Inserita: 9 dicembre 2021 Segnala Inserita: 9 dicembre 2021 @Microchip1967 Sono riuscito a preparare uno schema a blocchi abbastanza esplicativo. A valle di QED, QEZ03 e QEZ04 tutti i differenziali sono tipo F 30mA la cui In è >= alla somma delle In di tutti i magnetotermici che vi sono a valle, questi ultimi sono tutti curva B 6kA. Unico problema ancora da risolvere è la mancanza di un differenziale selettivo A-S con idn di 1A (per risultare selettivo verso i selettivi A-S a valle da 300mA) nel QEG per proteggere il montante che entra in QED (essendo quest'ultimo metallico). Come vedi i generali di QEG e QED si occupano anche di staccare completamente quello che vi è a valle ed in presenza di accumulatori ed UPS la soluzione è disalimentare il primario ed aprire il contatto di EPO. Se mettessi un magnetotermico e questo scattasse avrei automaticamente un blackout degli organi dell'impianto che dovrebbero prevenirlo. Ditemi la vostra!
ilsolitario Inserita: 9 dicembre 2021 Segnala Inserita: 9 dicembre 2021 Solitamente progettare il quadro o i vari quadri sono un incarico a parte rispetto al progetto dell'impianto se il tutto è di notevole potenza/dimensione.. un buon software di progettazione rilasciato da grandi produttori permette anche con poche competenze se si utilizza materiale dello stesso, di fare quadri senza troppi problemi. Vedendo lo schema a blocchi non capisco una cosa.. C'è un sezionatore di terra.?
Microchip1967 Inserita: 9 dicembre 2021 Segnala Inserita: 9 dicembre 2021 Ho salvato l'immagine perchè voglio analizzarla con calma, anche perchè ci sono alcune cose per niente chiare. La prima situazione di pericolo serio che vedo è che a monte del QED non trovo nessuna protezione differenziale. presumendo una fornitura TT da 10kW monofase, il tesla backup gateway non risulta in alcun modo protetto, essendoci la linea di alimentazione in FS17 in configurazione 3G16 all'interno dello stesso tubo Altra cosa da verificare il tratto da QEPDC a QEG, che spero sia un tubo corrugato incassato (ricordo che anche se posato in tubo plastico, la posa di FS17 in esterno non è consentita).Devo inoltre verificare percè ho qualche dubbio che un MT D63 protegga una corda da 16mmq con isolamento in plastica (sicuramente se fosse in EPR ci potrebbe anche stare). ti faro' sapere...
ttthhh Inserita: 9 dicembre 2021 Segnala Inserita: 9 dicembre 2021 (modificato) 2 ore fa, Microchip1967 ha scritto: La prima situazione di pericolo serio che vedo è che a monte del QED non trovo nessuna protezione differenziale. Sì, l'ho scritto nel precedente post: 6 ore fa, ttthhh ha scritto: Unico problema ancora da risolvere è la mancanza di un differenziale selettivo A-S con idn di 1A (per risultare selettivo verso i selettivi A-S a valle da 300mA) nel QEG per proteggere il montante che entra in QED (essendo quest'ultimo metallico). 2 ore fa, Microchip1967 ha scritto: Devo inoltre verificare percè ho qualche dubbio che un MT D63 protegga una corda da 16mmq con isolamento in plastica (sicuramente se fosse in EPR ci potrebbe anche stare). E' un corrugato da 32, posato all'interno di un tubo di acciaio zincato, staffato nel soffitto di un locale seminterrato, quindi nessun problema, doppio isolamento con protezione meccanica. 2 ore fa, Microchip1967 ha scritto: Devo inoltre verificare percè ho qualche dubbio che un MT D63 protegga una corda da 16mmq con isolamento in plastica (sicuramente se fosse in EPR ci potrebbe anche stare). Secondo i miei calcoli nessun problema in quanto il rapporto: Ib < In < Iz 50 < 63 < 69 è corretto ed anche il CDT (per una tratta lunga 30m) è ampiamente sotto la soglia. Comunque attendo tue riflessioni. Grazie per l'attenzione! Modificato: 9 dicembre 2021 da ttthhh
ttthhh Inserita: 9 dicembre 2021 Segnala Inserita: 9 dicembre 2021 4 ore fa, ilsolitario ha scritto: C'è un sezionatore di terra.? Sì, un morsetto di sezionamento di terra, come questo per intenderci!
ttthhh Inserita: 17 dicembre 2021 Segnala Inserita: 17 dicembre 2021 @Microchip1967 Ciao, ancora nessun parere?
Messaggi consigliati
Crea un account o accedi per commentare
Devi essere un utente per poter lasciare un commento
Crea un account
Registrati per un nuovo account nella nostra comunità. è facile!
Registra un nuovo accountAccedi
Hai già un account? Accedi qui.
Accedi ora