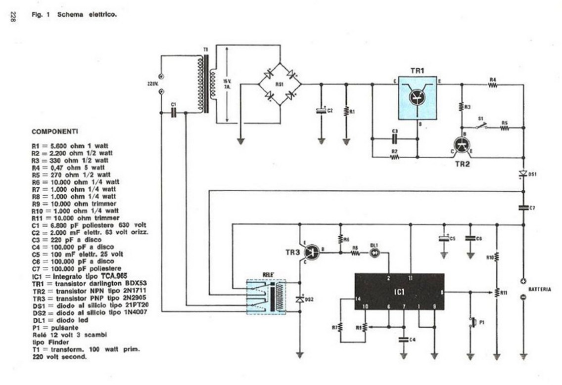
ste007 Inserito: 29 settembre 2022 Segnala Inserito: 29 settembre 2022 Domando cortesemente un parere a chi se ne intende sicuramente più di me. Da tempo avevo costruito un caricabatterie automatico di "Nuova Elettronica LX327" (di cui allego immagine) felicemente adoperato fino a ieri, poi purtroppo per distrazione ho invertito la polarità della batteria per pochissimi secondi, ma ovviamente è stato letale. Inutile dire che si è sentito subito il tipico odore di componenti bruciati ed il circuito non funziona più ma non riesco ad individuare tutti i danni... ora la mia dubbio è questo: Sicuramente è partito l' IC1 TCA965 perchè ha ricevuto il positivo sui piedini 1 e 9 e forse anche sul 7 tramite C4, DOMANDO secondo voi quale altro componente oltre all'integrato potrebbe essersi danneggiato ? TR1-2-3 potrebbero aver subito danni ? DS1-2 o qualche condensatore ? Prima di acquistare dei componenti di ricambio, vorrei un vostro parere. Ringrazio infinitamente voi che mettete a disposizione la vostra professionalità nell'aiuto ai meno esperti.
Ctec Inserita: 29 settembre 2022 Segnala Inserita: 29 settembre 2022 La zona superiore non è interessata al cambio di polarità (la protezione è data dal DS1). In quella inferiore, oltre a IC1, darei un'occhiata a DS2 e al led DL1 (basta un normale tester) e ovviamente al TR3. Il resto non ne risente, a parte un po' il C5 che al limite cambi per sicurezza, è un banale 100uF
ste007 Inserita: 29 settembre 2022 Autore Segnala Inserita: 29 settembre 2022 Ti ringrazio infinitamente Ctec, avevo dubitato anch'io del TR3 visto che ha preso il positivo dal collettore, mentre il Led seppur in maniera molto tenue si accende. Perdona la mia ignoranza, ma il Ponte di diodi della parte superiore ha preso il positivo dalla massa, non va ad influire sul C2 e anche sul collettore di TR1 ? Sono a conoscenza delle basi di elettronica, ma NON in modo approfondito... Grazie ancora.😉
Ctec Inserita: 29 settembre 2022 Segnala Inserita: 29 settembre 2022 Non è questione che ci fosse una tensione positiva sul negativo del ponte. Il fatto è che la corrente non poteva circolare inversamente grazie al DS1. Bisogna sempre considerare che è la corrente che circola a fare danni (elettroni che si muovono) e fino a che non si sorpassa la tensione massima inversa del diodo DS1, nessuna corrente circolerà. E' questo anche quello che guasta i semiconduttori in caso di polarità inversa. Le giunzioni polarizzate inversamente non "reggono", e fanno passare la corrente inversa che le può distruggere. Anche il TR3 non è detto sia guasto. Dipende in gran parte dalla massima tensione inversa tra B ed E (la giunzione più debole) e da cosa è successo all'integrato e al led (il quale essendo un diodo potrebbe aver fermato la tensione inversa, anche se i led reggono poco inversamente).
BLIZZY Inserita: 29 settembre 2022 Segnala Inserita: 29 settembre 2022 integrato ic1 da sostituire , tutto li , magari farei una modifica con un diodo sull'alimentazione del tca per far si che non risucceda .
ste007 Inserita: 29 settembre 2022 Autore Segnala Inserita: 29 settembre 2022 2 ore fa, Ctec ha scritto: Non è questione che ci fosse una tensione positiva sul negativo del ponte. Il fatto è che la corrente non poteva circolare inversamente grazie al DS1. Bisogna sempre considerare che è la corrente che circola a fare danni (elettroni che si muovono) e fino a che non si sorpassa la tensione massima inversa del diodo DS1, nessuna corrente circolerà. E' questo anche quello che guasta i semiconduttori in caso di polarità inversa. Le giunzioni polarizzate inversamente non "reggono", e fanno passare la corrente inversa che le può distruggere. Anche il TR3 non è detto sia guasto. Dipende in gran parte dalla massima tensione inversa tra B ed E (la giunzione più debole) e da cosa è successo all'integrato e al led (il quale essendo un diodo potrebbe aver fermato la tensione inversa, anche se i led reggono poco inversamente). Chiaro ed esaustivo. E' sempre un piacere ascoltare persone che ti insegnano e ti spiegano e sopra tutto ti fanno capire. Vorrà dire che proverò prima con la sostituzione del solo integrato, poi eventualmente se non dovesse funzionare, per 2 o 3 € sostituirò anche TR3 e DS2. Spero soltanto che sostituendo l'IC da solo senza gli altri due componenti non mi si riguasti pure quello. Molto gentile grazie.
ste007 Inserita: 29 settembre 2022 Autore Segnala Inserita: 29 settembre 2022 7 minuti fa, BLIZZY ha scritto: integrato ic1 da sostituire , tutto li , magari farei una modifica con un diodo sull'alimentazione del tca per far si che non risucceda . Grazie anche a te per il supporto. L'idea del diodo di protezione è ottima. Mi diresti che diodo adoperare ? Ho disagio e vergogna per paura di dire una castroneria, ma mi faccio coraggio e chiedo ugualmente: Se dovessi applicare il diodo, lo applico sul Negativo del circuito per evitare che un eventuale immissione del positivo venga bloccata, oppure lo devo inserire sul Positivo del circuito evitando di far procedere il negativo sulla parte di circuito positivo ? Non so se sono riuscito a spiegarmi bene. 😵🤢
BLIZZY Inserita: 5 ottobre 2022 Segnala Inserita: 5 ottobre 2022 Montalo sul positivo dell'alimentazione del TCA un normalissimo 1N4007 va piu che bene .
ste007 Inserita: 13 ottobre 2022 Autore Segnala Inserita: 13 ottobre 2022 (modificato) Grazie per il supporto, ho risolto sostituendo il TCA ► Acquistato quì ◄ e purtroppo si era bruciato anche il 2N2905. Ora funziona nuovamente 😃. Stavo pensando anche di cambiare i Trimmer R9 e R11 (poco precisi) con dei multi giro (25 giri) per una taratura più affinata. Qualche altro consiglio intanto che il caricatore è aperto ? Modificato: 13 ottobre 2022 da ste007
Messaggi consigliati
Crea un account o accedi per commentare
Devi essere un utente per poter lasciare un commento
Crea un account
Registrati per un nuovo account nella nostra comunità. è facile!
Registra un nuovo accountAccedi
Hai già un account? Accedi qui.
Accedi ora