ronnie Inserito: 12 marzo 2023 Segnala Inserito: 12 marzo 2023 Ciao a tutti. leggevo che mettere 2 antenne tipo yagi in verticale su uno stesso palo orientando una su Monte Mario e l'altra su MonteCavo può dare problemi di "fasatura" del segnale. è corretto? Come ovviare tenuto conto che avrei due cavi in discesa di differente lunghezza?
felix54 Inserita: 12 marzo 2023 Segnala Inserita: 12 marzo 2023 Intanto va detto che Monte Mario e Monte Cavo irradiano entrambi in orizzontale, non in verticale. Miscelare due antenne della stessa banda che ricevono gli stessi canali comporta sempre problemi. Per quale motivo vuoi ricevere da entrambi i ripetitori?
ronnie Inserita: 12 marzo 2023 Autore Segnala Inserita: 12 marzo 2023 1 ora fa, felix54 ha scritto: Intanto va detto che Monte Mario e Monte Cavo irradiano entrambi in orizzontale, non in verticale. Miscelare due antenne della stessa banda che ricevono gli stessi canali comporta sempre problemi. Per quale motivo vuoi ricevere da entrambi i ripetitori? ora ho una IIIB puntata su Monte mario + e una yagi puntata su monte cavo. Lo so che i due ripetitori trasmettono in polarizzazione orizzontale. io in effetti volevo piazzarle una sopra l'altra distanti 50 -60cm tra loro eliminando chiaramente la 3B che non serve più. Nella mia testa c'è questo schema: una a pannello puntata su monte cavo + una yagi puntata su Montemario. A valle un amplificatore da palo (che ho già acquistato 😵) 2in UURegolabili(4g/5g) e 2 OUT (1 c.c. passante e l'altra diretta) Sui 2 out 1 la manderei in cucina dove c'è l'alimentatore, l'altra in sala direttamente sul TV. può funzionare? grazie per i consigli.
patatino59 Inserita: 12 marzo 2023 Segnala Inserita: 12 marzo 2023 (modificato) NON funzionerebbe. A Roma devi usare una sola antenna, in orizzontale, e orientata dove hai il segnale più performante, filtrando bene i segnali oltre il canale 50, distribuendo il segnale in maniera equilibrata ed evitando gli amplificatori di scarsa qualità, spesso dotati di un pessimo partitore incorporato. Il valore di amplificazione deve essere il minore possibile, e compensare le perdite di distribuzione. Qualsiasi altra idea è pura fantasia. Modificato: 12 marzo 2023 da patatino59
felix54 Inserita: 12 marzo 2023 Segnala Inserita: 12 marzo 2023 (modificato) 3 ore fa, ronnie ha scritto: ora ho una IIIB puntata su Monte mario + e una yagi puntata su monte cavo. Lo so che i due ripetitori trasmettono in polarizzazione orizzontale. io in effetti volevo piazzarle una sopra l'altra distanti 50 -60cm tra loro eliminando chiaramente la 3B che non serve più. Nella mia testa c'è questo schema: una a pannello puntata su monte cavo + una yagi puntata su Montemario. A valle un amplificatore da palo (che ho già acquistato 😵) 2in UURegolabili(4g/5g) e 2 OUT (1 c.c. passante e l'altra diretta) Sui 2 out 1 la manderei in cucina dove c'è l'alimentatore, l'altra in sala direttamente sul TV. può funzionare? grazie per i consigli. Non hai comunque detto perché vorresti ricevere da entrambi i ripetitori ed in ogni caso, come ti è già stato detto, non funzionerebbe mai. Va anche detto che per soli due TV, al 90% potrebbe anche non servire l'amplificatore. Modificato: 12 marzo 2023 da felix54
ronnie Inserita: 13 marzo 2023 Autore Segnala Inserita: 13 marzo 2023 9 ore fa, felix54 ha scritto: Non hai comunque detto perché vorresti ricevere da entrambi i ripetitori ed in ogni caso, come ti è già stato detto, non funzionerebbe mai. Va anche detto che per soli due TV, al 90% potrebbe anche non servire l'amplificatore. grazie innanzitutto per le risposte. La mia configurazione odierna oggi è : 1 palo con 1 antenna yagi su Montecavo + 3B puntata su MMario. questa linea è collegata a 4 prese(via partitore) e 2 TV. La linea è dotata di amplificatore e alimentatore. da un pò di tempo vedo bene solo RAI. prima vedo bene tutto 1 palo con 1 antenna 3B su Montemario + una a pannello su Montecavo . Miscelatore da palo e linea diretta su TV. Vedo bene tutto. ambedue i cavi di discesa misurano circa 30 metri . come dicevo uno va a un partitore con 4 derivazioni e 1 alimentatore (qui vedo solo RAI) l'altro scende direttamente sul TV(qui vedo bene).
ronnie Inserita: 13 marzo 2023 Autore Segnala Inserita: 13 marzo 2023 13 ore fa, patatino59 ha scritto: NON funzionerebbe. A Roma devi usare una sola antenna, in orizzontale, e orientata dove hai il segnale più performante, filtrando bene i segnali oltre il canale 50, distribuendo il segnale in maniera equilibrata ed evitando gli amplificatori di scarsa qualità, spesso dotati di un pessimo partitore incorporato. Il valore di amplificazione deve essere il minore possibile, e compensare le perdite di distribuzione. Qualsiasi altra idea è pura fantasia. alcune delucidazioni: "...filtrando bene oltre il canale 50..." come fare? "...distribuendo il segnale in maniera equilibrata..." come fare? quale marca / modello di amplificatori hanno buone performance e sono dotati di ottimi partitori? puoi indicarmene qualcuno in particolare? mi stai dicendo di tarare l'amplificatore in modo di avere perlomeno il valore di 50 dBµValla presa? grazie
felix54 Inserita: 13 marzo 2023 Segnala Inserita: 13 marzo 2023 1 ora fa, ronnie ha scritto: grazie innanzitutto per le risposte. La mia configurazione odierna oggi è : 1 palo con 1 antenna yagi su Montecavo + 3B puntata su MMario. questa linea è collegata a 4 prese(via partitore) e 2 TV. La linea è dotata di amplificatore e alimentatore. da un pò di tempo vedo bene solo RAI. prima vedo bene tutto 1 palo con 1 antenna 3B su Montemario + una a pannello su Montecavo . Miscelatore da palo e linea diretta su TV. Vedo bene tutto. ambedue i cavi di discesa misurano circa 30 metri . come dicevo uno va a un partitore con 4 derivazioni e 1 alimentatore (qui vedo solo RAI) l'altro scende direttamente sul TV(qui vedo bene). Continui a non dirci perché vuoi ricevere dai due ripetitori quando uno sarebbe sufficiente e probabilmente ti sta fuggendo che nonostante te lo sia stato detto due volte, l'impianto non funzionerebbe....
ronnie Inserita: 13 marzo 2023 Autore Segnala Inserita: 13 marzo 2023 52 minuti fa, felix54 ha scritto: Continui a non dirci perché vuoi ricevere dai due ripetitori quando uno sarebbe sufficiente e probabilmente ti sta fuggendo che nonostante te lo sia stato detto due volte, l'impianto non funzionerebbe.... Pensavo , sbagliando , che two is megl che one. invece sto leggendo che si porrebbe un discorso di fasatura del segnale. Quindi sono orientato per una sola antenna. Nei post sopra facevo cenno se cambiare l'attuale configurazione a 2 antenne e due calate una per ogni lato della casa oppure 1 antenna e con 2 out dall'amplificatore.
felix54 Inserita: 13 marzo 2023 Segnala Inserita: 13 marzo 2023 Una sola antenna, un amplificatore con filtro 5G integrato oppure con filtro esterno e con una sola uscita da suddividere con un partitore esterno all'amplificatore.
ronnie Inserita: 13 marzo 2023 Autore Segnala Inserita: 13 marzo 2023 2 minuti fa, felix54 ha scritto: Una sola antenna, un amplificatore con filtro 5G integrato oppure con filtro esterno e con una sola uscita da suddividere con un partitore esterno all'amplificatore. ok. grazie, considera che seguendo il tuo consiglio una delle due uscite andrebbe direttamente alla TV, l'altra dovrebbe andare in un partitore 1 in e 4 out . dovrebbe essere cosi antenna---> ampli---> partitore ---> 1 calata su linea dove è presente l'alimentatore + l'altra diretta su TV. Corretto?
felix54 Inserita: 13 marzo 2023 Segnala Inserita: 13 marzo 2023 4 ore fa, ronnie ha scritto: seguendo il tuo consiglio una delle due uscite andrebbe direttamente alla TV Esattamente come se usassi un amplificatore a 2 uscite. Se fai uno schemino con le lunghezze di tutti i cavi e le sigle dei vari componenti, sarà più facile ragionarci su e darti aiuti sensati
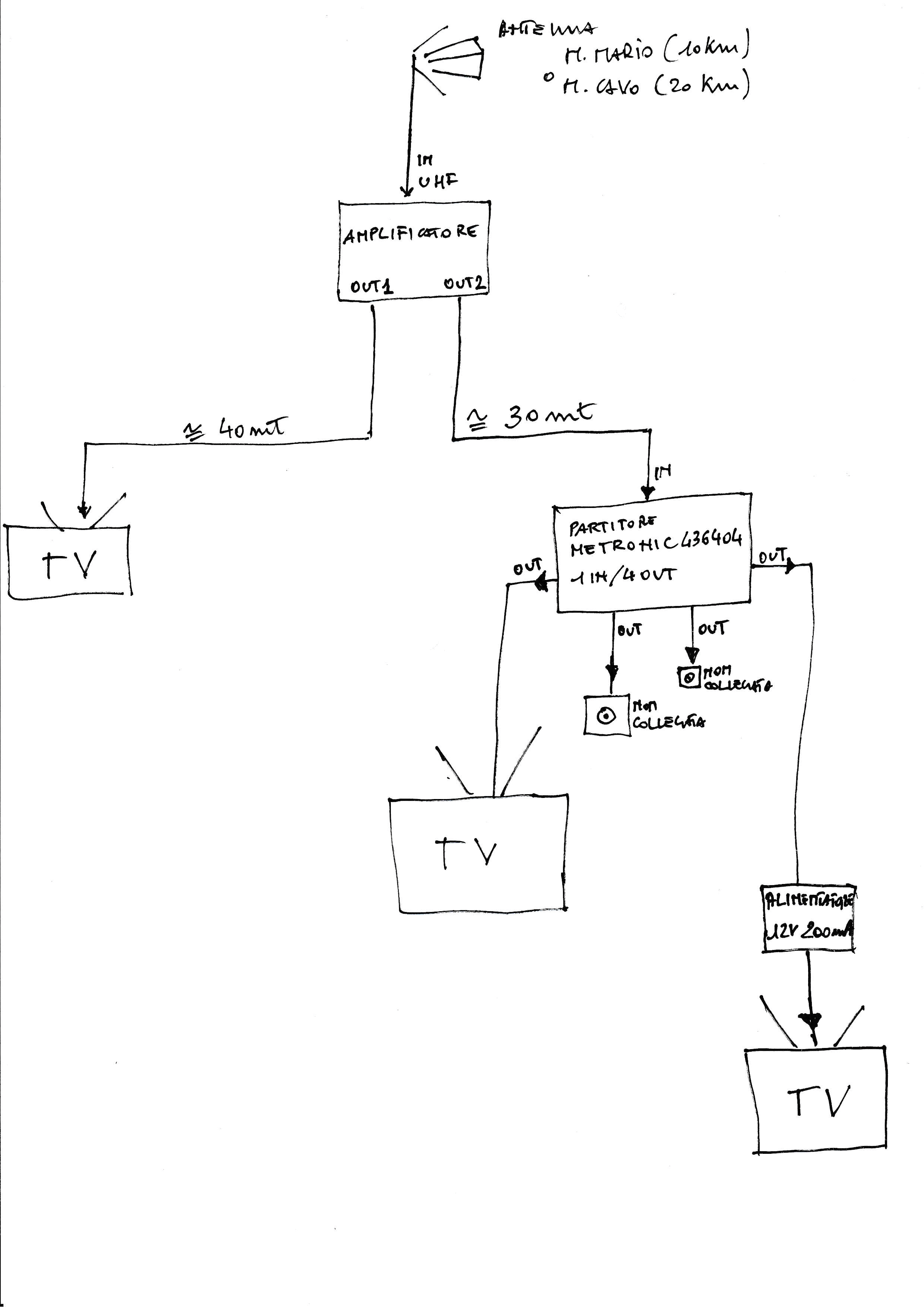
ronnie Inserita: 14 marzo 2023 Autore Segnala Inserita: 14 marzo 2023 22 ore fa, felix54 ha scritto: Esattamente come se usassi un amplificatore a 2 uscite. Se fai uno schemino con le lunghezze di tutti i cavi e le sigle dei vari componenti, sarà più facile ragionarci su e darti aiuti sensati scusa ci ho messo un po' a fare lo schema. te lo allego. due cose l'amplificatore lo devo acquistare. eventualmente consigliami qualcosa il puntamento dell'antenna lo farei su Monte Mario visto che dista la metà rispetto a montecavo. Corretto? grazie
felix54 Inserita: 14 marzo 2023 Segnala Inserita: 14 marzo 2023 Avevo scritto: 23 ore fa, felix54 ha scritto: Se fai uno schemino con le lunghezze di tutti i cavi e le sigle dei vari componenti, sarà più facile ragionarci su e darti aiuti sensati Delle prese non hai fornito sigle, così come per il cavo di cui mancano le lunghezze dalle uscite del partitore aile prese tv.
ronnie Inserita: 14 marzo 2023 Autore Segnala Inserita: 14 marzo 2023 la tv su out 1 non ha presa. direttamente il cavo e il connettore sul tv. le altre prese non le conosco , sono nascoste dal partitore escono 4 cavi out di 5, 7 , 10 e 15 metri. le uniche due tv collegate sul partitore hanno i cavi di 15 e 5 mt.
felix54 Inserita: 14 marzo 2023 Segnala Inserita: 14 marzo 2023 Non avendo tutte le info necessarie, non posso fare altro che improvvisare e considerare un'attenuazione teorica di 0,2 dB/metro per il cavo e ipotizzare che le prese sono tutte di tipo diretto, con attenuazione di circa 1 dB.
ronnie Inserita: 15 marzo 2023 Autore Segnala Inserita: 15 marzo 2023 13 ore fa, felix54 ha scritto: Non avendo tutte le info necessarie, non posso fare altro che improvvisare e considerare un'attenuazione teorica di 0,2 dB/metro per il cavo e ipotizzare che le prese sono tutte di tipo diretto, con attenuazione di circa 1 dB. se hai allegato un file o un disegno non lo visualizzo
ronnie Inserita: 15 marzo 2023 Autore Segnala Inserita: 15 marzo 2023 2 minuti fa, ronnie ha scritto: se hai allegato un file o un disegno non lo visualizzo ok l'ho visto su altro pc. le domande sono queste: cosa intendi per DE 1 14 e DE 4 12? sull'alimentatore non ho capito il collegamento. Allo stato attuale ho un cavo di entrata proveniente dal partitore (il quale preleva i 12V e li invia all'ampli) e un uscita che va sulla TV . grazie
ronnie Inserita: 15 marzo 2023 Autore Segnala Inserita: 15 marzo 2023 1 minuto fa, ronnie ha scritto: ok l'ho visto su altro pc. le domande sono queste: cosa intendi per DE 1 14 e DE 4 12? sull'alimentatore non ho capito il collegamento. Allo stato attuale ho un cavo di entrata proveniente dal partitore (il quale preleva i 12V e li invia all'ampli) e un uscita che va sulla TV . grazie scusa , ho visto ora su internet DE1 14 e DE4 12. sono modelli di derivatori. rimane il dubbio dell alimentatore
felix54 Inserita: 15 marzo 2023 Segnala Inserita: 15 marzo 2023 (modificato) Tutti i moderni partitori consentono di collegare un alimentatore su tutte le uscite utente ma non è così per i derivatori. Soltanto i derivatori Offel consentono il transito della corrente continua dalle uscite e anche una specifica serie di Televes. Quando i derivatori non consentono il transito dalle uscite derivate, si può rimediare collegando l'alimentatore sulla cosiddetta uscita passante. I derivatori Fracarro, specie dalle tue parti, sono decisamente più diffusi degli Offel mentre di Televes non ho idea se sono facilmente reperibili. Modificato: 15 marzo 2023 da felix54
ronnie Inserita: 15 marzo 2023 Autore Segnala Inserita: 15 marzo 2023 15 minuti fa, felix54 ha scritto: Tutti i moderni partitori consentono di collegare un alimentatore su tutte le uscite utente ma non è così per i derivatori. Soltanto i derivatori Offel consentono il transito della corrente continua dalle uscite e anche una specifica serie di Televes. Quando i derivatori non consentono il transito dalle uscite derivate, si può rimediare collegando l'alimentatore sulla cosiddetta uscita passante. I derivatori Fracarro, specie dalle tue parti, sono decisamente più diffusi degli Offel mentre di Televes non ho idea se sono facilmente reperibili. Se capito bene: 1 derivatore DE 1 14 a valle dell'amplificatore che splitta il segnale: sul TV direttamente sul partitore DE 4 12 1 partitore DE 4 12 IN = cavo proveniente da DE 1 14 OUT = alimentatore (con tappo da 75 Ohm su proprio out) sulle 4 uscite -14dB altrettanti cavi che vanno nelle camere. due domande: il DE1 14 lo devo mettere per forza sul palo c'è un modello da palo ? due delle 4 uscite a -14dB per ora sono inutilizzate. Le devo "tappare" con le resistenza a 75 Ohm? grazie ancora
felix54 Inserita: 15 marzo 2023 Segnala Inserita: 15 marzo 2023 52 minuti fa, ronnie ha scritto: Se capito bene: 1 derivatore DE 1 14 a valle dell'amplificatore che splitta il segnale: sul TV direttamente sul partitore DE 4 12 1 partitore DE 4 12 IN = cavo proveniente da DE 1 14 OUT = alimentatore (con tappo da 75 Ohm su proprio out) sulle 4 uscite -14dB altrettanti cavi che vanno nelle camere. Hai capito perfettamente. 54 minuti fa, ronnie ha scritto: due domande: il DE1 14 lo devo mettere per forza sul palo c'è un modello da palo ? due delle 4 uscite a -14dB per ora sono inutilizzate. Le devo "tappare" con le resistenza a 75 Ohm? Non esiste un modello da palo ma puoi tranquillamente usare un contenitore da palo vuoto oppure una scatoletta stagna per impianti elettrici. Se usi quest'ultima, abbi cura di praticare sul lato inferiore qualche forellino per evitare la formazione di condensa. Le uscite non usate di un derivatore non necessitano di resistenze di chiusura.
ronnie Inserita: 15 marzo 2023 Autore Segnala Inserita: 15 marzo 2023 7 minuti fa, felix54 ha scritto: Hai capito perfettamente. Non esiste un modello da palo ma puoi tranquillamente usare un contenitore da palo vuoto oppure una scatoletta stagna per impianti elettrici. Se usi quest'ultima, abbi cura di praticare sul lato inferiore qualche forellino per evitare la formazione di condensa. Le uscite non usate di un derivatore non necessitano di resistenze di chiusura. Ultima curiosità: perché usiamo derivatori che attenuano il segnale in maniera più marcata (al netto di quella passante), e non i partitori che dividono il segnale in maniera più omogenea? Considerando che 2 uscite non le utilizzo potrei utilizzare un partitore a due uscite?
felix54 Inserita: 15 marzo 2023 Segnala Inserita: 15 marzo 2023 (modificato) 17 minuti fa, ronnie ha scritto: Ultima curiosità: perché usiamo derivatori che attenuano il segnale in maniera più marcata (al netto di quella passante), e non i partitori che dividono il segnale in maniera più omogenea? Ti eri invontariamente risposto da solo, seppur con una domanda... Il 13/3/2023 alle 11:36 , ronnie ha scritto: distribuendo il segnale in maniera equilibrata..." come fare? 17 minuti fa, ronnie ha scritto: Considerando che 2 uscite non le utilizzo potrei utilizzare un partitore a due uscite? Derivatore a 2 uscite, non partitore. Nel tuo caso, può andar bene un DE2-10 Modificato: 15 marzo 2023 da felix54
ronnie Inserita: 15 marzo 2023 Autore Segnala Inserita: 15 marzo 2023 16 minuti fa, felix54 ha scritto: Ti eri invontariamente risposto da solo, seppur con una domanda... Derivatore a 2 uscite, non partitore. Nel tuo caso, può andar bene un DE2-10 GRAZIE MILLE.
Messaggi consigliati
Crea un account o accedi per commentare
Devi essere un utente per poter lasciare un commento
Crea un account
Registrati per un nuovo account nella nostra comunità. è facile!
Registra un nuovo accountAccedi
Hai già un account? Accedi qui.
Accedi ora