salvo355 Inserita: 23 marzo 2023 Autore Segnala Inserita: 23 marzo 2023 va bene provo allora a cambiare questa resistenza e vediamo che succede speriamo di risolvere
salvo355 Inserita: 23 marzo 2023 Autore Segnala Inserita: 23 marzo 2023 sennò potrebbero essere i driver un pò andati?
salvo355 Inserita: 23 marzo 2023 Autore Segnala Inserita: 23 marzo 2023 li ho testati mi danno entrambi stessi valori ohmici pero li ho testati saldati secondo me e sta resistenza che sta creando problemi
salvo355 Inserita: 23 marzo 2023 Autore Segnala Inserita: 23 marzo 2023 ma non ho capito come mai nello schema viene riportata solo una coppia di finali se sono 4 + 2 driver
Riccardo Ottaviucci Inserita: 24 marzo 2023 Segnala Inserita: 24 marzo 2023 quello è lo schema relativo ad un solo canale
salvo355 Inserita: 24 marzo 2023 Autore Segnala Inserita: 24 marzo 2023 e quello intero non lo vedo come mai? dove si trova ?
Riccardo Ottaviucci Inserita: 25 marzo 2023 Segnala Inserita: 25 marzo 2023 ti ho messo il link qualche settimana fa
salvo355 Inserita: 26 marzo 2023 Autore Segnala Inserita: 26 marzo 2023 si ma come ti dicevo nel manual service non ce lo schema completo ma e riferito ad un solo canale
Riccardo Ottaviucci Inserita: 26 marzo 2023 Segnala Inserita: 26 marzo 2023 quello postato è lo schema a blocchi,valido per entrambi i canali. Lo schema elettrico completo è a fine manuale,guarda bene
salvo355 Inserita: 26 marzo 2023 Autore Segnala Inserita: 26 marzo 2023 ah ok adesso ho visto allora che essendo che la resistenza e bruciata passa corrente che sicuramente va verso massa per questo interviene la protezione e credo anche del fatto del volume andando oltre 50 sul canale b
salvo355 Inserita: 28 marzo 2023 Autore Segnala Inserita: 28 marzo 2023 (modificato) buonasera allora ho novità praticamente adesso con le resistenze nuove sembra tutto funzionare regolare non va più in protezione anche aumentando il lvolume oltre 50,mentre rimane il gracchiare ed ho individuato un transistor il q302l con sigla KSA992F che se lo scaldo l'audio scompare per poi comparire nuovamente come raffredda sempre gracchiante inoltre tra i canali ho differenza di 100 ohm sara il transistor sicuramnete? Modificato: 28 marzo 2023 da salvo355
salvo355 Inserita: 13 aprile 2023 Autore Segnala Inserita: 13 aprile 2023 Buongiorno allora cambiando le resistenze ho risolto la maggior parte dei problemi, adesso permane ancora la distorsione su un canale ho cambiato il bjt quello che se saldavo scompariva l'audio ma nulla adesso ho indagato un condensatore che se lo scaldo scompare pure l'audio prima del bjt e probabile che sia questa la causa, la caduta di tensione e ballerina dando volume non rimane stabile a riposo invece si , infatti a basso volume no ngracchia ilproble si presenta quando aumento il volume sempre solo su un canale ho indagato il condensatore c303l come nell oschema se scaldo lui scopare l'audio.
Riccardo Ottaviucci Inserita: 13 aprile 2023 Segnala Inserita: 13 aprile 2023 Tramite un maggiore uso di segni di punteggiatura si capirebbe meglio il problema senza rileggere tre o quattro volte. Comunque sostituisci i componenti termosensibili
salvo355 Inserita: 13 aprile 2023 Autore Segnala Inserita: 13 aprile 2023 (modificato) ciao riccardo perdonami, quale componenti dici termosensibili i transistor? q302l e q303l? Modificato: 13 aprile 2023 da salvo355
Riccardo Ottaviucci Inserita: 13 aprile 2023 Segnala Inserita: 13 aprile 2023 anche i condensatori che scaldati cambiano il funzionamentio
salvo355 Inserita: 13 aprile 2023 Autore Segnala Inserita: 13 aprile 2023 i transistor q302l e q303l li ho sostituiti, e ancora si sente gracchiare, l'audio scomapre solamente se scaldo q302l se scaldo q303l non succede nulla, se invece scaldo il condensatore c303l l'audio scompare per poi riprendere come raffredda.
salvo355 Inserita: 13 aprile 2023 Autore Segnala Inserita: 13 aprile 2023 ma il condensatore anche se scaldato non dovrebbe cambiare il suo funzionamento giusto? per colpa del condensatore puo essere che ne risente uno dei due transistor? i transistor li ho messi nuovi.
Riccardo Ottaviucci Inserita: 16 aprile 2023 Segnala Inserita: 16 aprile 2023 Il 13/4/2023 alle 18:08 , salvo355 ha scritto: il condensatore anche se scaldato non dovrebbe cambiare il suo funzionamento giusto? in teoria dovrebbe cambiare poco le sue caratteristiche altrimenti è difettoso Il 13/4/2023 alle 18:08 , salvo355 ha scritto: per colpa del condensatore puo essere che ne risente uno dei due transistor? può essere
salvo355 Inserita: 16 aprile 2023 Autore Segnala Inserita: 16 aprile 2023 ciao riccardo inoltre ho notato il transistor ktc3206y ce ne sono 2 ma uno rispetto all'altro scalda molto tale che devo togliere il dito scotta
Riccardo Ottaviucci Inserita: 16 aprile 2023 Segnala Inserita: 16 aprile 2023 forse lavora male o è guasto
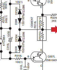
salvo355 Inserita: 18 aprile 2023 Autore Segnala Inserita: 18 aprile 2023 (modificato) ma non ho capito questi diodi sono tutti con una sigla oppure hanno sigle diverse? non ho capito se son ouguali oppure diversi Modificato: 18 aprile 2023 da salvo355
Messaggi consigliati
Crea un account o accedi per commentare
Devi essere un utente per poter lasciare un commento
Crea un account
Registrati per un nuovo account nella nostra comunità. è facile!
Registra un nuovo accountAccedi
Hai già un account? Accedi qui.
Accedi ora