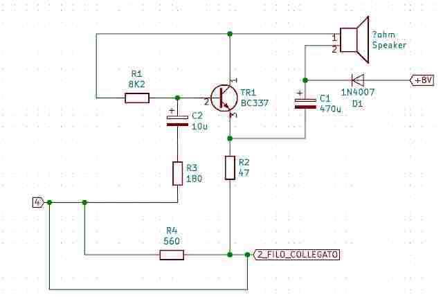
marpvg3 Inserito: 3 aprile 2023 Segnala Inserito: 3 aprile 2023 Buongiorno chiedo consiglio per la sostituzione dell'altoparlante del porter del citofono che si è rotto. Non conosco il suo valore ohmico perché non c'è scritto niente, forse sono 8 ohm, e non lo posso misurare perché interrotto. Ho fatto lo schema e l'ho anche provato su un simulatore spice, che mi da 85 mW di potenza dissipata in analisi AC, nel caso di 8 ohm. Pensavo di metterci un componente da 1 watt, possono andare bene 8 ohm? Grazie
marpvg3 Inserita: 4 aprile 2023 Autore Segnala Inserita: 4 aprile 2023 ho acquistato 2 altoparlanti, uno da 25 ohm 1 watt e l'altro 8 ohm 1/2 watt. Arriverà prima il 25 ohm che penso possa andare bene, a sensazioni, se si sente bene l'altro neanche lo provo. Poi faccio sapere
Maurizio Colombi Inserita: 4 aprile 2023 Segnala Inserita: 4 aprile 2023 Il problema non è l'impedenza dell'altoparlante, che dovrebbe aggirarsi sui 50 ohm, ma le dimensioni. Non è semplice trovare un prodotto che entri nell'alloggiamento del 2659N.
marpvg3 Inserita: 4 aprile 2023 Autore Segnala Inserita: 4 aprile 2023 OK grazie l'altoparlante è largo 50 mm come quello di adesso ed è sottile, entrambi i modelli si vanno ad infilare bene nel contenitore. Comunque se col 25 ohm parla troppo forte, c'è la possibilità di abbassare la potenza di uscita al 60% scollegando il ponte tra 4 e 2, cosi il segnale passa anche per R4. Per completezza, aggiungo che sul contenitore c'è un adesivo con scritto 654 ADU 027255
Maurizio Colombi Inserita: 4 aprile 2023 Segnala Inserita: 4 aprile 2023 4 ore fa, marpvg3 ha scritto: 654 ADU È il modello precedente, intercambiabile con il 2659N.
marpvg3 Inserita: 11 aprile 2023 Autore Segnala Inserita: 11 aprile 2023 è arrivato il 25 ohm(e anche l'8 ohm), lo collegherò col + dalla parte di C1. Sul vecchio altoparlante non c'è scritto niente, neanche i segni + e -
marpvg3 Inserita: 13 aprile 2023 Autore Segnala Inserita: 13 aprile 2023 inserito il 25 ohm 1 watt e funziona
elettromega Inserita: 13 aprile 2023 Segnala Inserita: 13 aprile 2023 Ciao si possono recuperare da un Lt 600 l'altoparlante è stesso diametro e impedenza .
marpvg3 Inserita: 13 aprile 2023 Autore Segnala Inserita: 13 aprile 2023 (modificato) ciao, se hai un Lt 600... Mi sai dire quale è l'impedenza, giusto per sapere. Col 25 ohm si sente bene, forse ci andava anche con qualche ohm in meno Modificato: 13 aprile 2023 da marpvg3
marpvg3 Inserita: 14 aprile 2023 Autore Segnala Inserita: 14 aprile 2023 aggiungo un altro quesito, è stato installato il cancello e c'è da mettere il citofono in parallelo a quello del portone. Il 2659N, suggerito da Maurizio Colombi, si può attaccare in parallelo al 654 ADU? La voce al portone e al cancello si dovrebbe ripartire, ma si può fare?
Maurizio Colombi Inserita: 14 aprile 2023 Segnala Inserita: 14 aprile 2023 Certo che si può, ma avrai anche la fonica ripartita sui 2 posti esterni e non è bellissimo sentire parlare un citofono senza nessuno davanti...
marpvg3 Inserita: 14 aprile 2023 Autore Segnala Inserita: 14 aprile 2023 va bene grazie comunque ci si parla poco al citofono, non sto ad ascoltare gli spettegolezzi della vicina 😇, basta che funziona poi il tecnico che deve installare l'impianto motorizzato al cancello si occupa anche del citofono, vediamo un po
Messaggi consigliati
Crea un account o accedi per commentare
Devi essere un utente per poter lasciare un commento
Crea un account
Registrati per un nuovo account nella nostra comunità. è facile!
Registra un nuovo accountAccedi
Hai già un account? Accedi qui.
Accedi ora