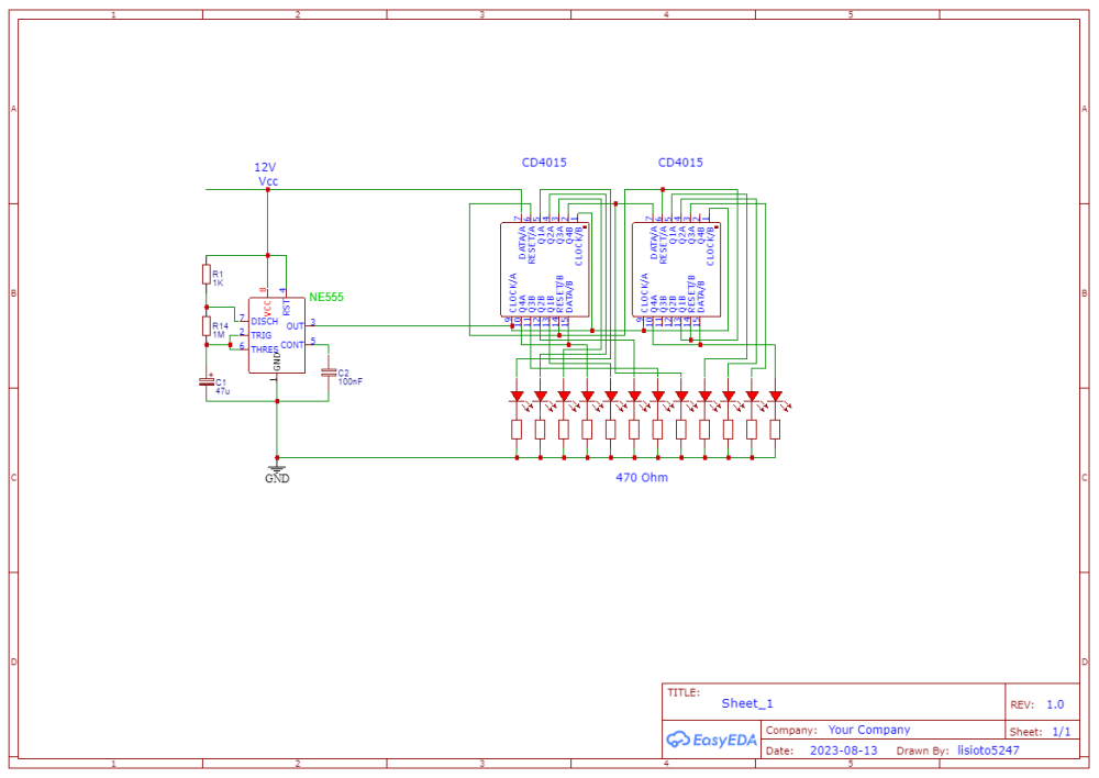
RENATOGA Inserito: 14 agosto 2023 Segnala Inserito: 14 agosto 2023 Un interessante circuito che accende l led in sequenza rimanendo accesi, dopo l'ultimo della serie l'impulso di reset le fà spegnere tutti per poi ricominciare il ciclo. Buona giornata RENATOGA
NovellinoXX Inserita: 14 agosto 2023 Segnala Inserita: 14 agosto 2023 (modificato) In tema di presepe, io lo userei per la coda della Stella Cometa, per simulare il movimento. Modificato: 14 agosto 2023 da NovellinoXX
Adelino Rossi Inserita: 14 agosto 2023 Segnala Inserita: 14 agosto 2023 Gli scenari di un presepe sono un pò più complessi e diversificati, anche se una sequenza può essere utile.
RENATOGA Inserita: 14 agosto 2023 Autore Segnala Inserita: 14 agosto 2023 Ottime idee, ci si può sbizzarrire
PAOLO147 Inserita: 16 agosto 2023 Segnala Inserita: 16 agosto 2023 (modificato) NO ! ..dai , Natale e' ancora lontano , pensiamo all'estate . Modificato: 16 agosto 2023 da PAOLO147 Accento sulla "e"
Adelino Rossi Inserita: 17 agosto 2023 Segnala Inserita: 17 agosto 2023 I presepi un pò complessi ed elaborati richiedono molti mesi per la costruzione. Io per un diorama tipo ci impiego tipicamente 10 - 12 mesi di lavoro come hobby e un congruo numero di giorni per le modifiche e gli aggiustamenti dopo la prima esposizione,.
Messaggi consigliati
Crea un account o accedi per commentare
Devi essere un utente per poter lasciare un commento
Crea un account
Registrati per un nuovo account nella nostra comunità. è facile!
Registra un nuovo accountAccedi
Hai già un account? Accedi qui.
Accedi ora