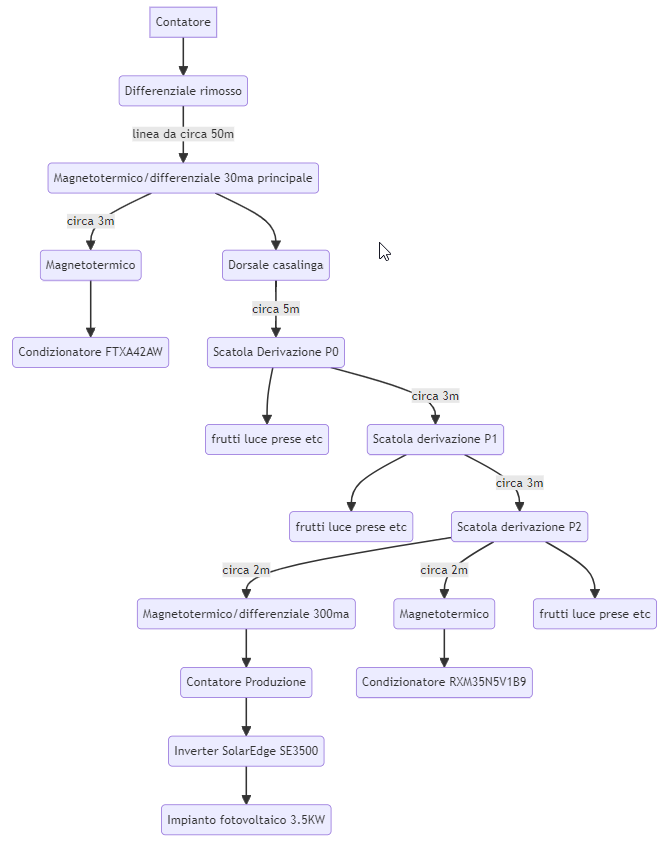
Maurizioooo Inserito: 28 agosto 2023 Segnala Inserito: 28 agosto 2023 Ciao a tutti, sto cercando di risolvere un problema sul mio impianto casalingo senza riuscire a venirne realmente a capo. Ho letto numerose discussioni su tematiche simili, ma non sto capendo come risolvere il problema in modo corretto. A casa ho un contratto da 4.5KW con un impianto fotovoltaico di produzione da 3.5KW con scambio sul posto. Ci tengo che ho acquistato la casa circa 4 anni fa e l'unica modifica che ho fatto è quella di passare da 3.3KW a 4.5KW visto che ho messo le piastre ad induzione. Oltre a questo ho anche sostituito il differenziale/magnetotermico per supportare la nuova capacità installando un bticino GC8813Ac32 con meccanismo di riarmo automatico. Lo schema che allego cerca di riassumere la situazione (vedi immagine allegata). Il tutto ha funzionato a meraviglia per 3 anni, a dicembre 2020 ho fatto installare un condizionatore (Daikin RXM35N5V1B9) con inverter e pompa di calore. Il tutto a funzionato senza problemi fino a ottobre 2021 e da qui sono iniziati i problemi. In alcune giornate, quando "arrivava" il sole o quando iniziava a piovere il differenziale/magnetotermico di casa scattava, interveniva il riarmo automatico e stop. E' capitato che succedesse anche in giornate particolarmente umide/piovose, ma non in maniera continuativa, diciamo sporadicamente. Li per li non ci ho fatto troppo caso, durante l'inverno 2021 non ho avuto grandi problemi e in primavera 2022 di nuovo è successo un po' di volte. A giugno 2022 ho fatto installare un altro condizionatore (Daikin FTXA42AW/RXA), sempre con inverter e pompa di calore. E qui i distacchi sono diventati molto più frequenti. Capitava che alcune mattine scattasse 20/25 volte (spesso quando iniziava a piovere). Faccio notare come questo succedesse anche se i condizionatori erano "spenti" ed in stand-by. A questo punto ho cercato di isolare il problema, riassumo i vari test effettuati: - Pannelli attivi, entrambi i condizionatori attivi - distacchi sia in caso di pioggia/umidità che a volte con il sole - Pannelli attivi, entrambi i condizionatori "staccati" (dal loro megnetotermico) - nessun distacco - Pannelli attivi, condizionatore RXM35N5V1B9 "staccato" (dal loro megnetotermico) - quasi nessun distacco - Pannelli attivi, condizionatore FTXA42AW/RXA "staccato" (dal loro megnetotermico) - vari distacchi in caso di pioggia/unidità - Pannelli "staccati" (dal loro megnetotermico/differenziale), condizionatore RXM35N5V1B9 "staccato" (dal loro megnetotermico) - nessun distacco - Pannelli "staccati" (dal loro megnetotermico/differenziale), condizionatore FTXA42AW/RXA "staccato" (dal loro megnetotermico) - nessun distacco - Pannelli "staccati" (dal loro megnetotermico/differenziale), entrambi i condizionatori attivi - quasi nessun distacco In sostanza se prendevo singolarmente i 3 elementi niente scatta... Appena ne metto 2 o più inizia a scattare... Ho contattato la daikin e mi sono fatto sostituire la parte elettronica del condizionatore RXM35N5V1B9 che sembrava essere più problematico ma la situazione non è cambiata. A quel punto facendo ricerche ho scoperto le differenti classi dei differenziali, ho letto le caratteristiche e sono giunto alla conclusione che nel mio impianto visto il numero di inverter presenti avrei avuto necessità di un differenziale di classe F o B. Allora ho comprato il bticino GC8813F25 e l'ho montato. Risultato ancora più distacchi di prima. Come ulteriore prove ho anche acquistato un bticino GA8813A25 (nessuna differenza sostanziale rispetto all'AC) e un ABB F202A-40 / 0,03 (che se metto a monte scatta anche solo con i 2 condizionatori). Qualche altra informazione utile: - in una giornata piovosa come oggi con i pannelli staccati ed entrambi i condizionatori staccati la differenza tra terra e neutro balla tra i 1.2V e i 2.1V (banale misura con un tester) - in altre giornate con pannelli e condizionatori staccati la differenza tra terra e neutro l'ho vista anche di 4.5V - nelle giornate da 4.5V se accendevo i pannelli scendeva a 1.5V (questo proprio non so spiegarmelo) - se i pannelli sono attivit e attacco un condizionatore la differenza tra neutro/terra aumenta di circa 1V - per fare le varie prove ho rimosso anche il differenziale/magnetotermico appena sotto al contatore principale - non posso pensare di modificare in modo radicale la configurazione della casa, le canaline sono piene :( so che la teoria dice che ad esempio i pannelli dovrebbero cadere fuori dal differenziale di casa, ma come detto prima purtroppo l'impianto era così - ho letto vari topic sul fatto che quando "inizia a piovere" in qualche modo l'impianto fotovoltaico faccia scattare il differenziale di casa, ma non ho trovato nessuno che abbia esposto la soluzione - vorrei evitare di mettere un 300ma come differnziale di casa - vorrei anche ricollegare il differenziale appena sotto il contatore, ma finchè non risolvo il problema non mi fido perchè è senza riarmo automatico A questo punto sono qui per chiedere consigli, ed in particolare: - qualche idea su cosa provare a fare per risolvere il problema? - se passo ad un differenziale contro scatti intempestivi risolvo davvero il problema? (ex. ABB A-APR) - conoscete un buon elettricista nei dintorni di torino che si sappia girare su queste problematiche e possa risolvermi il problema? Grazie a tutti in anticipo! Maurizio
piergius Inserita: 28 agosto 2023 Segnala Inserita: 28 agosto 2023 3 ore fa, Maurizioooo ha scritto: vorrei evitare di mettere un 300ma come differnziale di casa vorrei anche ricollegare il differenziale appena sotto il contatore - La Potenza Disponibile è stata incrementata . + L' impianto è stato modificato perciò le sue parti non sono più coordinate tra loro . > - Sulla Linea Montante appena sotto il Contatore, come su quella proveniente dal Fotovoltaico, qualsiasi Differenziale da 30mA è sottodimensionato : infatti hai riscontrato che il fenomeno si intensifica per Somma di Dispersioni aumentando il numero dei Carichi.. - Quando sono in Stand by resta comunque alimentato ogni Filtro Antidisturbo ( circa 2mA ciascuno verso Terra, ma il Valore viene incrementato da tanti fattori : Tensione, Armoniche, Disturbi vari ) . > 1) Potresti dotare di un proprio Interruttore Bipolare in prossimità il Forno ed i principali Elettrodomestici abitualmente lasciati in Stand-by e portarlo OFF dopo ogni utilizzo. Conseguendo anche una riduzione dei Consumi . 2) Quello che hai indicato come "Dorsale Casalinga" in realtà deve essere un Quadro Elettrico che avrà : - un Magnetotermico Generale lato Montante proveniente dal Contatore e 3 o 4 Differenziali da idn 30mA con i relativi MagnetoTermici sulle Linee uscenti , - Oppure un Magnetotermico Generale e tanti MagnetoTermiciDifferenziali da Idn 30mA quante sono dette Linee.. 3) un Quadro principale e, vicino alle Cassette di Derivazione, alcuni Quadretti Secondari con qualche MagnetoTermicoDifferenziale da 30mA . (di Tipo "A Immune" oppure Tipo "F" Qualora prescritto per i Carichi alimentati .) - Buona giornata !
Maurizioooo Inserita: 6 ottobre 2023 Autore Segnala Inserita: 6 ottobre 2023 Mi piacerebbe tanto avere un impianto che potrei stutturare così, ma ho i limiti della casa che non è nuova e quindi "pensata" 30 anni fa... Quella che chiamo "dorsale" sono 3 scatole di derivazione (grosse 15x20 circa) a cui arrivano tutte le canaline di ogni piano (P0, P1 e P2) e sono collegate tra loro e poi quella a P0 è collegata al magnetotermico/differenziale di casa. Non ho proprio lo spazio per poter passare dei cavi e ad esempio far arrivare i pannelli direttamente al contatore escludendo il magnetotermico generale... C'è qualche modo però per andare a identificare altre componenti che potrebbero influire in tutto sto marasma su cui poter andare ad agire? Non so, potrebbero esserci delle componenti (elettrodomestici, trasformatori per i led etc etc) che peggiorano la situazione? c'è modo di identificarli?
reka Inserita: 6 ottobre 2023 Segnala Inserita: 6 ottobre 2023 se è una casa di 30 anni fa i passaggi si trovano volendo.. però io non ho capito bene la situazione, dallo schema sembra che in casa hai solo i condizinatori. non potresti mettere le foto dei o del quadro? e fare uno schema un pelo più dettagliato
Maurizioooo Inserita: 6 ottobre 2023 Autore Segnala Inserita: 6 ottobre 2023 (modificato) Il mio problema principale è che tra i differenti piani ho solo 2 tubi, uno è zeppo di cavi dell'antifurto e l'altro è zeppo tra corrente, rete e un paio di altre cose... Quindi ho questa "dorsale" che non riesco a modificare in modo semplice. Per come è fatta la casa tutti i punti luce, prese, interrutori arrivano ad una scatola di derivazione del piano che è minuscola (25x20 cm circa) 😭 Quindi "tutto" arriva alla scatola di derivazione del piano, viene collegato tutto assieme (prese, luci, condizionatori, fotovoltaico) e portato verso i differenti piani con un solo cavo (neutro, fase e terra). Alleggo schema meglio dettagliato. Modificato: 6 ottobre 2023 da Maurizioooo
piergius Inserita: 7 ottobre 2023 Segnala Inserita: 7 ottobre 2023 (modificato) Il 6/10/2023 alle 15:02 , Maurizioooo ha scritto: Per come è fatta la casa tutti i punti luce, prese, interrutori arrivano ad una scatola di derivazione del piano che è minuscola (25x20 cm circa ) - Premesso che l' errore più diffuso è mettere il Differenziale da 30mA con Riarmo a monte dell' intero Impianto di Casa, il compianto Michael Nicholas Salvatore "Mike" Bongiorno avrebbe consigliato la "busta numero trè" . Il 28/8/2023 alle 15:04 , piergius ha scritto: 3) un Quadro principale e, vicino alle Cassette di Derivazione, alcuni Quadretti Secondari con qualche MagnetoTermicoDifferenziale da 30mA - Ogni Piano avrebbe 1 o più M. T. D. da 30mA Dedicati . Il Differenziale con Riarmo lo puoi utilizzare al Piano dove è il Congelatore, mentre quello di Tipo F lo abbini al Magnetotermico del Condizionatore . > - Quella che definisci "Dorsale casalinga" in realtà è il proseguimento della Linea Montante proveniente dal Contatore . ( dove cambia Sezione ci va un Magnetotermico adeguato , non un Differenziale da 30mA ) . > - Al posto del "Differenziale Rimosso", in genere ci va un Magnetotermico Generale da 32A + un Differenziale da 300mA Selettivo a protezione dei 50m di Linea . - Ovviamente tutto va coordinato rilevando le Sezioni dei vari Cavi . - Buona serata ! Modificato: 7 ottobre 2023 da piergius Impaginazione
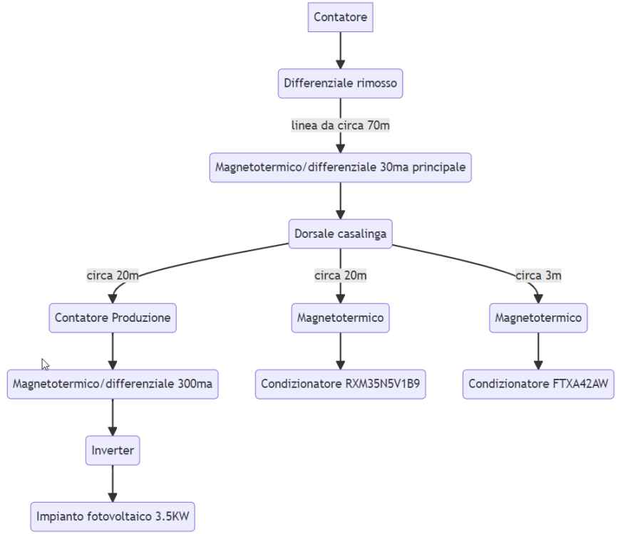
piergius Inserita: 8 ottobre 2023 Segnala Inserita: 8 ottobre 2023 Il 6/10/2023 alle 15:02 , Maurizioooo ha scritto: tutto" arriva alla scatola di derivazione del piano, viene collegato tutto assieme prese, luci, condizionatori, fotovoltaico) e portato verso i differenti piani con un solo cavo (neutro, fase e terra). Quindi la situazione attuale è così : Tra il Contatore e i 50m di Linea mancano Magnetotermico Generale di Impianto e Differenziale da 300milliampere Selettivo . L' unico Differenziale da 30mA è nel posto sbagliato ! Invece mancano i Diff. da 30mA nelle 4 Diramazioni verso i Carichi . - Buona giornata !
reka Inserita: 8 ottobre 2023 Segnala Inserita: 8 ottobre 2023 ma è una casa indipendente? per adesso come suggerito io metterei un 300mA selettivo come primo differenziale (rimettendolo vicino al co ntatore con un MT) e devi assolutamente far passare una coppia di 2,5mmq per dividere P0 da P1 aggiungendo un secondo MTD 30mA. se i cavi che hanno usato sono adatti puoi farli passare con l'antifurto se le scatole d'arrivo sono le stesse o vicine. e metterei in programma l'ampliamento dei tubi e delle scatole
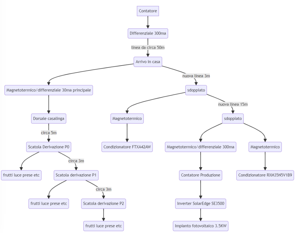
Maurizioooo Inserita: 18 maggio 2024 Autore Segnala Inserita: 18 maggio 2024 Ciao, lascio un ultimo commento sul topic dopo aver finalmente risolto tutti i problemi sperando che possa tornare utile a qualcun altro. Alla fine il problema era la dispersione... Una pinza apposita comprata su amazon sui 170€ mi ha permesso di capire che ogni condizionatore aveva 6mA di dispersione, 3mA tra lavatrice e asciugatrice, altri 3mA tra piano cottura induzione, lavastroviglie... insomma, arrivavo intorno ai 20mA senza carico. Ulteriori ricerche mi hanno permesso di capire che il differenziale scatta tra i 15mA ed i 30mA, quindi in sostanza io ero già al limite. Ricercando maggiori informazioni sui pannelli molti hanno evidenziato problemi quando i pannelli sono "vecchi" e c'e' una transizione tra buio/luce e umidità (effetto PID - Potential Induced Degradation). Questo pare sia un fenomeno noto che pero' nella mia situazione causava i problemi riscontrati (sempre se non ho interpretato male). Ho risolto tirando una linea aggiuntiva e separando sia i condizionatori che i pannelli dal differenziale principale di casa. L'impresa non è stata semplice e ho dovuto penare non poco. Ho fatto l'intervento circa 1 mese fa e da allora nessuno scatto nonostante le piogge torrenziali e tutto sia attivo (condizionatori inclusi). Lascio lo schema finale. Grazie a tutti quelli che hanno partecipato alla discussione.
NoNickName Inserita: 18 maggio 2024 Segnala Inserita: 18 maggio 2024 Io avrei messo un differenziale classe B. Classe A e men che meno classe AC non sono idonei. E il differenziale da 300mA è pericoloso.
Livio Orsini Inserita: 18 maggio 2024 Segnala Inserita: 18 maggio 2024 4 minuti fa, NoNickName ha scritto: Io avrei messo un differenziale classe B. No, ci vuole un classe "F". Il 6/10/2023 alle 15:02 , Maurizioooo ha scritto: viene collegato tutto assieme (prese, luci, condizionatori, fotovoltaico) Oramai tutti gli elettrodomestici motorizzati (frigorifero, congelatore, lavatrice, etc.) e, soprattutto, i condizionatori sono dotati di inverter; questi dispositivi necessitano di differenziali di tipo F.
NoNickName Inserita: 19 maggio 2024 Segnala Inserita: 19 maggio 2024 19 ore fa, Livio Orsini ha scritto: No, ci vuole un classe "F". Oramai tutti gli elettrodomestici motorizzati (frigorifero, congelatore, lavatrice, etc.) e, soprattutto, i condizionatori sono dotati di inverter; questi dispositivi necessitano di differenziali di tipo F. F o B (che è anche più selettivo)
piergius Inserita: 19 maggio 2024 Segnala Inserita: 19 maggio 2024 Il 8/10/2023 alle 13:16 , reka ha scritto: metterei un 300mA selettivo come primo differenziale (rimettendolo vicino al contatore con un MT) Tra il Contatore e i 50m di Linea manca Magnetotermico Generale di Impianto da 6kA ( C25 per 4mmq; C32 per 6mmq ) > Come già detto, ai Magnetotermici del Clima va aggiunta la Protezione Differenziale da 30mA . - Buon pomeriggio !
Livio Orsini Inserita: 19 maggio 2024 Segnala Inserita: 19 maggio 2024 2 ore fa, NoNickName ha scritto: F o B (che è anche più selettivo) Il differenziale di tipo "B", sensibile anche alle correnti di guasto continue, si usa su linee trifasi, per le monofasi si usa il tipo "F".
NoNickName Inserita: 19 maggio 2024 Segnala Inserita: 19 maggio 2024 2 ore fa, Livio Orsini ha scritto: Il differenziale di tipo "B", sensibile anche alle correnti di guasto continue, si usa su linee trifasi, per le monofasi si usa il tipo "F". Mah... mi permetto modestamente di non condividere.
click0 Inserita: 19 maggio 2024 Segnala Inserita: 19 maggio 2024 Il dispositivo di Tipo F garantisce una protezione contro le correnti residue sinusoidali e contro le correnti pulsanti non stabilizzate in CC. Inoltre è in grado di gestire correnti residue con frequenze miste fino a 1 kHz (10, 50, 1000 Hz) Il differenziale di tipo B standard è in grado di rilevare tutti i tipi di corrente residua fino a 1 kHZ. Il tipo B+ rileva tutti i tipi di corrente residua ed è inoltre equipaggiato con una curva d’intervento in grado di limitare la corrente di apertura a un massimo di 420 mA per frequenze fino a 20 kHz. Il dispositivo di tipo Bfq è in grado di tollerare correnti di dispersione generate dal sistema di frequenze più alte, fino a 50 kHz. Non vorrei di sciocchezze, ma l'unica differenza tra un B e un F è che il primo è controllo "elettronico" il secondo è "meccanico" ( B si può usare anche in corrente continua)
Livio Orsini Inserita: 20 maggio 2024 Segnala Inserita: 20 maggio 2024 12 ore fa, NoNickName ha scritto: Mah... mi permetto modestamente di non condividere. Allora leggi le guide all'installazione di questi dispositivi. In particolare la CEI 64-8, Art.37.4.1 raccomanda per abitazioni con linea monofase e con installati climatizzatori fissi e lavatrici il tipo "F", mentre raccomanda il tipo B per tutte le installazioni di tipo trifase dove siano usati convertitori e/invertiotori. Il tipo "B" è anche raccomandato in tutte le applicazioni di ricarica per auto veicoli. Come è evidenziato dalla tabella soprariportata il tipo "B" comprende tutte le protozioni previste dal tipo "F", quindi ne può fare le veci. Vista la differenza di costo è indicato nelle applicazioni dove è veramente necessario come, appunto, nelgi impianti industriali. Usare un tipo "B" dove non è necessario per il tipo di correnti di guasto possibili è inutile.
Adelino Rossi Inserita: 20 maggio 2024 Segnala Inserita: 20 maggio 2024 Quote bticino GC8813Ac32 con meccanismo di riarmo automatico. Quote - Premesso che l' errore più diffuso è mettere il Differenziale da 30mA con Riarmo a monte dell' intero Impianto di Casa, Concordo, che senso ha mettere un differenziale, che ha lo scopo di proteggere scattando, se poi si riarma? Oltretutto lo scatto e il successivo riarmo non fa affatto bene a tutte le apparecchiature di ogni genere che ci sono in casa. Molte di queste sono permanentemente collegate e altre sono in stand by. Mi sembra un rischio elevato a che si guastino, inoltre in caso di folgorazione non può considerarsi protezione per le persone, se uno subisce scariche a raffica. Forse mettere più differenziali ad alta immunità e non auto-riarmanti dividendo le linee potrebbe essere una soluzione.
Messaggi consigliati
Crea un account o accedi per commentare
Devi essere un utente per poter lasciare un commento
Crea un account
Registrati per un nuovo account nella nostra comunità. è facile!
Registra un nuovo accountAccedi
Hai già un account? Accedi qui.
Accedi ora