stefano6767 Inserito: 5 ottobre 2023 Segnala Inserito: 5 ottobre 2023 Salve a tutti, inizio questa nuova discussione per chiedere se qualcuno di voi ha una idea al volo per risolvere questo problema. Devo progettare un circuito che ogni volta che in ingresso c'è un fronte di discesa del segnale, in uscita c'è un impulso ( positivo o negativo non importa, tanto al limite basta invertirlo) della durata di circa 15 minuti. Il valore di 15 minuti non ha importanza che siano precisi, va bene anche la tolleranza di un minuto o anche di più.. La prima idea che mi era venuta era utilizzare un monostabile fatto con un 555.. per tempi fino ad uno o due minuti sarebbe perfetto.. Ma per tempi superiori ho dubbi che funzioni.. teoricamente si potrebbe allungare il tempo all'infinito aumentando la capacità del condensatore, ma immagino che se utilizzo un condensatore di apparecchi migliaia di microfarad, poi il 555 si brucia nel momento in cui lo scarica, a causa del picco di corrente.. Qualcuno ha un'idea al volo su cosa utilizzare? Ovviamente mi riferisco a qualcosa di molto semplice con un integratino simil 555.. non un circuito con 4 o 5 integrati eccetera.. sia perché non ho voglia di fare un circuito complesso, sia perché il tutto mi deve stare dentro un mini contenitore di 3 cm x 2 cm.. Grazie a tutti
Livio Orsini Inserita: 6 ottobre 2023 Segnala Inserita: 6 ottobre 2023 8 ore fa, stefano6767 ha scritto: Ovviamente mi riferisco a qualcosa di molto semplice con un integratino simil 555.. non un circuito con 4 o 5 integrati eccetera.. sia perché non ho voglia di fare un circuito complesso, sia perché il tutto mi deve stare dentro un mini contenitore di 3 cm x 2 cm.. E un po' come pretendere di avere la botte piena e la moglie ubriaca.😀 Il tempo è determinato, nelmonostabile 555, dal valore di R e C con R posta tra +V ed i pin 6,2ed un condensatore che collega questi pin a 0V. il tempo è determinato dalla formuletta t = 1,1*R*C.Oltre un certo valore di C, oltre un certo tempo, però, entra in gioco l'autoscarica del condensatore a vanificare il tutto. Per evitare questo problema si interpone un transistore PNP, con emettitore collegato ai pin 2,6 ecollettore a 0V. Si collega un diodo tra base ed emettitore con catodo sull'emettitore, il condensatore lo si collega tra base e 0V. Se il transitor ha un discreto hfe, il tempo viene moltiplicato per circa un numero >60; ad esempio con un BC337, chegarantisce un hfe >60, il tempo saràcirca 85*R*C. Con R = 560k e C= 100µF, si può arrivare a circa 6 ore di tempo di ritardo. Se monti il tutto a "gatto selvaggio" riesci a farcelo stare nelle misure che ti sei prefisso.
stefano6767 Inserita: 6 ottobre 2023 Autore Segnala Inserita: 6 ottobre 2023 Grazie Livio, non sapevo di questo "barbatrucco".. Lunedì faccio il montaggio Scusa, non capisco una cosa però.. dove collegare l'emettitore del transistor. Tu mi scrivi di collegarlo ai pin 2 e 6.. Ma quando utilizzi il 555 in configurazione monostabile i pin 2 e 6 non sono collegati tra loro.. Il pin 6 è collegato insieme al pin 7, mentre il piedino 2 viene utilizzato come ingresso o trigger.. Quindi forse devo collegare l'emettitore del transistor ai piedini 6 e 7?
max.bocca Inserita: 6 ottobre 2023 Segnala Inserita: 6 ottobre 2023 Si può fare il monostabile anche collegando 2,6 insieme e lo start mettendoli a gnd.(il tempo di start a gnd devi sommario al tempo inquanto la carica del condensatore inizia al rilascio) Ho sempre trovato che il tempo in questa configurazione è molto variabile inquanto dipendente dal beta.
Livio Orsini Inserita: 7 ottobre 2023 Segnala Inserita: 7 ottobre 2023 4 ore fa, max.bocca ha scritto: Ho sempre trovato che il tempo in questa configurazione è molto variabile inquanto dipendente dal beta. Certo,macome hoscritto prima qui siamo nel caso di botte piena e moglie ubriaca.🙂 Inoltre, se si divide in due il resistore e si mette un resistore fisso collegato in serie ad un potenziometro in collegato a reostato, si possono compensare le variazioni di hfe. Piuttosto, questo circuitazione risente delle variazioni di Ic dovute alle variazioni di temperatura; peròStefano6757 dice che la precisione non gli interessa perchè accetta anche la variazione di alcuni minuti. Daltronde se si vuole precisione e tempi lunghi con stabilità, bisogna entrare nell'ordine di idee di usare un contatore numerico
max.bocca Inserita: 7 ottobre 2023 Segnala Inserita: 7 ottobre 2023 Oggi come oggi, con un Pic a 8pin, un trimmer e qualche condensatore di saccopianemento si riesce a fare un timer semplice e preciso.
leleviola Inserita: 7 ottobre 2023 Segnala Inserita: 7 ottobre 2023 Comunque io ho un carica batteria dell'allarme di casa che funziona con un 555 per caricare la batteria per 15 minuti proprio con un condensatore come dici, il tempo magari non sarà sempre preciso ma è vent anni che funziona così perfettamente, in pratica ho un LM311 che fa da comparatore della tensione di batteria, quando questa scende sotto un certo quid, mi sembra 12,7V, innesca la ricarica batteria per circa 15min. con un condensatore di 220microF e una resistenza abbinata che su mio schema ho segnato da 3 a 5MOhm. L'oggetto così fatto è vent anni che va senza problemi quindi misa che puoi mettere il 555 in quella configurazione forse un po' al limite ma che io vedo ancora funzionare
Livio Orsini Inserita: 7 ottobre 2023 Segnala Inserita: 7 ottobre 2023 2 ore fa, max.bocca ha scritto: con un Pic a 8pin, un trimmer e qualche condensatore di saccopianemento si riesce a fare un timer semplice e preciso. Certo, però bisogna saperlo programmare ed avere un minimo di strumentazione per farlo. Non tutti hanno le competenze per questo, mentre è più facile che una ersona sia in gradi di assiemare e provare un semplice circuitino come quello proposto. Sicuramente se Stefano6767 avesse avuto la competenza necessaria per usare un pic, non avrebbe nemmeno chiesto aiuto per risolvere il suo problema.🙂 28 minuti fa, leleviola ha scritto: che funziona con un 555 per caricare la batteria per 15 minuti proprio con un condensatore come dici, Ne sono pienamente convinto. Il 555 è un componente collaudato e prodotto in milioni di esemplari, difficile che dia problemi, a meno di acquistarlo da venditori che ti rifilino componenti farlocchi, scarti di produzione.
stefano6767 Inserita: 7 ottobre 2023 Autore Segnala Inserita: 7 ottobre 2023 Grazie a tutti. Buono a sapersi quello che dice televiola che con 220micro e 5Mohm funziona perfettamente. Intanto però vorrei sperimentare la soluzione col transistor, neanche sapevo fosse possibile questa soluzione quindi sono curioso di provarla. Il fatto di mettere un trimmer in serie alla resistenza ovviamente l'avevo già presa in considerazione dall'inizio, lavorando con circuiti abbastanza imprecisi. Sono 10 minuti che ci penso, ma non riesco a capire come poter fare un monostabile con i PIN 2 e PIN 6 collegati tra loro.. (ed il PIN 7 dove lo metto? )..riuscite magari a pubblicare uno schemino? Per quanto riguarda la eventuale soluzione con il Pic, indubbiamente sarebbe una soluzione molto precisa, ma sono molto arrugginito in materia, e non ho neanche più il programmatore..
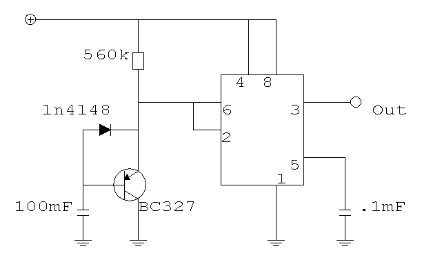
Livio Orsini Inserita: 7 ottobre 2023 Segnala Inserita: 7 ottobre 2023 (modificato) Quest è uno schema che ho copiato da grix.it. Verifica sul data sheet la corrispondenza dei pins nei vari tipi di case, forse c'è un incomprensione perchè si fa riferimento a due case differenti. Per un 8 pin DIP standard il piedino 2 dello schema deve essere sostituito dal pinn 7, Il pin 2 è il pin di trigger ed è quello a cui applichi il comando. Si tratta di un normale schema di monostabile. La particolarità sta nel fatto che il condensatore si carica a corrente (quasi) costante, corrispondente alla corrente di base del transistor. Questa corrente vale Ic/hfe; è per questo motivo che il tempo di carica del condensatore è molto maggiore di quello tradizionale, dove la corrente di carica è stabilita dalla tensione di alimentazione e dal resistore. In pratica è come se moltiplicassi il valore del resistore per lo hfe del transistor. Modificato: 7 ottobre 2023 da Livio Orsini
stefano6767 Inserita: 7 ottobre 2023 Autore Segnala Inserita: 7 ottobre 2023 Mah..scusa..e dove sarebbe l'ingresso del circuito?
stefano6767 Inserita: 7 ottobre 2023 Autore Segnala Inserita: 7 ottobre 2023 Prima non avevo letto tutta la tua spiegazione..ora chiarissimo..
Livio Orsini Inserita: 7 ottobre 2023 Segnala Inserita: 7 ottobre 2023 OK. Poi per favore, pubblica i risultati tanto per sapere cosa si ottiene.
max.bocca Inserita: 7 ottobre 2023 Segnala Inserita: 7 ottobre 2023 Se il classico schema da monostabile fai il trigger sul 2 (segnale basso) e 6,7 che fanno lo stop al raggiungimento dei 2/3VCC e relativo discare del condensatore, più indicato se devi triggerarlo con un fronte di discesa. Comunque con quel disegno puoi ottone un monostabile attivabile dalla presenza di alimentazione oppure facendo lo start portando a gnd la tensione au capi del pin 2,6. In questo caso so attiverà sempre la prima volta e comunque il conteggio inizia dopo aver tolto fa forzatura a gnd dei punti 2,6. Un circuito simile lo usavo per generare una rampa nei circuiti video sia sul verticale che orizzontale per la gestione delle wipe dei mixer video analogici
Livio Orsini Inserita: 8 ottobre 2023 Segnala Inserita: 8 ottobre 2023 12 ore fa, max.bocca ha scritto: schema da monostabile fai il trigger sul 2 (segnale basso) e 6,7 che fanno lo stop al raggiungimento dei 2/3VCC Infatti la richiesta era: Il 5/10/2023 alle 23:14 , stefano6767 ha scritto: che ogni volta che in ingresso c'è un fronte di discesa del segnale,
stefano6767 Inserita: 8 ottobre 2023 Autore Segnala Inserita: 8 ottobre 2023 Ho testato il circuitino, e fatto anche una foto che vedo se riesco ad allegare. Ho usato: come transistor un BC 327 Come diodo un 1N4007 (il primo che mi è capitato a tiro) Come condensatore un 100 microfarad Come resistenza una da 10k con in serie un trimmer da 47k (questi nella foto non si vede perché sono dall'altra parte della scheda). Sul piedino di uscita ho messo un buzzer, così sento a distanza quando cambia stato. Non posso certamente stare delle mezz'ore a guardare l'oscilloscopio o il tester. Il condensatore più grosso che si vede è quello sull'alimentazione, anche quello il primo che mi è capitato a tiro. Diciamo che i risultati sono meglio delle aspettative, nel senso che il circuito è molto stabile. Col trimmer completamente cortocircuitato, quindi la sola resistenza da 10k, ho ottenuto un tempo di 10 minuti. Fatte tante prove ed il tempo è sempre esattamente uguale, la variazione non è superiore ai 4-5 secondi. Col trimmer girato di circa 30 gradi, quindi più o meno resistenza del resistore più resistenza del trimmer uguale a 20 k, ottengo 20 minuti. Anche in questo caso fatte più prove e la differenza tra una e l'altra è sempre di pochi secondi. A questo punto per ottenere il tempo che voglio io sostituisco il trimmer da 47k con uno da 22 k e il gioco è fatto. Dato che mi interessa un tempo intorno ai 15 minuti, con un trimmer da 22 k ottengo una regolazione più precisa
Livio Orsini Inserita: 9 ottobre 2023 Segnala Inserita: 9 ottobre 2023 Ottimo! Direi che il rpoblema è risolto.
stefano6767 Inserita: 9 ottobre 2023 Autore Segnala Inserita: 9 ottobre 2023 Grazie alla tua geniale idea di mettere il transistor pnp 🙂
Messaggi consigliati
Crea un account o accedi per commentare
Devi essere un utente per poter lasciare un commento
Crea un account
Registrati per un nuovo account nella nostra comunità. è facile!
Registra un nuovo accountAccedi
Hai già un account? Accedi qui.
Accedi ora