mdc93 Inserito: 1 dicembre 2023 Segnala Inserito: 1 dicembre 2023 Salve a tutti, ho una domanda relativa al circuito di condizionamento (immagine sotto) mostrato sul datasheet come application case della seguente termopila analogica (TS305). Dovrei leggere la termopila con un micro e da datasheet la termopila ha una curva di uscita da -1.5 mV a 7mV, quindi dovrei offsettare l'uscita ed amplificarla (classico condizionamento del segnale). Adesso non mi torna il circuito mostrato, perchè provando a risolverlo con sovrapposizione degli effetti avrei: Attivando V' l'operazionale è in configurazione non invertente, lo zener non conduce ed avrei l'uscita pari a VO=V'(1+R1/R2). Attivando Vcc, lo zener entra in conduzione, polarizzato inversamente e l'opamp è in configurazione invertente per cui avrei VO=-Vz(R1/R2). Mettendo tutto assieme: VO=V'(1+R1/R2)-Vz(R1/R2) che riscritto un po+ meglio--> Vo=V'- R1/R2(V'-Vz). Giusto così? Ho fatto i medesimi calcoli considerando la corrente e non svorapposizione degli effetti ed ho lo stesso risultato. Nel datasheet è riportato che con questo circuito offsetterei l'uscita in modo tale che non sia più negativa e la renderei leggibile da un micro, ma non mi torna visto che se V' è negativo l'uscita rimane negativa, anzi viene ulteriormente decrementata. Sto sbagliando qualcosa? Grazie.
Ctec Inserita: 1 dicembre 2023 Segnala Inserita: 1 dicembre 2023 No, niente sovrapposizione degli effetti. Semplicemente Vz è una massa virtuale, sollevata dalla massa reale. Infatti, il riferimento (negativo) della termopila è collegato a questo punto, non a massa. E lo stesso il riferimento non invertente dell'OpAmp. Per cui, esso amplificherà la differenza di tensione tra i due ingressi, entrambi riferiti a Vz. Per esempio, se tu avrai una Vz di 1,5V, l'uscita della termopila varierà, rispetto a massa, tra 1,4985V e 1,507V. Manco a dirlo, date le variazioni di tensione minime (un totale di 8.5mV !), le alimentazioni e Vz dovranno essere stabilissime. E occhio ai rumori
mdc93 Inserita: 1 dicembre 2023 Autore Segnala Inserita: 1 dicembre 2023 6 minuti fa, Ctec ha scritto: No, niente sovrapposizione degli effetti. Semplicemente Vz è una massa virtuale, sollevata dalla massa reale. Infatti, il riferimento (negativo) della termopila è collegato a questo punto, non a massa. E lo stesso il riferimento non invertente dell'OpAmp. Per cui, esso amplificherà la differenza di tensione tra i due ingressi, entrambi riferiti a Vz. Per esempio, se tu avrai una Vz di 1,5V, l'uscita della termopila varierà, rispetto a massa, tra 1,4985V e 1,507V. Manco a dirlo, date le variazioni di tensione minime (un totale di 8.5mV !), le alimentazioni e Vz dovranno essere stabilissime. E occhio ai rumori Okey benissimo, mi torna cosa mi hai detto ma non mi torna la spiegazione matematica e la non applicabilità del sovrapposizione degli effetti. Nel caso dello zener dovrei sceglierlo a bassissimo coefficiente di temperatura altrimenti anche una minima fluttuazione dovuta al riscaldamento del diodo mi inficia l'uscita. Per l'opamp infatti il datasheet dice: • Low offset voltage, low offset voltage drift • Low leakage current, low leakage current drift • Low noise. Forse un OPA 333 farebbe al caso mio...
Ctec Inserita: 1 dicembre 2023 Segnala Inserita: 1 dicembre 2023 Dato il seguente circuito: si ha che Per la dimostrazione, la trovi in qualsiasi libro di elettronica. Praticamente, imposto che i=0 (opamp ideale), applichi kirchhoff. Ma nel tuo circuito, il comune è "sollevato" da massa per una tensione Vz, che si somma sia in ingresso che in uscita. Pertanto, rispetto a massa (negativo alimentazione operazionale), tutto si solleva di Vz. R1 e R2 definiscono il guadagno dell'operazionale. Non userei uno zener, oppure lo bufferizzerei con un opamp a inseguitore di tensione, magari meglio da un partitore resistivo con resistenze di precisione. E un bel po' di condensatori di disaccoppiamento.
Livio Orsini Inserita: 1 dicembre 2023 Segnala Inserita: 1 dicembre 2023 23 minuti fa, mdc93 ha scritto: Nel caso dello zener dovrei sceglierlo a bassissimo coefficiente di temperatura altrimenti anche una minima fluttuazione dovuta al riscaldamento del diodo mi inficia l'uscita. Non devi usare un diodo zener, ma specifici riferimenti di tensione, ce ne sono che hanno in uscita una tensione fissa ed altri che è possibile effettuare piccole variazioni nell'intorno tramite un trimmer. Di seguito alcuni tipi: LT1009CLP, LM4040, MCP1525, REF70
mdc93 Inserita: 1 dicembre 2023 Autore Segnala Inserita: 1 dicembre 2023 4 minuti fa, Ctec ha scritto: Dato il seguente circuito: si ha che Per la dimostrazione, la trovi in qualsiasi libro di elettronica. Praticamente, imposto che i=0 (opamp ideale), applichi kirchhoff. Ma nel tuo circuito, il comune è "sollevato" da massa per una tensione Vz, che si somma sia in ingresso che in uscita. Pertanto, rispetto a massa (negativo alimentazione operazionale), tutto si solleva di Vz. R1 e R2 definiscono il guadagno dell'operazionale. Non userei uno zener, oppure lo bufferizzerei con un opamp a inseguitore di tensione, magari meglio da un partitore resistivo con resistenze di precisione. E un bel po' di condensatori di disaccoppiamento. Ciao sisi conosco gli opamp, ma guarda considerando la figura che ho allegato e NON applicando sovrapposizione degli effetti ma Kirchoff avrei: Vz-V'=I*R2 per il CCV. V'-VO=I*R1 la corrente che scorre in R1 e R2 è circa la stessa visto l'alta impedenza dell'OPAMP Dalla prima I=(Vz-V')/R2 e sostituendo nella 2 ho VO=V'-(Vz-V')*R1/R2 che è la stessa equazione che ho ricavato con sovrapposizione degli effetti nel primo post. Quindi se dovrebbe fare da bias (al di là che usi uno zener o un partitore bufferato o altro suggerito da Livio) perchè il circuito di riferimento nel datasheet dovrebbe dare L'uscita Vz in assenza di ingresso?
mdc93 Inserita: 1 dicembre 2023 Autore Segnala Inserita: 1 dicembre 2023 Allora forse un po' sto capendo vediamo se mi confermate perchè stavo sbagliando ad interpretare l'uscita della termopila. Cioè non è V' che varia tra -1.5mV e 7.5mV ma è la differenza di potenziale tra V' ed il punto in cui viene collegato il catodo dello zener ad essere nel range -1.5 mV e 7.5mV. Per cui in realta è V'-Vz compreso tra -1.5mV e 7.5 mV, chiamamolo D. Quindi V'=Vz+D. I calcoli quindi sarebbero giusti ed imponendo per esempio R1=R2 (dal calcolo prima), avrei VO=V'-(-D)-->VO=Vz+D+D quindi VO=Vz+2D se quindi Vz è 1.5V avrei un uscita che è sempre positiva offsettata del valore di tensione dello zener con amplificazione X2 del range di uscita della termpila. Confermate?
Livio Orsini Inserita: 1 dicembre 2023 Segnala Inserita: 1 dicembre 2023 (modificato) 38 minuti fa, mdc93 ha scritto: Confermate? Vediamo di chiarirlo con dei numeri. Poniamo di avere uno zener con Vz = 5,1V Poiniamo R1 = R2 quindi il guadagno sarà 2, essendo in circuitazione non invertente. La tensione di uscita sarà 5,1 + 2 * V' ==> (5,1 - 0,003) >= Vo <= (5,1 + 0,015). Come già spiegato da Ctec la tensione di zener serve solo a creare uno zero virtuale. Potresti usare un'alimentazione duale per l'amplificatore e non necessiteresti di alcuna tensione di zener, o da un partitore, per creare uno zero virtuale, collegando direttamente la termopila tra ingresso non invertente e zero volt. Per recuerare la partenza in negativo, io usarei un segnale positivo in somma al segnale della termopila. E molto più facile ottenere un livello di tensione stabile e pulito, partendo da un riferimento di tensione (sul tipo di quelli che ti ho indicato), facendo un partitore con trimmer per aggiustare finemente ti ritriveresti l'uscita che parte da 0V Se necessiti avere un'escurasione totale 0 - 5V o . peggio, 0 - 10V ti consiglio di usare almeno due stadi di amplificazione. Modificato: 1 dicembre 2023 da Livio Orsini
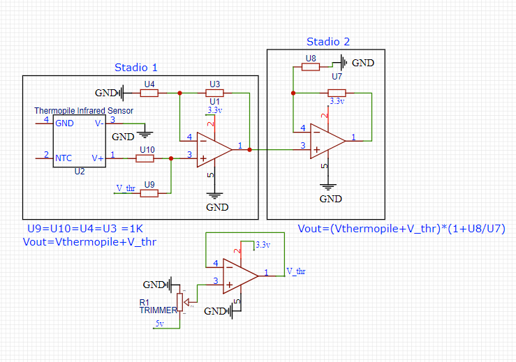
mdc93 Inserita: 1 dicembre 2023 Autore Segnala Inserita: 1 dicembre 2023 (modificato) 1 ora fa, Livio Orsini ha scritto: Vediamo di chiarirlo con dei numeri. Poniamo di avere uno zener con Vz = 5,1V Poiniamo R1 = R2 quindi il guadagno sarà 2, essendo in circuitazione non invertente. La tensione di uscita sarà 5,1 + 2 * V' ==> (5,1 - 0,003) >= Vo <= (5,1 + 0,015). Come già spiegato da Ctec la tensione di zener serve solo a creare uno zero virtuale. Potresti usare un'alimentazione duale per l'amplificatore e non necessiteresti di alcuna tensione di zener, o da un partitore, per creare uno zero virtuale, collegando direttamente la termopila tra ingresso non invertente e zero volt. Per recuerare la partenza in negativo, io usarei un segnale positivo in somma al segnale della termopila. E molto più facile ottenere un livello di tensione stabile e pulito, partendo da un riferimento di tensione (sul tipo di quelli che ti ho indicato), facendo un partitore con trimmer per aggiustare finemente ti ritriveresti l'uscita che parte da 0V Se necessiti avere un'escurasione totale 0 - 5V o . peggio, 0 - 10V ti consiglio di usare almeno due stadi di amplificazione. Caro Livio, ho pensato ad una cosa del genere (vedi sotto immagine) per cui con il primo stadio di sommatore non invertente offsetto la tensione di uscita della termopila in modo tale da non avere valori negativi (vorrei avere degli operazionali single supply). Dovrei beccare con il trimmer esattamente 1.5 mV (forse al posto della 5v potrei usare un riferimento di tensione che mi hai detto tu) in modo tale da portare l'uscita al primo stadio tra 0 e 8.5mV. Successivamente con il secondo stadio amplifico in modo da sfruttare tutto il range dinamico dell'ADC (nel caso è 3.3v visto che il micro è un ESP32). Quindi il guadagno dell'operazionale dovrebbe essere circa 3.3V/8.5 mV ovvero circa 388. Ho capito bene il tuo suggerimento sui 2 stadi? Per quanto riguarda gli operazionali apparte l'alimentazione che caratteristica devono avere? (• Low offset voltage, low offset voltage drift • Low leakage current, low leakage current drift • Low noise.) Chiaramente deve essere collegato anche il termistore NTC come riferimento per la temperatura del sensore stesso, l'ho lasciata quella connessione lì. Modificato: 1 dicembre 2023 da mdc93
NovellinoXX Inserita: 1 dicembre 2023 Segnala Inserita: 1 dicembre 2023 1 ora fa, mdc93 ha scritto: Per quanto riguarda gli operazionali apparte l'alimentazione che caratteristica devono avere? INA128
mdc93 Inserita: 1 dicembre 2023 Autore Segnala Inserita: 1 dicembre 2023 14 minuti fa, NovellinoXX ha scritto: INA128 Okey quello è da strumentazione ma non capisco bene là come è collegato al termistore ed al pt100 che anche quello dovrebbe essere un sensore di temperatura
NovellinoXX Inserita: 1 dicembre 2023 Segnala Inserita: 1 dicembre 2023 2 minuti fa, mdc93 ha scritto: non capisco bene là come è collegato al termistore ed al pt100 R1-R2-R3 e PT100 costituiscono un ponte di Wheatstone
Livio Orsini Inserita: 2 dicembre 2023 Segnala Inserita: 2 dicembre 2023 11 ore fa, mdc93 ha scritto: Okey quello è da strumentazione ma non capisco bene là come è collegato al termistore ed al pt100 che anche quello dovrebbe essere un sensore di temperatura Quel circuito è una classica interfaccia per termocoppia, dove la PT100 serve come compensazione del giunto freddo. Tieni presente che l'amplificatore INA128, essendo un amplificatore da strumentazione, in pratica è costituito da 4 anlificatori di cui 2 costituiscono lo stadio di ingresso in differenziale. R2-PT100, partitore alimentato dal riferimento di tensione REF102, generano lo zero virtuale. Essendo il valore di PT100 legato alla temperatura, questo zero virtuale si sposterà seguendo il valore di temperatura. Alla temperatura di 0°C il ponte è in equilibrio e l'uscita dell'ampli è proporzionale alla tensione generata dalla termocoppia. Se la temperatura ambiente varia, varierà sia la tensione di riferimento sia la tensione generata dalla termiocoppia, perchè è variata la temperatura del giunto freddo. Le due variazioni si elideranno e l'uscita sarà sempre proporzionale alla temperatura del giunto caldo dellamtermocoppia. 13 ore fa, mdc93 ha scritto: ho pensato ad una cosa del genere Quel circuito, così come è, non funziona perchè andresti a tagliare la parte di segnale negativo della termopila. Se non usi un'alimentazione duale devi, giocoforza, usare uno zero virtuale che sia maggiore dello zero elettrico. Se hai probllemi ad avere un'allimentazione duale oggi, con pochi euro, è possibile acquistare un alimentatore che, alimentato da un'unica tensione, fornisce in uscita un'alimenbtazione duale, soluzione che ho impiegato alcune volte con ottimi risultati.
NovellinoXX Inserita: 2 dicembre 2023 Segnala Inserita: 2 dicembre 2023 Il front-end dell'INA128 (ma non e' l'unico) lo rende particolarmente idoneo per la soppressione dei segnali di modo comune. E' usato per esempio negli elettrocardiografi dove e' possibile rilevare le tensioni di pochi millivolt generati dalle contrazioni muscolari che altrimenti sarebbero coperti da tutti i disturbi elettrici indotti dall'ambiente circostante su corpo umano.
mdc93 Inserita: 2 dicembre 2023 Autore Segnala Inserita: 2 dicembre 2023 (modificato) 1 ora fa, Livio Orsini ha scritto: Quel circuito è una classica interfaccia per termocoppia, dove la PT100 serve come compensazione del giunto freddo. Tieni presente che l'amplificatore INA128, essendo un amplificatore da strumentazione, in pratica è costituito da 4 anlificatori di cui 2 costituiscono lo stadio di ingresso in differenziale. R2-PT100, partitore alimentato dal riferimento di tensione REF102, generano lo zero virtuale. Essendo il valore di PT100 legato alla temperatura, questo zero virtuale si sposterà seguendo il valore di temperatura. Alla temperatura di 0°C il ponte è in equilibrio e l'uscita dell'ampli è proporzionale alla tensione generata dalla termocoppia. Se la temperatura ambiente varia, varierà sia la tensione di riferimento sia la tensione generata dalla termiocoppia, perchè è variata la temperatura del giunto freddo. Le due variazioni si elideranno e l'uscita sarà sempre proporzionale alla temperatura del giunto caldo dellamtermocoppia. Quel circuito, così come è, non funziona perchè andresti a tagliare la parte di segnale negativo della termopila. Se non usi un'alimentazione duale devi, giocoforza, usare uno zero virtuale che sia maggiore dello zero elettrico. Se hai probllemi ad avere un'allimentazione duale oggi, con pochi euro, è possibile acquistare un alimentatore che, alimentato da un'unica tensione, fornisce in uscita un'alimenbtazione duale, soluzione che ho impiegato alcune volte con ottimi risultati. Perché dovrei sopprimere il negativo della termopila? Il mio primo stadio è un opamp sommatore per cui all’uscita mi dovrei ritrovare la tensione della termopila aumentata della tensione generata attraverso il trimmer (dovrei farmi 1mV) così da traslare tutto in avanti di 1 mV e non “mangiarmi” il negativo della termopila. Non è anche quello che mi hai consigliato tu di sommare un segnale positivo così che la termopila parta da 0? Devo usare in alimentazione singola e non duale per l’applicazione comunque. Modificato: 2 dicembre 2023 da mdc93
mdc93 Inserita: 2 dicembre 2023 Autore Segnala Inserita: 2 dicembre 2023 58 minuti fa, NovellinoXX ha scritto: Il front-end dell'INA128 (ma non e' l'unico) lo rende particolarmente idoneo per la soppressione dei segnali di modo comune. E' usato per esempio negli elettrocardiografi dove e' possibile rilevare le tensioni di pochi millivolt generati dalle contrazioni muscolari che altrimenti sarebbero coperti da tutti i disturbi elettrici indotti dall'ambiente circostante su corpo umano. Sisi certo gli INA vengono usati soprattutto per applicazioni di tipo medicale e praticamente guardando il mio schematico riassumono i due blocchi che ho fatto io (ad eccezione che io ho messo il sommatore per traslare la termopila mentre nell’ INA c’è un blocco differenziale). La spiegazione di Livio mi è chiara sul circuito che tu hai messo, ma come lo applicheresti al mio caso? (Conta che ho alimentazione singola e non duale) perché chiaramente potrei attaccare l’INA all’uscita della termopila ma avrei sempre il problema del negativo.
mdc93 Inserita: 2 dicembre 2023 Autore Segnala Inserita: 2 dicembre 2023 (modificato) 40 minuti fa, mdc93 ha scritto: Perché dovrei sopprimere il negativo della termopila? Il mio primo stadio è un opamp sommatore per cui all’uscita mi dovrei ritrovare la tensione della termopila aumentata della tensione generata attraverso il trimmer (dovrei farmi 1mV) così da traslare tutto in avanti di 1 mV e non “mangiarmi” il negativo della termopila. Non è anche quello che mi hai consigliato tu di sommare un segnale positivo così che la termopila parta da 0? Devo usare in alimentazione singola e non duale per l’applicazione comunque. Mi autoriquoto, teoricamente il circuito funziona ma nella pratica no perché fare 1 mV e misurarlo per sommarlo all’uscita della termopila è irrealizzabile. Quindi che la termopila parta da zero è impossibile praticamente. Potrei con il trimmer fare boh 20 mV (una cosa sensata e misurabile con l’oscilloscopio in modo tale poi da poter amplificare parecchio con il secondo stadio) così da tirar tutto su tra 19 mV e 27,5 mV, simil massa virtuale peró ecco non capisco perché dici che mi mangio il negativo con il primo stadio . Peró pensandoci bene amplificando di 120 al massimo avrei un uscita che varia da 2.4V a 3.3V e non userei nemmeno lontanamente tutto il range dinamico del mio ADC, quindi la migliore è usare Massa virtuale come mostrato nel datasheet ma non con lo zener. Modificato: 2 dicembre 2023 da mdc93
Livio Orsini Inserita: 2 dicembre 2023 Segnala Inserita: 2 dicembre 2023 1 ora fa, mdc93 ha scritto: Devo usare in alimentazione singola e non duale per l’applicazione comunque. Allora devi crearti comunque uno zero virtuale, perchè non puoi avere segnali inferiori al valore minimo della tensione di alimentazione. Anche se in partenza hai una sola alimentazione, puoi sempre mettere un modulino per ricavarti la doppia alimentazione cme questo (primo dell'elenco di google). 1 ora fa, mdc93 ha scritto: quindi la migliore è usare Massa virtuale come mostrato nel datasheet ma non con lo zener. Devi usare un riferimento di tensione come quelli che ti ho indicato nel primo messaggio. Per ottenere un'escursione di 5V con una variazione di ingresso di 8,5mV devi avere un guadagno totale di oltre 588, impossibile da ottenere con un solo stadio, devi suddividere su almeno 2 stadi; ad esempio primo stadio con G = 15, secondo stadio G = 40. Comunque se vuoi sfruttare tutta l'escursione del tuo AD_C, anche usando un amplificatore rail to rail devi alimentare almeno con -0,5V e + 5,5V
Livio Orsini Inserita: 2 dicembre 2023 Segnala Inserita: 2 dicembre 2023 2 ore fa, NovellinoXX ha scritto: Il front-end dell'INA128 (ma non e' l'unico) lo rende particolarmente idoneo per la soppressione dei segnali di modo comune. Per inciso è un amplificatore da strumentazione che integra in un solo chip la circuitazione classica degli amplificatori da strumentazione. Negli anni 70 del secolo scorso lo si faceva anche con 4 L741. Ovviamente le prestazioni erano inferiori proprio per la limitatezza di quell'amplificatore che è una pietra miliare dell'elettronica analogica. Quando comparvero i primi amplificatori con stadio a FET in igresso, si potettero realizzare circuiti che, dal punto di vista prestazionale, avevano ben poco da invidiare ai moderni amplificatori "tutto in un chip"
NovellinoXX Inserita: 2 dicembre 2023 Segnala Inserita: 2 dicembre 2023 (modificato) 1 ora fa, Livio Orsini ha scritto: Quando comparvero i primi amplificatori con stadio a FET in igresso Se la memoria non mi tradisce, mi sembra di ricordare che c'e' anche la versione a FET di quel chip. P.S. non mi sbagliavo, la versione a fet INA121 Modificato: 2 dicembre 2023 da NovellinoXX
Livio Orsini Inserita: 2 dicembre 2023 Segnala Inserita: 2 dicembre 2023 TI ha tanti ampli specializzati per il condizionamento di segnale; ha anche front end specifici per PT100, dove anche il collegamento 3 fili è veramente completamente compensato. produce anche molti tipi di riferimenti sia di tensione che di corrente.
mdc93 Inserita: 2 dicembre 2023 Autore Segnala Inserita: 2 dicembre 2023 1 ora fa, Livio Orsini ha scritto: TI ha tanti ampli specializzati per il condizionamento di segnale; ha anche front end specifici per PT100, dove anche il collegamento 3 fili è veramente completamente compensato. produce anche molti tipi di riferimenti sia di tensione che di corrente. Okey ricapitolando vado a fare lo stesso schema mostrato nella figura del datasheet (mio primo post) con la differenza che la massa virtuale (Vz per intenderci) la faccio con il riferimento di tensione suggerito da Livio. Il micro con cui acquisisco è un ESP32 per cui l'ADC è a 3.3v e non a 5v. Inoltre volendo sfruttare tutto il range dell'ADC ed essendo l'uscita pari a Vz+G(guadagno opamp)*D dove D è l'escursione della termopila [-1:7,5]mV, per calcolare la massa virtuale Vz ottimale ed il G dell'opamp dovrei svolgere il seguente sistema: 0=Vz-0.001*G -->quando la termopila varrebbe -1mV vorrei avere 0 3.3=Vz+0.0075*G -->quando la termopila varrebbe 7.5 mV vorrei avere 3.3 Risolvendo ottengo G=3.3/0.0085=388 e Vz=0,388V. Dovendo ottenere un guadagno di 388 forse è meglio come dici tu Livio spezzare in due ed aggiungere un altro opamp non invertente in modo che il prodotto G1*G2 sia 388?
Livio Orsini Inserita: 3 dicembre 2023 Segnala Inserita: 3 dicembre 2023 13 ore fa, mdc93 ha scritto: Dovendo ottenere un guadagno di 388 forse è meglio come dici tu Livio spezzare in due ed aggiungere un altro opamp non invertente in modo che il prodotto G1*G2 sia 388? Sicuramente. Ed meglio avere il primo stadio che guadagni meno del secondo. Comunque senza un alimentazione negativa, anche usando degli ampli rail to rail, non arriverai mai a zero, se vabene partirai da 0,3V
mdc93 Inserita: 3 dicembre 2023 Autore Segnala Inserita: 3 dicembre 2023 23 minuti fa, Livio Orsini ha scritto: Sicuramente. Ed meglio avere il primo stadio che guadagni meno del secondo. Comunque senza un alimentazione negativa, anche usando degli ampli rail to rail, non arriverai mai a zero, se vabene partirai da 0,3V Perché Livio?
Livio Orsini Inserita: 3 dicembre 2023 Segnala Inserita: 3 dicembre 2023 2 ore fa, mdc93 ha scritto: Perché Livio? Perchè gli amplificatori son fatti con transistors, ed un transistor non scende sotto 0,3V circa di Vce. Se leggi con attenzione i datasheets degli amplificatori operazionali questo dato lo trovi, in genere, sotto forma di diagramma: tensione di uscita funzione della tensione di alimentazione. Negli ampli normali la massima escursione della tensione di uscita vale la tensione di alimentazione +/-2V circa, mentre negli ampli rail to rail questa escursione vale sempre la tensione di alimentazione +/-0,3V circa. Per questo motivo ti ho consigliato un'alimentazione comunque duale, se vuoi sfruttare al massimo la scala del convertitore AD. Ti consiglio anche, se la scheda 8266 che usi lo consente, di usare un riferimento per l'AD ricavato dal generatore di tensione di rifireimento, altrimenti il riferimento del convertitore è dato dalla tensione di alimentazione di 3,3V; conseguentemente ogni variazione della tensione di alimentazione si ripercuote sulla misura.
Messaggi consigliati
Crea un account o accedi per commentare
Devi essere un utente per poter lasciare un commento
Crea un account
Registrati per un nuovo account nella nostra comunità. è facile!
Registra un nuovo accountAccedi
Hai già un account? Accedi qui.
Accedi ora