Vai al contenuto

Inverter con oscillatore astabile


Messaggi consigliati

Inserito: (modificato)

Ciao a tutti, 

mi sto nuovamente concentrando sul mondo degli inverter (a scopo didattico) in questo periodo, dopo i fallimenti con l'IR2153, trattato in una precedente discussione.

Tra l'altro sto cercando in tutti i modi di acquisire anche delle nozioni teoriche in questo campo. Un mio alleato è diventato LTSpice in cui testo anche li i miei circuiti prova, prima di combinare danni sulla pratica.

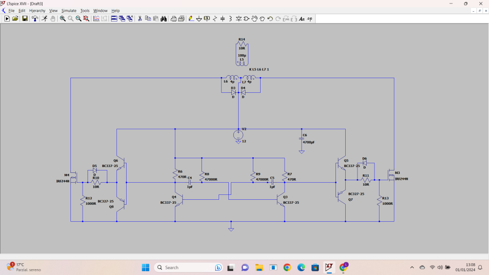
Ho provato a realizzare un inverter da un'oscillatore astabile a BJT con le sue due uscite complementari, collegate a dei totem-pole a transistor. Per simulare l'avvolgimento dell'trasformatore ho pensato che potrebbero andare bene degli in duttori da 1mh l'uno. 

La prima immagine è il circuito. La seconda illustra le tensioni dei gate dei mos. La terza immagine illustra le correnti nei due induttori. L'ultima, (che non ho capito) dovrebbe rappresentare la tensione sui drains dei mos.

Cosa sono riuscito a quagliare con questo circuito? Potrebbe dare al momento piccole soddisfazioni ?Resto in attesa.

Screenshot (351).png

Screenshot (352).png

Screenshot (353).png

Screenshot (354).png

Modificato: da topolo
Inserita:
12 ore fa, topolo ha scritto:

L'ultima, (che non ho capito) dovrebbe rappresentare la tensione sui drains dei mos.

 

se non hai capito tu, che hai effettuato la simulazione, come possiamo capirlo noi se è veramente la tensione di drain?😀

 

Inoltre la simulazione del trasformatore con 2 induttanze non è corretta, perchè ti manca lìinfluenza del secondario, con il carico, sul primario.

Non ricordo se in LT ci sia già il modello di un trasformatore in biblioteca, se non ci fosse lo trovi nelle biblioteche aggiuntive fatte da terzi; bisogna cercare nel forum di LT.

Inserita: (modificato)
5 ore fa, Livio Orsini ha scritto:

se non hai capito tu, che hai effettuato la simulazione, 

Si mi sono espresso male nella frase. Non sono riuscito a capire quell' oscillogramma.

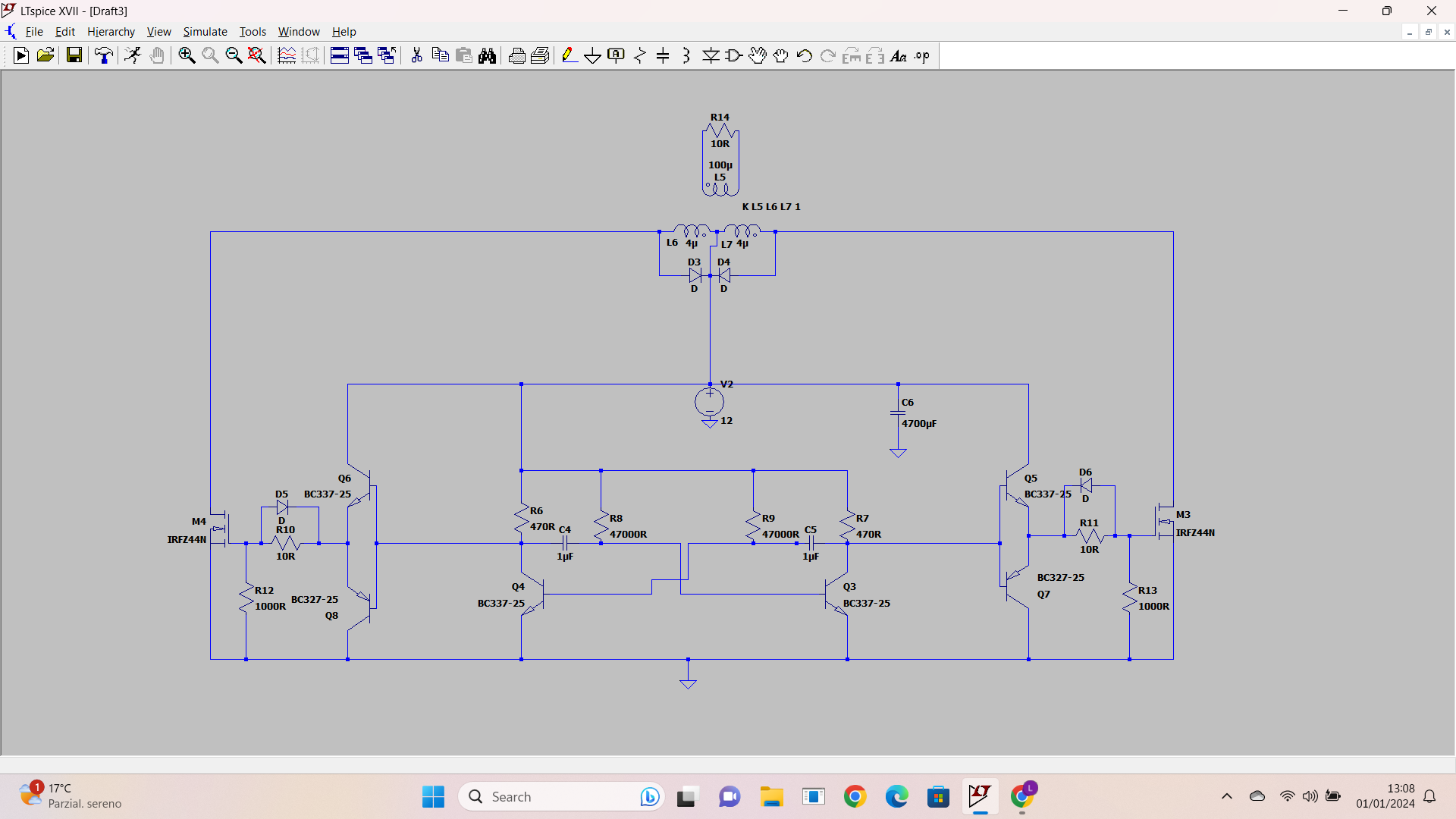
Ho cambiato i mos e ho messo degli IRFZ44N e ho cercato di ricreare il trasformatore a tre induttori.

Il segnale blu è la tensione sul drain di sinistra, che è uguale a quello di destra. Il segnale verde è la tensione sull'avvolgimento secondario, in cui ho messo un carico da 10 ohm.

Screenshot (358).png

Screenshot (359).png

Screenshot (360).png

Modificato: da topolo
Inserita:

Ti sei accorto che i MOS non commutano correttamente?

La tensione di drain varia di +/-1V a cavallo del +12V.

Infatti sul "secondario" ti ritrovi +/-5V.

 

L'oscillazione è troppo lenta, dovrebbe avere un periodo di 20ms mentre ne hai circa 80ms.

Inoltre il trafo deve avere il ferro e quelle induttanze sono in aria. (almeno dal disegno).

 

Crea un account o accedi per commentare

Devi essere un utente per poter lasciare un commento

Crea un account

Registrati per un nuovo account nella nostra comunità. è facile!

Registra un nuovo account

Accedi

Hai già un account? Accedi qui.

Accedi ora
×
×
  • Crea nuovo/a...