salvofs Inserito: 13 gennaio 2024 Segnala Inserito: 13 gennaio 2024 Buonasera chiedo il vostro aiuto per un alimentatore switching tipo flyback che alimenta un sistema audio CD/MP3 della Samsung. Si accende ma dalle casse non esce alcun suono, per cui dopo un controllo schema elettrico alla mano, il problema sta nella mancanza della +21volt e -21 volt, le altre tensioni sono ok, infatti il display si accende. La prima cosa che ho fatto è verificare la tensione ai capi del condensatore dopo il ponte a diodi e i 320 volt circa ci sono. Ho controllato i diodi, il mosfet che fa da interruttore ed è tutto ok. la tensione di alimentazione ai capi del pwm controller (ICE2QS03 nello schema ICA801) ed è a zero volt. Ho controllato e cambiato l’optoisolatore che non mi convinceva e i condensatori elettrolitici di uscita CA824 e CA825, ma non ho risolto. A questo punto ho seguito lo schema elettrico dal Vcc del pwm e ho controllato resistenze, condensatori, diodi e il transistor TRM811 e sembra tutto ok, ho controllato anche che non ci siano corti netti tra il Vcc e gnd del pwm e nei componenti vicini, ma niente sembra tutto corretto. Cosa potrebbe essere? (Ho ordinato il pwm che ancora deve arrivarmi)
ALLUMY Inserita: 13 gennaio 2024 Segnala Inserita: 13 gennaio 2024 Manca la fetta sotto dello schema elettrico ed è comunque piuttosto sfocato, si fa fatica a leggere i valori. Al piedino 5 (HV) arriva tensione dal transistor TRM812? Se si di quanto?
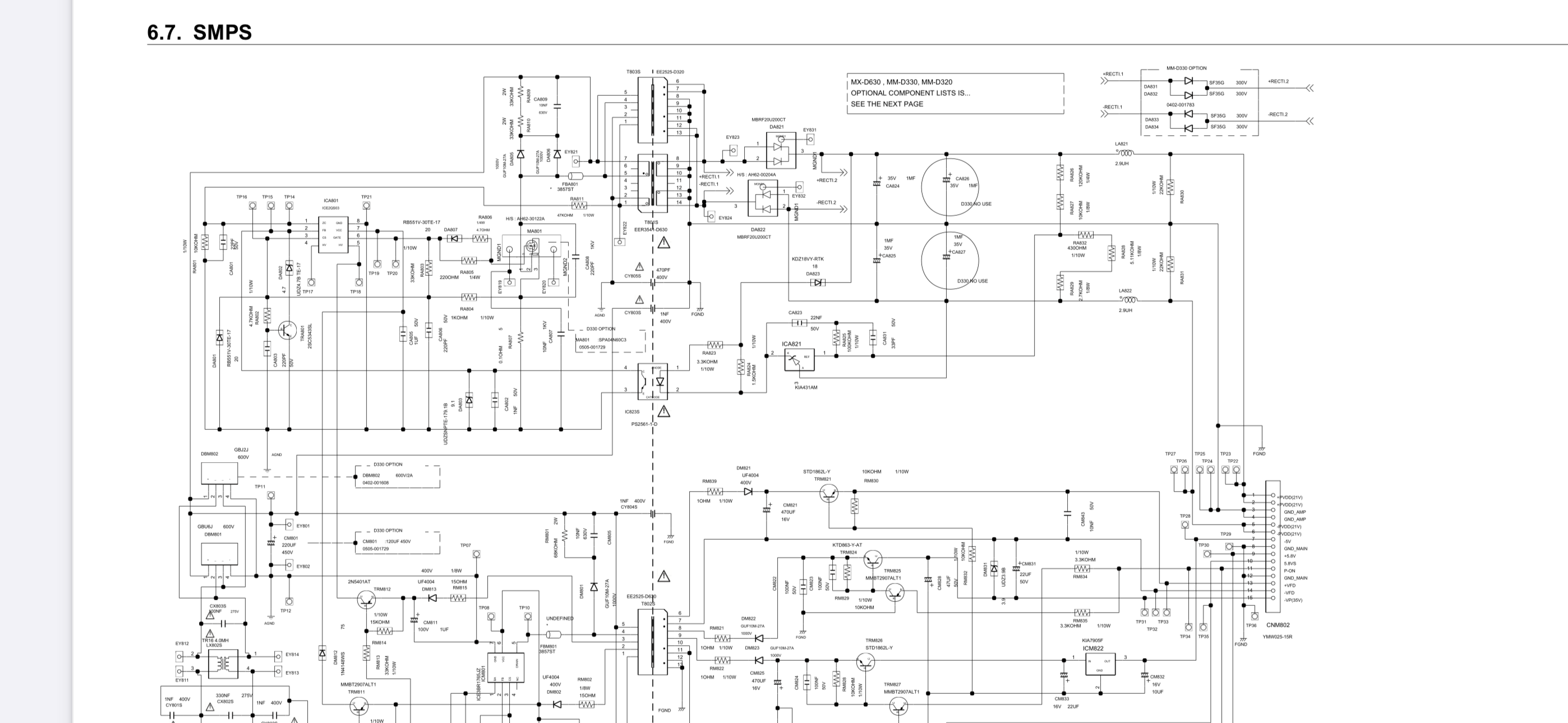
Nik-nak Inserita: 13 gennaio 2024 Segnala Inserita: 13 gennaio 2024 (modificato) Per altri utenti del forum, QUESTO è il link per scaricarsi il service manual in pdf, per poter vedere meglio lo schema. Che tensione misuri ai capi di CM803 e CM811? Modificato: 13 gennaio 2024 da Nik-nak
salvofs Inserita: 14 gennaio 2024 Autore Segnala Inserita: 14 gennaio 2024 Scusate avevo scritto il post con lo smartphone, comunque provo ad allegare lo schema di nuovo (che comunque è quello che ha linkato Nik-nak che ringrazio). Tra il piedino 5 (HV) e il piedino 8 (GND) ci sono in pratica zero volt (0,7 V). Ai capi di CM803 quasi 12 volt (11,8 volt) e ai capi di CM811 40 volt. Rettifico il post precedente, nel senso che manca anche la 5 volt e altre tensioni sul connettore CNM802. Nell'occasione ho rilevato tutte le tensioni direttamente sul connettore (dalla parte saldature per evitare ulteriori errori) e risulta quanto segue: tra pin 1 +PVDD (21V) e GND_AMP pin 3 = 0 volt tra pin 7 -5V e GND_MAIN pin 8 = 0 volt (anche rispetto le altre GND) tra pin 9 +5,8 V e GND_MAIN pin 8 = 0 volt tra pin 10 +5,8 VS e GND_MAIN pin 8 = 5,6 volt (nello schema è 5,8 v ma nel pcb è stampigliato 5,6 volt, quindi ok) tra pin 11 P_ON e GND_MAIN pin 8 = 0 volt tra pin 13 +VFD e GND_MAIN pin 8 = 0 volt tra pin 14 -VFD e GND_MAIN pin 8 = -15,5 volt tra pin 15 -VP e GND_MAIN pin 8 = -19 volt
ALLUMY Inserita: 14 gennaio 2024 Segnala Inserita: 14 gennaio 2024 1 ora fa, salvofs ha scritto: tra pin 11 P_ON e GND_MAIN pin 8 = 0 volt Allora non arriva il consenso del power-on
salvofs Inserita: 14 gennaio 2024 Autore Segnala Inserita: 14 gennaio 2024 La verifica della +21 e -21 volt quella che secondo me va all'amplificatore, l'ho fatta con il connettore attaccato e il tasto on attivo, tanto è vero che il display si è acceso, ma non si sentiva nulla ne in FM ne con un cd-rom. In questa situazione, misurando con il tester, le due tensione sono a zero. Al pin del power-on si aspetta 5 volt o un contatto pulito?
ALLUMY Inserita: 14 gennaio 2024 Segnala Inserita: 14 gennaio 2024 (modificato) 1 ora fa, salvofs ha scritto: Al pin del power-on si aspetta 5 volt o un contatto pulito? Stando allo schema dovresti rilevare circa 0.7V, perchè va direttamente alla base dell'NPN TRM822 il quale abilita il led nel fotoaccoppiatore IC822S, il quale polarizza i PNP TRM811 e TRM812, i quali mandano le tensioni ai pin 5 e 7 del PWM ICA801, che secondo me potrebbe non essere quest'ultimo il colpevole ma qualcos'altro che non manda il "consenso" di accensione al pin P-ON. Modificato: 14 gennaio 2024 da ALLUMY
Nik-nak Inserita: 14 gennaio 2024 Segnala Inserita: 14 gennaio 2024 Il segnale di P-ON, con il nome di ECO sulla main(pag51), è generato dal pin 40 di UIC1, dove è presente un pull-up sul U_5V, che alimenta lo stesso UIC1. La tensione U_5V, è generata dalla ST5.6V tramite il diodo UD1, in stand-by, poi dalla A+5V ricavata dalla PVDD+21V tramite il regolatore IC3001. Verifica che in stand-by, con tutto collegato, sia presente la U_5V.
ALLUMY Inserita: 14 gennaio 2024 Segnala Inserita: 14 gennaio 2024 Guardando lo schema dell'alimentatore trovo tra l'altro una stranezza su come hanno collegato il mosfet MM821. Perchè mai hanno messo un condensatore da 220nF tra il pin 5 e 6-7-8 quando nel componente sono tutti connessi tra loro? Mah!
Nik-nak Inserita: 14 gennaio 2024 Segnala Inserita: 14 gennaio 2024 44 minuti fa, ALLUMY ha scritto: Guardando lo schema dell'alimentatore trovo tra l'altro una stranezza su come hanno collegato il mosfet MM821. Perchè mai hanno messo un condensatore da 220nF tra il pin 5 e 6-7-8 quando nel componente sono tutti connessi tra loro? Mah! E' disegnato male il componente, tralasciando lo schema, dovrebbe essere: 1-2-3(source) +5V8S / 5-6-7-8(drain) +5V8 / 4 (gate). Il condensatore secondo me è collegato tra i +5.8V e gnd.
salvofs Inserita: 14 gennaio 2024 Autore Segnala Inserita: 14 gennaio 2024 (modificato) Ho ricollegato il tutto e senza premere il tasto di accensione la -5V (pin 7) e la +5,6V (pin 9) risultano ancora a zero, ma accendendo il tutto entrambe si ripristinano ottenendo la -5V e la +5,6V. La +21V e -21V invece sono sempre a zero. In stand-by direttamente tra i piedini 36 (U_5V) e 35 (GND) di UIC1 ci sono circa 5V come detto da Nik Modificato: 14 gennaio 2024 da salvofs
Nik-nak Inserita: 14 gennaio 2024 Segnala Inserita: 14 gennaio 2024 Sul pin 4 (collettore fototransistor) di IC822S o catodo di DM811, che tensioni misuri, sia in stand-by, che una volta acceso?
salvofs Inserita: 15 gennaio 2024 Autore Segnala Inserita: 15 gennaio 2024 (modificato) Ho misurato tra pin 3 e 4 di IC822S in stand by ci sono 54 volt, che si azzerano una vita acceso, penso perché entra in conduzione il transistor del fotoaccoppiatore. Tra io pin 4 e GND_M sul connettore ci sono -5 volt in stand by e -6 volt acceso Modificato: 15 gennaio 2024 da salvofs
Nik-nak Inserita: 15 gennaio 2024 Segnala Inserita: 15 gennaio 2024 (modificato) Per esperienza, io cambierei CM811, ed eventualmente anche CM803, poi controllerei i transistor TRM811-TRM812-DM812, ed i componenti che gravitano attorno. Modificato: 15 gennaio 2024 da Nik-nak
salvofs Inserita: 16 gennaio 2024 Autore Segnala Inserita: 16 gennaio 2024 Ho sostituito i condensatori CM811 e CM803, in più ho ordinato il transistor 2N5401 e appena arriva preventivamente sostituisco anche questo. Il DM812 testato in prova giunzione ed è buono, Con la scheda scollegata non ho tensione Vcc sul pwm, quando torno a casa ricollego il tutto e provo nuovamente.
salvofs Inserita: 17 gennaio 2024 Autore Segnala Inserita: 17 gennaio 2024 Ricollegando la scheda d'alimentazione al resto del dispositivo mancano ancora la +-21V, tra il pin 8 (gnd) e pin 5 (HV) ci sono circa 40 volt, quindi presumo che il transistor TRM812 stia funzionando. Rimane il dubbio sul transistor smd TRM811 che alla prova giunzione sembra buono.
salvofs Inserita: 18 gennaio 2024 Autore Segnala Inserita: 18 gennaio 2024 Buonasera ho sostituito il condensato CA805 da 1 uF con uno da 0,5 uF perché avevo solo quello, adesso la tensione sul pwm ICA801 è uguale all’altro pwm, circa 18 volt. Nel dubbio avevo ordinato su internet il transistor TRM 811 che è smd, ma non mi è ancora arrivato. Però provando a ricollegare il tutto, accendendo niente audio, la +21 volt rispetto a gnd_amp è ancora zero, mentre la -21 volt è passata a -4, 32 volt ps allego la forma d’onda della tensione ai capi del pwm ICA801
Nik-nak Inserita: 18 gennaio 2024 Segnala Inserita: 18 gennaio 2024 Hai controllato i componenti sulla +/-21V a secondario, diodi e condensatori, in particolare prova a cambiare(monta anche un 10/22uF) CA824/825.
salvofs Inserita: 20 gennaio 2024 Autore Segnala Inserita: 20 gennaio 2024 CA824 e 825 li ho cambiati prima di ogni altro componente. Ho provato a tagliare i fili 1-2 e 5-6 sul connettore CNM802 ma niente, la + 21 sempre a zero e in questo caso anche la -21 è andata a zero (prima era -4 V)
salvofs Inserita: 27 gennaio 2024 Autore Segnala Inserita: 27 gennaio 2024 Aggiornamento: sono arrivati i componenti transistor TRM811 e ICA801. Sostituendo per primo il pwm non è cambiato nulla; con il nuovo transistor adesso anche senza premere su ON ho circa 16 volt di alimentazione su ICA801, purtroppo però non va ancora, in uscita non ho la +21 e -21
salvofs Inserita: 30 gennaio 2024 Autore Segnala Inserita: 30 gennaio 2024 Ricapitolando, riscrivo le tensioni che mi ritrovo al pwm controller riferite al piedino 8 GND Vcc (pin 7) 12,3 v zc (pin 1) 0 v fb (pin 2) 4,98 v cs (pin 3) 0 v hv (pin 4 e 5) 11 v gate (pin 6) 0,18 v Non so perchè con questi valori l'integrato non si accenda. C'è qualche valore tra questi che lo fa spegnere?
Messaggi consigliati
Crea un account o accedi per commentare
Devi essere un utente per poter lasciare un commento
Crea un account
Registrati per un nuovo account nella nostra comunità. è facile!
Registra un nuovo accountAccedi
Hai già un account? Accedi qui.
Accedi ora