Valeriocir84 Inserito: 29 gennaio 2024 Segnala Inserito: 29 gennaio 2024 Buonasera sono in possesso di un televisore philips 42PFS4012 che monta una scheda unica che fa da alimentazione e memoria siccome ho un corto circuito nella parte iniziale ma non riesco a capire i componenti in corto avevo pensato di alimentarlo con alimentatore esterno baipassando la parte primaria e dando corrente alla parte secondaria con un alimentatore esterno da 12 volt 6ah l unica cosa che l ho visto fare in un video con stessa scheda ma non riesco a capire esattamente dove collegare i fili e soprattutto dove il polo negativo e dove il positivo qualcuno mi può aiutare allego schema elettrico della scheda
patatino59 Inserita: 30 gennaio 2024 Segnala Inserita: 30 gennaio 2024 Hai bisogno di due tensioni, da applicare sulle due uscite in alto a destra: 12V è l'alimentazione principale, e VBL è la retroilluminazione. Il riferimento per entrambe è GND Non conosciamo il valore di tensione di VBL, vedi a che tensione lavorano i condensatori sulle due uscite
Valeriocir84 Inserita: 30 gennaio 2024 Autore Segnala Inserita: 30 gennaio 2024 Ok grazie la retroilluminazione lavora a 75w e scusa l ignoranza la tensione all uscita di DB 101 DB102 deve essere il positivo giusto?
Riccardo Ottaviucci Inserita: 30 gennaio 2024 Segnala Inserita: 30 gennaio 2024 visto che hai lo schema e che non è complicatissimo, io proverei a cercare il guasto sulla zona primaria
Valeriocir84 Inserita: 30 gennaio 2024 Autore Segnala Inserita: 30 gennaio 2024 Ciao Riccardo io ho provato a cercare il guasto e nella linea principale ho trovato il condensatore montato a eb 106 allego foto in corto però l ho smontato e testato e non è il condensatore in corto ma la linea è non riesco a trovare cosa me la manda in corto ho testato resistenze diodi sulla linea che poi porta alla secondaria ma nulla mi sembra tutto ok per quello avevo optato per provare la modifica anche perché trovare questa scheda per quel televisore non è semplice perché la stessa scheda è montata anche su altre tv ma con memoria diversa
Riccardo Ottaviucci Inserita: 30 gennaio 2024 Segnala Inserita: 30 gennaio 2024 di solito sono i mosfet ad andare in corto,spesso portandosi dietro l'IC pilota
Valeriocir84 Inserita: 2 febbraio 2024 Autore Segnala Inserita: 2 febbraio 2024 Allora ho provato a testare il Mosfet ma è tutto ok quindi ho optato per la modifica con alimentazione esterna che vi dicevo all inizio l unica cosa che il televisore si accende funziona ma il telecomando non va e non si alza e abbassa il volume e poi dopo 5 minuti accesa si spengono i LED infatti ho visionato con il tester e inizialmente mi da 84V poi si abbassa e man mano e poi ad un certo punto scende fino a 12 volt l alimentatore esterno è 12 volt 6A allego foto per farvi vedere come ho alimentato la scheda ho sbagliato qualcosa secondo voi un altra cosa che ho notato che in uscita ai comandi per telecomando dove c è il LED rosso la tensione è 5.6 volt va bene o è bassa
Riccardo Ottaviucci Inserita: 2 febbraio 2024 Segnala Inserita: 2 febbraio 2024 scusa i led come li hai alimentati?
Valeriocir84 Inserita: 2 febbraio 2024 Autore Segnala Inserita: 2 febbraio 2024 Con lo stesso alimentatore ho fatto il ponte alimentando sia i LED che gli altri componenti
carlovittorio Inserita: 3 febbraio 2024 Segnala Inserita: 3 febbraio 2024 Ma i led non sono alimentati con 12 V ma con una tensione superiore.
Valeriocir84 Inserita: 3 febbraio 2024 Autore Segnala Inserita: 3 febbraio 2024 Si forse ho sbagliato perché i led assorbono 75w e il 6 A genera solo 72 W forse è troppo basso
Riccardo Ottaviucci Inserita: 3 febbraio 2024 Segnala Inserita: 3 febbraio 2024 non è la potenza ma la tensione che è bassa,non credo che ai led bastino 12V
carlovittorio Inserita: 4 febbraio 2024 Segnala Inserita: 4 febbraio 2024 22 ore fa, Valeriocir84 ha scritto: led assorbono 75w e il 6 A genera solo 72 W Dove sta scritto che i led assorbono 75W? Non hai seguito il consiglio di Patatino di verificare che tensione hanno i condensatori sulla linea di alimentazione dei led?
Nik-nak Inserita: 4 febbraio 2024 Segnala Inserita: 4 febbraio 2024 La tensione VBL, generata dal flyback principale, viene a sua volta "alzata", dal circuito che genera la corrente costante dei leds della retroilluminazione: Come ti è già stato chiesto, verifica la tensione sugli elettrolitici della VBL, per fare una stima del valore di questa tensione.
3kek1 Inserita: 5 febbraio 2024 Segnala Inserita: 5 febbraio 2024 secondo me è una perdita di tempo, se trova ad esempio 24v, dove lo trova un alimentatore esterno con due uscite cosi? O vogliamo alimentarlo con due alimentatori? Oppure con un alimentatore e una cella solare, o una cella solare e un generatore a carbonella? Scherzo, ma comunque è una sgarrupata..
Valeriocir84 Inserita: 5 febbraio 2024 Autore Segnala Inserita: 5 febbraio 2024 Allora aggiornamento ho provato con un alimentatore 7.5 A 12 volt comunque tensione 12 volt sicuro perché i led si accendono l unica cosa che non capisco perché dopo 3 minuti accesa i LED si spengono e se misuro la tensione all uscita scende a 12 volt secondo me allora c è qualcosa che si surriscalda e non da più l input della tensione che servono ai led comunque io ho provato a fare questa modifica perché l ho vista fare e mi sembra valida per cercare di recuperare la tv però evidentemente sulla mia scheda c è qualcosa altro che non va
Valeriocir84 Inserita: 5 febbraio 2024 Autore Segnala Inserita: 5 febbraio 2024 https://www.google.com/search?q=scheda+madre+tp.ms3463s.pb801+distrutta+soluzione+estrema&oq=scheda+madre+tp.ms3463s.pb801+distrutta+soluzione+estrema&gs_lcrp=EgZjaHJvbWUyBggAEEUYOdIBCDEzMzVqMGo5qAIAsAIA&client=ms-android-samsung-ss&sourceid=chrome-mobile&ie=UTF-8&chrome_dse_attribution=1 la modifica viene fatta nel primo video io ho preso spunto da questo video
Valeriocir84 Inserita: 5 febbraio 2024 Autore Segnala Inserita: 5 febbraio 2024 Un altra prova che ho fatto è stata quella di alimentare i led con il tester quello cinese per provare i led e misurando la tensione mi da 75,20w e non si spengono con l alimentazione normale inizialmente da 84, 60 w poi scende man mano fino a spegnersi ed arrivare in tensione a 12 volt
Riccardo Ottaviucci Inserita: 5 febbraio 2024 Segnala Inserita: 5 febbraio 2024 vorrai dire v (volt) e non w (watt) ?
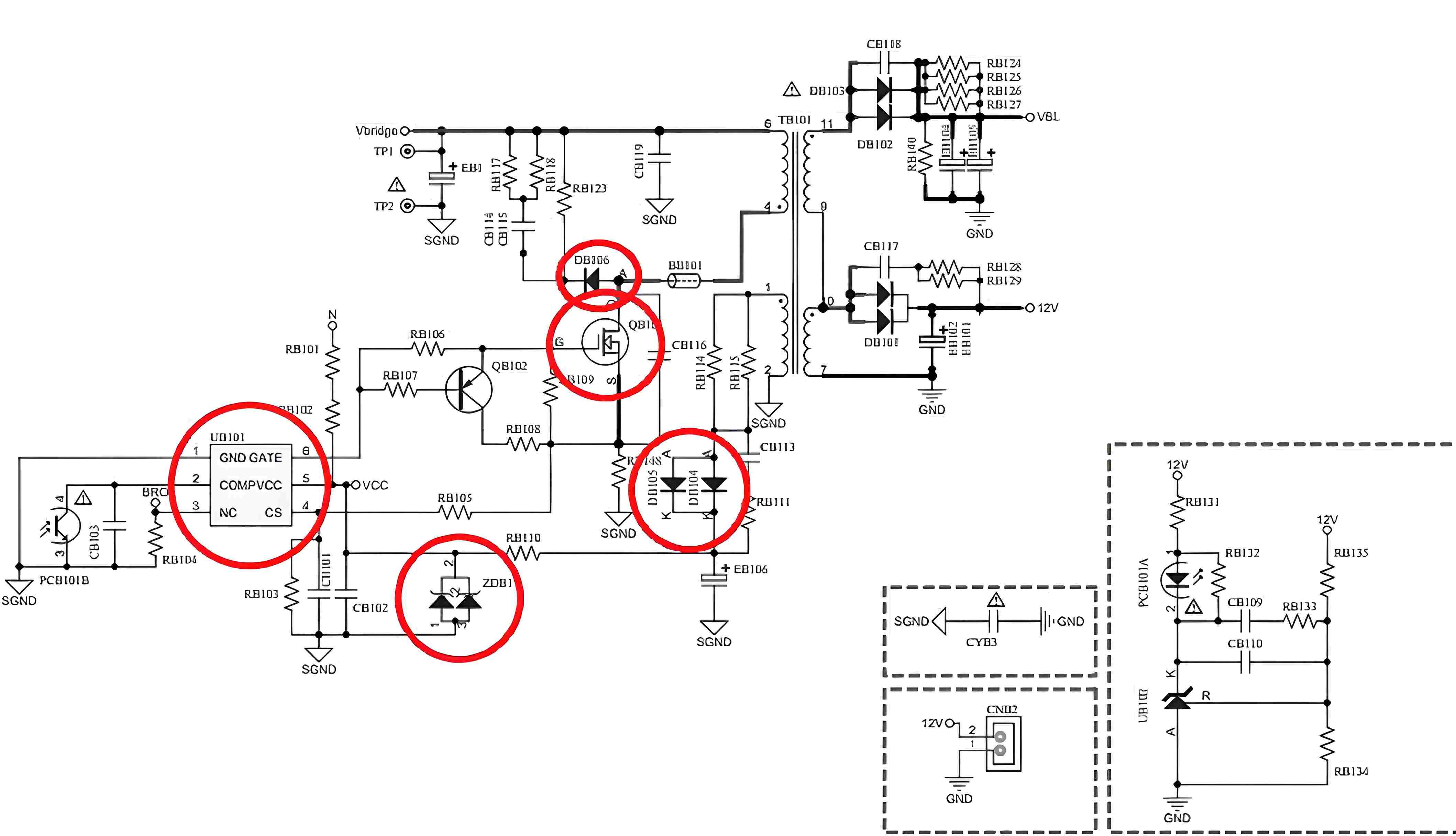
mistertv Inserita: 6 febbraio 2024 Segnala Inserita: 6 febbraio 2024 Allora...chiedi consigli, ti vengono dati, tu fai di testa tua. Perchè chiedi consigli? Oltretutto hai le idee confuse tra tensione, corrente e potenza e ciò non mi sembra secondario per cercare di intervenire. Ora partendo dal presupposto che sul forum ci sono riparatori professionisti, hobbisti molto preparati, hobbisti con scarsa o nessuna conoscenza, proprietari tv che sperano nei forum per risparmiare qualcosa e causa impreparazione fanno due danni (buttano un apparecchio e fanno chiudere bottega a chi lavora), la base di partenza è cercare di analizzare l'apparecchio con un manuale di servizio, schema o data sheet dei componenti. Visto che tu non hai messo altro che una foto sfocata, quindi illeggibile, ti "regalo" la sezione a blocchi dell'alimentatore del tv dove puoi vedere che oltre alla tensione di 12V come ti hanno già spiegato c'è un'altra tensione (VBL) che alimenta la sezione di pilotaggio dei led di retroilluminazione. La diversità del valore di tensione in uscita è in base alle dimensioni dello schermo e comunicando il valore del condensatore all'uscita della VBL si può risalire al valore corretto di essa.
mistertv Inserita: 6 febbraio 2024 Segnala Inserita: 6 febbraio 2024 (modificato) Invece se vuoi procedere a riparare la sezione primaria visto che trovi corto circuito su EB106 ti consiglio di verificare se uno o più dei semiconduttori cerchiati in rosso è/sono la causa del corto: DB104, DB105, ZDB1, DB106, QB101. L'integrato (UB101) lo verifichi con un puntale sulla massa primaria, o pin 4, spostando l'altro puntale sugli altri pin. Modificato: 6 febbraio 2024 da mistertv
Valeriocir84 Inserita: 6 febbraio 2024 Autore Segnala Inserita: 6 febbraio 2024 Allora ok ascolterò i vostri consigli misuro prima la tensione vbl e poi proverò a vedere se riparo la sezione primaria grazie dei consigli comunque volevo precisare che non sono un tecnico e non credo di essere più bravo di un professionista anche perché la tv è di mio fratello che l aveva portato in un centro e gli hanno detto che è la scheda da sostituire e per quello che costa nonne valeva la.pena sistemarla per quello stavo provando a vedere se la recuperavo comunque grazie a tutti quelli che mi hanno risposto e scusatemi se vi faccio perdere del tempo
mistertv Inserita: 6 febbraio 2024 Segnala Inserita: 6 febbraio 2024 Se il tv non parte la VBL non la puoi misurare, comunica il valore di tensione stampato dei due condensatori collegati sulla sua uscita e che vedi nello schema rappresentati come EB104 ed EB105.
Valeriocir84 Inserita: 6 febbraio 2024 Autore Segnala Inserita: 6 febbraio 2024 Ok vi allego la foto dei 2 condensatori della scritta io leggo 100uf 63v
Messaggi consigliati
Crea un account o accedi per commentare
Devi essere un utente per poter lasciare un commento
Crea un account
Registrati per un nuovo account nella nostra comunità. è facile!
Registra un nuovo accountAccedi
Hai già un account? Accedi qui.
Accedi ora