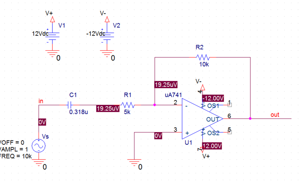
roastedDD Inserito: 12 aprile 2024 Segnala Inserito: 12 aprile 2024 (modificato) Salve a tutti, sto lavorando in ambiente Pspice e, visto il circuito in figura, mi interessa sapere: 1) Come allargare la banda passante SENZA alterare il guadagno dell'amplificatore (aumentando il valore della resistenza R2 in effetti ottengo un allargamento della banda ma il guadagno diminuisce...). 2) Come ottenere una resistenza di uscita Rout=1k (senza alterare banda e guadagno). Modificato: 12 aprile 2024 da roastedDD
Ctec Inserita: 12 aprile 2024 Segnala Inserita: 12 aprile 2024 Devi scegliere un operazionale con il valore di Guadagno x Banda Passante più elevato. Il 741 non era un gran che. A guadagno unitario, il 741 era sotto 1.5MHz, tipico. Già un NE5532 arrivava a 10MHz
NovellinoXX Inserita: 12 aprile 2024 Segnala Inserita: 12 aprile 2024 3 ore fa, roastedDD ha scritto: (aumentando il valore della resistenza R2 in effetti ottengo un allargamento della banda ma il guadagno diminuisce...). Non dovrebbe essere al contrario?
roastedDD Inserita: 12 aprile 2024 Autore Segnala Inserita: 12 aprile 2024 1 ora fa, NovellinoXX ha scritto: Non dovrebbe essere al contrario? hai ragione correggo, ho invertito i concetti
Messaggi consigliati
Crea un account o accedi per commentare
Devi essere un utente per poter lasciare un commento
Crea un account
Registrati per un nuovo account nella nostra comunità. è facile!
Registra un nuovo accountAccedi
Hai già un account? Accedi qui.
Accedi ora