Maximo3000 Inserita: 21 giugno 2024 Autore Segnala Inserita: 21 giugno 2024 (modificato) Piccolo Aggiornamento...: Ho dissaldato il diodo D360 trattasi di un UF5404 un pelino più grandetto da quello riportato sullo schema; comunque ho provato a misurare il voltaggio di picco inverso avvalendomi di un backlight tester e se questo modo di effettuate il test è valido allora il Sig mistertv ha ragione: sembra che il diodo D360 sia in perdita. Ho caricato un piccolo video dove mostro come ho effettuato il test, vi prego ditemi se ho operato correttamente, grazie a tutti e buonanotte! Link al video: https://youtu.be/g8kyrRaAZno Modificato: 21 giugno 2024 da Maximo3000
Maximo3000 Inserita: 21 giugno 2024 Autore Segnala Inserita: 21 giugno 2024 Scusate ancora, ho caricato un altro video dove mostro come il diodo apparentemente sembra buono col solo controllo della giunzione... Link al Video:
Maximo3000 Inserita: 21 giugno 2024 Autore Segnala Inserita: 21 giugno 2024 Scusate ancora, probabilmente il test mostrato sopra è inutile per il semplice motivo che un diodo UF5404 ha una tensione di picco di rottura inversa di 400V e il mio backlight tester al massimo può testare diodi fino a 300V... Purtroppo avevo in mente il valore di un UF5402 come letto dallo schema che ha un picco inverso di rottura di 200V in questo caso testabile col mio backlight tester, spererei di sbagliarmi... ma non credo!
mistertv Inserita: 21 giugno 2024 Segnala Inserita: 21 giugno 2024 Smontalo e misuralo in ohm nei due sensi, da una parte otterrai un valore resistivo e dall'altra devi misurare aperto. Se ti va valori resistivi in entrambi i sensi allora cambialo.
Maximo3000 Inserita: 22 giugno 2024 Autore Segnala Inserita: 22 giugno 2024 Buongiorno, mistertv ho fatto come mi hai suggerito: in un verso leggo un valore resistivo, nel verso opposto ho circuito aperto. comunque, anche se non ho ancora risolto, almeno da questa esperienza sto imparando davvero molto!
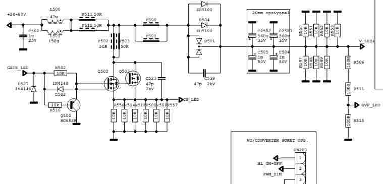
mistertv Inserita: 22 giugno 2024 Segnala Inserita: 22 giugno 2024 Il diodo va bene. Generalmente sono i diodi SB5100 che vanno in corto circuito, verificali. Sul serigrafato sono D503 e D504 ma controlla anche il doppio diodo D501. Se sono in ordine passa a misurare le tensioni. Verifica il livello di tensione a tv acceso in ingresso a L500 e poi sull'anodo di D503 e riportalo. Come massa usa il tuner o lo chassis metallico dello schermo.
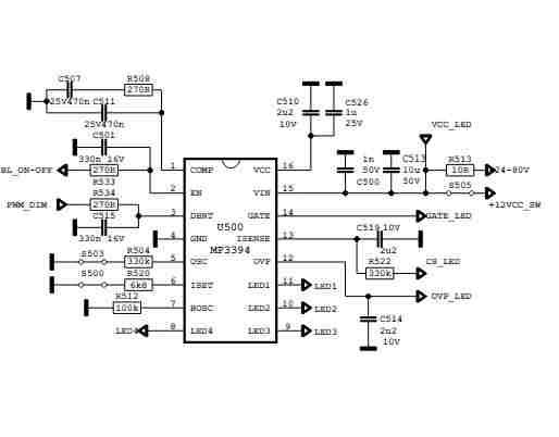
Maximo3000 Inserita: 22 giugno 2024 Autore Segnala Inserita: 22 giugno 2024 (modificato) Salve, mi sono accorto che probabilmente lo schema a cui facciamo riferimento non è la versione corretta per la PSU che sto tentando di riparare, mi spiego: di diodi SB5100 nemmeno l'ombra, D503 che dallo schema dovrebbe essere un SB5100 in realtà è UF5404 comunque controllato fuori la scheda e va bene, non trovo il doppio diodo D501 booo sarò cecato... Ho verificato la tensione a tv acceso in ingresso a L500 è leggo 1Volt, sull'anodo di D503 leggo anche quì 1V. Sig. mistertv grazie davvero per il tempo che mi stai dedicando! Modificato: 22 giugno 2024 da Maximo3000
mistertv Inserita: 23 giugno 2024 Segnala Inserita: 23 giugno 2024 Allora. i led non si stanno accendendo perchè ti manca la tensione denominata 24-80V. Questa tensione viene ricavata dal trasformatore TR300 e circuito di rettifica successivo; il TR300 per funzionare deve essere pilotato dalU101 FAN7529 devoluto al controllo della tensione di PFC che deve raggiungere i 390V al condensatore di filtro principale di rete. Verificala.
Maximo3000 Inserita: 23 giugno 2024 Autore Segnala Inserita: 23 giugno 2024 Ciao mistertv, la tensione al condensatore di filtro primario e di circa 310V e non 390V, ho fatto alcune letture col multimetro su FAN7529: al PIN8 (Vcc) ho 3,1V; al PIN7 (OUT) ho 0V; al PIN7 (OUT) quanto dovrei avere circa? Potrebbe essere FAN7529 la causa del problema? Grazie di cuore per il tuo impegno!
Riccardo Ottaviucci Inserita: 23 giugno 2024 Segnala Inserita: 23 giugno 2024 e quindi è il circuito PFC che non funziona,sembrerebbe
mistertv Inserita: 23 giugno 2024 Segnala Inserita: 23 giugno 2024 Da data sheet il FAN7529 deve essere alimentato a 12V. Potrebbe essere che lo stesso sia guasto. Solleva il pin 8 e vedi se la tensione torna sui 12V. Verifica D108, D109 e D110 ed anche Q102 e D111. Sul pin 7 non devi avere una tensione ma l'oscillogramma di pilotaggio del finale Q100.
Maximo3000 Inserita: 24 giugno 2024 Autore Segnala Inserita: 24 giugno 2024 Buongiorno a tutti, rieccomi con le verifiche chieste: Ho sollevato il PIN8 del FAN7529 e misurata la tensione sulla piazzola relativa al PIN8, la tensione è rimasta 3,1V, non e salita a 12V (il FAN7529 potrebbe essere buono?); Controllato i diodi D108, D109, D110 e D111, apparentemente D111 sembrava in corto ma è in parallelo ad una resistenza di basso valore (10Ω), comunque l'ho dissaldato e controllato fuori la scheda e funziona perfettamente; Ho testato Q101 e sembra buono... a sto punto mi arrendo non so più che pesci prendere... l'unica certezza è che la zona del circuito PFC che non funziona. Una domanda stupida: ma se dessi al PIN8 rialzato del FAN7529 i 12V richiesti esternamente con un alimentatore da banco? Esploderebbe qualcosa??? Il negativo andrebbe preso dal Negativo del condensatore di filtro primario? Raga, Vi ringrazio per tutto l'aiuto che mi è stato fornito, in particolare al Sig mistertv (un tecnico con i controcog...) Io, a sto punto mi arrendo!
mistertv Inserita: 24 giugno 2024 Segnala Inserita: 24 giugno 2024 Controlla il condensatore in SMD C127 (10uF/25V), e Q216 (BC327). Se non rilevi nulla di anomalo misurando questi componenti allora misura le tensioni sui tre pin del Q216 e scrivile qui. Ovviamente risalda il pin 8 del FAN.
Maximo3000 Inserita: 24 giugno 2024 Autore Segnala Inserita: 24 giugno 2024 Rieccomi, il condensatore C127 l'ho controllato sulla psu non è in corto x la capacità dovrei dissaldarlo (dimmi se va bene solo il controllo da cortocircuito), Q216 sembra buono, ecco le misure delle tensioni sui 3 PIN del Q216: Collettore 1,6V, Base 10,6V, Emettitore 10,6V
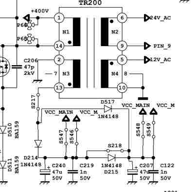
mistertv Inserita: 24 giugno 2024 Segnala Inserita: 24 giugno 2024 (modificato) In emettitore hai tensione troppo bassa, essa va al pin 7 di U300, quindi controlla C525 (1uF/50V) e C521 e poi se tutto è a posto dissalda il pin 7 di U300 e vedi se la tensione si alza. Se ancora non hai riscontro controlla poi, sulla linea Vcc main, i diodi in SMD D214 e D215 (entrambi di tipo 1N4148), sul pin 13 di TR200 ed in genere tutti i componenti presenti. Non so fino a quando riesco a seguirti, sta diventando un bell'impegno di tempo e francamente il tempo devo dedicarlo al laboratorio. Alla fine se non risolvi con questi controlli valuta un acquisto dell'alimentatore. Modificato: 24 giugno 2024 da mistertv
Maximo3000 Inserita: 24 giugno 2024 Autore Segnala Inserita: 24 giugno 2024 mistertv non ho parole per ringraziarti del tempo che mi hai dedicato, sei un grande esempio di generosità e professionalità, GRAZIE DI TUTTO! comunque penso di prendere una PSU usata su ebay, sperando che non ci siano problemi anche con la retroilluminazione... dall'idea che ti sei fatto vale la pena comprare una scheda usata?
mistertv Inserita: 25 giugno 2024 Segnala Inserita: 25 giugno 2024 Prima fai quegli ultimi controlli che ti ho suggerito che magari scappa fuori il colpevole. la scheda usata si può cercare ma io dell'usato non mi fido più di tanto se non conosco il fornitore.
Messaggi consigliati
Crea un account o accedi per commentare
Devi essere un utente per poter lasciare un commento
Crea un account
Registrati per un nuovo account nella nostra comunità. è facile!
Registra un nuovo accountAccedi
Hai già un account? Accedi qui.
Accedi ora