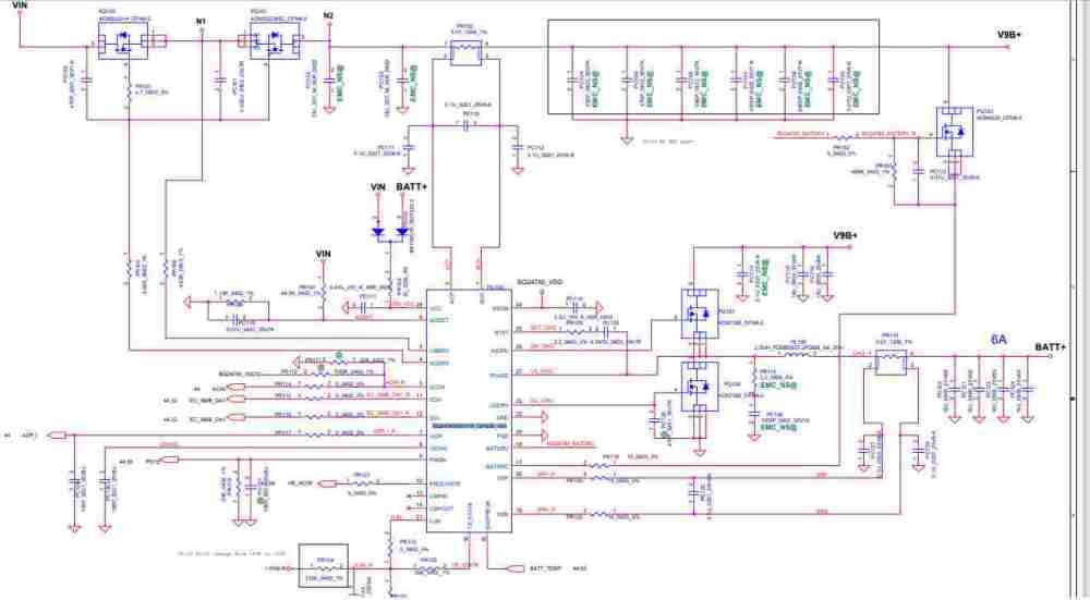
Zippo978 Inserito: 16 luglio 2024 Segnala Inserito: 16 luglio 2024 (modificato) Salve a tutti, ho il suddetto notebook Lenovo, per uno sfortunato incidente hanno invertito la polarità dell' alimentatore, un compatibile universale, e non si accendeva più, sono riuscito a farlo partire sostuendo i due mosfet vicino lo spinottto di alimentazione ed il chip bios, ora il pc funziona quasi perfettamente con l' unico problema che non carica la batteria. Il notebook sa che c'è una batteria, sa quando collego l' alimentatore, la spia diventa arancione e windows da il fulmine, ma non la carica anzi dice sempre "alimentazione a batteria". Controllando i voltaggi sul positivo della batteria, a batteria collegata, mi da 7.8V ma questa è la corrente della batteria non di ricarica. Se serve posso fornire lo schema completo della scheda, sia in PDF che in TVW per boardviewer Grazie a tutti per l' aiuto. P.s. La batteria è nuova ne ho provate anche altre con lo stesso risultato. Modificato: 16 luglio 2024 da Zippo978
Dumah Brazorf Inserita: 16 luglio 2024 Segnala Inserita: 16 luglio 2024 Il pc funziona a batteria? Facile che sia mezzo bruciato anche il chip preposto al power management, visto che gli arriva l'alimentazione anche direttamente dall'ingresso quindi si è beccato la tensione inversa.
Zippo978 Inserita: 16 luglio 2024 Autore Segnala Inserita: 16 luglio 2024 (modificato) Si funziona a batteria Quindi tu dici che si è bruciato il chip PU100, come lo verifico? Modificato: 16 luglio 2024 da Zippo978
Messaggi consigliati
Crea un account o accedi per commentare
Devi essere un utente per poter lasciare un commento
Crea un account
Registrati per un nuovo account nella nostra comunità. è facile!
Registra un nuovo accountAccedi
Hai già un account? Accedi qui.
Accedi ora