Silverhell Inserito: 17 luglio 2024 Segnala Inserito: 17 luglio 2024 Salve a tutti, improvvisamente questo TV non si è più acceso, dopo il lampeggio veloce del led verde, e dopo i click dei relè, fa un lampeggio rosso... Cosa mi consigliate di controllare??? Grazie
Silverhell Inserita: 17 luglio 2024 Autore Segnala Inserita: 17 luglio 2024 Figuriamoci se il PDF del service mi aiutava...
Silverhell Inserita: 17 luglio 2024 Autore Segnala Inserita: 17 luglio 2024 Controllato i fusibili mensionati qui.. cos'altro mi consigliate?
carlovittorio Inserita: 18 luglio 2024 Segnala Inserita: 18 luglio 2024 Per avere informazioni bisognerebbe darne. Oltre i fusibili cosa hai controllato? Qualche tensione è stata misurata?
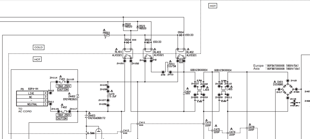
Silverhell Inserita: 14 agosto 2024 Autore Segnala Inserita: 14 agosto 2024 (modificato) Il 18/07/2024 alle 11:30 , carlovittorio ha scritto: Per avere informazioni bisognerebbe darne. Oltre i fusibili cosa hai controllato? Qualche tensione è stata misurata? Purtroppo ho poco tempo e sono riuscito a mettermi ora... Allora all'accensione si sentono dei relè, per qualche istante c'è la 220volt sul lato alternata del ponte principale e poi dopo qualche istante che la TV va in blocco si sente un altro relè che toglie la corrente al ponte. Il RL401 non c'è, mentre sono presenti il RL402 e 403 Allora per quei pochi istanti ho misurato che RL402 riceve 12V per pochi istanti e poi viene disalimentato, mentre RL403 non riceve proprio tensione Modificato: 14 agosto 2024 da Silverhell
Silverhell Inserita: 14 agosto 2024 Autore Segnala Inserita: 14 agosto 2024 Non so se avete lo schema, ma non è presente alcuna tensione dei +15 +5 dei morsetti p25 P6 p7 ne tantomeno le +180v dei morsetti p11 e p2 e nemmeno la +75volt sul morsetto p12, Nemmeno nei pochi secondi di avvio... Forse vengono tutte generate dopo il passaggio del ponte di diodi?
Silverhell Inserita: 14 agosto 2024 Autore Segnala Inserita: 14 agosto 2024 È possibile disabilitare temporaneamente la sicurezza che toglie corrente al relè per avere il tempo di indagare??
Silverhell Inserita: 14 agosto 2024 Autore Segnala Inserita: 14 agosto 2024 (modificato) Allora volevo rettificare che i due relè su citati, fanno questa sequenza alla accensione.. Attacca RL403 attacca RL402, quasi istantaneo stacca RL403 mentre RL402 rimane eccitato circa5 secondi prima che tutto vada in blocco La cosa assurda è che per un caso fortuito una sola volta la TV si è avviata, è uscita la nebbia del.segnale analogico, le scritte informative del canale e delle righe nere parallele verticali... Possono essere un indizio? Modificato: 14 agosto 2024 da Silverhell
Nadine 82 Inserita: 14 agosto 2024 Segnala Inserita: 14 agosto 2024 (modificato) I consigli che danno gli esperti di solito sono di provare a staccare le altre schede e vedere se si spegne lo stesso, per individuare magari quale scheda causa l'arresto di sicurezza. Diversamente dovresti prima verificare i componenti (senza tensione) della parte di alimentazione (ponte, condensatori ecc). Conterei meglio i lampeggi (nel caso video a rallentatore), potrebbe indirizzare sulla giusta via. Modificato: 14 agosto 2024 da Nadine 82
Silverhell Inserita: 14 agosto 2024 Autore Segnala Inserita: 14 agosto 2024 1 ora fa, Nadine 82 ha scritto: I consigli che danno gli esperti di solito sono di provare a staccare le altre schede e vedere se si spegne lo stesso, per individuare magari quale scheda causa l'arresto di sicurezza. Diversamente dovresti prima verificare i componenti (senza tensione) della parte di alimentazione (ponte, condensatori ecc). Ho già fatto la prova degli spinotti, grazie
Messaggi consigliati
Crea un account o accedi per commentare
Devi essere un utente per poter lasciare un commento
Crea un account
Registrati per un nuovo account nella nostra comunità. è facile!
Registra un nuovo accountAccedi
Hai già un account? Accedi qui.
Accedi ora