MPlab Inserito: 22 luglio 2024 Segnala Inserito: 22 luglio 2024 Buongiorno a tutti! di recente ho trovato alcuni LM723 nel mio lab e, avendo un trasformatore da 18V 400VA, ho deciso di cimentarmi nella costruzione di un alimentatore lineare ad uso radioamatoriale. Ho alimentato l'LM723 tranime una fonte indipendente di alimentazione in quanto utilizzzando il trasformatore da 400VA, a pieno carico, la tensione di ingresso presente sui condensatori di filtraggio (23500uF) scende a circa 19V e non è sufficiente per garantire il corretto funzioamento dello stabilizzatore. L'alimentaotre funziona correttamente, l'unico problema è che, se a vuoto provo a misurare la tensione di uscita con un tester, appena appoggio un puntale del tester interviene la protezione crowbar e non riesco a capire il perchè. Secondo il Vs. parere cosa può causare questo problema ? Grazie a chiunque voglia aiutarmi. Allego lo schema dell'alimentatore
patatino59 Inserita: 22 luglio 2024 Segnala Inserita: 22 luglio 2024 2 ore fa, MPlab ha scritto: Secondo il Vs. parere cosa può causare questo problema ? Il tester non è isolato, o non è a batteria ? Attenzione ai ritorni di RF, se lo usi per un trasmettitore. Abbonda con bobine di filtro in uscita, preferibilmente a pigreco e usa una buona massa.
MPlab Inserita: 22 luglio 2024 Autore Segnala Inserita: 22 luglio 2024 Ho usato 2 tester, un PHILIPS PM2519 e un fluke a batteria, ma niente, appena tocco una boccola di uscita, non importa se il + o lo 0V, con un puntale interviene la crowbar e spegne tutto....
Livio Orsini Inserita: 23 luglio 2024 Segnala Inserita: 23 luglio 2024 7 ore fa, MPlab ha scritto: Ho usato 2 tester, un PHILIPS PM2519 e un fluke a batteria, ma niente, appena tocco una boccola di uscita, non importa se il + o lo 0V, con un puntale interviene la crowbar e spegne tutto.... Probabilmente questo alimentatore auto oscilla ed il puntale del tester innesca la reazione positiva. Quasi certamente è un problema di layout, ovvero di disposizione e cablaggio.
MPlab Inserita: 23 luglio 2024 Autore Segnala Inserita: 23 luglio 2024 Livio, grazie per la risposta. L'auto oscillazione potrebbe essere causata dal partitore resistivo da cui prelevo la tensione di uscita da inviare all' LM723 collegato direttamente sulle boccole di uscita dell'allimentatore?
max.bocca Inserita: 23 luglio 2024 Segnala Inserita: 23 luglio 2024 Mi sembra strano strano che i 24V raddrizzati e livellati calano a 19V, che carico hai? Le capacità sono ben distrutte nei pressi dei componenti attivi? Se il problema è data da RF serve un bel filtraggio e blocchi RF. Con gli LM 2723 abbiamo sempre fatto gli alimentatori per i finali ed eccitatori FM a 12,15 e 28V senza mai aver problemi.
MPlab Inserita: 23 luglio 2024 Autore Segnala Inserita: 23 luglio 2024 Max.bocca il carico massimo è di 15A a 13.8V L'alimentatore in se va bene, la tensione in uscita è costante anche con 15A di assorbimento. L'unica pecca è quella descritta sopra. Collegando l'oscilloscopio all'uscita dell'alimentatore vedo che appena tocco una boccola con il puntale del tester, senza carico collegato all'alimentatore, ho un picco di tensione brevissimo che arriva a circa 17V, con il carico collegato tutto funziona correttamente. molto probabilmente come diceva Livio, ho qualche cosa di errato nel layout che provoca delle auto oscillazioni
Dumah Brazorf Inserita: 23 luglio 2024 Segnala Inserita: 23 luglio 2024 (modificato) Manca mica qualcosa? La base(?) di Q8 dove va? +Vcc? Modificato: 23 luglio 2024 da Dumah Brazorf
MPlab Inserita: 23 luglio 2024 Autore Segnala Inserita: 23 luglio 2024 La scritta base indica che li vanno collegate le basi dei 6 transistor di potenza montati su sissipatore ,la +Vcc va collegata al gruppo di 5 condensatore da 4700uF usati per livellare la tensione proveniente dal ponte di diodi
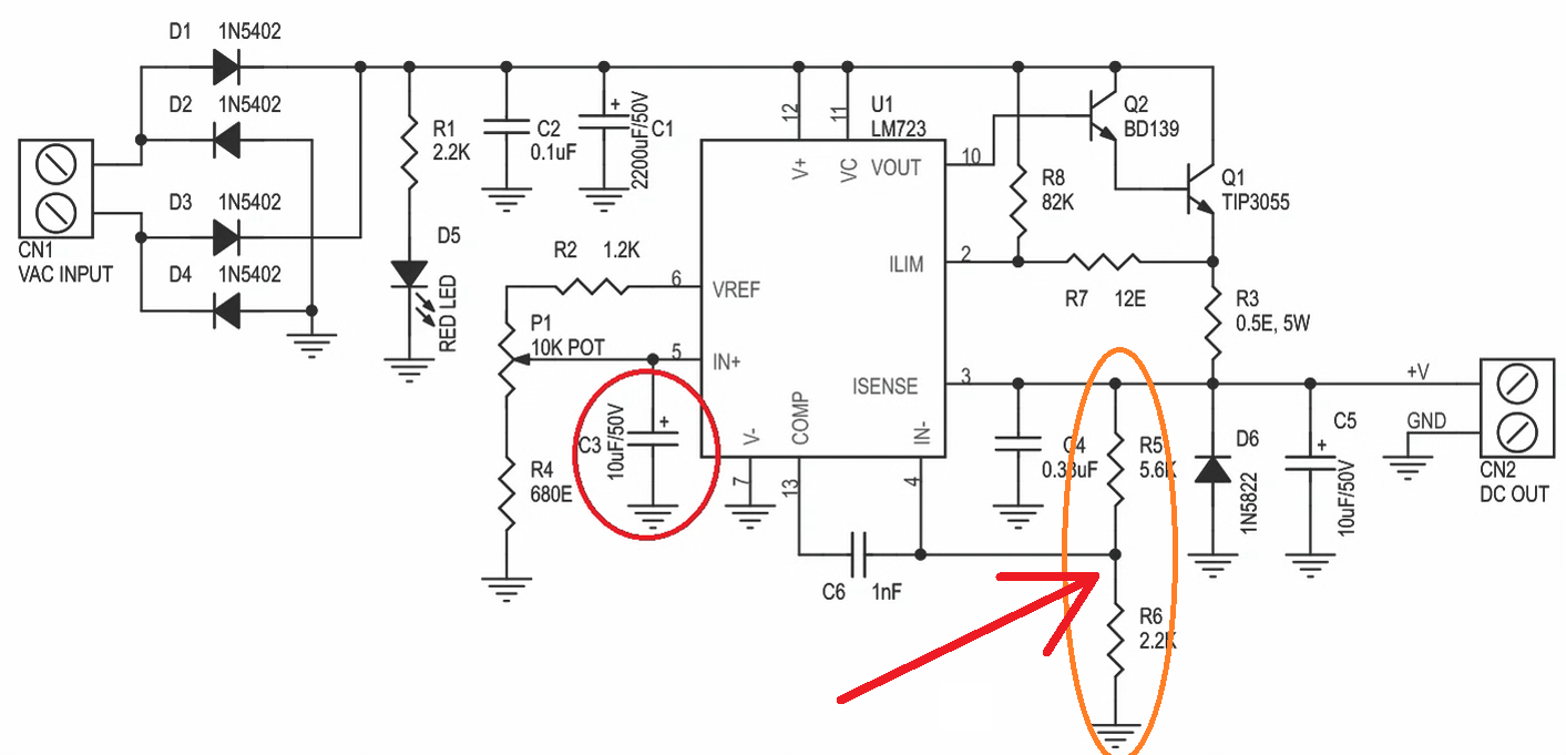
Ctec Inserita: 23 luglio 2024 Segnala Inserita: 23 luglio 2024 Io non riesco a vedere i valori a schema. Hai modo di mettere una immagine più definita? Per esempio, anche guardando il datasheet, se usi la regolazione della tensione mediante partitore in uscita, non ti serve quello per la Vref (la tua R17 e limitrofi): Dato che agisce sul riferimento, potrebbe dare instabilità. Poi non ho capito bene perché ti sei incasinato la vita con la doppia alimentazione, generalmente un bello zener è sufficiente, o un 78xx se si vuole essere più precisi.
MPlab Inserita: 23 luglio 2024 Autore Segnala Inserita: 23 luglio 2024 Mi sono incasinato con la dopia alimentazione perchè a pieno carico la tensione sui condensatori di filtro scende a circa 19V e quindi se fai il calcolo delle varie cadute di tensione sui vari punti , non sono sufficienti a garantire il corretto funzionamento dell'LM723. Sistemo lo schema e poi posto un'immagine con i valori dei componenti. Il partitore su Vref l'ho messo perchè inizialmente volevo che l'uscita fosse variabile da un minimo di 5V ad un massimo di 14V, con questo partitore fissavo la tensione minima
Livio Orsini Inserita: 23 luglio 2024 Segnala Inserita: 23 luglio 2024 2 ore fa, MPlab ha scritto: Mi sono incasinato con la dopia alimentazione perchè a pieno carico la tensione sui condensatori di filtro scende a circa 19V e Questo è abbastanza normale, 23500µF per 15A sono pochi; quella corrente corrisponde ad un carico di 0.92 ohm sui 13.8V. 4 ore fa, MPlab ha scritto: Collegando l'oscilloscopio all'uscita dell'alimentatore vedo che appena tocco una boccola con il puntale del tester, senza carico collegato all'alimentatore, ho un picco di tensione brevissimo che arriva a circa 17V, Questo mi sembra molto strano. Il tester è alimentato a batteria o ha un alimentatore da rete?
MPlab Inserita: 24 luglio 2024 Autore Segnala Inserita: 24 luglio 2024 Livio, provero ad aumentare la capacità del banco di condensatori in modo da evitare di utilizzare la doppia alimentazione. Per quanto riguarda il tester ho effettuato le prove sia con un tester da banco della philips che con un tester fluke alimentato a batteria.
Livio Orsini Inserita: 24 luglio 2024 Segnala Inserita: 24 luglio 2024 Con l'oacilloscopio collegato sull'uscita vedi solo il picco iniziale? Gli zero volt dei 2 alimentatori sono identici? la connessione fa qualche giro "strano"? Prova a mettere un ceramico da 0,1µF tra il centrale del potenziometro partitore in uscita e zero volt.
MPlab Inserita: 24 luglio 2024 Autore Segnala Inserita: 24 luglio 2024 Con l'oscilloscopio vedo il picco e poi si stabilizza immediatamente a 13.8V Gli zero volt sono collegati entrambi alla boccola di uscita 0V dell'alimentatore. proverò a collegare il conedenzatore sul partitore resistivo e farò delle prove Garzie
NovellinoXX Inserita: 24 luglio 2024 Segnala Inserita: 24 luglio 2024 (modificato) Io un condensatore lo metterei saldato direttamente sul pin 5 "non-inverting input" e massa. E' l'unico pin a reazione positiva che può innescare una oscillazione. Modificato: 24 luglio 2024 da NovellinoXX
NovellinoXX Inserita: 24 luglio 2024 Segnala Inserita: 24 luglio 2024 (modificato) 20 ore fa, MPlab ha scritto: Mi sono incasinato con la dopia alimentazione perchè a pieno carico la tensione sui condensatori di filtro scende a circa 19V e quindi se fai il calcolo delle varie cadute di tensione sui vari punti , non sono sufficienti a garantire il corretto funzionamento dell'LM723. E' giusto così Una alimentazione separata, meglio se stabilizzata, mediante un trasformatore di piccola potenza giusto per alimentare la circuitazione di controllo e LM723. In questo modo si rende l'alimentazione dell' LM723 immune da qualsiasi variazione di tensione dovute alle variazioni di carico in uscita. Modificato: 24 luglio 2024 da NovellinoXX
Livio Orsini Inserita: 24 luglio 2024 Segnala Inserita: 24 luglio 2024 4 ore fa, MPlab ha scritto: Con l'oscilloscopio vedo il picco e poi si stabilizza immediatamente a 13.8V Se questo è quello che succede quando provi a misurare con il tester la tensione in uscita, senza carico, può essere abbastanza corretto, anche se quel picco è una spia di possibili condizioni critiche. Se vedi il picco quando inserisci il carico è sicuramente un indice di un sistema poco stabile che, in alcune condizioni di carico, potrebbe avere problemi seri. Un alimentatore ben progettato, ben dimensionato e ben costruito, con una presa di carico istantaneo da 0 al 100% può avere delle sotto e sovra elengazioni, però devono essere contenute, specialmente le sovra elongazioni, entro il 10% (15%) del valore nominale e soprattutto devono andare a regime entro alcuni ms. Il condensatore, messo tra centrale del partitore e zero volt, ha funzioni di correzione di fase per la reazione; la reazione è data dal ritorno della variabile di uscita.
MPlab Inserita: 25 luglio 2024 Autore Segnala Inserita: 25 luglio 2024 15 ore fa, Livio Orsini ha scritto: Se questo è quello che succede quando provi a misurare con il tester la tensione in uscita, senza carico, può essere abbastanza corretto, anche se quel picco è una spia di possibili condizioni critiche. In che senso può essere abbastanza corretto? e' vero che è un picco che sparisce immediatamente, però basta per fare intervenire la protezione e non penso sia giusto.
NovellinoXX Inserita: 25 luglio 2024 Segnala Inserita: 25 luglio 2024 (modificato) 1 ora fa, MPlab ha scritto: e' vero che è un picco che sparisce immediatamente, però basta per fare intervenire la protezione e non penso sia giusto. Quel picco e' normale, e' dovuto al tempo di risposta alle variazioni di carico e non può essere totalmente eliminato. Aumentare la capacità sul potenziometro di regolazione e' controproducente perchè introduce un maggiore ritardo al tempo di risposta. E' accentuato da carichi fortemente capacitivi, durante il picco di carica dei condensatori l'LM723 interviene a limitare la corrente passando a funzionare, durante il transitorio, come un alimentatore a corrente costante. Concentrati sul problema vero dell'innesco delle oscillazioni. Modificato: 25 luglio 2024 da NovellinoXX
Livio Orsini Inserita: 25 luglio 2024 Segnala Inserita: 25 luglio 2024 2 ore fa, MPlab ha scritto: e' vero che è un picco che sparisce immediatamente, però basta per fare intervenire la protezione e non penso sia giusto. Dunque qui c'è qualche cosa che non mi torna, o forse ho capito male io. Tu inizialmente hai scritto: Il 22/7/2024 alle 13:47 , MPlab ha scritto: l'unico problema è che, se a vuoto provo a misurare la tensione di uscita con un tester, appena appoggio un puntale del tester interviene la protezione crowbar e non riesco a capire il perchè. E così? Confermi? Per questo tipo di problema ti ho specificato che probabilmente si tratta di un innesco di oscillazioni dovuto ad una instabilità del sistema di regolazione ad anello chiuso. In altri termini il tuo regolatore non è perfettamente stabile ma lacvora nella zona limite. Una regola pratica suggerisce che il sistema intrinsecamente stabile, deve avere un margine di fase di circa 40° - 50°; più il margine scende sotto i 40° più è probabile che una piccola perturbazione come, ad esempio, l'inserimento del puntale del voltmetro, provochi un'instabilità. Come primo correttivo ti ho consigliato, oltre ad una verifca su eventuali anelli dell zero volt, di mettere un condensatore da 0.1µF ceramico tra il centrale dello ptenziometro di reazione e lo zero volt. Questo condensatore ha lo scopo di aumentare il margine di fase dell'anello di regolazione. Poi hai scritto: 22 ore fa, MPlab ha scritto: Con l'oscilloscopio vedo il picco e poi si stabilizza immediatamente a 13.8V Questo è un'altro problema. E normale, anche nei migliori alimentatori, che un gradino di carico da 0 al 100% provochi un transitori con saovra e sotto elengazioni. L'importante è l'ampiezza, sia come percentuale sia come valore assoluto, e la d.urata del transitorio. Con il tipo di circuitazione, con cui è stato realizzato questo alimentatore, ci si può aspettare un picco di circa il 10%, con durata del transitorio dell'ordine <10ms. Però, nel tuo caso, interviene il crow bar. L'unico modo per non fare intervenire il crow bar, è limitare la corrente istantanea, però per fare questo devi limitare la tensione. Aumentare la sola velocità di risposta o il guadagno di anello, stante a quello che hai scritto, porterebbe ad enfatizzare l'instabilità del sistema con conseguenze nefaste. Visto che hai una doppia alimentazione, separando l'alimentazione della potenza, da quella della regolazione, non devo esserci interazioni tra la presa di carico e l'alimentazione del regolatore. Verifica se, anche usando un carico prettamente resistivo, questo fenomeno si ripete. Se la durata del transitorio è breve puoi provare a tagliare il picco tramite uno zener, in modo che non intervenga il crow bar.
MPlab Inserita: 25 luglio 2024 Autore Segnala Inserita: 25 luglio 2024 Trovato la fonte che genera l'oscillazione. si tratta del transistor Q9. Eliminato quello e l'alimentatore funziona correttamente
Livio Orsini Inserita: 26 luglio 2024 Segnala Inserita: 26 luglio 2024 8 ore fa, MPlab ha scritto: Trovato la fonte che genera l'oscillazione. si tratta del transistor Q9. Eliminato quello e l'alimentatore funziona correttamente A parte che dallo schema non si capisce quale sia Q9, ma cosa hai fatto lo hai sostituito o lo hai eliminato del tutto?
NovellinoXX Inserita: 26 luglio 2024 Segnala Inserita: 26 luglio 2024 (modificato) 10 ore fa, MPlab ha scritto: Trovato la fonte che genera l'oscillazione. si tratta del transistor Q9. Eliminato quello e l'alimentatore funziona correttamente Non credo che quella sia la soluzione. L'LM723 eroga al massimo 150mA e se non sono sufficienti a pilotare i transistor di potenza collegati in Darlington rischia di bruciare. Come già scritto in precedenza, nel tuo circuito manca un condensatore sul pin 5 come evidenziato nel circuito applicativo riportato di seguito . Inoltre puoi osservare che non c'e' nessun condensatore sul punto centrale del partitore di uscita (R5+R6) e massa. Modificato: 26 luglio 2024 da NovellinoXX
MPlab Inserita: 26 luglio 2024 Autore Segnala Inserita: 26 luglio 2024 Praticamente ho tolto Q9 facendo piolatre Q8 direttamente dall'LM723. i 6 transistor di potenza sono dei 2N3772 e il transistor Q8 è un BU426. Ora, la corrente di collettore per ogni 2N3772 è di circa 2.5A a pieno carico, considerando un Hfe minimo di 15 la corrente di base per ogni 2N3772 sarà di 166mA. La corrente di collettore che dovrà fornire il BU426 sarà quindi di cira 1A a pieno carico, e considerando in Hfe minimo di 30 l'LM723 dovrà erogare circa 35 mA.
Messaggi consigliati