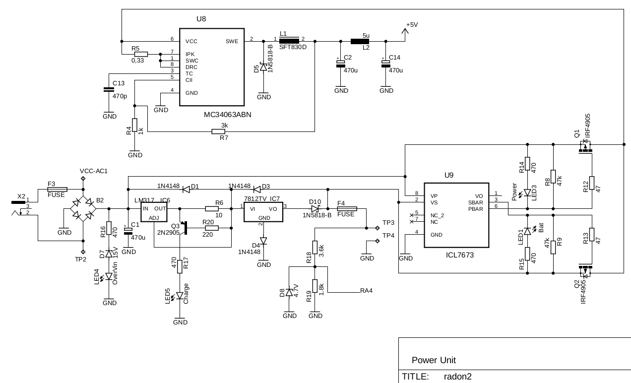
camp1 Inserito: 15 agosto 2024 Segnala Inserito: 15 agosto 2024 (modificato) Salve a tutti, approfitto del forum per sottoporre lo schema di uno stadio di alimentazione in fase di progetto per avere consigli in merito da chi volesse contribuire. Illustro i requisiti. Si tratta di alimentare un circuito con un pic, delle memorie e dei sensori con un assorbimento di qualche centinaio di mA a 5V con la possibilità di una batteria tampone che garantisca la continuità anche in assenza di rete. Si vuole anche una certa flessibilità nella sorgente di rete, che può essere continua o alternata, di valore non rigido, diciamo da 14 a 18V circa. La soluzione a cui ho pensato è quella nello schema allegato dove la rete alimenta un smps (componenti in parte da calcolare) che genera i 5V e contemporaneamente un generatore di corrente costante limitato in tensione che carica la batteria (penso ad una lipo 3s connessa ai morsetti tp3/tp4 e dotata di bms). La commutazione automatica fra rete e batteria è ottenuta con un comparatore che pilota due p-mos. Il livello di carica della batteria viene controllato dal pic mediante un partitore. Ringrazio in anticipo per eventuale consigli e suggerimenti Modificato: 15 agosto 2024 da camp1
ALLUMY Inserita: 15 agosto 2024 Segnala Inserita: 15 agosto 2024 (modificato) Occhio ai possibili ritorni di tensione attraverso i body-diode dei mosfet. Nel datasheet dell'ICL7673 infatti suggeriscono dei transistor PNP, non dei mosfet. Modificato: 15 agosto 2024 da ALLUMY
camp1 Inserita: 16 agosto 2024 Autore Segnala Inserita: 16 agosto 2024 Si infatti avevo visto il datasheet, ma ho optato per i mosfet per ridurre le perdite durante la conduzione, l'altra opzione sarebbe di usare dei dual p-mos in antiserie
Ctec Inserita: 16 agosto 2024 Segnala Inserita: 16 agosto 2024 Qualche considerazione. Lo ICL7673 ha un valore massimo assoluti di tensione di 18V, ma consigliato di stare entro 15V. Al che, la tensione in ingresso potrà essere al massimo 15Vdc o 10.5Vac, e non siamo nelle tue specifiche. Dato che la batteria LiPo avrà il suo BMS, basta che applichi una tensione decente di alimentazione e lui ricaricherà la batteria da solo, quindi lo LM317 e il 7812 non servono. Inoltre, il BMS fa da switch automatico tra il funzionamento in ricarica e in scarica, pertanto anche lo ICL7373 non serve a nulla. In pratica ti servirebbe solo il raddrizzatore/livellatore, la batteria con BMS, e poi l'alimentatore switching. Che a questo punto potrai scegliere tra infiniti che hanno le caratteristiche di ingresso/uscita che desideri. Comunque, lo LM317 in configurazione generatore di corrente costante, sarà caricato dal 7812 e non dalla batteria, per cui la corrente impostata passerà sempre (massima tensione in ingresso permettendo), poiché vede come carico l'ingresso del 7812 come minimo, più l'eventuale corrente di ricarica. Casomai, quindi, dovresti prima mettere il regolatore di tensione 7812, e poi il generatore di corrente costante LM317, anche se come ho detto col BMS è inutile. Ultima cosa, se consideri il tuo circuito non alimentato, quindi solo a batteria, questa non si scarica sull'uscita del 7812 grazie al 1N5818, ma si scaricherà mediante D8 attraverso l'ingresso del 7812 e l'uscita dello LM317.
camp1 Inserita: 16 agosto 2024 Autore Segnala Inserita: 16 agosto 2024 Si, diciamo che sono consapevole di dover stare entro i 15-16V dc in ingresso, per quello ho messo un led di avviso. La lipo ha un bms tipo questo, che, credo, sia solo un balancer, quindi necessiti comunque di un generatore di corrente costante limitato in tensione per la ricarica. Avevo infatti il dubbio su quale fosse la connessione reciproca migliore fra 7812 e 317, ho realizzato tempo fa un caricabatterie collegando i due ic come dici tu ed ha funzionato sempre correttamente, ma lì non c'era alcun balancer, cella unica. In questo caso mettendo il 317 a valle non ero sicuro sulla tensione massima presentata alla batteria, a causa del dropout sul 317. Il 7812 comunque non dovrebbe assorbire granchè, mi pare pochi mA, quindi tutta la corrente finirebbe sulla batteria, credo, parliamo di un centinaio di mA circa. Avevo anche pensato ad alimentare tutto dalla batteria in tampone, evitando switch, ma vorrei lasciarmi la libertà di usare l'oggetto anche senza batteria se servisse toglierla. I due diodi di blocco su 317 e 7812 li ho messi per deformazione professionale, non essendoci capacità a valle, forse si potrebbero anche togliere eliminando il problema che hai sollevato
camp1 Inserita: 16 agosto 2024 Autore Segnala Inserita: 16 agosto 2024 Ho fatto tesoro dei vostri suggerimenti e messo giù una versione aggiornata. Ho eliminato il 7673 che in effetti era sovrabbondante, sostituendolo con uno switch con un dual p-mos in antiserie per evitare ritorni sul body-diode, invertito 317 con 7812 che in effetti mi suonava meglio. Ora la batteria non dovrebbe scaricarsi su nulla. Sto valutando se alzare un po' la tensione di uscita del 7812 per tener conto del dropout sul 317, sul diodo etc, Farò qualche prova pratica e poi se non ci sono altri suggerimenti, procedo, grazie in ogni caso
Ctec Inserita: 16 agosto 2024 Segnala Inserita: 16 agosto 2024 A mia conoscenza, i BMS (bilanciatori, quindi più batterie, o no, quindi una sola cella) hanno proprio la funzione di protezione dal sovraccarico (eccesso di corrente di carica o di scarica), disconnessione al raggiungimento della fine ricarica e alla scarica eccessiva. Quindi, ripeto, per me tutto quel circuito non ti serve. Se metti una batteria da 12.6V (come vedo, quindi tre celle), devi fare un alimentatore (stabilizzato o no) che eroghi almeno la corrente di carica nominale delle celle ad almeno 12.6V (quini 13 o 14V) e la applichi ai terminali + e - di quel BMS, con un bel diodo shottky per prevenire l'inversione della corrente quando non c'è tensione di rete. Questo dovrà avere ovviamente una corrente sopportabile almeno uguale alla massima corrente di ricarica. Questa tensione ai morsetti la mandi anche (e senza alcun circuito inversore, l'abbiamo già messo all'uscita dell'alimentatore di rete in quel diodo, lo applichi al tuo alimentatore switching da 5V, senza altri componenti. Altra piccola nota. Se vuoi completamente sfruttare il range dell'analogica del micro (la RA4) che avrà range 0-5V, togli lo zener da 4V7, mettine uno da 5V1 per scrupolo, oppure un diodo shottky tra l'ingresso e il positivo 5V, con l'anodo a quest'ultimo. Altrimenti riduci il campo di lettura, e inoltre ti becchi le distorsioni dovute alla gobba della curva di intervento dello zener. Io lo eliminerei proprio, ti fa sballare le letture, oppure ti devi fare una tabella di conversione nel micro.
Livio Orsini Inserita: 17 agosto 2024 Segnala Inserita: 17 agosto 2024 11 ore fa, Ctec ha scritto: A mia conoscenza, i BMS (bilanciatori, quindi più batterie, o no, quindi una sola cella) hanno proprio la funzione di protezione dal sovraccarico (eccesso di corrente di carica o di scarica), disconnessione al raggiungimento della fine ricarica e alla scarica eccessiva. Quindi, ripeto, per me tutto quel circuito non ti serve Concordo pienamente. 11 ore fa, Ctec ha scritto: Altra piccola nota. Concordo pienamente anche in questo.
camp1 Inserita: 17 agosto 2024 Autore Segnala Inserita: 17 agosto 2024 Non ho grande esperienza di bms e pensavo quella scheda facesse solo da balancer, non volevo rischiare di danneggiare la batteria, a questo punto faccio delle misure tra la batteria e la schedina che ho e verifico. Si hai ragione, non era mia intenzione usare tutto il range nè misurare con precisione la tensione della batteria. Quindi ero ben consapevole del mancato utilizzo dell'intera dinamica, volevo solo un'indicazione sul display di massima sullo stato di carica, tipo da 1 a 4 pallini, o una cosa simile. Infatti se noti il partitore è calibrato in modo da dare al micro circa 4,2V con batteria a pieno carico, lo zener lo uso sempre come protezione per il micro, quando mi serve l'intera dinamica anche da 5,6V per evitare la gobba, appunto.
camp1 Inserita: 18 agosto 2024 Autore Segnala Inserita: 18 agosto 2024 (modificato) Ho fatto qualche misura con la schedina bms che avevo (in figura) ed una lipo 3s da 4300mAh. Collegata la lipo al bms mediante il suo connettore a 4 pin, ho applicato un alimentatore da 16V ai morsetti P+ e P-. La lipo era abbastanza carica, con V=11,6V, non ho messo alcun carico. Il bms ha iniziato subito la carica con circa 8-900mA e l'alimentatore che era al limite come corrente si è seduto, per cui ai morsetti P+/P- misuravo la tensione della lipo che saliva pian piano. Ho cambiato alimentatore con uno più potente, di tensione simile, stesso risultato, seduto con corrente ora di 2,5A. A questo punto immagino che quel bms cerchi di dare i suoi 10A di targa sempre e comunque, tant'è che giocando con le connessioni e quindi con le resistenze di contatto la corrente di carica cambiava anche di parecchio, fermo restando la seduta dell'alimentatore. Con un alimentatore di laboratorio a corrente limitata regolabile (arriva fino a 5A), la corrente di carica è sempre stata quella limitata dall'alimentatore (sempre seduto). Il bms si è correttamente spento una volta raggiunta la tensione di pieno carico, circa 12,7V con le tensioni sulle singole celle che mi sono sembrate uniformi, e riacceso solo dopo una piccola isteresi, 0,5V circa. Ho fatto una piccola ricerca in rete e non ho trovato bms con correnti minori, trattandosi di un'applicazione in tampone, con assorbimenti di 2-300mA massimo, non mi sembra il caso di dare alla batteria botte di vari A in fase di carica, per cui sarei orientato comunque ad inserire una limitazione in corrente tipo quella proposta con il 317 o similare. Sulla lipo che ho si è cancellato il valore della corrente max di carica, ma anche se fosse un 10-20C, nella mia applicazione prediligerei la durata piuttosto che la ricarica veloce. Aggiungo che, volendo la flessibilità di poter utilzzare un alimentatore qualsiasi purchè > 12V/300mA, mi darebbe fastidio sapere che c'è un bme che tenta di assorbire svariati A con il risultato di danneggiare l'alimentatore se non protetto, di dover sovradimensionare il ponte, etc. Modificato: 18 agosto 2024 da camp1
Messaggi consigliati
Crea un account o accedi per commentare
Devi essere un utente per poter lasciare un commento
Crea un account
Registrati per un nuovo account nella nostra comunità. è facile!
Registra un nuovo accountAccedi
Hai già un account? Accedi qui.
Accedi ora