ttthhh Inserito: 26 settembre 2024 Segnala Inserito: 26 settembre 2024 (modificato) Ciao a tutti, ho due contattori interbloccati meccanicamente ed elettricamente che vorrei commutassero quando la tensione e la corrente sono prossimi alla zero. Non posso utilizzare direttamente contattori a stato solido (SSC) perchè non assicurano la chiusura ed apertura del contatto come un dispositivo elettro meccanico. C'è possibilità di analizzare l'uscita attiva dei due - quindi il carico - e chiudere un contatto riferito alla bobina del contattore quando si attraversa lo zero della sinusoide? Il sistema è un ATS, quindi nel contattore 1 è collegata la rete del distributore, mentre nel contattore 2 l'inverter FV, l'uscita in parallelo va al carico (intero impianto). Grazie a tutti. Modificato: 26 settembre 2024 da ttthhh
mrgianfranco Inserita: 26 settembre 2024 Segnala Inserita: 26 settembre 2024 1 ora fa, ttthhh ha scritto: ho due contattori interbloccati meccanicamente ed elettricamente che vorrei commutassero quando la tensione e la corrente sono prossimi alla zero ma è una fissazione o una necessità?...quando tiri su un magnetotermico , un differenziale o attacchi una spina non è lo stesso?..non credo in elettromeccanica riesci a stare dentro con i tempi di commutazione..ma non son esperto aspetta consigli
Livio Orsini Inserita: 26 settembre 2024 Segnala Inserita: 26 settembre 2024 Se proprio lo vuoi fare, anche se reputo il tutto una fisima, deve usare due contattori con bobina 230vac comandati da due SSR; questi chiudono sullo zero di tensione quindi anche i 2 contattori chiuderanno in prossimità dello zero, con il solo ritardo del tempo di attuazione dei contatti elettromeccanici, tempo che è dell'ordine di qualche ms.
Stefaro74 Inserita: 26 settembre 2024 Segnala Inserita: 26 settembre 2024 A 50 hz hai la sinusoide a 0 100 volte al secondo quindi ogni 10 ms. La vedo dura. Servirebbe l'anticipo come sui motori a scoppio
camp1 Inserita: 26 settembre 2024 Segnala Inserita: 26 settembre 2024 (modificato) Come ti hanno spiegato ciò che chiedi ha ben poco senso con dei contattori elettromeccanici, perchè il loro tempo di azionamento è paragonabile (se non superiore per potenze elevate) al semiperiodo della tensione di rete per cui, ammesso che tu riesca a pilotare la bobina di eccitazione nell'istante di zero, l'apertura/chiusura dei contatti di potenza avverrà durante buona parte della semionda se ti va bene, durante 2-3 semionde per i dispositivi più grandi. Ho poco senso anche perchè non se ne intravede la necessità, ma giusto pour parler, una soluzione potrebbe essere la seguente. Colleghi in cascata un SSR funzionante a zero crossing ed un contattore elettromeccanico, il secondo comandato da un contatto ausiliario del primo durante la fase di apertura, al contrario durante la chiusura. L'SSR apre sullo zero crossing precisamente e, con i suoi tempi, apre anche il contattore. Per cui hai l'apertura immediata e la resistenza di isolamento di un contatto meccanico aperto dopo pochi ms. In chiusura fai il contrario, chiude il contattore quando pare a lui, con l'SSR aperto, quindi al successivo zero crossing chiude l'SSR armato da un contatto ausiliario del contattore Modificato: 26 settembre 2024 da camp1
Livio Orsini Inserita: 27 settembre 2024 Segnala Inserita: 27 settembre 2024 11 ore fa, Stefaro74 ha scritto: Servirebbe l'anticipo come sui motori a scoppio Anche con un anticipo servirebbe a poco, perchè c'èda considerare che il tempo di chiusura di un contattore ha una variabilità di qualche ms. C'è sempre il rischio che chiuda in un punto di massima derivata, perchè nell'intorno dell zero la derivata di una sinusoide massima.
ttthhh Inserita: 27 settembre 2024 Autore Segnala Inserita: 27 settembre 2024 Grazie a tutti gli intervenuti. Procedo con le risposte e le contestualizzazioni del caso: 1) non è una fisima, a meno che qualcuno non sostenga - prove oggettivate alla mano - che commutare un contattore da 50A con carichi misti (resistivi, capacitivi, induttivi) componenti un intero impianto indistintamente fuori dalla 0VAC non comprometta, con il tempo, i suoi contatti di potenza; 2) ho visto alcune centraline ATS standalone che effettuano la commutazione 0 crossing e, udite udite, utilizzano tutte contattori interbloccati esterni di tipo EMR; 3) se non ci fosse il problema della sicurezza intrinseca di dover usare contattori EMR, avrei fatto tutto con contattori SSR ma, aihmè, non si può; 4) anche io mi sono posto il problema dell'offset temporale tra il rilevamento del passaggio attraverso lo zero del SSR e la relativa apertura del contatto di potenza del contattore preposto. Allego ora un doppio schema multifilare dove nello 01 c'è la situazione attuale e, nello 02, quella proposta con doppio SSR (mi serve per forza un contatto NC per dare la priorità all'alimentazione tramite inverter. @camp1 lo 02 è quello da te proprosto? Scusa ma non ho compreso pienamente la tua soluzione, ti chiedo di delucidarla.
mrgianfranco Inserita: 27 settembre 2024 Segnala Inserita: 27 settembre 2024 7 minuti fa, ttthhh ha scritto: commutare un contattore da 50A con carichi misti (resistivi, capacitivi, induttivi) componenti un intero impianto indistintamente fuori dalla 0VAC non comprometta, con il tempo, i suoi contatti di potenza; È dal 92 che commutiamo con semplici motorizzate 500 Kva da rete a gruppo elettrogeno...poi ovvio dove hai elettronica sensibile sei sotto UPS...comunque se riesci a trovare una soluzione che funzioni (veramente e non solo sulla carta) benissimo!
NoNickName Inserita: 27 settembre 2024 Segnala Inserita: 27 settembre 2024 (modificato) 14 minuti fa, ttthhh ha scritto: 1) non è una fisima, a meno che qualcuno non sostenga - prove oggettivate alla mano - che commutare un contattore da 50A con carichi misti (resistivi, capacitivi, induttivi) componenti un intero impianto indistintamente fuori dalla 0VAC non comprometta, con il tempo, i suoi contatti di potenza; Nulla di questo mondo è eterno, quindi che i suoi contatti di potenza si danneggino nel tempo non è una domanda, è una certezza. Tu vorresti sostenere che aprendoli senza carico (o magari anche chiudendoli senza carico), la loro affidabilità migliori... si tratta di solo di capire se l'aumento di affidabilità del contattore rispetto all'aumento del numero dei componenti della catena di comando e controllo, corrisponda ad un aumento dell'affidabilità complessiva, o piuttosto ad una riduzione della stessa. Infine, ti porto la mia esperienza, un contattore che chiude (o che apre) senza carico tende a guastarsi prima, perchè gli archi voltaici sui contatti tengono puliti e privi di ossidi i contatti stessi. In assenza di arco voltaico, il contatto si ossida e la sua resistenza di contatto aumenta, e di conseguenza la caduta di tensione ai capi dello stesso, che causerà un'aumento della dissipazione termica e del surriscaldamento. Ad esempio una caduta di tensione di soli 500mV ai capi di un contattore da 100A dissipa una potenza di 50W. Mica poco. Modificato: 27 settembre 2024 da NoNickName
ttthhh Inserita: 27 settembre 2024 Autore Segnala Inserita: 27 settembre 2024 19 minuti fa, NoNickName ha scritto: si tratta di solo di capire se l'aumento di affidabilità del contattore rispetto all'aumento del numero dei componenti della catena di comando e controllo, corrisponda ad un aumento dell'affidabilità complessiva, o piuttosto ad una riduzione della stessa. Condivido il discorso sull'aumento della complessità del sistema, sull'ossidazione e sulla CDT che si tramuta in un aumento della Pdn ma, a scopo di studio - diciamo così - vorrei capire come realizzare il tutto. Hai un'idea pratica di come fare?!
click0 Inserita: 27 settembre 2024 Segnala Inserita: 27 settembre 2024 bho... io immagino solo la " botta " che fa se le due sorgenti non sono perfettamente sincrone se uno proprio lo vuole fare si fa un po' quello che si fa con gli avviatori si avvia da solido, si chiude un rele in paralleo, si isola il solido con due rele
NoNickName Inserita: 27 settembre 2024 Segnala Inserita: 27 settembre 2024 24 minuti fa, ttthhh ha scritto: Hai un'idea pratica di come fare?! Secondo me non si può fare perchè il tempo di inserzione del teleruttore, dovuto all'inerzia del suo equipaggio mobile, è dello stesso ordine di grandezza della semionda, come ti hanno già spiegato. 7 minuti fa, click0 ha scritto: si avvia da solido, si chiude un rele in paralleo, si isola il solido con due rele E sempre attenzione al fatto che quando il triac brucia, brucia chiuso.
click0 Inserita: 27 settembre 2024 Segnala Inserita: 27 settembre 2024 4 minuti fa, NoNickName ha scritto: E sempre attenzione al fatto che quando il triac brucia, brucia chiuso. se è bruciato si spera che qualcuno ci metta pure delle protezioni dalle linee in ingresso se apre protezione triac salti la procedura e passi a rele diretta senza zero cross
mrgianfranco Inserita: 27 settembre 2024 Segnala Inserita: 27 settembre 2024 18 minuti fa, click0 ha scritto: immagino solo la " botta " che fa se le due sorgenti non sono perfettamente sincrone No no..non vuole fare un parallelo, vuole staccare una sorgente e inserirne un altra...almeno così ho capito!
click0 Inserita: 27 settembre 2024 Segnala Inserita: 27 settembre 2024 10 minuti fa, mrgianfranco ha scritto: , vuole staccare una sorgente e inserirne un altra... anche se la cosa della botta fosse "errata" nel non sincrono nel sistema sincrono, ne ho la certezza che non succede nulla 😊
camp1 Inserita: 27 settembre 2024 Segnala Inserita: 27 settembre 2024 (modificato) 3 hours ago, ttthhh said: @camp1 lo 02 è quello da te proprosto? Scusa ma non ho compreso pienamente la tua soluzione, ti chiedo di delucidarla. Non è quella, anche perchè non conoscevo la tua problematica, quindi mi riferivo ad un'applicazione semplice con un carico da accendere e spegnere da una sola sorgente di alimentazione, provo a rispiegartelo, poi dovresti adattarlo con gli opportuni contatti ausiliari al tuo caso. in sostanza ti suggerivo di usare un SSR ed un EMR in cascata, quindi con i contatti di potenza in serie, pilotati in modo che alla apertura dei contatti EMR venga comandato da un contatto ausiliario di SSR, quindi SSR apre sullo zero e poi apre anche EMR che ti garantisce l'isolamento. In chiusura accade il contrario, chiude prima EMR in condizioni di corrente = 0, che con un contatto ausiliario arma SSR che a sua volta si chiuderà sullo zero alimentando il carico. Modificato: 27 settembre 2024 da camp1
ttthhh Inserita: 27 settembre 2024 Autore Segnala Inserita: 27 settembre 2024 2 ore fa, click0 ha scritto: io immagino solo la " botta " che fa se le due sorgenti non sono perfettamente sincrone Ovviamente le due sorgenti non sono sincrone, proprio per quello, dai due schemi allegati, noti che la commutazione è in interblocco meccanico ed elettrico, ciò evita chiaramente qualsiasi parallelo delle due sorgenti di alimentazione.
ttthhh Inserita: 27 settembre 2024 Autore Segnala Inserita: 27 settembre 2024 @camp1 Ok, adesso tutto è chiaro. EMR protezione aggiuntiva di isolamento; SSR commutazione 0 cross. Unico problema è trovare SSR con numero di poli di potenza ed ausiliari congrui allo scopo.
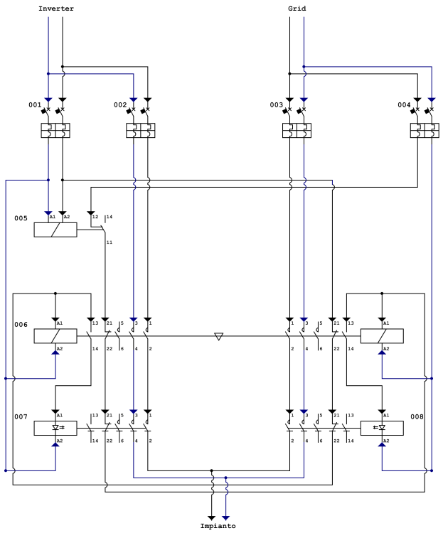
ttthhh Inserita: 27 settembre 2024 Autore Segnala Inserita: 27 settembre 2024 3 ore fa, click0 ha scritto: se è bruciato si spera che qualcuno ci metta pure delle protezioni dalle linee in ingresso se apre protezione triac salti la procedura e passi a rele diretta senza zero cross Le protezioni le vedi nello schema: 001 comando (circuiti di comando EMR + SSR) + segnalazione (spie avvenuta commutazione) inverter, MT curva Z, 10kA, 2A; 002 potenza inverter, MT curva D, 16kA, 50A; 003 potenza grid, MT curva D, 16kA, 40A; 004 comando (circuiti di comando EMR + SSR) + segnalazione (spie avvenuta commutazione) grid, MT curva Z, 10kA, 2A. Va da se che se si verificasse un cortocircuito nel circuito di comando e/o di potenza di un SSR scatterebbero le relative protezioni 001 e/o 002 oppure 004 e/o 003. Dedicheresti ulteriori pretezioni solo al SSR e se sì di che tipo? Grazie!
Livio Orsini Inserita: 27 settembre 2024 Segnala Inserita: 27 settembre 2024 Comunque io non vedo problemi anche se le due frequenze non sono sincrone perchè, quando esegui la commutazione, prima apri il circuito del generatore che sta fornendo energia all'impianto (rete o inverter locale), poi chiudi il circuito sull'altro generatore. prorpio per questo motivo c'è l'interblocco meccanico tra i due contattori. Se anche avessi la ventura di aprire e chiudere in concomitanza del picco di tensione, fatto che statisticamente capita molto raramente, non avresti problemi ai contatti dei contattori, semprechè in contattori possano commutare una corrente uguale o maggiore, in AC3, della massima assorbita dal tuo impianto. I contattori che stai impiegando, se vai a leggerne le specifiche, garantiscono un numero minimo di cicli di commutazione che è dell'ordine di alcuni milioni.
ttthhh Inserita: 28 settembre 2024 Autore Segnala Inserita: 28 settembre 2024 @Livio Orsini Certo Livio, gli interblocchi meccanici ed elettrici mi assicurano la massima sicurezza di commutazione. I contattori sono entrambi con una In di 50A in categoria di utilizzo AC3, ben surdimensionati rispetto alla corrente massima di contemporaneità degli utilizzatori facenti parte l'impianto, e protetti correttamente rispettivamente dai magnetotermici a valle dei generatori (40A e 50A in curva D). Mi sto interessando a come realizzare la commutazione zero crossing solo a scopo didattico. Ok EMR e ssr con contatti di potenza in serie, tutto perfettamente chiaro. Meno chiaro il sistema di apertura e chiusura differita nel tempo, credo per forza di dover ricorrere a relè esterni temporizzati, non potendo fare il tutto attraverso contatti ausiliari a bordo dei due, sbaglio? Grazie!
camp1 Inserita: 29 settembre 2024 Segnala Inserita: 29 settembre 2024 23 hours ago, ttthhh said: Meno chiaro il sistema di apertura e chiusura differita nel tempo, credo per forza di dover ricorrere a relè esterni temporizzati, non potendo fare il tutto attraverso contatti ausiliari a bordo dei due, sbaglio? Grazie! Non ti serve alcun temporizzatore, sono sufficienti i contatti ausiliari, perchè l'attivazione/disattivazione di uno dei due contattori darà il consenso all'altro che risponderà dopo una frazione di secondo, tempo più che sufficiente alla commutazione con corrente pari a zero
ttthhh Inserita: 12 ottobre 2024 Autore Segnala Inserita: 12 ottobre 2024 (modificato) @camp1 Rieccomi sul pezzo, scusa l'attesa ma la settimana è stata parecchio impegnativa! Ho disegnato uno schema, allegato in questo post, dove ho seguito i dettami di quanto detto scontrandomi però con l'ovvio problema che già avevo segnalato: l'eccitazione del contattore EMR prima del contattore SSR è cosa facile, usando appunto un contatto ausiliare NO del primo per eccitare il secondo; problema ben più grande e, secondo me di non risolvibile soluzione, è quello di diseccitare prima il contattore SSR del contattore EMR. Si usasse, per lo scopo, un contatto ausiliare del SSR si genererebbe una condizione - in logica cablata - dove nessuno dei due riuscirebbe a commutare. Ho chiaramente collegato in serie i contatti NC dei due contattori per rispettare l'interblocco elettrico, garanzia di una commutazione univoca del generatore, senza rischiare di mettere in parallelo i due generatori. Si deve anche ricordare che la commutazione avviene per due motivi: 1) assenza di alimentazione da uno dei due generatori; 2) presenza di alimentazione dall'inverter, che ha appunto priorità. @Livio Orsini @click0 Mi piacerebbe avere anche un vostro parere. Nel frattempo grazie! Modificato: 12 ottobre 2024 da ttthhh
camp1 Inserita: 12 ottobre 2024 Segnala Inserita: 12 ottobre 2024 Ti do uno spunto semplice senza entrare nel merito della tua applicazione, vedi se poi riesci ad adattarlo alle tue esigenze Abbiamo due contattori, K1 e K2, con in contatti di potenza in serie, un pulsante NO di marcia ed uno NC di arresto. Premendo START si attiva K1 che successivamente attiva K2 con un contatto ausiliario. Altri due contatti ausiliari di entrambi i contattori, formano poi l'autoritenuta mantenendoli eccitati. Premendo STOP si disattiva K2 che, successivamente, disattiva anche K1 interrompendo l'autoritenuta. Quindi K1 si accende prima di K2, K2 si spegne prima di K1.
Livio Orsini Inserita: 12 ottobre 2024 Segnala Inserita: 12 ottobre 2024 5 ore fa, ttthhh ha scritto: @Livio Orsini @click0 Mi piacerebbe avere anche un vostro parere. Io ho già scritto quello che penso riguardo a questo problema. Per il momento non ho nulla da aggiungere.
Messaggi consigliati
Crea un account o accedi per commentare
Devi essere un utente per poter lasciare un commento
Crea un account
Registrati per un nuovo account nella nostra comunità. è facile!
Registra un nuovo accountAccedi
Hai già un account? Accedi qui.
Accedi ora