paolo1f6 Inserito: 22 ottobre 2025 Segnala Inserito: 22 ottobre 2025 Buongiorno, non sono molto esperto di elettronica e ho bisogno di un consiglio da voi. Ho una tensione proveniente da un joystick che varia da 0v a 5V Dc. Ho bisogno di isolare galvanicamente questa variazione ottenendola uguale in uscita da qualche circuito. Gli optoisolatori non mi sembra mantengano una linearità tra tensione ingresso e uscita. Suggeritemi un circuito il piu semplice possibile. Grazie!
Livio Orsini Inserita: 23 ottobre 2025 Segnala Inserita: 23 ottobre 2025 8 ore fa, paolo1f6 ha scritto: Suggeritemi un circuito il piu semplice possibile. Purtroppo il tuo problema non è di facile soluzione. Ci sono dispositivi detti amplificatori di isolamento che, però, costano veramente tanto, oltre a non essere di facile reperibilità. Poi c'è la soluzione di convertire la tensione in frequenza, isolare e riconvertire la frequenza in tensione. Però se si deve avere conversione e riconversione estremamente lineari, non è di facile soluzione. Idem se si trasforma il livello di tensione in modulazione di ampiezza di impulsi che poi, isolati, si riconvertono in un livello di tensione. Dovresti, per poterti suggerire soluzioni adatte, scrivere che precisione di conversione ti necessita ed il grado di isolamento sufficiente. Se tu spiegassi cosa devi farne con il segnale del joistick magari capiremmo meglio.
mc1988 Inserita: 23 ottobre 2025 Segnala Inserita: 23 ottobre 2025 Ti suggerisco di utilizzare un dispositivo tipo il Seneca Z109Reg (ne esistono vari modelli, di vari costruttori). Non costa pochissimo, ma neppure così tanto. Setti i dip-switch del convertitore (separatore galvanico) in modo da configurarlo per accettare un ingresso 0-5V (o 0-10V) e restituire un'uscita 0-5V (o 0-10V).
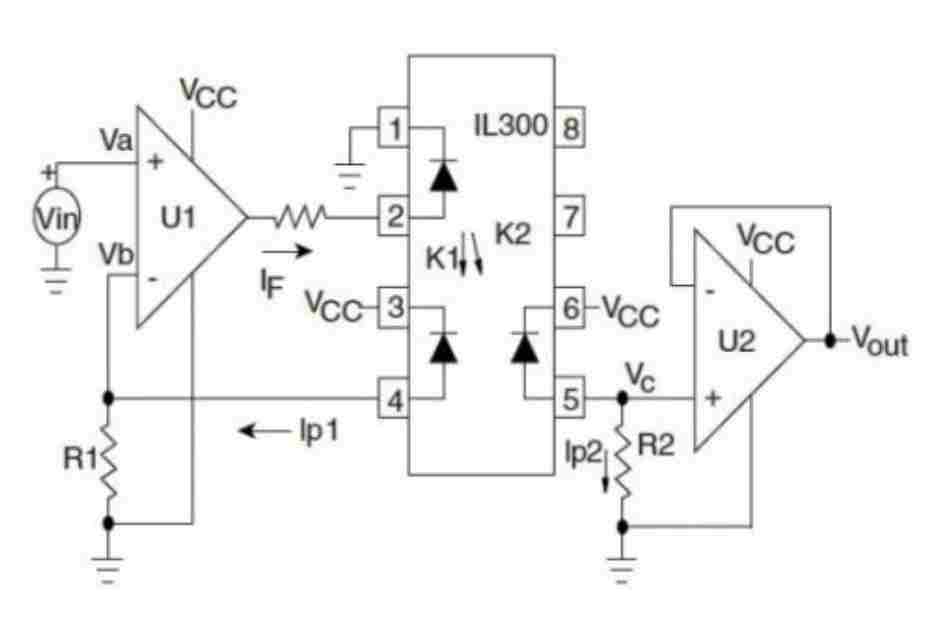
paolo1f6 Inserita: 23 ottobre 2025 Autore Segnala Inserita: 23 ottobre 2025 Ho risolto con un "il300" optoisolatore e un "LM358". Il circuito mi serve per isolare il segnale del joystick della mia carrozzina (0V-2,5V-5V) e comandare una scheda che fa sterzare le ruote. Senza isolamento la caduta di tensione sul motore dello sterzo disturbava il comando generando continui movimenti e tremolii sul motore. Grazie!
Livio Orsini Inserita: 24 ottobre 2025 Segnala Inserita: 24 ottobre 2025 E funziona con buona linearità e senza derive?
NovellinoXX Inserita: 24 ottobre 2025 Segnala Inserita: 24 ottobre 2025 Ma quel circuito non isola galvanicamente; U1 e U2 sono nello stesso chip con negativo e positivo di alimentazione in comune. 10 ore fa, paolo1f6 ha scritto: Senza isolamento la caduta di tensione sul motore dello sterzo disturbava il comando generando continui movimenti e tremolii sul motore. Probabilmente il calo di tensione provocato dallo spunto del motore influiva sulla tensione del joystick e bastava stabilizzare la tensione con un 7805 o similare
paolo1f6 Inserita: 24 ottobre 2025 Autore Segnala Inserita: 24 ottobre 2025 L'alimentazione proviene sempre dalle batterie 24V, in due rami separati. Su una linea "U2" c'è il carico dei motori che genera una caduta di tensione su massa e positivo disturbando così il segnale del joystick.
Livio Orsini Inserita: 24 ottobre 2025 Segnala Inserita: 24 ottobre 2025 A questo punto non ti serve alcun isolatore! La soluzione veramente risolutiva è, come ha scritto NovellinoXX, stabilizzare la tensione di alimentazione del Joisck.
ilguargua Inserita: 24 ottobre 2025 Segnala Inserita: 24 ottobre 2025 1 ora fa, Livio Orsini ha scritto: A questo punto non ti serve alcun isolatore! Anche perchè se come scrive: 14 ore fa, paolo1f6 ha scritto: Ho risolto con un "il300" optoisolatore e un "LM358 ha usato un unico LM358 per U1 e U2 l'isolamento nemmeno c'è! Ciao, Ale.
max.bocca Inserita: 24 ottobre 2025 Segnala Inserita: 24 ottobre 2025 La soluzione con il 300 è buona. Ottimo quando devi separare i riferimenti (Gnd) e necessariamente le alimentazioni. Nell' esempio non è stato diversificato....... La linearità è accettabile ma dipende dalla precisione che si richiede. Utilizzato per pilotare due ingressi del pedale espressione con ingresso analogico e su 127 livelli la differenza era +/- 3 digit... Vedi application note 50 vishay
Livio Orsini Inserita: 24 ottobre 2025 Segnala Inserita: 24 ottobre 2025 4 ore fa, max.bocca ha scritto: Ottimo quando devi separare i riferimenti (Gnd) e necessariamente le alimentazioni. Cosa che qui non ha fatto perchè l'alimentazione è unica, anche perchè i due ampli non hanno alimentazione separabile.
ALLUMY Inserita: 24 ottobre 2025 Segnala Inserita: 24 ottobre 2025 (modificato) Sarebbe stato veramente isolato se nello schema avessero scritto VCC1, VCC2, GND1, GND2 e come operazionali due singoli. Però se dice che adesso funziona magari lo è ma per altri motivi. Modificato: 24 ottobre 2025 da ALLUMY
paolo1f6 Inserita: 24 ottobre 2025 Autore Segnala Inserita: 24 ottobre 2025 Lo schema inviato non è corretto, era un esempio trovato. U1 e IL300 sono dentro il JoysticK, il piedino 6 e 5 del IL300 con un cavo arrivano alla centralina dove c'è il secondo operazionale U2 alimentato dalla linea con oscillazioni dovute alla caduta di tensione per la corrente variabile del motore sterzo (variazioni rispetto al Joystick ma il linea e senza disturbi sulla centralina).
ALLUMY Inserita: 24 ottobre 2025 Segnala Inserita: 24 ottobre 2025 In questo momento, paolo1f6 ha scritto: Lo schema inviato non è corretto, era un esempio trovato E dillo subito! 😆
Livio Orsini Inserita: 25 ottobre 2025 Segnala Inserita: 25 ottobre 2025 13 ore fa, paolo1f6 ha scritto: Lo schema inviato non è corretto, era un esempio trovato. U1 e IL300 sono dentro il JoysticK, il piedino 6 e 5 del IL300 con un cavo arrivano alla centralina dove c'è il secondo operazionale U2 alimentato dalla linea con oscillazioni dovute alla caduta di tensione per la corrente variabile del motore sterzo (variazioni rispetto al Joystick ma il linea e senza disturbi sulla centralina). Ma U1 e IL300 da dove prendono l'alimentazione?
max.bocca Inserita: 25 ottobre 2025 Segnala Inserita: 25 ottobre 2025 Normalmente si ha il led e fotodiodo e relativi o.a a su alimentazione A, mentre il foto diodo ricevente e il suo o.a . su alimentazione B
paolo1f6 Inserita: 25 ottobre 2025 Autore Segnala Inserita: 25 ottobre 2025 Adesso lo sterzo funziona bene, si riporta in posizione centrale senza continue oscillazioni e tremolii. Per ottimizzare la guida avrei ancora bisogno di un vostro suggerimento. Dovrei calare la sensibilità o raggio di sterzatura con l’aumentare della velocità sia marcia avanti che indietro. Il joystick lavora allo stesso modo sia per velocità che sterzatura: 0V-2,5V-5V. A 2,5V lo sterzo è allineato e i motori trazione fermi. Il circuito dovrebbe limitare gli estremi di sterzatura, “esempio:1,5V-2,5-3,5” con l’aumentare del discostamento dai 2,5V della velocita (verso 0V indietro e 5V avanti). Saluti e grazie
Messaggi consigliati
Crea un account o accedi per commentare
Devi essere un utente per poter lasciare un commento
Crea un account
Registrati per un nuovo account nella nostra comunità. è facile!
Registra un nuovo accountAccedi
Hai già un account? Accedi qui.
Accedi ora