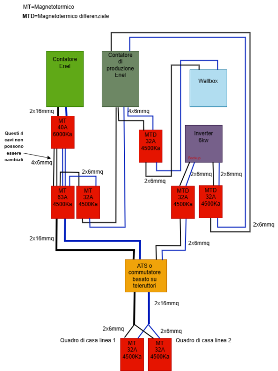
robrock80 Inserito: 3 novembre 2025 Segnala Inserito: 3 novembre 2025 (modificato) Buongiorno, ho comprato da poco tempo una casa con fotovoltaico e vorrei rifare il quadro che lo gestisce dando la possibilità di sfruttare in casa i 6kw della rete e i 6kw del fotovolatico e soprattutto la linea di backup di cui è provvisto. Per questo scopo ho preparato il seguente schema: potreste dirmi se è corretto soprattutto con riferimento ai vari interruttori ed eventualmente dirmi dove si può correggere? Grazie in anticipo. Modificato: 3 novembre 2025 da robrock80
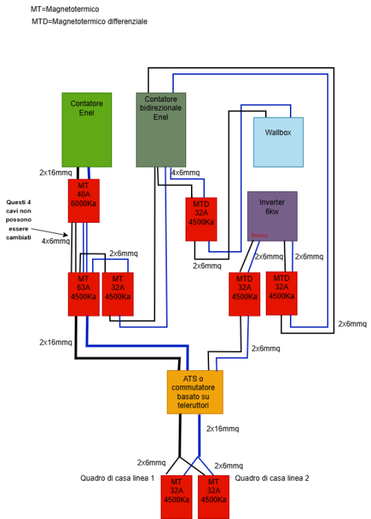
reka Inserita: 3 novembre 2025 Segnala Inserita: 3 novembre 2025 per sfruttare i 6kW contano di più le linee che partono dai quadri in casa. è la distribuzione di quelle l'importante. sei sicuro dei due contatori? credo che il bidirezionale sia quello a sinistra, quello a destra si definisce "di produzione"
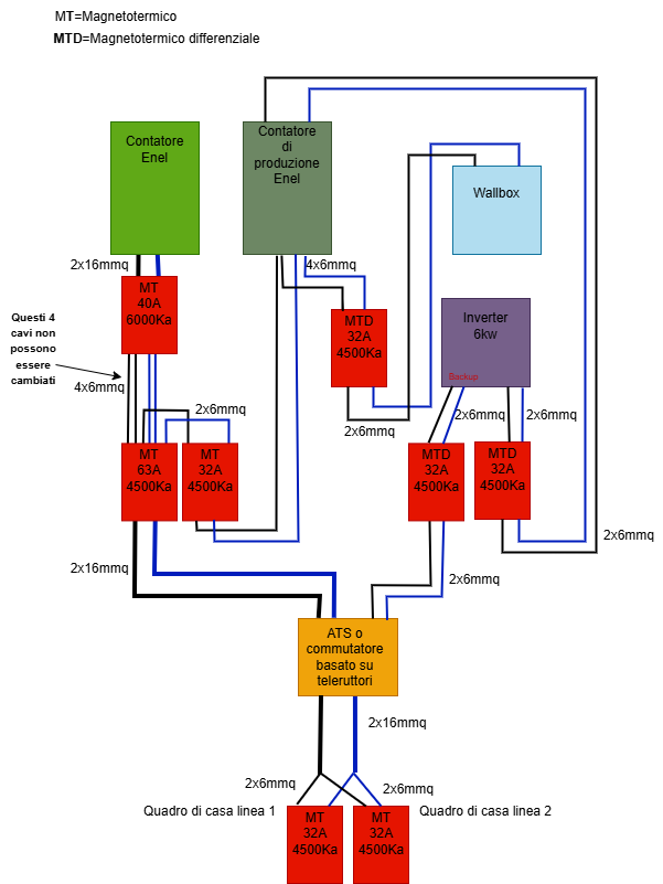
robrock80 Inserita: 3 novembre 2025 Autore Segnala Inserita: 3 novembre 2025 (modificato) 31 minuti fa, reka ha scritto: per sfruttare i 6kW contano di più le linee che partono dai quadri in casa. è la distribuzione di quelle l'importante. sei sicuro dei due contatori? credo che il bidirezionale sia quello a sinistra, quello a destra si definisce "di produzione" Si hai ragione: ho corretto lo schema. In casa ho molte linee (una ventina circa) raggruppate sotto 2 generali da 32A che vedi lì in basso allo schema e lì non ci sono problemi, il problema attualmente sono le montanti (quella del fotovoltaico e quella della linea di casa) che vorrei collegare diversamente (come nello schema). Mi chiedevo però se tutti gli interruttori che ho inserito nello schema sono disposti correttamente e se le loro caratteristiche tecniche (tipo, amperaggio e potere di interruzione) sono corrette, se manca qualche altro interruttore e se la sezione dei cavi va bene: purtroppo non sono un professionista Modificato: 3 novembre 2025 da robrock80
Messaggi consigliati
Crea un account o accedi per commentare
Devi essere un utente per poter lasciare un commento
Crea un account
Registrati per un nuovo account nella nostra comunità. è facile!
Registra un nuovo accountAccedi
Hai già un account? Accedi qui.
Accedi ora