fabione191 Inserito: 30 maggio 2011 Segnala Inserito: 30 maggio 2011 Salve.Vorrei costruire una serie di led di cui posso regolare l'intensita di luce emessa con un potenziometro.I led che voglio utilizzare funzionano con una tenzione 3-3,3 v mentre la resistenza che posso comprare sono da 4,5V, 6V, 9V, 12V, 13,8v, 18V, 24V Visto che le mie conoscenze elettroniche sono alquanto sfocate (sono uscito dalla scuola piú di 20 anni fá) volevo chiedervi se mi potete fare un piccolo schema elettrico da cui po io possa fare l'impianto indicando il tipo di alimentitore e il potenziometro da utilizzare.Sperando in un vostro aiuto vi auguro una buona giornata
tesla88 Inserita: 30 maggio 2011 Segnala Inserita: 30 maggio 2011 Beh a parte che credo che l'argomento sia stato trattato più e più volte nel forum quindi magari al prossima volta usa la funzione cerca e può essere che trovi già qualcosa di fatto......Ad ogni modo mancano diversi dati per darti una risposta sensata , ad esempio non dici quanti LED vuoi utilizzare , inoltre manca la corrente che assorbe il singolo Led alla tensione nominale , e non son Led particolari assorbiranno 20-30mA ma potrebbero anche essere Led di una certa potenza....questi dati servono a dimensionare correttamente il circuito di regolazione.Diciamo che le resistenze che puoi comprare sono adatte a far funzionare il led a 4,5V, 6V, 9V, 12V, 13,8v, 18V, 24V , perchè esprimere il valore di una resistenza in V è sbagliato essendo il Volt l'unità di misura della tensione mentre la resistenza si misura in Ohm.Inizia quindi a dare dati precisi su numero dei Led e caratteristiche di questi o un Link a tale prodotto poi se ne riparla.......
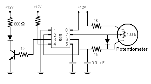
tesla88 Inserita: 30 maggio 2011 Segnala Inserita: 30 maggio 2011 (modificato) Link recente che rimanda a un progetto del mitico Mirko http://www.plcforum.it/forums2/index.php?showtopic=71207AD ogni modo se l'assorbimento totale non è elevato per semplicità circuitale opterei per un regolatore serie (es LM317) , se invece l'assorbimento inizia a essere importante o si vuole ottenere un'efficienza elevata meglio optare per un regolatore PWM . In realtà basta un NE555 + driver di potenza , quindi nulla di complicato se te la cavi ad assemblare qualche componente.....Su per giù una cosa così.....http://t3.gstatic.com/images?q=tbn:ANd9GcQ...rxaCxMgfUpXzLdw Modificato: 30 maggio 2011 da tesla88
fabione191 Inserita: 30 maggio 2011 Autore Segnala Inserita: 30 maggio 2011 Salve.Non sapevo questo argometo fosse giá stato trattato e comunque non saprei come cercare.Per quanto riguarda la resistenza ho tradotto da tedesco ció che ho scritto mi é stranizzato anche a me che il valore fosse espesso in volt e non in ohm.Ti invio il link cosi puoi sincerarti di persona di ció che dico:link paginaDiro forse una boiata ma penso che il venditore intenda che si possa collegare un sigolo diodo led ad una tenzione che vá da 4,5V, 6V, 9V, 12V, 13,8v, 18V, 24Vma poi perché scrivere che funzinano con una tenzione 3-3,3 v Vi prego di fare un pó di chiarezzagrazie
fabione191 Inserita: 30 maggio 2011 Autore Segnala Inserita: 30 maggio 2011 Hai risposto mentre stavo scrivendo .Ho dimenticato a dire che i led devono essere una diecina.Comunque ho giá un punto da dove iniziare
tesla88 Inserita: 31 maggio 2011 Segnala Inserita: 31 maggio 2011 Si si , già come avevo precisato il venditore fa riferimento al fatto che le resistenze sono adatte ad alimentare un led a quella tensione . Probabilmente è un errore di traduzione.....il 3.3V è la tensionde diretta del Led può essere utile per dimensionare appunto la resistenza , ma senza conoscerne la corrente è difficile . Ora sono un po' impegnato.....dopo' darò un' occihata ai link
tesla88 Inserita: 31 maggio 2011 Segnala Inserita: 31 maggio 2011 Ma perchè comprarli da un venditore estero ? Non mi sembrano Led speciali , sempre su ebay vi sono venditori italiani che fanno prezzi ottimi e magari hanno qualche caratteristica in più.......
fabione191 Inserita: 31 maggio 2011 Autore Segnala Inserita: 31 maggio 2011 Ciao,Grazei per il tempo.Io vivo in Germania
GiRock Inserita: 31 maggio 2011 Segnala Inserita: 31 maggio 2011 Qui te ne danno 100 più 100 resistenze da 470Ohm omaggio a 9,49€...100 DIODI LED BIANCHI WHITE SUPERBRIGHT 20000mcd 5mm...Ci sono tutte le caraterristiche del componente con anche lo schemino di collegamento a 12V...
fabione191 Inserita: 31 maggio 2011 Autore Segnala Inserita: 31 maggio 2011 Quindi un collegamento in parallelo con una resistenza facile.Ora mi chiedevo abbassando la tenzione si dovrebbe abbassare anche L#intesita della luce o no.
fabione191 Inserita: 31 maggio 2011 Autore Segnala Inserita: 31 maggio 2011 ..continuoperche se cosi fosse ho trovato questo kit che é solo da montare.Ripeto che abito in Germania quindi mi é piú semplice aquistare qui.vi invio il link del circuitocircuitoPenso che sarei in grado di realizzare il circuito che mi hai inviato solo che dovrei realizzare la piastra per applicare i componenti il costo tra acido piatra di rame nastini etc supererebbe il costo di una piastra gia pronta. Puoi, se ne hai voglia e tempo, dare un occhiata al link che ho inviato?Grazie
GiRock Inserita: 1 giugno 2011 Segnala Inserita: 1 giugno 2011 Guarda questo che può arrivare anche ad 1A: Regolatore con LM317T 1.2-32V...Quello che hai linkato tu è un pò tirato, solo 100mA...Il trimmer lo sostituisci con un potenziometro di analogo valore, come trasformatore puoi utilizzare un 9V~ 5-10VA, il ponte diodi c'è già sullo stampato...
Messaggi consigliati
Crea un account o accedi per commentare
Devi essere un utente per poter lasciare un commento
Crea un account
Registrati per un nuovo account nella nostra comunità. è facile!
Registra un nuovo accountAccedi
Hai già un account? Accedi qui.
Accedi ora