Vai al contenuto

Tutte le attività

Aggiornamento automatico di questo flusso dati

  1. Nell'ultima ora
  2. https://www.youtube.com/redirect?event=video_description&redir_token=QUFFLUhqbHBqcTBMeF9xT1hONU9ZVVU0ZEtyTmstLWhSQXxBQ3Jtc0ttMlpyb3VYX3lDUDRNTDUyVUVCTXI1MGRGYkY5c3hKTnVjaUlZeFFpUzZEcG8zaWxQX1dKZC1aUm1kT3FfX1p3ckVFdExiWTgwcTBYM2JVdXJYUFhyRDFtcVFCTHhhMVZkQkRkNkFpazMwSEhuNVktZw&q=https%3A%2F%2Fwww.tecnichenuove.com%2Fprodotto%2Fcaldaie-a-condensazione%2F%3Faffiliates%3D84&v=cUgvvadjUWk Ecco il dopo
  3. Mattia0201

    Progetto Alimentatore da banco

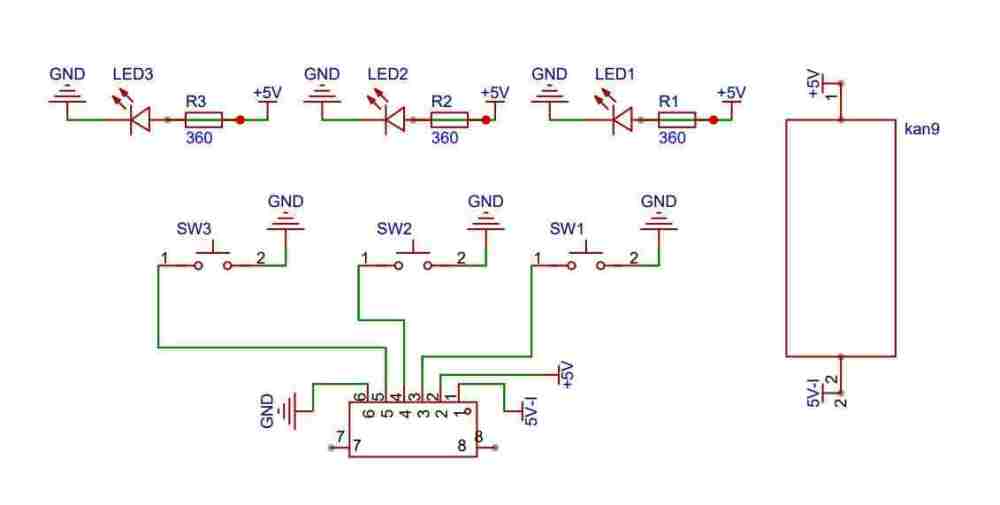
    Potrei implementare quello che dici per abbassare la tensione se supera gli 80°C, comunque ho già realizzato un circuito a parte che controlla una ventola in velocita in base alla temperatura tramite un lm35 e un lm358. Per quanto riguarda quest'ultimo circuito, ha errori, potrebbe funzionare? Perchè ho una conoscenza scolastica riguardo l'elettronica, quindi arrivo sempre fino ad un certo punto e poi mi blocco 😅.
  4. Buongiorno, abbiamo una caldaia condominiale, una Hoval TopGas 100, che pur avendo una sonda esterna era regolata in mandata fissa con temperature folli (65 gradi). Vi risparmio i motivi di questa regolazione disonesta, riassumendoli con dire che avevamo una ESCO che vendeva al condominio il gas e quindi era interessata a farci consumare uno sproposito di gas. Ci siamo liberati della ESCO ed abbiamo adesso fatto un contratto GAS con un fornitore e preso un manutentore molto più serio che si occuperà della sola manutenzione annuale. Si è accorto che la sonda esterna era esposta direttamente al sole e quindi l'ha bypassata nell'attesa provvedessimo a schermala adeguatamente dal sole diretto. Ho provveduto io stesso a realizzare una copertura in plastica idonea a cupolina per proteggerla in modo ottimale e volevo dal Coster riabilitare la climatica. Premetto che mi sono studiato tutto il manuale del coster e che mi so muovere bene nei menù, premetto che on devo modificare i parametri di Temperatura già impostati ma devo solo dire al Coster: riabilita la climatica. Il problema è che, anch aiutato da chatgpt, non riesco da nessuna parte a rimuovere la temperatura di mandata affidandola alla sonda. Premetto che nel menù non è attivo il codice di protezione, quindi si può entrare su qualunque dei parametri, ma anche perdendoci ore non ho trovato come riabilitare questa benedetta sonda esterna. Il manutentore per adesso è incasinato, ha difficoltà a fare un salto in condominio, e quindi volevo farlo io anche perchè sulla carta è una cosa molto banale. Mi potete aiutare per cortesia? Grazie mille! Ivano
  5. elettromega

    Estrattori d'aria - Timer spegnimento.

    Ciao col relè luci scale non puoi spegnerlo se attivato per sbaglio.il relè che ti ho indicato è un passo passo silenzio che sta nella 503 lo uso nei corridoi o nei posti dove è facile dimenticare la luce accesa.per attivare la funzione devi mantenere premuto il pulsante e ridare alimentazione.Ne ho sempre nel furgone e 10' sono a sufficienza.
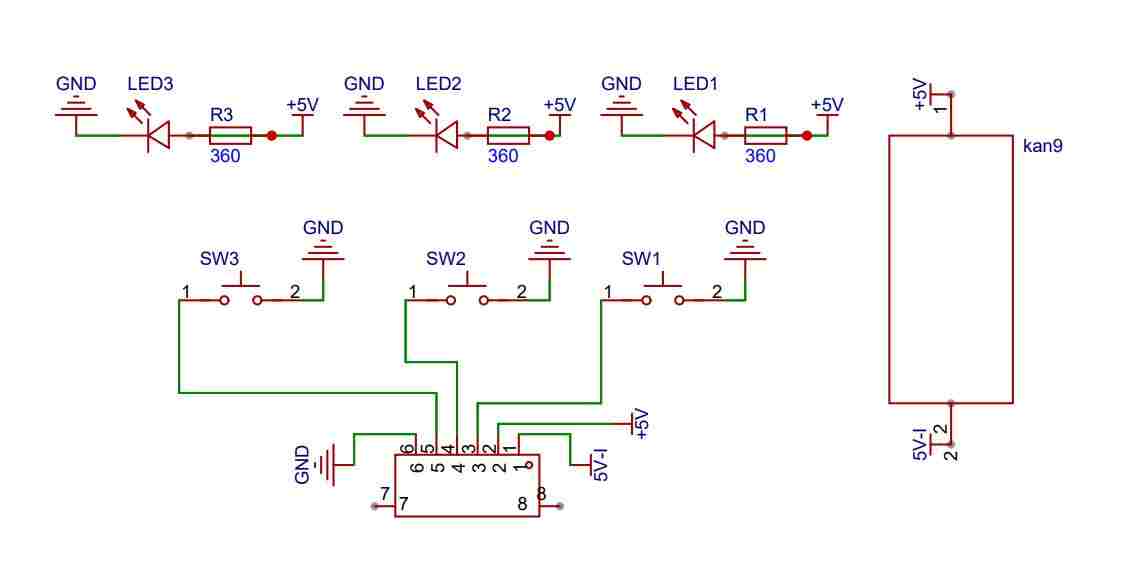
  6. Grazie mille per il feedback! Provvedo subito a ricaricare le immagini in qualità più alta, così da rendere meglio visibili piste, vie e serigrafia. Per quanto riguarda le piste di alimentazione, avete ragione: le posso tranquillamente aumentare avendo ancora spazio. Farò una revisione aumentando la larghezza delle tracce a 5V. se ci sono altri errori non esitate a scrivere. Grazie ancora per la disponibilità!
  7. Roberto Garoscio

    Urmet - apriporta

    per isolarli bastava tagliarli e tirare la guaina, se erano spellati servivano a qualcosa, prova a misurare la tensione tra i due fili, se trovi 12V~ è la serratura.
  8. Jerod

    Planetaria h.Koenig KM60s

    Salve, il mio problema è che non riesco ad aprire la calotta sopra, ho tolto le quattro viti alla base sotto, ma anche facendo leva con dei clip di platica intorno sembra bloccata. Dovrei sostituire la cinghia per che non gira più il perno.
  9. Stefano Dalmo

    Lavastoviglie siemens spia rubinetto

    Io noto che scarica lentamente . potrebbe avere la tubazione intasata di residui
  10. Ale_23

    Perdita Cestello Ignis kpiu (Phonola PNL6395)

    Okay ti ringrazio, ma per caso per il timer hai trovato qualcosa ?
  11. Oggi
  12. michpao

    Lavastoviglie siemens spia rubinetto

    Torniamo all’inizio e andiamo per esclusioni: se si accende la spia, quando si blocca, resta acqua non scaricata ? SI, smonta e cerca … NO, il problema sta nel carico
  13. patatino59

    Alimentatore antenna a 2 uscite o a 1 uscita con poi splitter?

    Gli alimentatori a due uscite, con partitore incorporato, hanno sempre fatto abbastanza pena. Dietro ad un TV non ha senso, in quanto la prima uscita, vicina dovrebbe essere l'uscita di un derivatore da almeno 15 dB, mentre la seconda uscita, andando lontano, dovrebbe essere l'uscita passante del derivatore, e mai di un partitore. Lo stesso vale per un alimentatore singolo e lo splitter vicino al TV. Magari in un appartamento con due TV, e con un margine di errore buono può anche funzionare, ma non è tecnicamente corretto. Riguardo all'amplificazione, poi, bisogna amplificare SOLO il necessario a ripristinare le perdite di derivazione e di distribuzione. NESSUN amplificatore, in antenna, ti darà più di quello che arriva dal ripetitore !!!
  14. anarchico

    Connessione profinet Tra due CPU

    Grazie. Il problema è che la CPU raggiunta, non ha nessun errore. Alcuna segnalazione, niente. Mentre la CPU dove è presente il DP Normal con GSD cinese, ha l'errore di non accessibilità su questo. Non riesco a pensare che sia la seconda CPU, almeno credo.
  15. Se lo hai acquistato nel 2023, allora è sicuramente il modello del 2022 che non consentiva di avere 3 diverse masse ma solo 2. Il rumore nella fonia normalmente è dovuto a questo problema. Il ring Intercom video dovrebbe essere simile al ring audio del 2024 con più il supporto video (che però non userai) quindi dovresti riuscire a risolvere il problema collegando correttamente i cavi
  16. NovellinoXX

    Progetto Alimentatore da banco

    Proprio perchè può diventare una stufa, aggiungerei delle protezioni termostatiche sul dissipatore di U1. Senza complicarsi la vita , userei 2 KSD9700 da 45°C e 80°C N.O. in modo da avviare una ventola a 45°, e con quella da 80° buttare giù la tensione sull'ADJ di U1, magari con l'aggiunta di qualche Led o cicalino di allarme.
  17. Appena rientro lunedi mando una foto dell'antenna. Il palazzo sarà alto almeno altri 10/15mt nella foto farò vedere anche l'edificio e la direzione dell'antenna. Io ho solo un partitore senza amplificatore
  18. GiuseppePort

    Asciugatrice Candy GOC 570B -s Non si accende più

    Si infatti ci ho perso un po’ di tempo su quelle saldature.
  19. Buongiorno, Avrei cortesemente bisogno di un link per poter eseguire il download del software Siemens "HMI PANEL IMAGE UPDATER" per poi poter eseguire il HMI_PIU_Installer_2.0.0.0 Il TIA Portal con cui sto lavorando è il V18 (la più recente versione del firmware per TP 1200 Comfort è 17.0.0.0) Il Touch Panel è un TP 1200 Comfort con numero d'ordine 6AV2 124-0MC01-0AX0 con firmware versione 17.0.0.6 Il software attualmente mi chiede ovviamente di fare un downgrade, cosa che vorrei evitare) Grazie a chi mi può aiutare
  20. Livio Orsini

    RESTAURO IGNIS K PIÙ AWL 394/1

    La parte superiore è sospesa su molle, 4 se ricordo bene. Nella parte inferiore ci sono o 2 ammortizzatori o, in alcuni modelli, 2 semibalestre che pressano i ferodi contro la propaggine della vasca; i ferodi lavorando si consumano e quando sono usurati non fanno più l'attrito necessario.
  21. Matteo 88

    RESTAURO IGNIS K PIÙ AWL 394/1

    Si è messa perfettamente in orizzontale, ma la mia ha due "molle" quadrate incassate con la scocca della lavatrice, ho provato a cercarle nuove ma non si riesce a trovare niente! Praticamente solo i tre fili della presa... Fase, neutro e la messa a terra... Se ho ben capito...
  22. Mattia0201

    Progetto Alimentatore da banco

    Ho sistemato alcune cose e modificato altre, spero che questa variante non abbia problematiche grosse. Se c'è ancora qualcuno che vuole dare un occhiata, sono qua.
  23. Ieri
  24. Diomede Corso

    Lavastoviglie indesit dif14 perde acqua

    Hai rimesso le fascette vecchie? Dovresti mettere quelle nuove nel kit o quelle con la vite a stringere
  25. Diomede Corso

    Electrolux ESL 94200 - sportello non si apre a fine ciclo

    Verifica comunque
  26. Diomede Corso

    Lavatrice Whirlpool perde acqua

    Può darsi dal coperchio o dal manicotto di sfiato Alla peggio è la guarnizione della bocca di carico....
  27. Diomede Corso

    Perdita Cestello Ignis kpiu (Phonola PNL6395)

    Ovvio che la devi lasciare... altrimenti il cavo dive lo attacchi ?
  28. Diomede Corso

    Philco Norma 30x

    Le pulsantiere Philco era ballerine....
  1. Carica più attività
×
×
  • Crea nuovo/a...