Tutte le attività
- Nell'ultima ora
-
francescorossi74 ha aderito alla comunità
-
mig ha iniziato a seguire Riattivatore pin-up
-
Riattivatore pin-up
mig ha risposto a andyzan alla discussione in Altro su impianti elettrici civili
L'ho preso settimana scorsa su Amazon. Il mio è un caso emblematico. Una seconda casa ad 800 km di distanza dalla mia abitazione principale. Un giorno non riesco ad accedere alle telecamere e do la colpa al provider, invece forse a causa di un evento atmosferico, è scattato il contatore Enel. Seconda casa, consumi irrisori, contatore da 4,5 kW. Trovo vergognoso che nel 2026 si debba andare a tirare su un palettino con il ditino e che non esista una remotizzazione embedded. Pensare che mia figlia a Norimberga neanche sa dove si trova il suo contatore nel palazzo perché di default hanno dai 7 ai 10 kW tutti. Per fortuna un vicino gentile qualche giorno dopo è andato a verificare ed ha riattivato il contatore. Adesso ho installato un dispositivo di controllocasa che mi invia un allarme in caso di mancanza di corrente o di rete internet ed il riarmo per il primo caso. Con quel che paghiamo e visto i cosiddetti contatori intelligenti allo sviluppo dei quali ha partecipato anche la mia ex azienda, mi aspetterei che mi mandino informazioni sui consumi sul telefonino e mi diano la possibilità di staccarlo e riattaccarlo remotamente -
pigroplc ha iniziato a seguire Connessione profinet Tra due CPU
-
CONSIGLIO: fatti lo snapshot di tutti i valori ritentivi delle 2 CPU quindi caricali come valore di start. Poi sei libero di asfaltare la CPU incriminata o entrambe
-
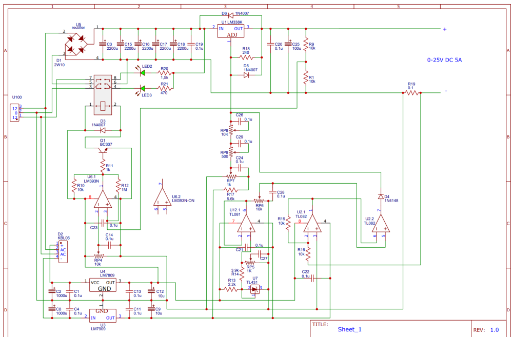
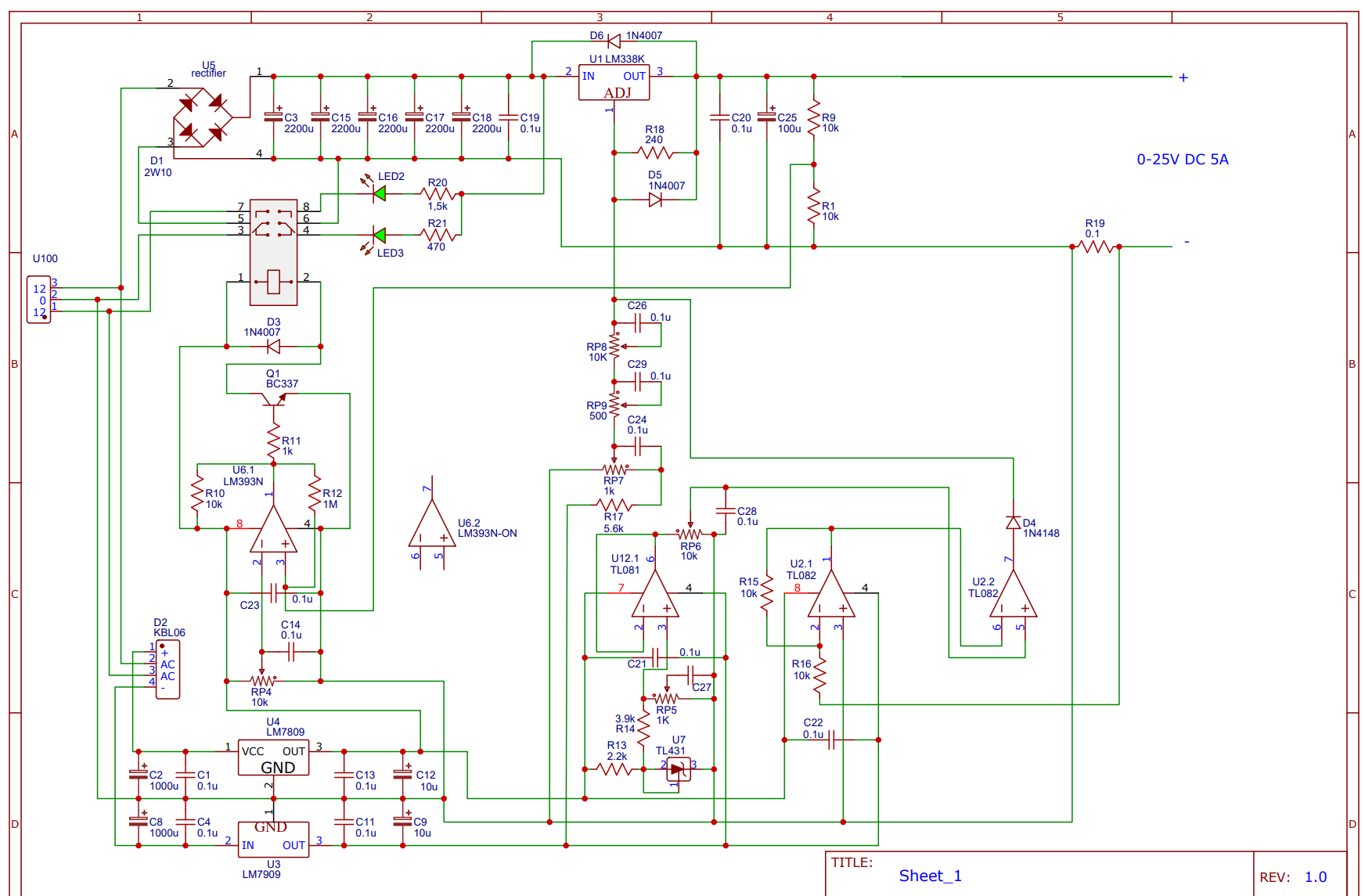
Buongiorno, vi scrivo per avere un aiuto riguardo lo schema che ho disegnato e se potrebbe funzionare o semplicemente farebbe un botto. Sto cercando di progettare un alimentatore variabile con un LM338K da 0 a 25V con corrente anch'essa regolabile fino a massimo 5A. Utilizzerei un trasformatore da 300VA con secondario 12-0-12, dove tramite un relè controllato dal comparatore di tensione LM393, farei cambiare la configurazione del secondario per alimentare il ponte a diodi collegandolo con 12-0 quando l'uscita è massimo 12V e 12-12 quando l'uscita sale oltre i 12V. La parte di alimentazione degli Op-amp viene gestita da un secondo ponte, collegato tra 12-12 con lo 0 come massa di riferimento per creare una tensione duale tramite gli LM7809 e 7909. La regolazione di tensione viene gestita da un partitore connesso al 7909 impostato a -1,25V così da avere lo 0v in uscita dal LM338K e due potenziometri uno di regolazione e l'altro di reg. fine connessi al pin ADJ. Mentre la parte di regolazione di corrente viene gestita da un TL431, un TL082 e Tl081. L'ho pensata in modo tale che il TL431 dia 2,5v fissi e stabili, il TL081 tramite un partitore riceva 0,5V che manterrà stabili sul potenziometro della corrente RP6. Il primo Op-amp del TL082 riceve la tensione dallo shunt R19 da 0,1 Ohm sul ramo negativo del 338K, inverte il segnale da tensione negativa a positiva e lo manda in comparazione al suo secondo Op-amp che lo contronta con quanto impostato sul potenziometro RP6. In caso la corrente sia maggiore di quanto impostato, l'uscita del Op-amp tramite il diodo D4 dovrebbe rubare corrente dal pin ADJ abbassando cosi la tensione per mantenere la corrente costante. Io ho pensato a questo strano groviglio di circuito, passo la parola a voi che sicuramente ne saprete di più, così da darmi un aiuto riguardo a se può funzionare o a cosa c'è da cambiare o migliorare (Sicuramente ci sarà anche qualche errore di collegamento). Grazie, vi allego la foto dello schema.
-
c'è anche una precedente discussione del 2013 dello stesso autore sulla stessa macchina.....
-
Grazie per la risposta , lo immaginavo . In realtà andrebbe bene anche via cavo, ma penso che sia la stessa cosa
- Oggi
-
Buongiorno, qualcuno è in possesso dello schema di collegamento di n3 inverte sun2000 e n3 luna2000? Grazie
-
Angytav ha aderito alla comunità
-
Daniele1991 ha aderito alla comunità
-
Lavastoviglie siemens spia rubinetto
michpao ha risposto a Massimo Vix alla discussione in Lavastoviglie
Ci sono due tratte di tubo da controllare, smonta il fianco sinistro e vedrai … La seconda tratta del tubo di scarico (non visibile nell’allegato) non si deve strozzare quando riposizioni la lavastoviglie -
Baxi luna duo-tec 33kW vs Immergas Victrix tera 28kw
reka ha risposto a chejenne alla discussione in Impianti Riscaldamento
risparmiare no di sicuro, che poi vada bene comunque una 33kW ok. ma hai termosifoni o altro? a me ispirerebbe più immergas ma non la sceglierei proprio per il sovradimensionamento, poi non conosco i modelli specifici quindi valuterei le varie differenze tecniche. ma la cosa più importante sarebbe l'assistenza e le garanzie. le assistenze fanno cartello? quanto mi costa la visita standard? io conosco una che nella nuova casa si è trovata baxi e il controllo annuale lo paga 50 euro in più rispetto alla vecchia beretta ad esempio tieni presente che spesso le caldaie vengono impostate ad una potenza minore rispetto alla nominale e comunque vanno spesso in on/off invece che modulare. -
michpao ha iniziato a seguire Lavastoviglie Bosch SMV25AX00E/66
-
Come fai a provare questa pompa a induzione?
-
Posto esterno Urmet 1145/500 non si accende il led della chiamata
gettis ha inserito una discussione in Citofoni, videocitofoni e intercomunicanti
Buongiorno. In questo impianto citofonico condominiale con posto esterno Urmet 1145/500 quando si preme un pulsante della chiamata non si accende più il led; ho provato con un altro posto esterno uguale e non si accende nemmeno. Qualcuno di voi gentilmente saprebbe dirmi cosa si dovrebbe fare per farlo accendere. Grazie -
Prendere 12v da alimentatore vecchio cabinet arcade. Salta il fusibile
ALLUMY ha risposto a Chriz74x alla discussione in Apparati, Schemi & circuiti
😱 Quel cabinet è posseduto 😄 -
Trasformatore di riga Best2 15 Pc 023!
cippa lippa ha risposto a cippa lippa alla discussione in Brionvega
Precisamente!!! -
Baxi luna duo-tec 33kW vs Immergas Victrix tera 28kw
chejenne ha risposto a chejenne alla discussione in Impianti Riscaldamento
Ok ma visto che non è una questione di costi, non mi permetterebbe di consumare meno ed avere prestazioni migliori la 33kw? Io sostituirei una Johannes di 35kw attualmente. comunque al di là di tutto, escludendo per un attimo la potenza, quale marca tra questi due modelli è migliore? -
daniele124578 ha iniziato a seguire apertura basculante BFT
-
lo_stalker ha iniziato a seguire Motore Bimby Termomix TM21 perde colpi
-
Motore Bimby Termomix TM21 perde colpi
lo_stalker ha inserito una discussione in Piccoli elettrodomestici
Ciao a tutti, ho un robot da cucina Bimby TM21 il cui motore ha cominciato a dare qualche problema. In breve sembra "perdere colpi"; la cosa si nota particolarmente alla velocità 1, con la rotazione che si interrompe e poi riprende continuamente, mentre alle velocità superiori la rotazione è continua ma si sente chiaramente un TIC TIC TIC TIC come se ci fosse qualcosa che "tocca". Girando il rotore a mano, si avverte un "dente" nel punto in cui il rotore entra a contatto con le spazzole, ci sono delle lamelle metalliche e sembra una si sia spostata in fuori. Qualcuno potrebbe darmi delucidazioni sulle cause dell'accaduto e su possibili soluzioni? Mi spiacerebbe buttare via tutto perchè l'elettrodomestico è datato ma lo conosciamo bene e ci troviamo da dio. Allego una foto del rotore in cui toccano le spazzole e i link a tre video del funzionamento alla varie velocità: Velocità 1: https://shorturl.at/0GQGo Velocità 2: https://shorturl.at/nRiqx Velocità 3: https://shorturl.at/xnPR5 Grazie per l'aiuto!! -
Lavastoviglie siemens spia rubinetto
michpao ha risposto a Massimo Vix alla discussione in Lavastoviglie
Smonta la pompa di scarico e se la girante non è frenata da qualche corpo estraneo, passa una sonda da elettricista il tutto il tubo di scarico per rimuovere eventuali ostruzioni. -
Baxi luna duo-tec 33kW vs Immergas Victrix tera 28kw
reka ha risposto a chejenne alla discussione in Impianti Riscaldamento
se la scelta è tra queste due devi far riferimento alla sola potenza e da come descrivi la situazione una 28kW basta e avanza. -
chejenne ha iniziato a seguire Baxi luna duo-tec 33kW vs Immergas Victrix tera 28kw e Baxi luna duo-tec 33kW vs Immergas Victrix tera 28kw
-
Baxi luna duo-tec 33kW vs Immergas Victrix tera 28kw
chejenne ha inserito una discussione in Impianti Riscaldamento
Buongiorno, quale scegliereste tra le due caldaie a condensazione se doveste installarne una in una villetta a schiera su due livelli (pt - taverna e primo piano) di 150mq ben isolata ma senza cappotto (serramenti nuovi e isolamento tetto) con tre bagni ma ci vive una sola persona e raramente due, quindi bagno e acs utilizzata una sola volta e mai contemporaneamente. p.s. L’assistenza è qui sul posto e tratta entrambe le marche. -
Piastra per capelli GHD S7N261
reka ha risposto a Zippo978 alla discussione in Piccoli elettrodomestici
su ebay vedo che vendono i ricambi e uno spiega come verificare se davvero sono le resistenze il problema (lui da un valore di 530kOhm) dice di controllare che il mofset Q4 sia in ordine. -
Baxi luna duo-tec 33kW vs Immergas Victrix tera 28kw
chejenne ha inserito una discussione in Impianti (Idraulica)
Buongiorno, quale scegliereste tra le due caldaie a condensazione se doveste installarne una in una villetta a schiera su due livelli (pt - taverna e primo piano) di 150mq ben isolata ma senza cappotto (serramenti nuovi e isolamento tetto) con tre bagni ma ci vive una sola persona e raramente due, quindi bagno e acs utilizzata una sola volta e mai contemporaneamente. p.s. L’assistenza è qui sul posto e tratta entrambe le marche. -
RESTAURO IGNIS K PIÙ AWL 394/1
Ciccio 27 ha risposto a Matteo 88 alla discussione in Lavatrici - Asciugabiancheria
Se ha sempre tremato, è normale. -
La scheda nuova è identica a quella che c'era prima? È programmata per quella macchina? Sennò è normale che dopo averla cambiata non funzioni nulla. In caso rimetti quella vecchia. Inoltre, oltre a verificare la chiusura della porta come ti ha suggerito @piergius hai controllato lo stato e la continuità dei cablaggi? Per entrare in diagnosi puoi provare a vedere qui, ma essendo il manuale di un altro modello non so se vada bene per il tuo: https://elektrotanya.com/bosch_smv46kx01_sm.pdf/download.html Dimenticavo: se hai dimestichezza con le saldature, controlla quelle della scheda vecchia e ripassa quelle sospette
-
Ciccio 27 ha iniziato a seguire Philco Norma 30x
-
Philco Norma 30x
Ciccio 27 ha risposto a Nadine 82 alla discussione in Lavatrici - Asciugabiancheria
Fai qualche foto davanti e poi eventualmente dentro, da sopra e del motore da dietro. -
Prendere 12v da alimentatore vecchio cabinet arcade. Salta il fusibile
Chriz74x ha risposto a Chriz74x alla discussione in Apparati, Schemi & circuiti
Dunque. Ieri ho provato lo stesso circuito del primo post con uno step down che arriva a 20amp. Unite le masse salta immediatamente il fusibile dei 20v anche senza collegare la pi2jamma. Quindi in sostanza non si può fare. Faccio così, sfilo la presa attuale del cabinet e la collego all’alimentatore separato Arcade che manda i 12v e i 5v al pi2jamma così ho una sola presa da attaccare al muro. Nel frattempo dopo aver collegato la pi2jamma con i soli 5v si deve essere bruciato l’ampli audio lm380n che a quanto pare non è protetto in caso di mancata alimentazione e segnali audio che gli manda comunque il raspberry. -
Lavastoviglie siemens spia rubinetto
Massimo Vix ha risposto a Massimo Vix alla discussione in Lavastoviglie
Ciao grazie per la risposta, ho fatto questa prova mantenendo il tubo alla stessa altezza di quando è collegato allo scarico del lavandino ed è andata in blocco allo stesso modo. -
Strumento o trucchi per verificare la tensione max di un condensatore
ALLUMY ha risposto a ALLUMY alla discussione in Strumentazione elettrica ed elettronica
Infatti il mio problema è che hanno lo stesso package ed essendo condensatori ceramici SMD non c'è stampigliato nulla sopra (kittemmurt ai produttori 🤬)
