Tutte le attività
- Nell'ultima ora
-
Videocitofono Bticino Classe 100V16E Tasto apertura serratura
Maurizio Colombi ha risposto a pastore99 alla discussione in Citofoni, videocitofoni e intercomunicanti
Perfetto, quindi il classico sistema con due pulsantiere. Mi ritrovo in questa affermazione: e logicamente Tieni presente che nel tuo sistema, come in tutti gli altri simili, c'è una serratura "prioritaria" ed una serratura "non prioritaria". La prima la apri direttamente premendo il tasto serratura (senza che nessuno "suoni" da nessuna pulsantiera esterna) la seconda la apri solo se qualcuno "suona dalla pulsantiera abbinata. Personalmente configuro come prioritaria quella della porta d'ingresso, ma non tutti la pensano come me. In ogni modo: - se la configurazione dei due posti esterni è fatta in P0 e P1, oppure P1 e P2 (generalmente si fa così, con un numero di differenza, ma non è detto) , ti basta un solo 833 configurato in: MOD 3 - P con il numero del posto interno più basso. In questo caso, con il contatto PL1 aprirai una serratura e, con il contatto PL2, aprirai l'altra. Ma per prevedere le varie configurazioni, bisogna assolutamente sapere come è composto e configurato attualmente il sistema. -
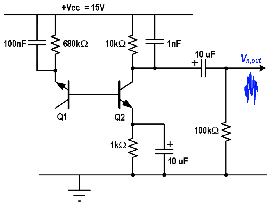
Generatore ultrasuoni per scaccia talpe
ALLUMY ha risposto a ALLUMY alla discussione in Apparati, Schemi & circuiti
Esatto, e ho avuto anch'io una gatta che faceva lo stesso lavoro. Poi siamo passati al cane e... finita la pacchia. Intanto ho trovato e già testato questo schema su BB. Mi ha generato un segnale bello rumoroso con ampiezza fino a 120mVp-p, la banda non lo so ancora con certezza ma sembra che arrivi fino a 600KHz, direi niente male come base per proseguire. -
Si io ho messo in cc è negativo a massa è positivo a h1 e h2
-
Display radio sveglia elementi non funzionanti
nardino ha risposto a nardino alla discussione in Elettronica generica
Buonasera è grazie a tutti per i vostri consigli. Alla fine l'ho portata in un laboratorio e mia hanno detto che il display è le connessioni sono ok. Il fatto che usando i tasti del cambio ora non muova nessuna stanghette del display indica che il problema potrebbe essere il quarzo o il micro chip ( stato freezato). Dovrebbero controllare meglio ma mi hanno detto che prima controllerebbero il quarzo e poi il micro. Nel caso fosse il micro non sarebbe facile forse impossibile trovare il ricambio. Mi hanno preventivato una 60euro ma non ho capito se si tratta con sostituzione chip o solo fino a capire se necessita cambiarlo. -
Guarda che sei in errore, il filamento lo misuri in alternata. Tu probabilmente hai misurato la tensione rispetto alla massa di KR, KG, KB.
-
Su H1 e H2 ci sono 194 volt , altra tv ha il tubo poco profondo e il filamento è coperto dal magneti rotanti per la convergenza,quindi non si vede bene , Ho appena guardato lo schema e mi dice che ci dovrebbe essere 197 vsu h1 e h2
-
Dalla foto che hai mandato tu,quella con la pagina del manuale Devi avere acceso 3 led fissi e uno che si accende solo al comando di open. i led foto e foto1 si spengono quando il fascio delle fotocellule viene interrotto il led alt si spegne quando si preme il pulsante di stop i led accesi devono essere 🔴 alt (ingresso 25) 🔴 foto (ingresso 26) 🔴 foto1 (ingresso 27) il led di open 🔵(ingresso 28) si accende solo al comando,poi si spegne ps: pure open si accenderà rosso
- Oggi
-
proverei uno alla volta tutti quelli che hai cambiato
-
La tensione per il filamento è giusta? Deve essere circa 6,3V ai pin 3 e 4 dello zoccolo del cinescopio (H1 e H2). All'occhio il filamento ti sembra poco luminoso rispetto a quello dell'altro tv? Hai rispettato la polarità dei condensatori? Se queste verifiche sono giuste allora controlla se Q305 è in dispersione. Verifica la presenza degli 8V sul modulo TXT. Se non ci sono il circuito è interrotto oppure PS1 è difettoso. Cambia C012 ed R045.
-
Io partirei a indagare dalla resistenza, specialmente se il differenziale scatta durante il riscaldamento dell'acqua. O è una perdita d'acqua che va sulle parti elettriche. In ogni caso bisogna aprire e verificare.
-
AngelinoS ha iniziato a seguire Prolunga cavo elettrico 100 metri per utilizzi in campagna
-
Prolunga cavo elettrico 100 metri per utilizzi in campagna
AngelinoS ha inserito una discussione in Altri argomenti elettrici
Ciao a tutti. Ho la necessità di comprare/costruire una prolunga da 80-100 metri che mi permetta di portare la 220V in varie zone della mia campagna. Fortunatamente ho una presa elettrica installata vicino al pozzo artesiano, quasi al centro di un terreno. L'utilizzo che ne farei è quello di alimentare alla bisogna, quindi qualche giorno all'anno quando devo fare le lavorazioni, alcuni piccoli utilizzatori. Ad esempio un tagliasiepi elettrico 450W (lavoro continuo per qualche ora), una pompa acqua da circa 100W (Continuo per qualche ora), un abbacchiatore anche quello da 100W (continuo per tutto il giorno di lavoro), un alimentatore da banco con cui alimento robe a 12V e ricarico batterie 12V delle auto, alcune lampade quando in inverno si fa buio presto. Ipotizzo, stando largo, un utilizzatore massimo da 750W, che è tipo un trapano elettrico che ho ma ovviamente con uso non continuo. Ho fatto due calcoli per la caduta di tensione e con 100 metri di cavo, sia da 1,5 che da 2,5mmq dovrei stare tranquillo. Confermate? Dato che è un cavo che dovrò srotolare e posizionare i giorni in cui mi servirà e poi riportarlo dentro alla sera, preferirei che fosse leggero e morbido da arrotolare. Ho pensato che essendo tutti gli utilizzatori senza terra, per risparmiare sul peso potrei orientarmi su un cavo a 2 poli invece che il classico 3. Quindi un 2x2,5mmq diciamo. Ho visto quelli in neoprene H07 che dovrebbero essere resistenti all'acqua e all'umidità. Vengono descritti come morbidi ma non so se li ho mai avuti sotto mano. Non mi rendo conto se si arrotolano bene. Ho visto il cavo arancione per elettroutensili che è molto flessibile, ma anche abbastanza più costoso. Su quale cavo mi conviene orientarmi secondo voi? Avete un codice cavo che potrei andare a cercare in emporio elettrico? Infine, sempre per comodità di posizionamento, pensavo di farlo in due sezioni. Cosi da avere una matassa da 60m. E all'occorrenza collegarla con altri 40m. Sul collegamento utilizzerei, per puro scrupolo, una presa e una spina 16A impermeabili. Spero che qualcuno di voi possa consigliarmi sul cavo da comprare per fare questa "prolunga" campagnola Grazie @Maurizio Colombi @Livio Orsini -
Lavasciuga HOOVER link pro
gattone1972 ha risposto a gattone1972 alla discussione in Lavatrici - Asciugabiancheria
Motore ok e adesso? Dopo che stacco la spina per qualche ora sembra ripartire tutto ma dopo qualche minuto si ritorna in blocco -
Richiesta di chiarimenti per istallare modifica frigorifero lg
tdm ha inserito una discussione in Frigoriferi - Congelatori
Buongiorno sono il possessore di frigorifero lg allego etichetta con il modello ho comperato una resistenza originale lg come modifica oer evitare il congelamento del tubo scarico condensa...chi mi può aiutare c Dove collegare i connettori..grazie -
claudioo_ ha iniziato a seguire Gibidi TOP 291 problema con olio
-
Salve a tutti, ho un motore della gibidi top 291, dove ha un problema, in pratica il motore funziona perchè il pistone si muove ( a volte si a volte no ) però dopo un po' si blocca, facendo un rumore come se stesse aspirando aria. Ora non so magari con il tempo perdendo leggermente olio, è arrivato ad oggi che praticamente chiede aiuto. Si dovrebbero cambiare le guarnizioni, e va bene, solamente una cosa, vorrei rabboccare l'olio, ma a differenza di altri operatori come bft o faac 402 che conosco molto, questo qui non ha il tappo dove introdurre l'olio, dato che da come so, è nato per essere sigillato per poi mai essere aperto. Dove posso rabboccarlo? grazie mille in anticipo.
-
Alessio Menditto ha iniziato a seguire condizionatore koolking
-
condizionatore koolking
Alessio Menditto ha risposto a ciccioilgrande alla discussione in Guasti/Problemi Climatizzazione
Si sta scaricando, obsolescenza dovuta all installazione. -
claudioo_ ha aderito alla comunità
-
Lo strano è che ha funzionato per un paio di giorni, la ho usata per tre o quattro ore in due giorni, ieri sera la ho trovata un po' buia , quali condensatori dovrei rimontare, quelli della basetta del crt ?
-
condizionatore koolking
ciccioilgrande ha inserito una discussione in Guasti/Problemi Climatizzazione
ciao a tutti, qualche anno fa ho acquistato un condizionatore koolking serie cloudy, i primi 2 anni ha funzionato benissimo, la mia stanza da letto (10 mq), la portava alla temperatura impostata in poco tempo, e ripartiva regolarmente, un funzionamento quasi perfetto; purtroppo dopo due anni ha cominciato a non funzionare più bene, ogni volta dovevo col telecomando spegnerlo quando arrivava alla temperatura desiderata e poi riaccenderlo, adesso fa molta fatica ad arrivare alla temperatura impostata(di solito 22- 23 gradi non di meno), e lavora tutta la notte non si ferma mai; di rinfrescare rinfresca ma l'automatismo che era perfetto all'inizio, adesso non c'è più, cosa può essere successo? non l'ho sfruttato al massimo anche perchè spesso sono fuori casa, e veniva usato in maniera non intensiva con temperatura impostate sui 23 gradi, insomma l'ho sempre trattato bene, cosa si può fare? è un difetto comune a questi elettrodomestici? un esperto cortesemente mi dia una risposta, il mio sospetto è che potrebbe avere impostata nella scheda , un'obsolescenza programmata, penso male? -
Problemi videocitofono mod 1705
Ribot ha risposto a Ribot alla discussione in Citofoni, videocitofoni e intercomunicanti
Ciao Roberto, cerco di spiegarmi meglio. In condizioni normali io ricevo la chiamata da fuori casa, alzo la cornetta, si illumina il video spingo il tasto apertura cancello e non apre. l'altra prova che ho fatto, lui mi ha chiamato io non ho alzato la cornetta ho tolto il videocitofono dalla basetta ( la prima foto ) ho staccato il filo dell'apriporta sulla morsettiera ( prima foto) e poggiandolo sul contatto del videocitofono (seconda foto ) riesce ad aprire, e questo metodo lo abbiamo ripetuto più volte aprendo sempre. Riposizionando il videocitofono sulla base a muro non riesce ad aprire. Una cosa che ho notato tutte le volte che ha funzionato con il video citofono staccato, non ho mai alzato la cornetta (ci sentivamo tramite cellulare ). Volevo chiederti sapere il valore delle tensioni, Il filo che va ad aprire il cancello pedonale porta una certa tensione, puoi dirmi facendo misure con il tester quanto dovrei trovare?. Non so se ci sono schemi con la dicitura dei fili? Grazie -
rimetti gli originali e verifica che non vi siano errori
-
Getano ha iniziato a seguire Lavastoviglie franke fdw 612 e5p a+
-
Salve, la lavastovigle va in corto e fa scattare il differenziale. Ieri mentre procedeva al normale lavaggio, improvvisamente e' andata in corto. Ho gia' provato a resettarla tenendo premuto il tasto di accensione per circa 10 secondi. Dopodiche' ha continuato il lavaggio che aveva interrotto ieri, per poi far scattare di nuovo il differenziale dopo circa 30 secondi. Cosa potrebbe essere? Grazie anticipatamente.
-
Getano ha aderito alla comunità
-
Consiglio acquisto lavatrice
UABC80 ha risposto a supremoITA alla discussione in Lavatrici - Asciugabiancheria
👍 Poi facci sapere come ti trovi! -
piergius ha iniziato a seguire Problema lampadario
-
Problema lampadario
piergius ha risposto a Luca Nanni alla discussione in Altro su impianti elettrici civili
Se la Camera è matrimoniale o ha 2 letti, presumibilmente ci sono 2 Deviatori [e in mezzo 1 Invertitore ] . Confronta i Collegamenti con lo Schema di Principio : . Trovi la Tensione di Fase sul Morsetto" L "di uno dei 2 Deviatori ? .. Quando viene Commutato, detta Tensione arriva rispettivamente al Morsetto" 1 "o al Morsetto" 2" ? ( da cui partono i 2 fili detti " Viaggiatori" del Colore " a" ) [ se è presente un Invertitore, su uno dei 2 " Viaggiatori" del Colore " a" arriva la Tensione di Fase ? Arriva anche su uno dei Viaggiatori del Colore "b" ? ] ... Commutando il primo Deviatore, trovi la Tensione di Fase a turno su uno dei 2 " Viaggiatori" Presso l' altro Deviatore ? Arrivato qui, azionando questo Comando, viene prolungata tramite il Morsetto "L" la condizione del Morsetto 1 o 2 verso il Ritorno ( filo che va ad alimentare la Lampada ) ? - Fai sapere cosa riscontri ! - Buona serata ! -
Differenziale che scatta spesso
Nadine 82 ha risposto a Nadine 82 alla discussione in Interruttori differenziali, magnetici e termici
Grazie per il consiglio. Certamente prima di prendere i mtd farò le prove delc aso, ma intanto, dopo giorni che saltava regolarmente, non ho più avuto nessun scatto (saranno quasi 6 giorni). Nel frattempo però cerco di orientarmi sui mtd da prendere, e copme già accennato, l'unico dubbio sarebbe quello tra la curva MT C o B. Ciao -
Asciugatrice in cantina
borgo77 ha risposto a Pisacane alla discussione in Lavatrici - Asciugabiancheria
si, è a resistenza e io ho avuto un modello simile ed era assolutamente valida, addirittura con la partenza differita effettua una fase antipiega in modo da tenere mossi e arieggiati i capi in attesa di venire asciugati neanche le Miele lo fanno dovrai solo cambiare la spina -
Asciugatrice in cantina
Ganimede77 ha risposto a Pisacane alla discussione in Lavatrici - Asciugabiancheria
Nel manuale si vede chiaramente che ha il condensatore estraibile... e pure con filtro davanti. Dice proprio di estrarlo ogni tre mesi e metterlo sotto l'acqua. Più resistenza di così si muore. Ma dove l'acquisti? ...se non sono troppo indiscreto? PS: dovrai cambiare la spina, quella UK non è shuko.
