Tutte le attività
- Nell'ultima ora
-
Termosifone Resnova d’epoca, fermo da anni. Che cosa fare?
Alessio Menditto ha risposto a SuperUCCU alla discussione in Scaldabagno - Stufe - Condizionatori/Deumidificatori portatili
Ma prima di bruciare pure il nuovo, unisci i fili che interrompe l’interruttore e attacchi la spina e vedi il consumo. Se sei ai dati di targa va bene, altrimenti inutile sacrificare un altro interruttore. -
Richiesta per siti aggiornati riguardanti stazioni emittenti del digitale terrestre per puntamento antenna
Leone2285 ha risposto a moroeno alla discussione in Impianti TV
Hai ragione. Io non avevo aperto il link postato da moroeno. Forse dalla pagina che ho linkato io è più facile scegliere il comune di appartenenza. -
Termosifone Resnova d’epoca, fermo da anni. Che cosa fare?
SuperUCCU ha risposto a SuperUCCU alla discussione in Scaldabagno - Stufe - Condizionatori/Deumidificatori portatili
Appena mi arriva l'interruttore riprovo e allego foto del contatore... -
Per le traduzioni, io uso spesso AI. Indicando il contesto, si ottengono traduzioni abbastanza precise. Se poi qualche termine tradotto non convince, si chiede se ci sono alternative. Il risultato non sarà perfetto, ma direi buono, non solo con le lingue più usate. Di recente ho fatto traduzioni in ucraino, e non ho ricevuto lamentele da parte del cliente finale.
-
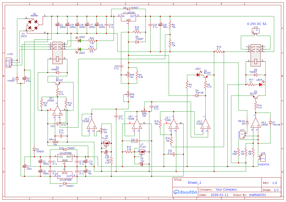
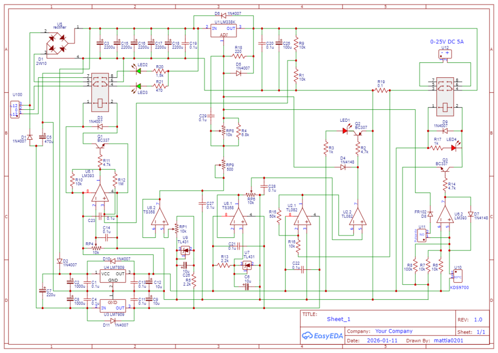
Progetto Alimentatore da banco
Mattia0201 ha risposto a Mattia0201 alla discussione in Elettronica generica
Ho corretto U7 e U9, aggiunto i diodi D10 e D11 sui regolatori LM7809 e LM7909 e il condensatore C7 sul + e - della duale per attenuare eventuali disturbi durante lo switch del relè sulla AC. Ho scritto la capacità a C5. -
Richiesta per siti aggiornati riguardanti stazioni emittenti del digitale terrestre per puntamento antenna
Domenico Maschio ha risposto a moroeno alla discussione in Impianti TV
E' lo stesso sito -
Sincronizzare in velocità 2 assi con i gli oggetti tecnologici con S7-1500 e TIA 18
drn5 ha inserito una discussione in S7-1500
Ciao, ho letto e riletto, ma non ne vengo a capo.. Ho un asse progettato in velocità. A questo asse ne voglio sincronizzare un altro, ovviamente in velocità . L' applicazione è di 2 nastri che trasportano manufatti lunghi alcuni metri e pesanti alcuni quintali. Quindi : Ma nella configurazione dei TO, il TIA continua imperterrito a chiedere di configurare un encoder (lo vuole dalla rete profinet) e quindi il passaggio per abbinare il leading drive (master) fallisce. I due assi sono fisicamente identici, fanno capo alla stessa scheda, i motori sono uguali, scambiare il drive 1 col 2 non cambia lo stato delle cose, l'encoder ovviamente non esiste. Leggo ovunque che è possibile sincronizzare in velocità attraverso questa semplicissima procedura, ma gli esempi che trovo sono tutti di sincronismo in posizione e anche il TIA 18 fa riferimento al sincronismo in posizione... L'unico encoder che esiste è quello sulla CUA che pare non gli piaccia. Qualcuno ci è già passato? Suggerimenti e aiutini ???? Grazie -
Nuova antenna quale scegliere in base al mio setup?
Domenico Maschio ha risposto a Michele55 alla discussione in Impianti TV
Visto che è stato cambiato l'amplificatore non è che da quel momento non si vedono più i canali ? Potrebbe essere stato montato male l'amplificatore ? potrebbe esserci un problema nella giunzione del connettore ingresso ampli ? dalla foto sembra troppo tirato . -
Bosch maxx 7 carico acqua durante la centrifuga
specyenduro12 ha inserito una discussione in Lavatrici - Asciugabiancheria
Ciao a tutti, ho un problema con la lavatrice di mio padre. Ho sostituito le spazzole perché il motore non girava piu e nel testarla mi sono reso conto che durante la centrifuga finale la lavatrice carica acqua a rapidi impulsi. Non so se lo facesse anche prima del cambio spazzole ma non vedo il nesso tra le due cose e quindi credo di sì. Leggevo in giro che potrebbe essere dovuto al fatto che la lavatrice cerca di bilanciare il carico, effettivamente gli ammortizzatori sono andati ma non so se sostituirli o meno per il semplice motivo che se poi la lavatrice ha questo difetto per via di un guasto alla scheda, butterei via degli ammortizzatori nuovi. A qualcuno è mai successo? Idee? Grazie -
Pulizia condensatore AEG (T8DBE851)
Ganimede77 ha risposto a Edus alla discussione in Lavatrici - Asciugabiancheria
Ma tanto da avere risultati soddisfacenti? Ovvero, se per il carico X impiegava circa 2 ore, e a tempo imposti giusto due ore, i panni sono asciutti e la condensa è presente nel serbatoio? Se si, hai sensori/carboncini da cambiare. Diversamente è intasata di lanuggine e quindi va pulita. Se dopo la pulizia approfondita non risolvi, è molto probabile che il gas sia uscito, c'è una perdita e la macchina è economicamente non vantaggiosa da riparare. 10 anni sono molti per una asciugatrice a pompa di calore. -
Pulizia condensatore AEG (T8DBE851)
Ganimede77 ha risposto a Edus alla discussione in Lavatrici - Asciugabiancheria
Rasegnati... è da smontare se vuoi risolvere completamente. -
Edus ha iniziato a seguire Pulizia condensatore AEG (T8DBE851)
-
Pulizia condensatore AEG (T8DBE851)
Edus ha inserito una discussione in Lavatrici - Asciugabiancheria
Buonasera a Tutti, ho scorso un po' di pagine e utilizzato la funzione CERCA, ma non sono riuscito a trovare, se per caso esiste, un link a qualche tutorial sulla pulizia condensatore approfondita oppure smart se per caso qualcuno avesse un modo pratico magari si invasivo ma più veloce che smontare tutta l'asciugatrice. In breve dopo 10 anni quasi di onorato servizio i cicli durano una infinità di ore, i panni sono "freddi" (se però importo io il tempo restano caldi), sotto l'oblò resta acqua e anche davanti al filtro nella vaschetta sotto l'oblò. Dedico che anche se ho pulito le lamelle in realtà dietro c'è un modo di polvere. Grazie dell'aiuto e scusate se la domanda ha già ricevuto numerose risposte in passato. -
chiattillo.doc ha iniziato a seguire Asciugatrice Bauknecht HDD 8000 Pro HP
-
Asciugatrice Bauknecht HDD 8000 Pro HP
chiattillo.doc ha inserito una discussione in Lavatrici - Asciugabiancheria
Salve a tutti, sono in possesso dell'asciugatrice in oggetto, da quando la tengo non siamo mai andati d'accordo in quanto ogni volta che metto un programma non asciuga correttamente il contenuto, sebbene divido tutto per tipologia di indumento e materiale. il problema ricorrente è che quando inizia il ciclo ti inserisce un orario entro il quale termina poi dopo un'ora o pressapoco ricalcola... a volte capita anche che nel complesso impieghi 4 ore se non +. Mi chiedo, che cosa posso controllare? non è che il sensore che misura l'umidità da i numeri ? (Sempre se esiste...) non l'ho ancora aperta. che mi suggerite? grazie a tutti. -
Nuova antenna quale scegliere in base al mio setup?
Michele55 ha risposto a Michele55 alla discussione in Impianti TV
ok tutto chiaro ti ringrazio per le info. faro i test questo weekend e quanto prima vi aggiorno 💪 -
acquaman ha iniziato a seguire cpu 1212 non si collega
-
Devi usare la stessa versione di TIA Portal
-
Emanuele84 ha iniziato a seguire Sostituzione farfisa ex352 con AstroAt962
-
Sostituzione farfisa ex352 con AstroAt962
Emanuele84 ha inserito una discussione in Citofoni, videocitofoni e intercomunicanti
Salve come da titolo ,ho appena sostituito un citofono farfisa ex352 con astroat 962 i citofoni sono perfettamente compatibili dato il sistema DUO, per i tasti apri porta sono perfettamente funzionanti l'unica cosa molto più importante che se bussano dal post esterno non arriva nessuna chiamata al citofono, come se risultasse occupato.,forse è questione di programmazione, qualcuno sa come risolvere.. Grazie mille per l'attenzione. - Oggi
-
Emanuele84 ha aderito alla comunità
-
Nuova antenna quale scegliere in base al mio setup?
snipermosin ha risposto a Michele55 alla discussione in Impianti TV
E a proposito di filtro 5G, se l'occhio non mi inganna, quel centralino in foto sfocata è sprovvisto di filtro 5G, io leggo solo "filtro LTE", quindi potrebbe essere un vecchio modello soggetto a disturbi 5G. Ti consiglio di provare solo l'antenna e farci sapere -
rosariometellino ha aderito alla comunità
-
Nuova antenna quale scegliere in base al mio setup?
snipermosin ha risposto a Michele55 alla discussione in Impianti TV
L'antenna te la possiamo consigliare, no problem. Ma se per caso il problema fosse altrove faresti un acquisto inutile, in quanto anche con l'antenna nuova il problema rimarrebbe. Le antenne: Emme Esse Optica, Emme Esse Tripla serie 3-Line Mitan Frattale Offel serie Record 40 elementi Queste consigliate sono tutte antenne di ultima generazione e senza il filtro 5G a bordo perchè soggetto a guasti. Meglio averlo incorporato nell'amplificatore -
Morphino ha aderito alla comunità
-
cesco66 ha iniziato a seguire Sony bravia Collegare 2 cuffie simultaneamente
-
Salve,come si possono collegare tramite bluetooth due cuffie simultaneamente su televisore Sony bravia 8 ?
-
lavastoviglie candy cdi1012 prende acqua va in allarme e scarica acqua
Stefano Dalmo ha risposto a adrilupp alla discussione in Lavastoviglie
La prova va fatta senza tensione in lavastoviglie . attieniti alla prima prova , abbi pazienza -
Ele69B ha aderito alla comunità
-
cesco66 ha aderito alla comunità
-
pinoscop ha aderito alla comunità
-
Sostituzione citofono Urmet a 5 fili con BTicino universale
kekko00able ha risposto a kekko00able alla discussione in Citofoni, videocitofoni e intercomunicanti
Grazie mille @ROBY 73 per le indicazioni, con la tua configurazione il citofono funziona perfettamente, se non che la suoneria è veramente flebile, anche con tutte le regolazioni al massimo. Leggevo che sarebbe utile mettere in parallelo alla suoneria un condensatore. Potrebbe risolvere il problema? -
Ctec ha iniziato a seguire Trasformatore senza specifiche
-
Trasformatore senza specifiche
Ctec ha risposto a Marko81 alla discussione in Componenti elettronici ed equivalenze
Se non si accende, dubito che tu abbia quelle tensioni di uscita. Questo è il particolare del trasformatore: Il led POWER è alimentato mediante il 10.9V (pin 1 della connessione al trasformatore). La doppia tensione è per la scelta dell'impedenza degli altoparlanti. Notare il fusibile termico montato all'interno del trasformatore (pin 1 lato dx del trasformatore). Spesso è lui che si apre spegnendo tutto. Se puoi, sconnetti i secondari del trasformatore (connettore?) e misura le tensioni a vuoto rispetto al pin 4 (comune poi a massa). Il service manual completo lo trovi qui -
Saeco Talea scarica caffè macinato
caffettino ha risposto a caffettino alla discussione in Piccoli elettrodomestici
Grazie. Operazione fatta. In realtà non ho cambiato l'OR del pistoncino, ma ho solo lubrificato per bene il pistoncino e l'alloggiamento in cui scorre, compreso boccola e OR. ERano totalmente secchi, quindi ho pensato che quello potesse essere il problema, infatti, prima delle lubrificazione il pistoncino era duro persino spingendolo a mano, dopo la lubrificazione è molto più morbido. Pulito anche il filtrino che era piuttosto intasato. Adesso il difetto è sparito. Non trovo più residui di caffè sul fondo della macchina e i fondi escono asciutti e ben formati. Grazie a tutti ! Ora devo risolvere solo il fatto che il caffé esce ancora un po' troppo lungo (anche se abbastanza cremoso) nonostante la manopola apposita sia messa al minimo. -
secondo me devi avere la stessa versione di TIA per fare l'upload
-
lavastoviglie candy cdi1012 prende acqua va in allarme e scarica acqua
adrilupp ha risposto a adrilupp alla discussione in Lavastoviglie
Grazie del consiglio, chiedo lo posso provare con un tester collegato al pressostato con la lavatrice sotto tenzione elettrica ? Magari non c'entra ma volevo precisare che la fase di caricamento dell'acqua dura abbastanza, tantè che ho verificato aprendo lo sportello che il cestello era pieno d'acqua e ben oltre al litro, poi un bel momento entra in allarme e comincia a scaricare tutta l'acqua oltre che a suonare. Grazie della risposta
