Tutte le attività
- Nell'ultima ora
-
Riscaldamento a pavimento ti..odio
Alessio Menditto ha risposto a paolo4780 alla discussione in Guasti/Problemi Riscaldamento
Tranquillo non mi ero mica offeso. -
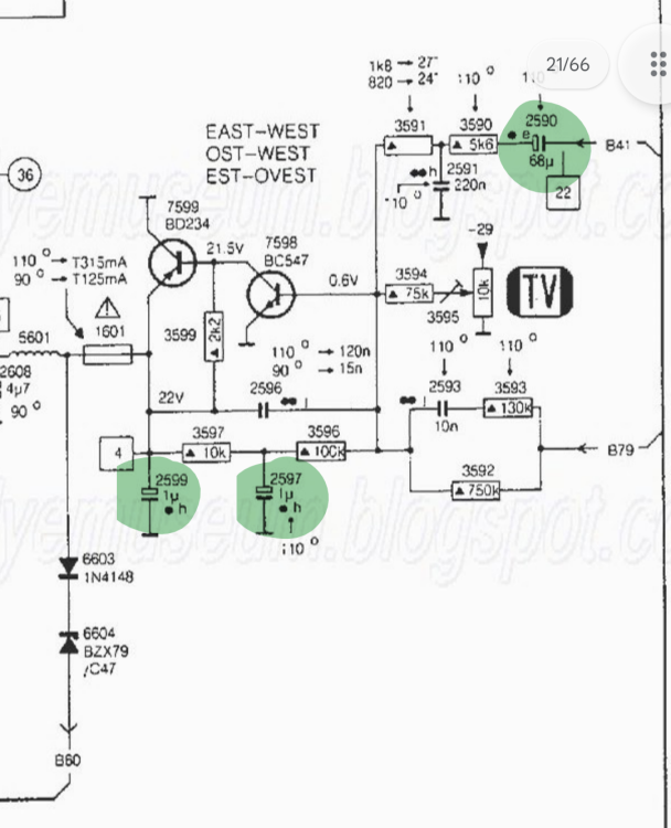
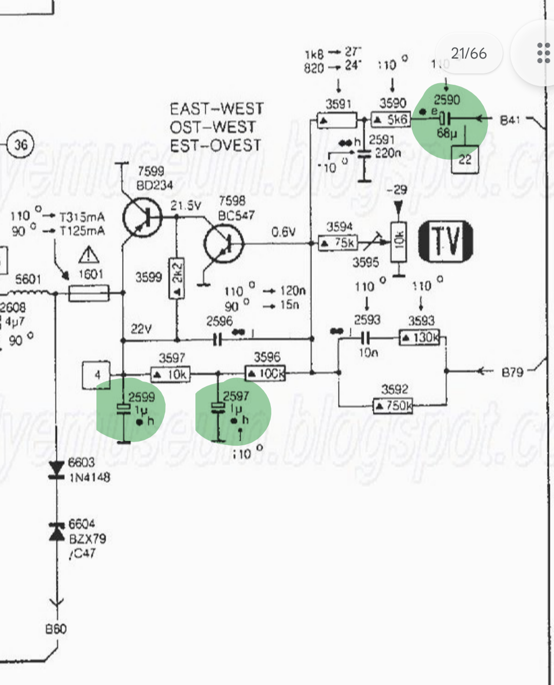
Ripristino PHILIPS 27CE4599/33W (chassis 2B)
frapenas ha risposto a frapenas alla discussione in Philips - Phonola
Ho anche capito perché non va la correzione est-ovest... Ho trovato una pista interrotta tra i due diodi 6603 e 6604. Però se la ripristino non parte più e va in protezione. Quindi c'è qualcosa che non va sul' est ovest e la TV parte regolarmente se lo escludo. -
Riscaldamento a pavimento ti..odio
JJKelly ha risposto a paolo4780 alla discussione in Guasti/Problemi Riscaldamento
Alessio non volevo tirarla in ballo , semplicemente facevo nota di aver letto e tenuto in debita considerazione le opinioni da lei più volte espresse; mi sarebbe sembrato inopportuno ignorarle. Quindi incidente chiuso, anzi mai accaduto . siamo in pieno accordo, almeno per gli mpianti a pavimento. Sulla climatica, come già detto, concordo in pieno. Il termostato invece, può essere utile in alcuni casi, per esempio nel caso di ampie finestrature a sud con giornate soleggiate. Qui l'inerzia termica può diventare negativa, nel senso che l'acqua di ritorno viene riscaldata poco dal sole, rispetto all'aria/muri/arredamento che a questo punto diventano veri e propri radiatori. Il crono... in casi particolari(ssimi) come quello oggetto di questa discussione. -
Lavastoviglie Zanussi zdt11001fa / 91153906400 non si avvia
rpaul ha inserito una discussione in Lavastoviglie
Buonasera a tutti, complimenti per questo bellissimo forum, e grazie in anticipo del supporto. Ho una Lavastoviglia Zanussi zdt11001fa che da alcuni giorni, premendo il pulsante di accensione si accende il led "power", ma non viene visualizzato il led su nessun programma, e premendo il pulsante per cambiare propgramma non succede nulla. Quindi c'è corrente, ma non evidenzia programma, e non fa null'altro, per ora non ho anocra fatto nessun controllo, cosa può essere secondo voi? Ho buone basi elettriche / elettroniche, ma non ho mai riparato elettrodomestici, chiedo quindi a chi ne sà di più, cosa verificare, e "cosa cerercare"? Molte grazie. -
Ripristino PHILIPS 27CE4599/33W (chassis 2B)
frapenas ha risposto a frapenas alla discussione in Philips - Phonola
Partita! Rifatte da zero e cablate tutte le piste del finale verticale. Non c'è correzione e/w però e cosa strana non risponde assolutamente al potenziometro dell'ampiezza h -
Caldaia always on su impianto che si chiude?
MarcoPau ha risposto a MarcoPau alla discussione in Impianti Riscaldamento
Il guaio è che alcune valvole sono a 3 fili, senza switch per il consenso. Lì interveniva un termostato Avebus con attuatore, dovrei studiarmi il sistema (che è con centralina di supervisione e programmazione) e modificare l'impianto elettrico. Probabilmente non è così difficile ma veniva più immediato tenere la caldaia col consenso sempre chiuso e far lavorare solo le valvole. I circuiti idraulici erano due, ognuno con una propria caldaia, e li ho uniti per eliminare un generatore (dovrò eliminare anche il secondo a fine inverno per cambio C.T.). I due impianti elettrici sono stati fatti appunto in modo diverso l'uno dall'altro, non so bene perché. Magari il cantiere è stato spezzettato all'epoca e hanno operato due ditte diverse... Boh?! -
Toshiba R1500 - Disturbo incontrollato di fondo
Marco1461 ha risposto a Marco1461 alla discussione in Radio - Stereo - Autoradio - HiFi - CD - DVD
Intanto ringrazio per le risposte. Questa sera ho provato con il Jack da 3.5: il segnale fm scompare ma rimangono i disturbi. Aggiungo: gli elettrolitici in foto inizialmente li avevo sostituiti con 2 ceramici (al negozio di elettronica non avendo i 2 da 0,47 elettrolitici mi hanno dato i 2 ceramici cicendomi che essendo di basso valore sarebbero andati bene lo stesso. Poi quando si è presentato il disturbo che trattiamo nel post ho pensato di rimettere ivecchi che dopo esser stati misurati non presentavano problemi). Nel caso fosse il transistor da sostituire ci sono dei compatibili che posso usare? FIne settimana poi provo a fare test con il calore sul TR10 e vedo se riesco a provare qualche tensione circoscritta in quel settore. Intendi quelloche sullo schema è segnato come TR1? Lo dissaldo completo? Grazie -
rpaul ha aderito alla comunità
-
Cancello Came con ZL180 che non si chiude e si riapre
MAURO-6402 ha risposto a Tiziano .M alla discussione in Cancelli elettrici
Ciao Tiziano. Mi spiace per quanto accaduto. Ti faccio le mie sentite condoglianze. Quando vorrai riprenderemo l'argomento cancello. -
Candy CDI 2012/E-02 dopo la prima fase del lavaggio passa alla fase del risciacquo e va in blocco
Stefano Dalmo ha risposto a arse alla discussione in Lavastoviglie
Si -
Stefano Dalmo ha iniziato a seguire Problema ferro da stiro Rowenta dg8520 la pompa non e alimentata da corrente , Ferroili divacondens d plus f24 errore a21 , Problemi su cancello bft e 1 altro
-
Ferroili divacondens d plus f24 errore a21
Stefano Dalmo ha risposto a Domi16 alla discussione in Guasti/Problemi Riscaldamento
La temperatura dell’acqua del riscaldamento a quanto è impostata ? -
Problema caldaia chaffoteaux alixia confort 24
scrag83 ha risposto a scrag83 alla discussione in Guasti/Problemi Riscaldamento
Questo è il microswitch che ho cambiato ieri. Non avendo al momento foto ne ho preso una dal forum in cui si era già parlato di un problema simile. Dove si trova il flussometro? Sarebbe quello che dovrebbe azionare lo switch? Nel caso fosse quello l'ho cambiato circa tre mesi fa perché perdeva acqua. Grazie comunque - Oggi
-
Forno Candy FCPS615X -
Stefano Dalmo ha risposto a mandrakke alla discussione in Forni - Microonde - Cucine
Perfetto 👌 grazie per l’aggiornamento 👍 -
Ma il fine corsa mi risulta che deve aprire quando arriva a fine corsa , non deve chiudere , quando cammina deve essere chiuso e quando arriva a fine corsa aprire . Se fai il ponte cammina e non si ferma al termine della apertura . ma cosa fa il cancello ?
-
Ripristino PHILIPS 27CE4599/33W (chassis 2B)
Riccardo Ottaviucci ha risposto a frapenas alla discussione in Philips - Phonola
se ci sono resistenze alterano la misura,ma se fosse interrotto non ci sarebbe la componente induttiva.In corto neanche a pensarci. A 'sto punto non saprei più cosa suggerirti. Di sicuro è qualcosa di macroscopico,anche una pista spezzata a seguito di continue saldature e dissaldature. I rilievi oscillografici sul verticale vanno fatti con base dei tempi di 50 Hz, 20ms/div. Occorre stabilire se il guasto è conseguenza delle scariche EAT (a questo punto ne dubito) oppure è una coincidenza dovuta ad altre cause,anche meccaniche -
Ciabatta con SPD integrato
Viandros ha inserito una discussione in Interruttori differenziali, magnetici e termici
Salve forum, chiedo se ha senso utilizzare una Ciabatta Vimar 01296.SPD.CC.B con SPD integrato. per "proteggere" un impianto hifi pregiato quando all'interno del quadro elettrico vi sono un Magnetotermico Bticino fc810nc25 ed un SPD Siemens 5sd7 4. Grazie in anticipo. -
Urmet 1708/1 volume suoneria basso
Dadidadi ha risposto a Dadidadi alla discussione in Citofoni, videocitofoni e intercomunicanti
Ti ringrazio. Esiste un posto dove trovare gli schemi elettrici del terminale? -
Problema caldaia chaffoteaux alixia confort 24
Stefano Dalmo ha risposto a scrag83 alla discussione in Guasti/Problemi Riscaldamento
Ma di quale micro parli , che hai sostituito ? fai qualche foto . magari devi sostituire il flussimetro . -
Problema ferro da stiro Rowenta dg8520 la pompa non e alimentata da corrente
Stefano Dalmo ha risposto a pasqualelinus alla discussione in Piccoli elettrodomestici
La tensione sulla pompa la misuri con i cavi collegati sulla pompa o solo sui cavi ? -
Blocco 19/11 su spoofing: come va?
DavideDaSerra ha risposto a antoniob alla discussione in Altro su telefonia
I numeri stranieri perchè non possono: sono stranieri, ma sono anche facilmente individuabili, altri numeri nazionali perchè probabilmente sono tra i call center regolari. Se richiami il numero e ti risponde la voce "è stato contattato dalla ditta AAA" allora il call center è regolare, se ti risponde la voce che dice "il numero non è attivo" allora è un altro call center irregolare e andrebbe segnalato ad agcom e agcm. -
Stranezza su un foglio dati di una logaritmica
Domenico Maschio ha risposto a ALLUMY alla discussione in Altro su antennistica
Dovrebbe essere il contrario . Ad una frequenza dovrebbe essere migliore che a tutte le frequenze -
Blocco 19/11 su spoofing: come va?
Domenico Maschio ha risposto a antoniob alla discussione in Altro su telefonia
perchè ci guadagnano -
Salve a tutti, avrei bisogno di un consiglio da parte di chi è piu esperto di me. Ho una striscia led con Alimentatore Poliplast art: 400696-24 Ingr. 175-240 Usc: 24Vcc 250W 10,0A che mi sembra di capire non è dimmerabile. Poichè la luce è troppo forte c'è qualche modo per attenuare la luce o rendere la striscia dimmerabile grazie
-
Riscaldamento a pavimento ti..odio
paolo4780 ha risposto a paolo4780 alla discussione in Guasti/Problemi Riscaldamento
XXX -
Giuseppe85ce ha aderito alla comunità
-
Domi16 ha iniziato a seguire Ferroili divacondens d plus f24 errore a21
-
Ferroili divacondens d plus f24 errore a21
Domi16 ha inserito una discussione in Guasti/Problemi Riscaldamento
Buonasera a tutti, sono Domenico e sono nuovo del forum. Scrivo per provare a recuperare la suddetta caldaia, è stata un po' trascurata ma credo possa ancora andare bene. Ho da poco sostituito lo scambiatore dell'acqua sanitaria che purtroppo si era ostruito, ed ora l'acqua sanitaria funziona a meraviglia. Purtroppo continua a presentarsi l'errore A21 dopo aver acceso il riscaldamento (esce dopo una ventina di minuti circa, allego foto del manuale). Ho notato che all'inizio la condensa esce regolarmente poi non fa più condensa, ho anche smontato il recuperatore fumi che , a parte un po' di ruggine interna, sembra essere apposto. Vi ringrazio anticipatamente per eventuali risposte. Saluti Domenico -
Problema ferro da stiro Rowenta dg8520 la pompa non e alimentata da corrente
pasqualelinus ha risposto a pasqualelinus alla discussione in Piccoli elettrodomestici
Mi spiego meglio accendo il ferro,lampeggia spia verde del vapore e poi una volta spenta non esce vapore nel frattempo si accende la spia serbatoio vuoto a questo punto apro il ferro e misuro la tensione 220 sul morsetto della pompa ma la pompa non parte ,sostituisco la pompa con una funzionante collego tutto ma niente la nuova pompa non parte nonostante che misuro 220 volt sulla pompa, quindi stacco il morsetto sulla pompa e alimento da parte la pompa la quale funziona e mi riempie la caldaia e il ferro funziona alla grande con vapore tantissimo
