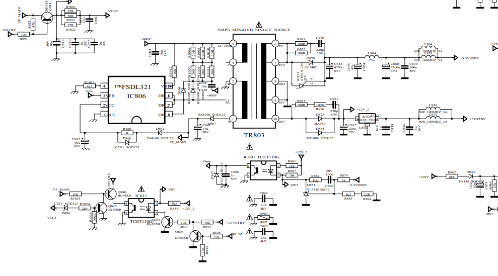
darkyuver Inserito: 28 aprile 2021 Segnala Inserito: 28 aprile 2021 Salve a tutti, ho tra le mani questa TV che non accende, in particolare quando inserisco la spina ed accendo da interruttore laterale sento l'alimentatore oscillare. Inutile dire che non ho alcuna alimentazione e la sezione che genera i 5v e i 3v3 oscilla all'infinito. L'alimentatore è il famoso Vestel 17w26-4 in prima battuta avevo trovato i classici condensatori in perdita, per scrupolo li ho sostituiti tutti senza però nessun risultato. In questi giorni mi è capitato di accendere la tv e lasciarla accesa dopo un pò ho notato che l'oscillazione non c'era più. Ho misurato la tensione in uscita al IC829 (7805) ed effettivamente la tensione era stabile così come i 3v3. Toccando il tastierino comandi sentivo il classico bip ma nulla più. Ho misurato la tensione in ingresso dell'IC829 e stranamente ho misurato 9V al posto dei 12v indicati sullo schema. Potrebbe essere in questa area il guasto? Da quelle che vedo nello schema elettrico la +12v_2 alimenta gli opto per i feedback alimentazione Grazie e un saluto a tutti
darkyuver Inserita: 29 aprile 2021 Autore Segnala Inserita: 29 aprile 2021 Aggiungo: 1) L'alimentatore oscilla sui 5 e 3v3 anche senza le schede mainboard e inverter collegate, pertanto presumo che il problema sia circoscritto a questo. 2) Ho tolto l'opto IC811, l'alimentatore non oscilla e i 5v e i 3v3 sono regolari, misuro sempre 9v al posto dei 12v Ciao Dario
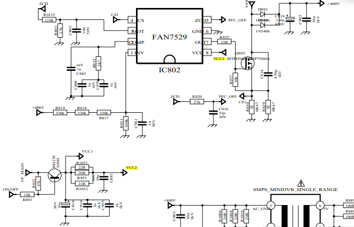
darkyuver Inserita: 31 maggio 2021 Autore Segnala Inserita: 31 maggio 2021 (modificato) Salve a tutti, vi aggiorno sul TV in oggetto. Seguendo la logica del circuito credo di aver circoscritto l'area incriminata al difetto di questo power supply, anche se non ho ancora trovato il guasto. Seguendo la catena collegata all'opto IC811 sono arrivato fino al FAN7529 che controlla la PFC (effettivamente i 400v che dovrebbero essere caricati da questo circuito non li ho mai avuti. Ho sempre misurato 330v circa) Ho tolto il FAN e acceso la scheda e le due tensioni 5 e 3v3 risultano perfettamente regolare. La VCC1 misura 9,9V e la VCC2 10v. Pensando fosse lui il problema lo ho sostituito insieme al mosfet Q803 ma non è cambiato nulla. Di nuovo oscillazione. Qualche dritta su come testare il circuito PFC? Grazie Dario Modificato: 31 maggio 2021 da darkyuver
Dumah Brazorf Inserita: 31 maggio 2021 Segnala Inserita: 31 maggio 2021 (modificato) Controlla (nel senso sostituisci che non saprei come controllarlo) il TL431, sembra un transistor (o un mezzo zener nel disegno) ma è un riferimento di tensione, è quello che controlla l'optoisolatore per riferire dall'altra parte quando i 12V sono raggiunti. Modificato: 31 maggio 2021 da Dumah Brazorf
darkyuver Inserita: 1 giugno 2021 Autore Segnala Inserita: 1 giugno 2021 Ciao, grazie per il suggerimento, avevo già avuto il dubbio su questo componente, cambiato e purtroppo non è lui la causa del problema. Ciò che non capisco è come mai anche quando il circuito non oscilla non ho mai 12 volt sulla 12_V2. Misuro sempre intorno ai 8-9 volt non di più. Inoltre visto che senza il carico sulla VCC2 il circuito pilotato dal DL321 (componente che tra l'altro ho sostituito) sembra funzionare non credo dipenda da questo. E' sufficiente il carico soggetto al FAN7529 a mandarlo in protezione? Lo scarso valore di tensione sui 12V2 possono dipendere dal fatto che non ho mai i 400V? se così fosse continuerei a verificare la sezione PFC. Ciao Dario
Dumah Brazorf Inserita: 1 giugno 2021 Segnala Inserita: 1 giugno 2021 Ha un trasformatore separato per la tensione di standby o tutto in uno? Fai le prove anche cercando di accendere la tv?
darkyuver Inserita: 1 giugno 2021 Autore Segnala Inserita: 1 giugno 2021 I 3v3 e i 5 V sono generati dal trasformatore TR803 che è separato dalle altre tensioni. I 3v3 stanby e i 5 volt StandBy vengono generati autonomamente anche senza collegare le altre schede (main board e inverter). Nel mio caso anche con o senza le schede scollegate i 3v3 e i 5v oscillano perchè in protezione (almeno credo). Siccome queste due tensioni devono esistere anche senza le schede collegate penso che il problema sia nell'alimentatore
Messaggi consigliati
Crea un account o accedi per commentare
Devi essere un utente per poter lasciare un commento
Crea un account
Registrati per un nuovo account nella nostra comunità. è facile!
Registra un nuovo accountAccedi
Hai già un account? Accedi qui.
Accedi ora