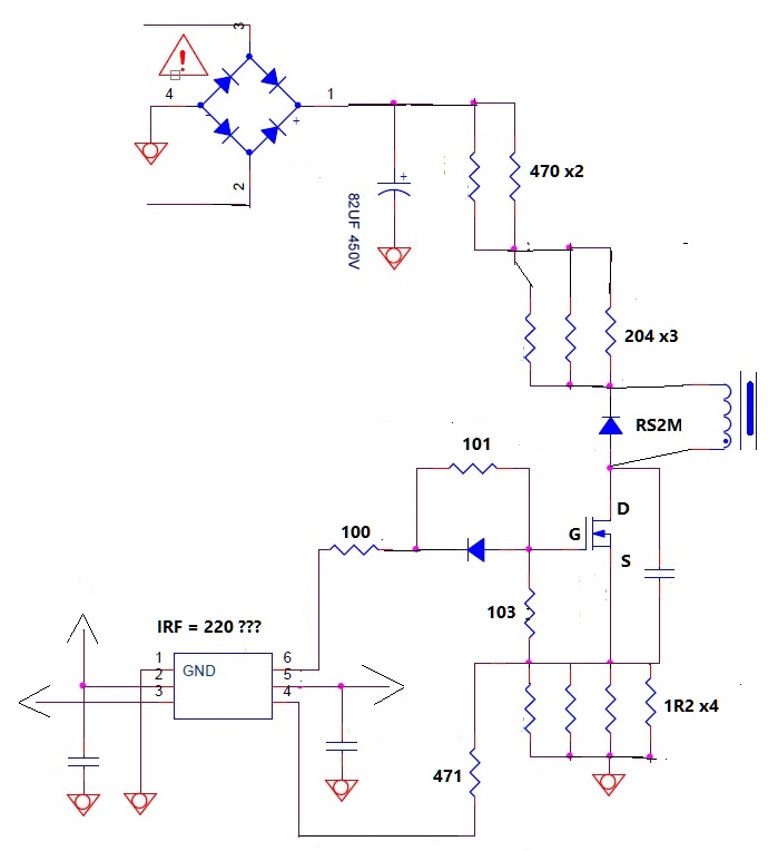
shybear Inserito: 26 giugno 2021 Segnala Inserito: 26 giugno 2021 Buongiorno, sto cercando di identificare questo SMD come da foto allegata che molto probabilmente è guasto. Il componente è su una scheda di un carica batterie 36V 2A e nonostante svariate ricerche non riesco a trovare lo schema elettrico. Se può servire per provare ad identificare un possibile equivalente, il driver mosfet sul primario (che era andato in corto) è: FIR8N60F sostituito con equivalente FQPF8N60C. Oltre a questo è saltato il fusibile d'ingresso e i 4 resistori smd da 1,2 ohm tra source e massa, tutto il resto testandolo è a posto. Allego anche foto dello schema che ho ricavato partendo dalla PCB. Grazie in anticipo per il supporto.
Dumah Brazorf Inserita: 26 giugno 2021 Segnala Inserita: 26 giugno 2021 (modificato) E' un Richtek RT7736GGE https://www.farnell.com/datasheets/1790338.pdf Modificato: 26 giugno 2021 da Dumah Brazorf
shybear Inserita: 26 giugno 2021 Autore Segnala Inserita: 26 giugno 2021 Grazie Dumah! Facendo delle ricerche partendo dal codice stampigliato sull' SMD ero solo arrivato a capire che la prima del codice IFF= identificava il costruttore.
Messaggi consigliati
Crea un account o accedi per commentare
Devi essere un utente per poter lasciare un commento
Crea un account
Registrati per un nuovo account nella nostra comunità. è facile!
Registra un nuovo accountAccedi
Hai già un account? Accedi qui.
Accedi ora