peppe- Inserita: 30 novembre 2021 Autore Segnala Inserita: 30 novembre 2021 Ho capito ,ma per disegnare il circuito di sana pianta bisogna decidere quanti transistor impiegare come polarizzarli ,calcolare tutte le resistenze di collettore , base o emettitore calcolare le capacità ecc se metto solo il relè e pulsante come ha suggerito Livio non è più pratico ,ho studiato i componenti quando andavo a scuola ma gli stadi di amplificazione retroazione e calcolare tutto non è facile poi ci vorrebbe l'oscilloscopio per vedere la tensione in ingresso e quella amplificata almeno credo sia tutto questo da fare 😓😓
peppe- Inserita: 30 novembre 2021 Autore Segnala Inserita: 30 novembre 2021 Mi è venuto il dubbio così ho smontato il retro della stufa dove ho collocato il circuito ,mi scuso ma avete ragione ho usato un altro schema infatti c'è un transistor un ne555 un fotoaccoppoatore condensatore e alcune resistenze ma non ricordo dove ho messo lo schema quindi se ci riesco lo devo smontare e ricavarlo 🤦♂️
Livio Orsini Inserita: 1 dicembre 2021 Segnala Inserita: 1 dicembre 2021 11 ore fa, peppe- ha scritto: se metto solo il relè e pulsante come ha suggerito Livio Veramente ti ho anche scritto di fare una modifica al circuito di ingresso per adattarlo al comando a 5V. Inoltre bisogna valutare bene la retedi polarizzazione di base di Q2-Q3 che così, a naso, mi sembra non ben dimensionata.
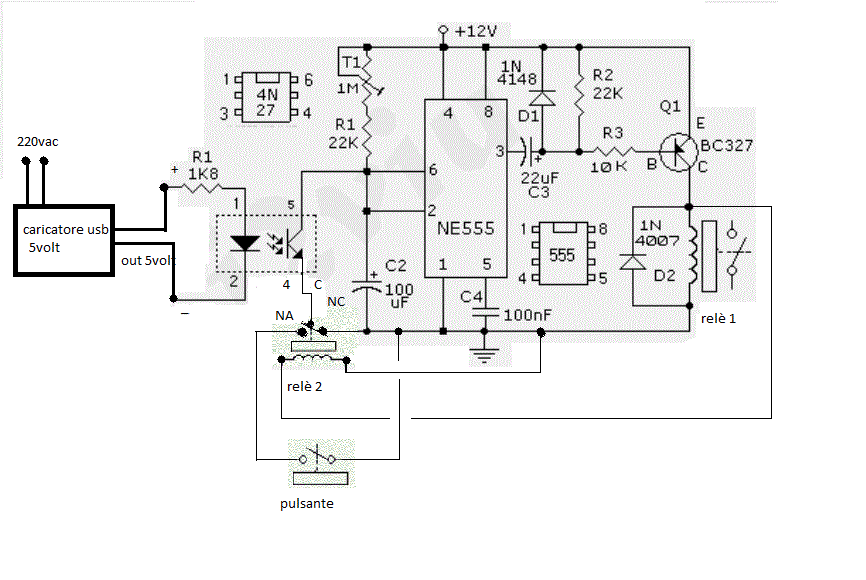
peppe- Inserita: 1 dicembre 2021 Autore Segnala Inserita: 1 dicembre 2021 ok Livio non avevo capito ,ho ritrovato lo schema con cui ho realizzato il circuito ed è attualmente montato sulla stufa, tornando al discorso del secondo relè passo passo in ingresso e un pulsante potrei risolvere vi posto lo schema dell'attuale circuito
Livio Orsini Inserita: 1 dicembre 2021 Segnala Inserita: 1 dicembre 2021 Questo è un circuito differente. 14 minuti fa, peppe- ha scritto: tornando al discorso del secondo relè passo passo Cosa c'entra il relè passo-passo? Devi fare il circuito come spiegato nell'ultima nota, usare un relè con 2 scambi e mettere un contatto NC del relè in serie all'uscita dell'opto isolatore. (con unpulsante in parallelo per il reset).
peppe- Inserita: 1 dicembre 2021 Autore Segnala Inserita: 1 dicembre 2021 Ciao Livio ho letto la tua risposta, ma una cosa non mi è chiara, se metto un relè a 2 scambi quando la tensione va via si eccita il primo relè e il secondo relè ma quando termina la scarica del secondo condensatore il relè 1 e 2 tornano allo stato originale (di riposo) quindi anche se torna la tensione e poi va via nuovamente si ripete il ciclo di eccitazione dei due relè, cosa che non voglio, ma sicuramente non ho capito bene , il pulsante in parallelo dove lo metto, tra chi ?? anche se la tensione del secondo relè la prendessi direttamente sulla 12volt il secondo relè risulterebbe sempre eccitato e avrei il circuito a valle dell'optoisolatore sempre aperto ma così non credo che potrebbe funzionare 🤔
Livio Orsini Inserita: 1 dicembre 2021 Segnala Inserita: 1 dicembre 2021 3 ore fa, peppe- ha scritto: ma una cosa non mi è chiara, se metto un relè a 2 scamb ma no, ma no!. ma allora non leggi! 5 ore fa, Livio Orsini ha scritto: Devi fare il circuito come spiegato nell'ultima nota, Cosa c'è scritto nell'ultima nota dello schema che hai riportato? leggi bene le ultime 2 righe di testo.
peppe- Inserita: 1 dicembre 2021 Autore Segnala Inserita: 1 dicembre 2021 6 ore fa, Livio Orsini ha scritto: Questo è un circuito differente. Cosa c'entra il relè passo-passo? Devi fare il circuito come spiegato nell'ultima nota, usare un relè con 2 scambi e mettere un contatto NC del relè in serie all'uscita dell'opto isolatore. (con un pulsante in parallelo per il reset). questo è ciò che mi hai scritto sotto nell'ultimo schema che ho postato, ma non ho capito se devo mettere un relè al posto di quello che c'è oppure ne devo aggiungere un'altro continuo a non capire cosa suggerisci
Livio Orsini Inserita: 1 dicembre 2021 Segnala Inserita: 1 dicembre 2021 Legi la nota sul tuo schema , che riporto sotto. Oltre alla modifica della nota devi cambiare il relè con uno a 2 scambi, usi il contatto NC del secondo scambio mettendolo in serie al dio do dell'opto (così hai anche la separazione). In parallelo al contatto metti un pulsante NO.
peppe- Inserita: 1 dicembre 2021 Autore Segnala Inserita: 1 dicembre 2021 come al solito sono io che non riesco a farmi capire ,ci provo a spiegare nuovamente, a me va bene che il relè rimane eccitato per un breve tempo come è impostato attualmente e fin qui è tutto ok, quando va via la tensione 220vac poi torna poi va via di nuovo come mi è successo per tre volte, succede che il circuito mi eccita e diseccita il relè ogni qualvolta la tensione di casa manca e poi torna, a me serve che il circuito mi eccita il relè una sola volta, anche se la tensione va e viene dieci volte mi deve eccitare il relè solo la prima volta, quindi la soluzione me l' ha data Livio anche se non mi sono saputo spiegare impiegando un secondo relè ma passo passo con pulsante in modo che vado a ripristinare il circuito ,il relè 1 non potevo comunque sostituirlo perché ha ben 6 contatti NA che mi vanno in parallelo all'interruttore della stufa a pellet appunto per fare lo spegnimento in caso di assenza di tensione 220vac,spero di essermi spiegato😁
Livio Orsini Inserita: 2 dicembre 2021 Segnala Inserita: 2 dicembre 2021 12 ore fa, peppe- ha scritto: ,spero di essermi spiegato Finalmente! Invece del passo-passo, puoi anche usare un relè normale a due scambi: uno lo usi per tagliare il segnale in ingresso, il secondo NO lo susi per fare autoritenere la bobina del secondo relè. Il pulsante di reset deve essere un NC e va messo in serie al contatto di autoritenuta.
peppe- Inserita: 2 dicembre 2021 Autore Segnala Inserita: 2 dicembre 2021 Grazie a tutti per le risposte😃
Messaggi consigliati
Crea un account o accedi per commentare
Devi essere un utente per poter lasciare un commento
Crea un account
Registrati per un nuovo account nella nostra comunità. è facile!
Registra un nuovo accountAccedi
Hai già un account? Accedi qui.
Accedi ora