Salhit Inserito: 20 febbraio 2022 Segnala Inserito: 20 febbraio 2022 Salve ragazzi, ho per le mani un motore asincrono trifase della siemens, doppia velocità 4/8 poli, credo sia un dahlander però di solito i motori che mi sono capitati sono con collegamento stella/triangolo ma questo da targhetta mi dice che è uno stella/doppia stella. A qualcuno è mai capitato di collegare un motore del genere? Se si, che tipo di collegamento di comando devo adottare? Perché collegandolo come un normale motore doppia velocità salta la termica sulla bassa e ho misurato un alta corrente di assorbimento sulle fasi. Vi allego foto della targhetta.
Salhit Inserita: 20 febbraio 2022 Autore Segnala Inserita: 20 febbraio 2022 In più ho misurato gli avvolgimenti: Tra U1-V1-W1 ho circa 5 ohm E tra U2-V2-W2 ho circa 12 ohm
max.bocca Inserita: 20 febbraio 2022 Segnala Inserita: 20 febbraio 2022 (modificato) https://mall.industry.siemens.com/mall/en/WW/Catalog/Product/1LE1011-1BR23-4AB4 Prova a cercare qui, devi cercarlo con la sintassi dei trattini, Se fosse un normale dalandher il rapporto delle potenze non mi sembra quello, poi mi sembra che sia triangolo, doppia stella . Tra i due gruppi che resistenza misura? Modificato: 20 febbraio 2022 da max.bocca In completo
Ctec Inserita: 20 febbraio 2022 Segnala Inserita: 20 febbraio 2022 Il collegamento dovrebbe essere questo:
Salhit Inserita: 21 febbraio 2022 Autore Segnala Inserita: 21 febbraio 2022 @max.boccaintendi tra U1-U2 e V1-V2 e W1-W2?
Salhit Inserita: 21 febbraio 2022 Autore Segnala Inserita: 21 febbraio 2022 22 ore fa, Ctec ha scritto: Il collegamento dovrebbe essere questo: Volevo aggiungere che questo motore è stato ribobinato da un officina specializzata perchè in un'altra occasione un avvolgimento si era interrotto. Tralasciando questo, ho ricollegato il motore proprio come in foto ma al primo avvio succede che dopo nemmeno 30 secondi dall'avviamento della lenta salta già la termica e misuro circa 13A di assorbimento sui poli della lenta. La veloce mantiene ma comunque siamo alti come amperaggio rispetto ai dati di targa.
max.bocca Inserita: 21 febbraio 2022 Segnala Inserita: 21 febbraio 2022 Io normalmente provo alimentare le due ternia e quando trovo quella che alimentata gira a bassa velocità e corrente corretta la battezzo 1V, quindi per funzionare in 2V faccio la Stella e alimentò l'altra. Mi ero confuso che questo collegamento era triangolo / doppia stella in quanto era citato in alcuni commutatore di poli dalandher. Effivamevemte loro disegnavano il triangolo!!! E poi indicavano di alimentare i vertici o la mezzeria ... poi sempre la stella per la 2v
leleviola Inserita: 21 febbraio 2022 Segnala Inserita: 21 febbraio 2022 Il 20/2/2022 alle 18:21 , Salhit ha scritto: Perché collegandolo come un normale motore doppia velocità salta la termica sulla bassa e ho misurato un alta corrente di assorbimento sulle fasi. molto strano che salti con la bassa, dovrebbe essere l'avvolgimento più lungo e quindi crear meno assorbimento, con l'assorbimento più corto avendo avvolto meno cave con la metà del numero di poli dovrebbe assorbire di più, per me c'è qualcosa che non torna, i motori doppia velocità che ho sempre collegato hanno avvolgimenti trifase collegati in stella con il centrostella collegato internamente al motore e con i terminali dei tre avvolgimenti riportati per la connessione, gli avvolgimenti più corti avvolgono meno cave e quindi hanno un numero di poli minore l'avvolgimento più lungo che sfrutta anche lavvolgimento corto avvolge invece il doppio di cave dimezzando la velocità quindi avendo più avvolgimento dovrebbe anche assorbire meno ma ovviamente avere più coppia
Salhit Inserita: 22 febbraio 2022 Autore Segnala Inserita: 22 febbraio 2022 5 ore fa, leleviola ha scritto: molto strano che salti con la bassa, dovrebbe essere l'avvolgimento più lungo e quindi crear meno assorbimento, con l'assorbimento più corto avendo avvolto meno cave con la metà del numero di poli dovrebbe assorbire di più, per me c'è qualcosa che non torna, i motori doppia velocità che ho sempre collegato hanno avvolgimenti trifase collegati in stella con il centrostella collegato internamente al motore e con i terminali dei tre avvolgimenti riportati per la connessione, gli avvolgimenti più corti avvolgono meno cave e quindi hanno un numero di poli minore l'avvolgimento più lungo che sfrutta anche lavvolgimento corto avvolge invece il doppio di cave dimezzando la velocità quindi avendo più avvolgimento dovrebbe anche assorbire meno ma ovviamente avere più coppia Ho provato il motore a banco e ho misurato gli avvolgimenti. A banco il motore va senza problemi. Mi trovo anche con il collegamento sui morsetti per la lenta e la veloce. Succederà qualcosa con i contattori probabilmente.. controllerò e vi aggiornerò in merito.
leleviola Inserita: 22 febbraio 2022 Segnala Inserita: 22 febbraio 2022 (modificato) ma scusa tu quando colleghi la veloce ponticelli U1 V1 e W1? forse mi sbaglio io, non è che devi collegare solo U2 V2 e W2 senza ponticellare U1 V1 e W1? Il centrostella è già collegato internamente, così se ponticello U1 V1 e W1 fai lavorare tutti e due gli avvolgimenti quando colleghi su U2 V2 e W2 e come fa ad andare veloce? L'avvolgimento più corto dovrebbe essere sufficiente a far girare il motore alla velocità dimezzata rispetto alla lenta perchè ci sono meno poli in quanto le cave dove ci sono gli altri avvolgimenti non sono magnetizzate in quanto gli avvolgimenti non dovrebbero essere alimentati. L'ipotesi che ti ho fatto io non so se è corretta, al limite se riesci ad alimentare il motore con una tensione minore è meglio per evitare di far danni, tipo con un autotrasformatore trifase che ti alimenti il motore a una tensione minore, oppure fatti alimementare il motore da un riavvolgitore, loro di sicuro te lo possono fare Modificato: 22 febbraio 2022 da leleviola
Salhit Inserita: 22 febbraio 2022 Autore Segnala Inserita: 22 febbraio 2022 5 ore fa, leleviola ha scritto: ma scusa tu quando colleghi la veloce ponticelli U1 V1 e W1? forse mi sbaglio io, non è che devi collegare solo U2 V2 e W2 senza ponticellare U1 V1 e W1? Il centrostella è già collegato internamente, così se ponticello U1 V1 e W1 fai lavorare tutti e due gli avvolgimenti quando colleghi su U2 V2 e W2 e come fa ad andare veloce? L'avvolgimento più corto dovrebbe essere sufficiente a far girare il motore alla velocità dimezzata rispetto alla lenta perchè ci sono meno poli in quanto le cave dove ci sono gli altri avvolgimenti non sono magnetizzate in quanto gli avvolgimenti non dovrebbero essere alimentati. L'ipotesi che ti ho fatto io non so se è corretta, al limite se riesci ad alimentare il motore con una tensione minore è meglio per evitare di far danni, tipo con un autotrasformatore trifase che ti alimenti il motore a una tensione minore, oppure fatti alimementare il motore da un riavvolgitore, loro di sicuro te lo possono fare Anche io la pensavo come te vedendo la targhetta del motore. Ma poi nel coperchio della morsettiera il costruttore mi ha messo il collegamento giusto. Quindi ora sono perplesso, perché mi scrivono che è un motore stella/doppia stella se lo devo collegare come un normale motore stella/triangolo?
leleviola Inserita: 22 febbraio 2022 Segnala Inserita: 22 febbraio 2022 Scusami ma non conosco quella tipologia di motori e comunque sembra un doppia stella in effetti però non capisco come a faccia a fare una doppia velocità se comunque si magnetizza tutte le cave sia con un collegamento che con un altro, l'unica differenza che in un caso metti gli avvolgimenti in serie e in un altro fai due stelle in parallelo perchè la richiusura dei terminali U1 V1 e W1 non è altro che un nuovo centrostella, non so che dirti
max.bocca Inserita: 22 febbraio 2022 Segnala Inserita: 22 febbraio 2022 Il coperchio è corretto infatti si vede il collegamento citato più volte, non è stella triangolo!!! Nello stella triangolo che è mono velocità bi tensione (rapporto sqr ³) il collegamento è diverso. Se alimentazione arriva da dei contattori hai uno per la velocità 1, uno per la velocità 2 e uno che ti fa la doppia stella. Quest'ultimo deve attivarsi prima di quello di 2vel così sei sicuro che la stella è già presente all arrivo della tensione di 2vel. I contattori di vel 1 e stella potrebbero essere anche più piccoli di quello 2vel in quanto le correnti sono minori. Io mettevo i 3 contattori con interblocco me meccanico oltre l elettrico in quanto ci sono sempre i furbi che premono a mano contattori per fare le prove.
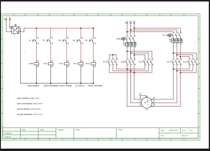
Salhit Inserita: 22 febbraio 2022 Autore Segnala Inserita: 22 febbraio 2022 Io in sostanza ho questo schema, non fate caso a come l'ho disegnato, era solo per darvi un idea di cosa dovrebbe fare il motore.. ora la mia domanda è questa, con questo tipo di motore, la configurazione di comando è giusta? Premetto che i comandi dei contattori avvengono da PLC quindi niente temporizzatori o altro di mezzo.
Ctec Inserita: 22 febbraio 2022 Segnala Inserita: 22 febbraio 2022 42 minuti fa, leleviola ha scritto: non capisco come a faccia a fare una doppia velocità se comunque si magnetizza tutte le cave La velocità di un asincrono dipende dalla frequenza e dal numero dei poli. Le combinazioni degli avvolgimenti cambiano il numero di poli. Notare il punto di alimentazione della doppia stella, che è diverso a seconda delle velocità. Non va confuso con l'avviamento stella-triangolo, dove si sottoalimenta il motore in avviamento (stella) e poi lo si commuta alla tensione nominale (triangolo). Qui si hanno invece due velocità diverse a tensione nominale. Quoto in tutto il post di max.bocca
Livio Orsini Inserita: 22 febbraio 2022 Segnala Inserita: 22 febbraio 2022 Quoto in tutto il post di max.bocca e di Ctec
leleviola Inserita: 22 febbraio 2022 Segnala Inserita: 22 febbraio 2022 53 minuti fa, Ctec ha scritto: La velocità di un asincrono dipende dalla frequenza e dal numero dei poli. Le combinazioni degli avvolgimenti cambiano il numero di poli. Notare il punto di alimentazione della doppia stella, che è diverso a seconda delle velocità. Non va confuso con l'avviamento stella-triangolo, Si si lo stella triangolo è tutta un'altra cosa è che non riesco a capire la connessione degli avvolgimenti come faccia a dimezzare il numero di avvolgimenti e numero di poli se collego entrambe le stelle, scusate ma ho preso un abbaglio
Messaggi consigliati
Crea un account o accedi per commentare
Devi essere un utente per poter lasciare un commento
Crea un account
Registrati per un nuovo account nella nostra comunità. è facile!
Registra un nuovo accountAccedi
Hai già un account? Accedi qui.
Accedi ora