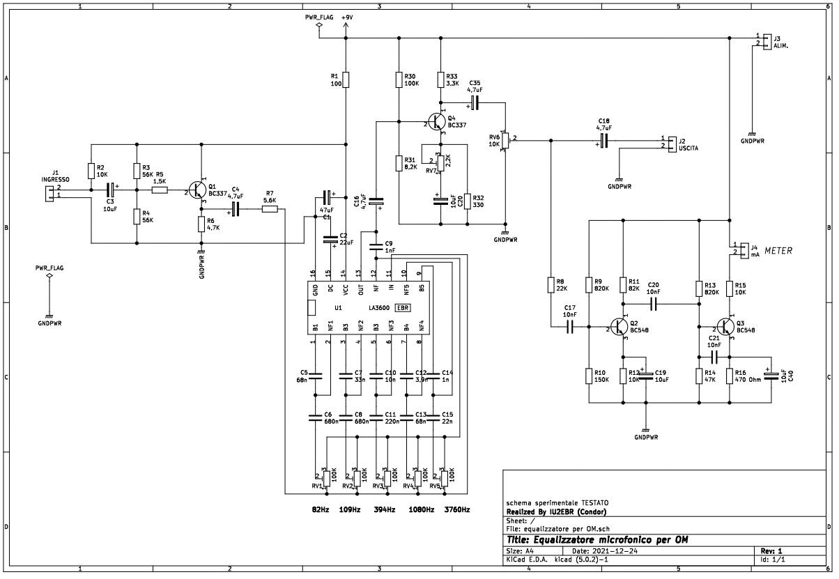
Mauro Dalseno Inserito: 28 maggio 2022 Segnala Inserito: 28 maggio 2022 Ho riesumato la carcassa di un vecchio microfono ormai obsoleto, all'interno ho inserito un nuovo preamplificatore con la possibilità di regolare l'equalizzazione audio, lo schema che posto di seguito l'ho realizzato in base alle predisposizioni disponibili sulla carcassa (Meter livello audio, volume e tono) sembra funzionare bene, i filtri li ho calcolati applicando le formule del datasheet dell'integrato e i guadagni dei transistor li ho calcolati usando formule di massima, la parte che pilota il Meter è scopiazzata da uno schema commerciale e modificata per adattare lo strumento esistente. Mi piacerebbe sapere che ne pensate. in ingresso utilizzo una capsula al condensatore (alimentata)
BLIZZY Inserita: 29 maggio 2022 Segnala Inserita: 29 maggio 2022 Buona idea , forse per completezza poteva essere interessante l'aggiunta di un limitatore ( compressore ) . Complimenti
Mauro Dalseno Inserita: 29 maggio 2022 Autore Segnala Inserita: 29 maggio 2022 3 ore fa, BLIZZY ha scritto: Buona idea , forse per completezza poteva essere interessante l'aggiunta di un limitatore ( compressore ) . Complimenti Effettivamente potrebbe essere interessante magari lavorando sullo schema postato, 👌
Messaggi consigliati
Crea un account o accedi per commentare
Devi essere un utente per poter lasciare un commento
Crea un account
Registrati per un nuovo account nella nostra comunità. è facile!
Registra un nuovo accountAccedi
Hai già un account? Accedi qui.
Accedi ora