ez9 Inserito: 14 novembre 2022 Segnala Inserito: 14 novembre 2022 (modificato) sto cercando di riparare per un amico un vecchio EMU SP12 e' un emulatore di strumenti a percussione dei primi anni 80 ed e' basato su Z80 ma veniamo ad una breve descrizione del dispositivo, ha 2 schede collegate tra loro da un flat cable con connettore a 50 poli la scheda inferiore monta tutta la parte di alimentazione, processori Ram Rom etc. mentre la parte superiore contiene il display, led, i pulsanti e le resistenze variabili Il dispositivo e' rimasto per diverso tempo in ambiente umido ed il circuito non si trovava proprio in ottime condizioni, ho quindi smontato tutti gli integrati pulito profondante le schede rimosso i cristalli di sale formatisi probabilmente per l'umidita', preso un nuovo flat cable (era completamente ossidato) e ripristinato tutte le tensioni di base. Al momento ho ripristinato tutte le tensioni di base +15V -15V +5V e tutte le connessioni (50 pin) tra le 2 motherboard Tutti gli integrati hanno la corretta alimentazione, il circuito di Clock e' ok e arriva corretamente a Z80 Sui Pin dello Z80 vedo segnali ad onda quadra sul BUS delle RAM e ROM ma al boot non parte. Ho acquistato la ROM di debug su ebay e l’ho montata sostituendo IC114 con la rom di debug ma non cambia nulla. Si accende qualche LED random e sul display si accendono tutti i pixel della prima riga ma non sembra caricare il programma di boot. Quale puo’ essere il problema? Ram difettose? O Z80 non funzionante? Come posso procedere? Come testo le RAM o le ROM ? qui c'e' il service Manual dove sono presenti anche gli schemi a blocchi e schemi elettrici http://www.theemus.com/documentation/sp12/SP12_Service_Manual.pdf Sotto foto delle 2 board dopo la pulizia Modificato: 14 novembre 2022 da ez9
Ctec Inserita: 14 novembre 2022 Segnala Inserita: 14 novembre 2022 (modificato) Se guardi bene la sezione 6 del service manual, dice espressamente che i componenti IC107 (Z80), IC114 (Debug EPROM), IC110 (74LS138), IC109 (74HCT08), IC83 (74LS14), Q2, Q3, Q4, D1, IC78 (74S04) IC79 (74HCT74), IC77 (74LS190) e IC80 (74HCT163) devono essere sicuramente funzionanti. E ovviamente l'alimentazione +5V provenienta da VR4 (LM350). Se tutto sopra è corretto (per esempio, nel dubbio usa integrati nuovi), all'accensione con la debug ROM si avrà la sequenza: Tutti i led lampeggiano 3 volte; il display mostra "Testing Memory"; poi i risultati dei test. Se c'era ossidazione, andrebbero guardate e controllate le piste, andava fatto prima di mettere gli zoccoli... Controlla che sil pin 6 dello Z80 ci sia il clock di 6MHz e ben formato. Che il pin Reset 26 dello Z80 sia basso all'accensione e poi alto dopo (altrimenti problemi al circuito PowerOk). Con l'oscilloscopio, verificare che M1 vada basso spesso (si abbassa durante il fetch dell'opcode). Controllare che non ci siano fili in corto nel bus dati e indirizzi della CPU, come anche che non siano interrotti. Modificato: 14 novembre 2022 da Ctec
ez9 Inserita: 15 novembre 2022 Autore Segnala Inserita: 15 novembre 2022 allora la pulizia e i test li avevo fatti un po' di tempo fa, ora vorrei riprendere in mano il tutto e cercare di concludere il lavoro. il circuito adesso non presenta piu' ossidazione tutti i circuiti principali sono correttamente collegati. LA Debug Eprom e' nuova, quindi presumo funzioni, il resto dei componenti non ne sono sicuro al 100%. Ho testato le porte AND a NOT quele sono semplici da provare, l'almentazione e' ok (LM350) e anche la parte Q2, Q3. Q4, D1. Il Pin reset sullo Z80 fa come dici tu e questo conferma che anche IC83 dovrebbe funzionare. Vedro' di provare anche il resto degli integrati e il Pin M1. questo e' il clock che ho sullo Z80, e' 3 Mhz
Ctec Inserita: 15 novembre 2022 Segnala Inserita: 15 novembre 2022 Si, 3MHz, avevo sbagliato io a scrivere. Il segnale però non mi piace per nulla. Il segnale clock C3MHZ.0, che essendo prelevato da un divisore 74HCT63 deve essere quadro, viene poi ulteriormente bufferizzato da due porte 74S04 e dal pull-up R32 da 330ohm. Sembra invece che ci sia troppa capacità, vedi come sale piano e se non leggo male neppure arriva a 5V. Segui il segnale dal pin 13, 12, e 10 del IC78.
Livio Orsini Inserita: 15 novembre 2022 Segnala Inserita: 15 novembre 2022 4 ore fa, Ctec ha scritto: Sembra invece che ci sia troppa capacità, vedi come sale piano e se non leggo male neppure arriva a 5V. Anche la discesa è molto lenta. Sembra quasi un segnale di un Open collector, in cui circola poca corrente e con una rilevanta capacità in parallelo. Oppure la sonda dell'oscilloscopio è fortemente starata.🙂
Ctec Inserita: 15 novembre 2022 Segnala Inserita: 15 novembre 2022 18 minuti fa, Livio Orsini ha scritto: Oppure la sonda dell'oscilloscopio è fortemente starata. Orpo, davo per scontato che la sonda andasse bene, ma in effetti a 3MHz potrebbe anche essere
ez9 Inserita: 15 novembre 2022 Autore Segnala Inserita: 15 novembre 2022 sopra in giallo c'e' la traccia sul pin 10 del 74S04 (IC78) mentre sotto (azzurro) l'uscita pin 14 del 74HCT163 (IC80) effettivamente gia' dopo la prima porta il segnale viene distorto dopo la seconda ancora di piu' Comunque sui pin 21 e22 dello Z80 vedo parecchi cambi di stato quidni direi che lo Z80 lavora e prova a leggere/scrivere dalla ROM / RAM Le sonde non credo siano starate, le ho usate poco tempo fa con un generatore di onda quadra ed era perfetto, appena riprovo vedo il segnale di calibrazione dell'oscilloscopio come viene visualizzato. Purtroppo nei prossimi giorni non credo di aver tempo da dedicare a questo circuito...
Livio Orsini Inserita: 16 novembre 2022 Segnala Inserita: 16 novembre 2022 Se devo giudicare da quello che vedo sembrerebbero che la prima porta sia sovracaricata; anche l'ampiezza di 2.71V è indice o di sovraccarico o di difetto della porta. E una porta Shotky, quindi con fan out robusto. verifica anche il segnale di ingresso alla stessa (pin 11); magari confrontalo con quelli di qualche altra porta dello stesso chip. 9 ore fa, ez9 ha scritto: Le sonde non credo siano starate era un'ipotesi di sicurezza.🙂 A volte ci si spreme le meningi su di un problema che non è un problema ma una misura sbagliata.
ez9 Inserita: 23 novembre 2022 Autore Segnala Inserita: 23 novembre 2022 ieri sera ho smontato il 74S04 (IC78) e ho fatto una verifica (alimentato a 5V) con in ingresso un onda quadra generata da un NE555 sempre a 3 MHz (5V) i tempi di salita e discesa sono ok, qui sotto il risultato onda gialla e' l'uscita, anche se il picco picco di 3.76 volt e' un po' basso, potrebbe essere indice di una difettosita'? Comunque il clock anche se non e' bellissimo credo funzioni perche' sulle uscite dello Z80 A0-A15. vedo treni di bit 0,1 per l'indirizzamento delle memorie segnali dall A0.D al A15.D Ho trovato invece che 74HCT163 (IC81) e' guasto, non ho nessuna uscita sui pin 11,12,13,14. ho fatto il test Invertendo con IC80 il problema segue il chip. Quindi al momento sono fermo devo trovare un 74HCT163 nuovo. Anche se non e' segnato nella lista dei chip necessari per il debug le uscite sono comunque parte del z80 chanel address e counter bit quinidi secondo me servono anche per il debug.
Livio Orsini Inserita: 23 novembre 2022 Segnala Inserita: 23 novembre 2022 38 minuti fa, ez9 ha scritto: l'uscita, anche se il picco picco di 3.76 volt e' un po' basso, A me sembra decisamente basso, oltretutto con l'uscita non caricata. Potrebbe essere accettabile con un discreto carico in uscita. Prova a verificarla con un carico che dreni 20mA, che è la massima corrente di uscita ammessa. Soprattutto per verificare se c'è un degrado dei fronti. Se i fronti non degradano, allora bisogna verificare il circuito che lo pilota sulla scheda.
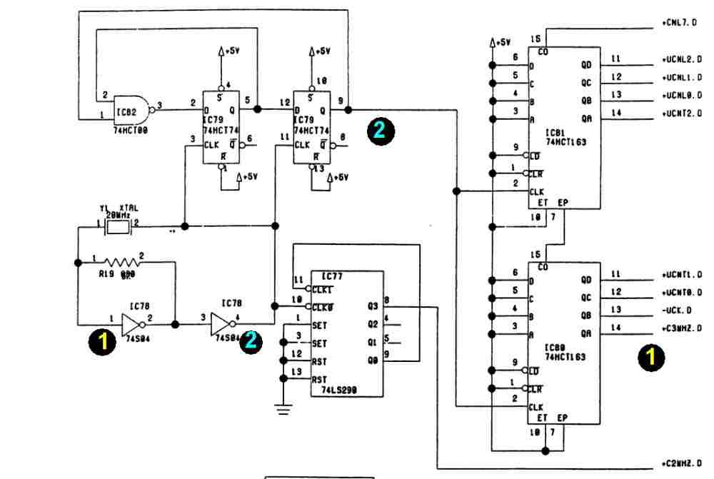
ez9 Inserita: 23 novembre 2022 Autore Segnala Inserita: 23 novembre 2022 aggiungo qualche misura rilevata, non so bene come dovrebbe essere il segnale generato dal quarzo, forse e' in origine che e' troppo attenuato? Qui Pin1 e Pin 4 del 74S04 e qui Pin9 del 74HCT74 e Pin 14 del 74HCT163 Qui lo schema con i riferimenti per rendere piu' chiare le letture delle 2 foto
ez9 Inserita: 22 dicembre 2022 Autore Segnala Inserita: 22 dicembre 2022 Ho sostituito IC81 con un nuovo 74HCT163 ora funziona. L'emu pero' continua a non fare il boot correttamente. Sto verificando IC62 un PAL12H6 non ho ben chiaro il funzionamento di questo integrato qualcuno potrebbe spiegarmi come funziona? Altra cosa e' programmabile, quindi se lo volessi cambiare dovrei trovarne uno gia' programmato ad hoc ? Se cosi fosse non sapendo come e' programmato non potrei neanche capire come dovrebbero agire le uscite giusto? Ho guardato il data sheet ma non ho ben capito lo schema logico. in ogni caso tutti gli ingressi (pin da 1 a 12) presentano segnali and onda quadra con differenti frequenze, le uscite invece sono sempre tutte a 0V. (pin 13-18) mi sarei aspettato di vedere almeno +CSDSP.D (Display Chip Select) andare su al boot
ez9 Inserita: 23 dicembre 2022 Autore Segnala Inserita: 23 dicembre 2022 Mi rispondo da solo, allora IC62 PAL12H6 e' un array programmabile, e' una sorta di matrice dove in fase di programmazione vengono bruciati o lasciati i fusibili sugli incroci della matrice decidendo cosi la logica di funzionamento. Parlando con il proprietario del SP-12 ho scoperto che IC62 era mancante al momento del ritrovamento ed e' stato messo al suo posto un PAL12H6 di recupero da altri dispositivi quindi sicuramente non e' programmato correttamente per questo SP-12. Il problema ora sara' recuperare un integrato programmato per questo dispositivo.
ez9 Inserita: 20 gennaio 2023 Autore Segnala Inserita: 20 gennaio 2023 Il chip sembra introvabile. Ho già scritto a diversi centri assistenza anche esteri ma nessuno ho il pezzo. In Italia pare che la ditta LEMI di Torino fosse assistenza E-mu e il titolare molto in gamba. Purtroppo però Felice Manzo è deceduto nel 2021 e la ditta è stata chiusa. Sto cercando di capire a chi sia stato venduto il suo magazzino perché potrebbe essere presente qualche ricambio E-mu. Se qualcuno ha qualche info in merito ve ne sarei grato
Ctec Inserita: 21 gennaio 2023 Segnala Inserita: 21 gennaio 2023 Le PAL12H6 erano delle logiche combinatoriali molto usate inizio anni '80. Sono integrati OTP, cioè programmabili una sola volta. La 12H6 è una 12 ingressi e 6 uscite con logica positiva (H). Può essere trovata in qualche vecchio Old Stock, ma è difficile. Magari sarebbe più comodo fare un adattatore e usare una PAL o meglio una GAL16V8, che ancora si trova. Le GAL tra l'altro sono riprogrammabili, per cui anche una usata può essere riusata. Ma ti ci vorrebbe lo schema della logica o il file Jedec di programmazione, altrimenti è tempo perso.
ez9 Inserita: 22 gennaio 2023 Autore Segnala Inserita: 22 gennaio 2023 11 hours ago, Ctec said: Purtroppo la PAL originale è bloccata in lettura quindi anche trovandone una non è clonabile e lo schema logico o il file di programmazione non sono disponibili. L'unica speranza è trovare un centro assistenza che abbia ancora un PAL programmato a magazzino. LEMI era una mia speranza in Italia. All'estero i pochi che mi hanno risposto non hanno più nulla
Ctec Inserita: 22 gennaio 2023 Segnala Inserita: 22 gennaio 2023 Se funziona, con molta pazienza, è possibile immettere 1 e 0 negli ingressi e vedere che cosa esce nelle uscite. Fatta la tabella di I/O (alla fine con 12 ingressi e 6 uscite non ci sono troppe combinazioni), è possibile risalire alla logica booleana interna (questo scherzetto non è fattibile con le PAL/GAL che hanno registri interni, ma fortunatamente la 12H6 non ne ha). A quel punto, uno si fa un circuito equivalente con porte logiche standard e lo mette al posto della PAL originale. Fatto su qualche vecchio videogioco primi anni '80...
max.bocca Inserita: 22 gennaio 2023 Segnala Inserita: 22 gennaio 2023 Felice Manzo era un grande tecnico, la lemi aveva fatto anche interfacce e kit di modifica oltre essere un centro assistenza accreditato da marchi noti per il Piemonte. I centri assistenza c'erano in diverse località quindi bisognerebbe salpare chi faceva Emu ai tempi. Forse a Milano era mastertronics poi ha cambiato nome. Io proverei a chiedere a quelli che fanno Hammond e Rhodes sia dell hinterland milanese Silvio e Giuseppe che quelli di Luni (SP) che hanno tanto di macchine vintage
ez9 Inserita: 23 gennaio 2023 Autore Segnala Inserita: 23 gennaio 2023 (modificato) 19 hours ago, max.bocca said: Felice Manzo era un grande tecnico, la lemi aveva fatto anche interfacce e kit di modifica oltre essere un centro assistenza accreditato da marchi noti per il Piemonte. I centri assistenza c'erano in diverse località quindi bisognerebbe salpare chi faceva Emu ai tempi. Forse a Milano era mastertronics poi ha cambiato nome. Io proverei a chiedere a quelli che fanno Hammond e Rhodes sia dell hinterland milanese Silvio e Giuseppe che quelli di Luni (SP) che hanno tanto di macchine vintage Grazie della dritta ma non ha capito chi sono Silvio e Giuseppe? hai un nome di una ditta? e a Luni chi c'e'? E' Organ Studio la ditta alla quale ti riferisci? Modificato: 23 gennaio 2023 da ez9
max.bocca Inserita: 24 gennaio 2023 Segnala Inserita: 24 gennaio 2023 Uno sicuramente è quello che hai detto tu, l'altro è organ planet. se vai su mercatino musicale è cerchi Hammond e Rhodes usati compaiono tanti loro annunci, Silvio il cognome dovrebbe essere della Mattia o simile, se cerchi su internet Leslie tornado é un suo prodotto. l'azienda è la sua ma i prodotti finiti sono marchiati organ music center, c'è anche electric piano Italia di Milano.
ez9 Inserita: 1 marzo 2023 Autore Segnala Inserita: 1 marzo 2023 il PAL originale e' praticamente introvabile e moltissimi negozi che hanno qualche E-MU usati in vendita o forniscono supporto, o non mi rispondono alle e-mail oppure non hanno nulla. Alla fine cercando sul web trovo una chat in un forum di appassionati del SP12 dove un Texano asseriva di essere riuscito a fare reverse engineering e aver trovato il modo di replicare il PAL, questo in un post di qualche anno fa ma l'utente non risultava piu' attivo da allora. Provo a mandargli un messaggio privato e dopo poco mi risponde, ma ovviamente non vuole cedere il file, alla fine dopo una piccola trattativa mi chiede 200$ ,accetto, mi prepara un GAL (compatibile con il PAL ma concettualmente piu' evoluto) e me lo spedisce. Finalmente ora ho un SP12 che fa il boot correttamente e sul display posso vedere che e' entrato in diagnostica, nei prossimi giorni faro' tutti i test, comunque sono soddisfatto, posso dire che e' rinato da come si presentava, sporco, con alcune piste corrose, le tensioni sballate un 74HCT163 guasto etc. etc. adesso ho una base di partenza, sicuramente ci sara' altro da risolvere ma almeno adesso si accende! Grazie a tutti quelli che mi hanno comunque aiutato in questi mesi a raggiungere questo traguardo!
Ctec Inserita: 1 marzo 2023 Segnala Inserita: 1 marzo 2023 Ottimo. Ti consiglio di leggere la GAL e salvarne il contenuto, a futura memoria...
ez9 Inserita: 1 marzo 2023 Autore Segnala Inserita: 1 marzo 2023 26 minutes ago, Ctec said: Ottimo. Ti consiglio di leggere la GAL e salvarne il contenuto, a futura memoria... si certo, devo attrezzarmi perche' non ho un lettore per questa GAL (in realta' devo guardare cosa serve per leggerla) sempre che non sia stata bloccata in lettura come il PAL originale
Ctec Inserita: 1 marzo 2023 Segnala Inserita: 1 marzo 2023 Ti basta un semplice lettore/programmatore di EPROM, per esempio un TL866 Che GAL è? Se è combinatoria, con un bel po' di pazienza e una breadboard si è in grado di ricostruire le equazioni. Se invece è con registri (sequenziale) è un casino...
Messaggi consigliati
Crea un account o accedi per commentare
Devi essere un utente per poter lasciare un commento
Crea un account
Registrati per un nuovo account nella nostra comunità. è facile!
Registra un nuovo accountAccedi
Hai già un account? Accedi qui.
Accedi ora