Vai al contenuto

Messaggi consigliati

Inserito:

buongiorno    questo compattino ha display (a valvola)  poco luminoso   ai due terminali estremi misuro 4,3 volt alternati.....sarà la twnsione corretta?

Riccardo Ottaviucci
Inserita: (modificato)

la tensione è più o meno corretta,credo che vadano in esaurimento col tempo. Spesso con una semplice pulizia riprendono abbastanza luminosità.

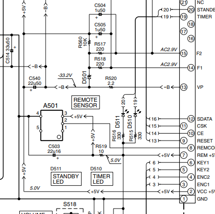
Possono esserci anche degli elettrolitici  esausti sulla linea del -33V

Io li cambierei, C514,504,505,540   (qui lo schema completo)

 

image.png.3f18952a226bbf6d193df055c519ad04.png

Modificato: da Riccardo Ottaviucci

Crea un account o accedi per commentare

Devi essere un utente per poter lasciare un commento

Crea un account

Registrati per un nuovo account nella nostra comunità. è facile!

Registra un nuovo account

Accedi

Hai già un account? Accedi qui.

Accedi ora
×
×
  • Crea nuovo/a...