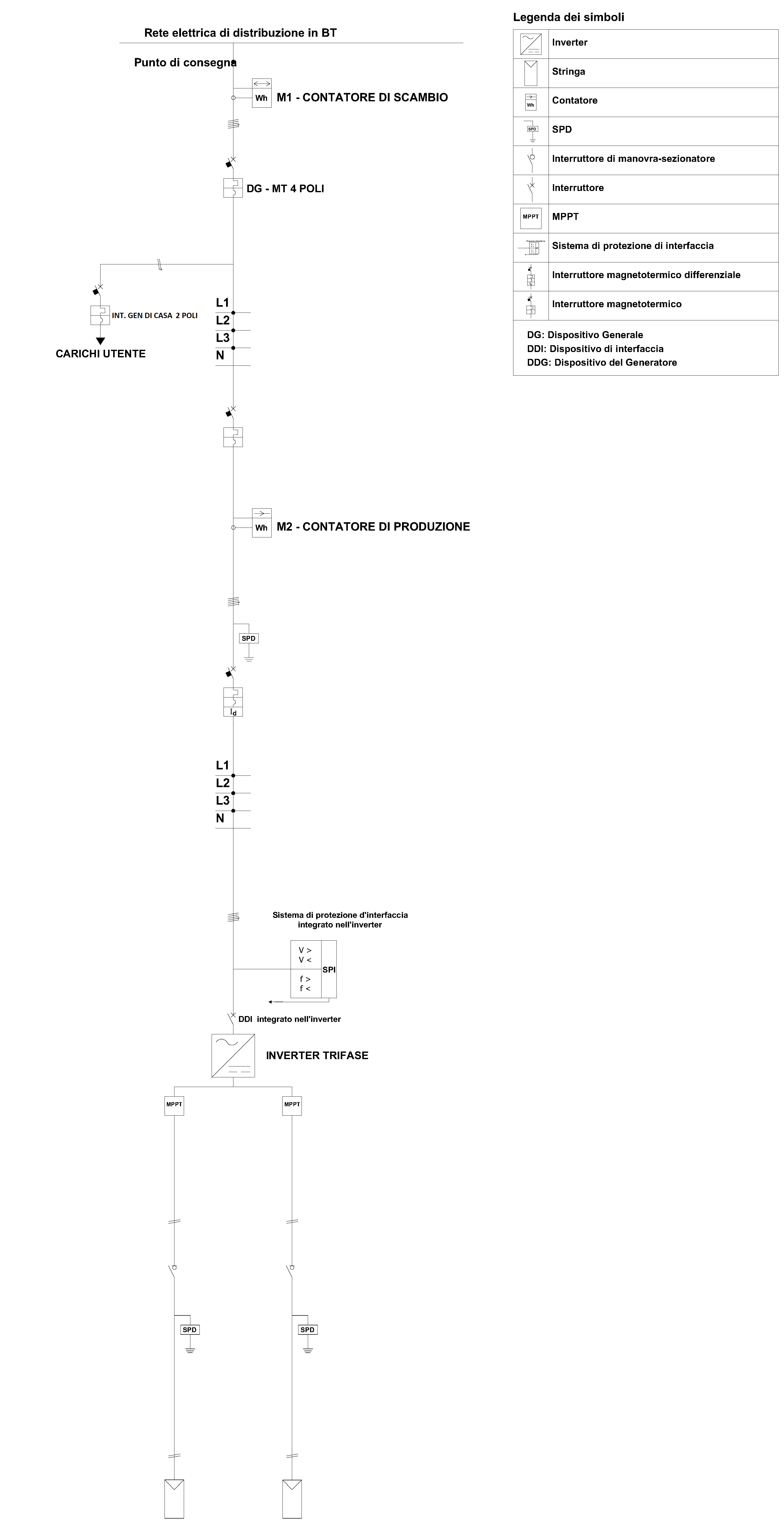
Skidrow Inserito: 24 giugno 2023 Segnala Inserito: 24 giugno 2023 (modificato) Buon pomeriggio, ho delle perplessità in merito al funzionamento di un impianto ftv trifase con una fornitura domestica attualmente monofase che diventerà trifase (6 kW). Considerando un impianto ftv da 8 kW (inverter 8 kW trifase), il gestore di rete, per immettere tale potenza in rete, chiede il passaggio della potenza di fornitura da monofase a trifase. Ora io sapevo che, quando si effettua tale passaggio, il gestore di rete si occupa soltanto della sostituzione del contatore esistente monofase con quello nuovo trifase ma il cavo di collegamento contatore-quadro generale di casa non viene toccato e, quindi, solo una fase e il neutro arriveranno al quadro di casa. Se non eseguo, per il momento, i lavori che consento di portare le tre fasi al quadro di casa e non adeguo l'impianto elettrico di casa affinchè possano essere distribuiti i carichi sulle tre fasi e ottenere il giusto bilanciamento, l'impianto fotovoltaico va collegato direttamente a valle del Dispositivo Generale DG come mostrato in figura per realizzare il parallelo con la rete elettrica? In questo modo riuscirò ad immettere in rete i "potenziali" 8 kW prodotti con l'impianto ftv e a prelevare 6 kW dalla rete mediante una sola fase? Modificato: 24 giugno 2023 da Alessio Menditto Corretto titolo
del_user_125789 Inserita: 24 giugno 2023 Segnala Inserita: 24 giugno 2023 Quote , l'impianto fotovoltaico va collegato direttamente a valle del Dispositivo Generale DG come mostrato in figura per realizzare il parallelo con la rete elettrica? Esatto . Ma devi poi sapere che ti rimane definitivo in quel punto . Quote In questo modo riuscirò ad immettere in rete i "potenziali" 8 kW prodotti con l'impianto ftv e a prelevare 6 kW dalla rete mediante una sola fase? Esatto .Ma non è una buona soluzione se sei in SSP. Non riesci ad auto consumare 6kW su quella fase . Quindi in piccola parte te lo dà il fotovoltaico , in grande parte lo prelevi .L'inverter non ti fa la compensazione Su 8 kW prodotti , hai a disposizione 1/3 per auto consumare , quindi 2,7 kW ( il mese di Luglio ). La potenza restante che ti manca per arrivare a 6kW , cioè 3,3 kW sarà prelevata dalla rete . Per renderti conto : Totale fabbisogno : 6 kW . Auto consumati : 2,7 kW Prelevati : 3,3 kW Immessi : 5,3 kW Basta vedere il rapporto tra immissione e fabbisogno , fai tu i conti
Skidrow Inserita: 25 giugno 2023 Autore Segnala Inserita: 25 giugno 2023 13 ore fa, Sanka Giuliano ha scritto: Esatto . Ma devi poi sapere che ti rimane definitivo in quel punto . Esatto .Ma non è una buona soluzione se sei in SSP. Non riesci ad auto consumare 6kW su quella fase . Quindi in piccola parte te lo dà il fotovoltaico , in grande parte lo prelevi .L'inverter non ti fa la compensazione Su 8 kW prodotti , hai a disposizione 1/3 per auto consumare , quindi 2,7 kW ( il mese di Luglio ). La potenza restante che ti manca per arrivare a 6kW , cioè 3,3 kW sarà prelevata dalla rete . Per renderti conto : Totale fabbisogno : 6 kW . Auto consumati : 2,7 kW Prelevati : 3,3 kW Immessi : 5,3 kW Basta vedere il rapporto tra immissione e fabbisogno , fai tu i conti Scusa una volta che effettuo i lavori sulla linea portando tutte le fasi dal contatore di scambio esistente al quadro generale di casa e adeguo l'impianto elettrico, non posso collegare le tre fasi e il neutro in uscita dall'inverter trifase all'interruttore generale che, in seguito ai lavori eseguiti, è un interruttore quadripolare?? Invece puoi spiegarmi meglio la parte relativa all'autoconsumo? Se istantaneamente produco con l'impianto ftv 8 kW e il mio fabbisogno domestico è 6 kW perchè non posso sfruttare, per alimentare i carichi, tutta la potenza del fotovoltaico per cui l'immissione in rete sarà di 2 kW? In che senso "L'inverter non ti fa la compensazione"?
del_user_125789 Inserita: 25 giugno 2023 Segnala Inserita: 25 giugno 2023 Quote Scusa una volta che effettuo i lavori sulla linea portando tutte le fasi dal contatore di scambio esistente al quadro generale di casa e adeguo l'impianto elettrico, non posso collegare le tre fasi e il neutro in uscita dall'inverter trifase all'interruttore generale che, in seguito ai lavori eseguiti, è un interruttore quadripolare?? Certo che puoi , ma devi specificare a schema elettrico le utenze in prelievo . O non metti utenze in prelievo nello schema elettrico da presentare per le pratiche .? Se inerisci a schema utenza in prelievo monofase e presenti quello . In futuro se modifichi l'impianto , quindi sarà modificato anche lo schema elettrico per quanto riguarda le utenze in prelievo , dovresti aggiornare la pratica . Quote Invece puoi spiegarmi meglio la parte relativa all'autoconsumo? Se istantaneamente produco con l'impianto ftv 8 kW e il mio fabbisogno domestico è 6 kW perchè non posso sfruttare, per alimentare i carichi, tutta la potenza del fotovoltaico per cui l'immissione in rete sarà di 2 kW? l'interter trifase produce 8 kW diviso su 3 fasi . Quindi 8 diviso 3 = 2,7 KW circa per fase di potenza prodotta dal tuo inverter . Tu consumi 6kW solo da una fase . In quella fase hai a disposizione 2,7 kW di energia dal Sole . Il restante 3,3 KW dove lo prendi ? Dalla rete . Quote In che senso "L'inverter non ti fa la compensazione"? L'inverter tende sempre a tenere una produzione bilanciata su tre fasi , quanto è d'obbligo per non sbilanciare la rete . Quindi non ti darà tutta la potenza 8kw su una sola fase perché tu vuoi tirare 8 kW su una fase . Ce un margine minimo di compensazione per lo sbilanciamento trifase che l'inverter senza cerca di autoregolarsi , che attualmente non ricordo quant'è .
Semplice 1 Inserita: 26 giugno 2023 Segnala Inserita: 26 giugno 2023 (modificato) Ciao Sanka Giuliano Il 25/6/2023 alle 16:49 , Sanka Giuliano ha scritto: Certo che puoi , ma devi specificare a schema elettrico le utenze in prelievo . O non metti utenze in prelievo nello schema elettrico da presentare per le pratiche .? Se inerisci a schema utenza in prelievo monofase e presenti quello . In futuro se modifichi l'impianto , quindi sarà modificato anche lo schema elettrico per quanto riguarda le utenze in prelievo , dovresti aggiornare la pratica . Mai sentito (e naturalmente nemmeno visto) che venga richiesto di specificare con Documentazione lo Schema Utenze e men che meno quale sarà l'impiego di Energia (Prelievo o Immissione) sulle singole Fasi. Quando viene richiesta la posa di un Contatore Trifase correlato o non correlato anche ad un FV non viene richiesto nulla che abbia a che vedere con il Sistema Utilizzatore. Naturalmente, se è presente un FV, allora viene richiesto, ma per tutt'altri motivi (motivi di sicurezza e anche di programmazione BIDIREZIONALE del Contatore) uno Schema del Sistema FV che sarà connesso al Nuovo Contatore. Nel detto "Schema Impianto FV" vengono indicati solo i 4 Conduttori (3 fasi + Neutro) nel punto della loro diramazione dal Sistema FV verso il Sistema Utilizzatore e nulla di più. --------------------------------------------------------------------------------- Il 25/6/2023 alle 16:49 , Sanka Giuliano ha scritto: l'interter trifase produce 8 kW diviso su 3 fasi . Quindi 8 diviso 3 = 2,7 KW circa per fase di potenza prodotta dal tuo inverter . Tu consumi 6kW solo da una fase . In quella fase hai a disposizione 2,7 kW di energia dal Sole . Il restante 3,3 KW dove lo prendi ? Dalla rete . Dalla Rete sicuramente !!! Però con questo che cosa vorresti dire/suggerire/insinuare ? Stiamo facendo i soliti giochini enigmistici ??? ---------------------------------------------------------------------------------- Il 25/6/2023 alle 16:49 , Sanka Giuliano ha scritto: L'inverter tende sempre a tenere una produzione bilanciata su tre fasi , quanto è d'obbligo per non sbilanciare la rete . Quindi non ti darà tutta la potenza 8kw su una sola fase perché tu vuoi tirare 8 kW su una fase . Ce un margine minimo di compensazione per lo sbilanciamento trifase che l'inverter senza cerca di autoregolarsi , che attualmente non ricordo quant'è . Discorso complessivo fuorviante (vero solo per l'Inverter in se stesso). Se la Richiesta di Utenza è di 8 kW tutti su 1 Fase (e se in quel momento anche l'Inverter Trifase produce 8 kW in tutto) allora dalla Rete, sulla singola Fase, verranno assorbiti i kW mancanti. Per la precisione : 8 kW richiesti sulla Fase dall'Utilizzatore - (8 kW inverter / 3) = 5,333333 kW assorbiti dalla Rete. Però Il Contatore di Scambio provvede a fare i suoi "calcoli" e in realtà COME PRELIEVO DALLA RETE NON VERRA' CONTABILIZZATO NULLA. Il Contatore di Scambio calcola algebricamente, con i segni + e - : (Fase 1 prelievo : + 5,333333) + (Fase 2 immissione : - 2,666666) + ( Fase 3 immissione : - 2,666666) = ZERO Quanto detto non è una mia opinione ma UN DATO DI FATTO . Modificato: 3 luglio 2023 da Maurizio Colombi Unificata la formattazione del testo.
del_user_125789 Inserita: 27 giugno 2023 Segnala Inserita: 27 giugno 2023 Quote Mai sentito (e naturalmente nemmeno visto) che venga richiesto di specificare con Documentazione lo Schema Utenze e men che meno quale sarà l'impiego di Energia (Prelievo o Immissione) sulle singole Fasi. Credo che non hai visto abbastanza . Quote Il Contatore di Scambio calcola algebricamente, con i segni + e - : (Fase 1 prelievo : + 5,333333) + (Fase 2 immissione : - 2,666666) + ( Fase 3 immissione : - 2,666666) = ZERO Il contatore non fai i conti logici che fai tu .Calcola con stesso segno per direzione della corrente . Se cambia il segno della corrente , cambia anche dove va a scrivere . 1.8.0 o 2.8.0 A1+ o A1 - . Quote Discorso complessivo fuorviante Puoi evitare certe uscite ? Grazie .
Semplice 1 Inserita: 27 giugno 2023 Segnala Inserita: 27 giugno 2023 (modificato) Ciao Sanka Giuliano Ho vista la tua risposta per cui non so che altro io posso dire. Diciamo che l'argomento è di natura Filosofica e ognuno rimane della propria idea ! -------------------------------------------------------------------- Io, con un Impianto FV da 9,6 kW (trifase) e il mio Contatore di Scambio siamo "pappa e ciccia" da quasi 10 anni. Il Contatore fa perfettamente il lavoro che ho spiegato e tutta la mia Contabilità Energetica (Bollette, Letture istantanee, Letture Mensili, Letture recepite dal GSE per i suoi calcoli del SSP) risulta perfettamente in linea con le aspettative. A questo punto, però, sorge una domanda indispensabile : Ma tu hai un tuo Impianto FV (che dovrebbe anche essere Trifase) con un Contatore Trifase che tu vai a verificare di tanto in tanto per vedere cosa ti indica nelle varie situazioni del momento sapendo quanto stai producendo (in Trifase) e quanto stai consumando (in Monofase)? Oppure ti basi su tue ipotesi personali o notizie raccolte in giro ? Per quanto risulta a me, non per sentito dire ma per aver eseguiti molti controlli di fatto, il funzionamento è quello che ho descritto. Comunque, se anche solo per ipotesi cosi non fosse, sarei stato immediatamente rovinato delle Bollette che mi sarebbero arrivate sin dal primo avviamento dell'Impianto FV (anno 2013) ---------------------------------------------------------------------- Sull'argomento, per quanto ne so io, non esistono pubblicazioni "ufficiali" di nessun tipo o emanazione ma, se tu possiedi qualche Riferimento Ufficiale, fammelo sapere e andrò a vedere che cosa viene detto e soprattutto chi è che lo dice. Modificato: 3 luglio 2023 da Maurizio Colombi Unificata la formattazione del testo.
del_user_125789 Inserita: 27 giugno 2023 Segnala Inserita: 27 giugno 2023 Quote qualche Riferimento Ufficiale, è questo il punto , che non esiste , quindi rimane tutto aria fritta . quindi non darlo come Quote non è una mia opinione ma UN DATO DI FATTO . Ma solo che è una tua opinione . Quello che tu dici è il calcolo fiscale in bolletta tra immessa e prelevata . Non i versi della corrente . Quella immessa che sia L1, L2 o L3 rimane immessa con 2.8.0 Quella prelevata che sia L1 , L2 , o L3 rimane prelevata . con 1.8.0 Quindi o il tuo contatore ha attivo la compensazione trifase , o i conti si fanno fiscalmente in bolletta . e fin che non ce un Quote Riferimento Ufficiale, Ci confrontiamo inutilmente . Anche perché tu scrivi anche tanto , quindi è anche un po impegnativo leggerti tutto e risponderti su tutto .
Semplice 1 Inserita: 27 giugno 2023 Segnala Inserita: 27 giugno 2023 (modificato) Ciao Sanka Giuliano Avere dei "confronti tecnici" con te è sempre estremamente stimolante. Posso arrischiarmi a dire "stimolante" oppure mi devo astenere dato che mi hai già bacchettato su un precedente "fuorviante" ? Io scrivo sicuramente almeno il minimo indispensabile (poi si constata sempre che bisognerebbe anche scrivere di più), che serve per tentare di circoscrivere l'area entro la quale è contenuta la problematica in discussione. Che tu non avessi tempo per leggere (come ora confermi tu stesso) e nemmeno per scrivere, era chiaro già da quando hai fatto nuovamente ingresso nel Forum un paio di mesi fa (dopo una lunga pausa di circa 10 anni). -------------------------------------------------------------------------------------- Il 27/6/2023 alle 21:49 , Sanka Giuliano ha scritto: Ma solo che è una tua opinione . Quello che tu dici è il calcolo fiscale in bolletta tra immessa e prelevata . Non i versi della corrente . Quella immessa che sia L1, L2 o L3 rimane immessa con 2.8.0 Quella prelevata che sia L1 , L2 , o L3 rimane prelevata . con 1.8.0 Quindi o il tuo contatore ha attivo la compensazione trifase , o i conti si fanno fiscalmente in bolletta . e fin che non ce un Confesso senza il minimo Imbarazzo : Purtroppo non riesco a capire nulla di quanto dici ! Conti fiscali in Bolletta tra immessa e prelevata ? Che vorresti dire ? ----------------------------------------------------------------------------------------------- Per quanto riguarda le mie "sicurezze" : Il 27/6/2023 alle 18:51 , Semplice 1 ha scritto: Per quanto risulta a me, non per sentito dire ma per aver eseguiti molti controlli di fatto, il funzionamento è quello che ho descritto. Se tu avessi letto quanto ho scritto ti poteva anche venire l'idea di chiedermi come avevo potuto fare i detti controlli. Ora, se tu me lo chiedessi, chiaramente non te lo dirò ! Non lo dirò neppure più avanti in questa discussione (poi vedremo forse, in seguito, in altre discussioni). Dunque tu puoi rimanere tranquillamente con le tue "sicurezze" e io rimango con le mie (dieci anni di "sicurezze" confermate ad ogni istante del giorno Fotovoltaico). Visto che tu hai detto (da qualche parte in una discussione) che fai l'Impiantista nei Cantieri : Il guaio sarà per quelli ai quali tu trasferirai le tue "sicurezze". Modificato: 3 luglio 2023 da Maurizio Colombi Unificata la formattazione del testo.
Alessio Menditto Inserita: 27 giugno 2023 Segnala Inserita: 27 giugno 2023 Ragazzi per favore non battibeccate, chi legge valuterà, le posizioni sono chiare.
Skidrow Inserita: 9 luglio 2023 Autore Segnala Inserita: 9 luglio 2023 Il 25/6/2023 alle 16:49 , Sanka Giuliano ha scritto: Certo che puoi , ma devi specificare a schema elettrico le utenze in prelievo . O non metti utenze in prelievo nello schema elettrico da presentare per le pratiche .? Se inerisci a schema utenza in prelievo monofase e presenti quello . In futuro se modifichi l'impianto , quindi sarà modificato anche lo schema elettrico per quanto riguarda le utenze in prelievo , dovresti aggiornare la pratica . l'interter trifase produce 8 kW diviso su 3 fasi . Quindi 8 diviso 3 = 2,7 KW circa per fase di potenza prodotta dal tuo inverter . Tu consumi 6kW solo da una fase . In quella fase hai a disposizione 2,7 kW di energia dal Sole . Il restante 3,3 KW dove lo prendi ? Dalla rete . L'inverter tende sempre a tenere una produzione bilanciata su tre fasi , quanto è d'obbligo per non sbilanciare la rete . Quindi non ti darà tutta la potenza 8kw su una sola fase perché tu vuoi tirare 8 kW su una fase . Ce un margine minimo di compensazione per lo sbilanciamento trifase che l'inverter senza cerca di autoregolarsi , che attualmente non ricordo quant'è . Se effettuo l'adeguamento dell'impianto domestico passando ad un impianto trifase manderò schema corretto al gestore di rete per aggiornare la pratica alla configurazione impiantistica più recente. Anche se mi rimane il dubbio su come rappresentare la configurazione d'impianto indicata nello schema "multifilare" che ho postato all'inizio della discussione mediante schema UNIFILARE.
del_user_311161 Inserita: 9 luglio 2023 Segnala Inserita: 9 luglio 2023 Quote mi rimane il dubbio su come rappresentare la configurazione d'impianto indicata nello schema "multifilare" che ho postato all'inizio della discussione mediante schema UNIFILARE. 😏 Ciao , questo che chiedi è l'ABC del mestiere , cosa non ti è chiaro nella conversione da multi filare a unifilare ? Tu sei un progettista ? Inizia a disegnare , poi esponi i tuoi dubbi con schema unifilare in allegato .
Skidrow Inserita: 11 luglio 2023 Autore Segnala Inserita: 11 luglio 2023 Il 9/7/2023 alle 18:40 , contattoNC ha scritto: 😏 Ciao , questo che chiedi è l'ABC del mestiere , cosa non ti è chiaro nella conversione da multi filare a unifilare ? Tu sei un progettista ? Inizia a disegnare , poi esponi i tuoi dubbi con schema unifilare in allegato . Questo è lo schema unifilare abbastanza semplificato che ho prodotto tramite solarius e che fa riferimento ad un classico impianto fotovoltaico trifase collegato a monte (lato rete) dell'interruttore generale del quadro di casa. Nel mio caso specifico, dal momento che il parallelo del ftv con la rete verrebbe fatto a valla (lato utente) del DG, lo schema unifilare va modificato in qualche modo per evidenziare ciò?
del_user_311161 Inserita: 11 luglio 2023 Segnala Inserita: 11 luglio 2023 (modificato) Quote dal momento che il parallelo del ftv con la rete verrebbe fatto a valla (lato utente) del DG, A valle DG stano le utenza in prelievo (casa), come hai già fatto Anche il fotovoltaico deve stare a valle DG Il tuo unifilare va bene così come lo hai fatto . Consiglio : Sposta SPD AC a Valle DG , lontano dal contatore di produzione . Inserisci portafusibili per SPD in DC in posizione che interrompono la tensione DC dai pannelli e liberano da tensione gli SPD DC . Vedo un magnetotermico 4poli in più, come lo chiamerai? Modificato: 11 luglio 2023 da contattoNC
mgaproduction Inserita: 11 luglio 2023 Segnala Inserita: 11 luglio 2023 Il 27/6/2023 alle 23:09 , Alessio Menditto ha scritto: Ragazzi per favore non battibeccate, chi legge valuterà, le posizioni sono chiare. Scusa ma non posso che rafforzare questa tua tesi pur essendo il classico "signor nessuno" qui nel forum. In questa discussione ci sono chiari esempi di "saccenza" e/o di "altezzosità" che rendono davvero aberrante leggere certi interventi... Non me ne vogliate...chi vuole intende intenda, gli altri...in camper.... Ma certe discussioni e certi atteggiamenti, per quanto io sappia perfettamente di essere molto OT e totalmente fuoriluogo, sono davvero fastidiosi da leggere e da percepire....
Skidrow Inserita: 12 luglio 2023 Autore Segnala Inserita: 12 luglio 2023 17 ore fa, contattoNC ha scritto: A valle DG stano le utenza in prelievo (casa), come hai già fatto Anche il fotovoltaico deve stare a valle DG Il tuo unifilare va bene così come lo hai fatto . Consiglio : Sposta SPD AC a Valle DG , lontano dal contatore di produzione . Inserisci portafusibili per SPD in DC in posizione che interrompono la tensione DC dai pannelli e liberano da tensione gli SPD DC . Vedo un magnetotermico 4poli in più, come lo chiamerai? Oltre all'interruttore DG che è 4 poli, per applicare quanto prescritto dalla Cei 0-21 ("in particolare, deve essere previsto un dispositivo a monte ed uno a valle del contatore M2") ho inserito un magntetotermico differenziale 4P a valle (lato impianto ftv) di M2 e un interruttore magnetotermico 4Pa monte (lato rete) di M2.
del_user_311161 Inserita: 12 luglio 2023 Segnala Inserita: 12 luglio 2023 Quote per applicare quanto prescritto dalla Cei 0-21 Quote deve essere previsto un dispositivo a monte ed uno a valle del contatore M2" mi puoi indicare la pagina del Cei -021 dove hai visto questo , grazie . Voglio dare un occhio anch'io
Skidrow Inserita: 12 luglio 2023 Autore Segnala Inserita: 12 luglio 2023 3 ore fa, contattoNC ha scritto: mi puoi indicare la pagina del Cei -021 dove hai visto questo , grazie . Voglio dare un occhio anch'io dai un'occhiata a pag 109 della cei 0-21 ed 2022
del_user_311161 Inserita: 12 luglio 2023 Segnala Inserita: 12 luglio 2023 Quote dai un'occhiata a pag 109 della cei 0-21 ed 2022 Fatto non ce . Ti sottolineo quali possono fare il sezionamento monte e valle contatore di produzione .non va aggiunto un altro (anche se male non fa ) perché non obbligatorio . Ma il sezionamento a valle può farlo DDG o DDI il sezionamento a monte può farlo 'eccetera' . Quindi il DG .
ilsolitario Inserita: 12 luglio 2023 Segnala Inserita: 12 luglio 2023 Essendo liberamente consultabile http://ceinorme.it https://www.ceinorme.it › docPDF Norma CEI 0-21:2022-03
Skidrow Inserita: 16 luglio 2023 Autore Segnala Inserita: 16 luglio 2023 Il 12/7/2023 alle 20:08 , contattoNC ha scritto: Fatto non ce . Ti sottolineo quali possono fare il sezionamento monte e valle contatore di produzione .non va aggiunto un altro (anche se male non fa ) perché non obbligatorio . Ma il sezionamento a valle può farlo DDG o DDI il sezionamento a monte può farlo 'eccetera' . Quindi il DG . Perfetto, grazie per le info.
chopin_ita Inserita: 18 luglio 2023 Segnala Inserita: 18 luglio 2023 Il 24/6/2023 alle 21:32 , Sanka Giuliano ha scritto: Non riesci ad auto consumare 6kW su quella fase . Quindi in piccola parte te lo dà il fotovoltaico , in grande parte lo prelevi .L'inverter non ti fa la compensazione Su 8 kW prodotti , hai a disposizione 1/3 per auto consumare , quindi 2,7 kW ( il mese di Luglio ). La potenza restante che ti manca per arrivare a 6kW , cioè 3,3 kW sarà prelevata dalla rete . Per renderti conto : Totale fabbisogno : 6 kW . Auto consumati : 2,7 kW Prelevati : 3,3 kW Immessi : 5,3 kW Basta vedere il rapporto tra immissione e fabbisogno , fai tu i conti Io sono in condizioni simili... ho una fornitura TRIFASE, un impianto domestico TRIFASE e un impianti fotovoltaico da 6 kW MONOFASE collegato alla L1 Da nessuna parte, ne dal portale di e-distribuzione ne dal portale del GSE è fatta menzione di quanto ho prelevato da una fase e quanto dall'altra o quanto ho immesso da una e dall'altra. Il fatto che se immetti su L1 e prelevi da L2 allora è come vendere la L1 e comprare la L2 è una leggenda, come è leggenda che su una fornitura trifase ho a disposizione un terzo della potenza su ogni fase... Chi mi istallo' l'impianto FV mise a preventiuvo inverter trifase proprio perchè avevo l'impianto trifase e mi fece lo stesso tuo ragionamento, sbagliando. Forse che sul display del contatore leggi l'immesso e il prelevato diviso per fasi? Se fosse come dici mi sarei rovinato economicamente.... visto che ho il FV sulla L1 e la wallbox sulla L3 Il contatore fa la somma algebrica delle potenze sulle 3 fasi e nettizza tutto.
del_user_311161 Inserita: 18 luglio 2023 Segnala Inserita: 18 luglio 2023 Quote visto che ho il FV sulla L1 e la wallbox sulla L3 Il contatore fa la somma algebrica delle potenze sulle 3 fasi e nettizza tutto. Concordo, una volta questo era un problema . La compensazione veniva attivata ad hoc in base alle tipologie di impianto . Adesso viene resa attiva di default . Quindi il problema non esiste più. 5 ore fa, chopin_ita ha scritto:
Semplice 1 Inserita: 19 luglio 2023 Segnala Inserita: 19 luglio 2023 Ciao chopin_ita & contattoNC Avevo abbandonata la Discussione, sia per il cortese invito di Alessio Menditto, sia per la evidente impossibilità di sfondare il muro del puro pregiudizio. Nel corso dei tempi (a partire dal 2013 quando mi era stato installato il mio FV Trifase da 9,6 kWp e montato il Contatore di Scambio Trifase elettronico di 1a generazione), ho fatti vari controlli sull'Impianto Generale (e tanto per rimanere in allenamento ne faccio anche almeno uno all'anno ancora ora) e avevo facilmente stabilito il reale funzionamento "contabile" del Contatore di Scambio. Ovviamente avendo l'Impianto Casa che era rimasto in Monofase (assorbimento su una sola delle 3 Fasi) il tutto era, ed è ancora, sbilanciatissimo ma non ha mai dato nessun tipo di problema. Il Contatore Trifase ha sempre fatto il suo lavoro di "mediatore energetico tra le 3 Fasi" correttamente come avevo descritto in Discussione. Dunque non si tratta di avere una opinione piuttosto che un'altra. Le cose stanno in un modo ben preciso e sono facilmente controllabili da chiunque possa/voglia fare degli adeguati controlli personali. Chi non ha la possibilità pratica di fare i detti controlli farebbe meglio a fidarsi di quanto viene detto da chi è (o almeno si dichiara) Esperto sul Campo. Questo almeno per arrestare, nei limiti del possibile, la continua proliferazione di notizie sbagliate e fuorvianti. Certo è che anche E-Distribuzione non farebbe un grande sforzo a scrivere due o tre righe striminzite di spiegazione nel suo Manuale del Contatore Trifase, ma evidentemente avrà il suo interesse nel continuare a non farlo !!!
Messaggi consigliati
Crea un account o accedi per commentare
Devi essere un utente per poter lasciare un commento
Crea un account
Registrati per un nuovo account nella nostra comunità. è facile!
Registra un nuovo accountAccedi
Hai già un account? Accedi qui.
Accedi ora