nikopoli Inserito: 26 giugno 2023 Segnala Inserito: 26 giugno 2023 Ciao a tutti, utilizzo un PLC per controllare due celle di carico di una confezionatrice per frutta ho dei problemi di vibrazioni non costanti che non posso eliminare, come posso filtrarle tramite software?
Livio Orsini Inserita: 26 giugno 2023 Segnala Inserita: 26 giugno 2023 Molto dipende a quale velocità devi misurare, perchè per eliminare le spurie da vibrazione si fa un passa basso, minore è la freqeunza di taglio, maggiore è la pulizia che si ottiene, però se la frequenza è molto bassa anche il tempo tra due misure si allunga. Altro metodo è l'analisi della derivata, ovvero scarti le misure dove la variazione rispetto alla precedente è maggiore di una certa soglia; così facendo elimini le vibrazioni. Inoltre dipende molto da quanto tempo l'oggetto di cui devi conoscere il peso rimane sulla cella di carico; se il tempo è suffcientemente lungo si può fare una media che, in pratica, elimina la gran parte dell'errore dovuto alle vibrazioni. Però per quanto si faccia dal punto di vista Sw un certo errore sarà sempre presente se ci sono vibrazioni. Dai qualche dato in più su come avviene la pesata e sui tempi.
nikopoli Inserita: 26 giugno 2023 Autore Segnala Inserita: 26 giugno 2023 Il ciclo avviene nel modo seguente due nastrini indipendenti riempono due vassoi al di sotto dei quali sono presenti le celle di carico, al raggiungimento 90% del peso impostato il o i nastrino/i iniziano a rallentare per far si che il quantità di frutta presente nel vassoio sia più precisa. Attualmente il PLC effettua 10 campionature a distanza di qualche decimo l'una dall'altra delle quali poi farò la media durante tutto il ciclo di pesatura, ma durante il ciclo l'espulsione del cestino piuttosto che altre situazioni mi portano a campionare un valore estremamente alto che mi va a far espellere il cestino con più o meno peso di quello che era impostato, il tempo non è cosi limitativo nel caso riuscissi ad avere un valore accurato. l'idea da te proposta di poter scartare un valore troppo diverso dal precedente potrebbe essere una buona soluzione, ma non avendo esperienza a riguardo non saprei come risolvere. Ovviamente ho già fatto tutto il possibile per far si che alle celle arrivino il minor numero di vibrazioni possibile.
Livio Orsini Inserita: 26 giugno 2023 Segnala Inserita: 26 giugno 2023 (modificato) Non è che hai molte scelte. La soluzione più praticabile mi sembra proprio quella di tener conto della velocità di crescita del peso. Inoltre si potrebbe mettere un filtro Hw passa basso su segnale analogico in uscita dalla cella. Alcuni amplificatori per celle di carico li hanno già conglobati, certo che si tratta di celle di un certo pregio. Modificato: 26 giugno 2023 da Livio Orsini
nikopoli Inserita: 26 giugno 2023 Autore Segnala Inserita: 26 giugno 2023 Sai dirmi quali funzioni possono aiutarmi a tenere conto della velocita di crescita del peso, cosi che possa documentarmi sul manuale?
p.fabio Inserita: 26 giugno 2023 Segnala Inserita: 26 giugno 2023 Non conosco Mitsubishi. Che amplificatore per celle di carico usi? molto spesso c'è un filtro da programmare(basso-medi-alto) al suo interno
Livio Orsini Inserita: 26 giugno 2023 Segnala Inserita: 26 giugno 2023 1 ora fa, nikopoli ha scritto: Sai dirmi quali funzioni possono aiutarmi a tenere conto della velocita di crescita del peso, cosi che possa documentarmi sul manuale? Non credo esistano funzioni pronte. Comunque è semplicissimo. tieni in memeria un buffer di 5 letture consecutive, e scarti l'eventuale lettura che si discosta molto dal trend di crescita. Oppure ad ogni lettura fai la differenza con il valore precedente e memorizzi un buffer scorrevole di 5 differeniali, scartando la lettura che eccede. Se vuoi ti descrivo più in dettaglio come farei io.
nikopoli Inserita: 26 giugno 2023 Autore Segnala Inserita: 26 giugno 2023 Se puoi spiegarmela più in dettaglio mi far stinun favore perché con Mitsubishi non so proprio dove sbattere la testa, oppure se hai un programma demo di esempio cerco di andarci dietro, grazie.
Livio Orsini Inserita: 26 giugno 2023 Segnala Inserita: 26 giugno 2023 Mitsubshi, come del resto anche altri PLC, non li uso più da oltre 20 anni. Io potrei solodesciverti la "meccanica" della funzione.
nikopoli Inserita: 27 giugno 2023 Autore Segnala Inserita: 27 giugno 2023 Si, grazie mi faresti un favore!
Livio Orsini Inserita: 27 giugno 2023 Segnala Inserita: 27 giugno 2023 Avrei bisogno di qualche dato in più: Tempo massimo di conversione del canale A/D Tempo di stabilizzazione della cella di carico. velocità dicarico dei frutti: cade un frutto alla o volta più frutti, in continuo o intervallati tempo tipico di riempimento vassoio Perchè per fare questo filtro è necessario campionare l'uscita della cella a tempo fisso e costante. Sarebbe gradito conoscere anche marca e tipo di cella di carico. Comunque ribadisco che il modo più affidabile per eliminare i problemi derivanti dalle vibrazioni consiste nel filtrare il segnale analogico direttamente nell'amlificatore della cella.
nikopoli Inserita: 28 giugno 2023 Autore Segnala Inserita: 28 giugno 2023 (modificato) Premettendo che la macchina in questione è per uso personale avevo dovuto optare per delle soluzioni economiche quindi il plc e le celle e gli amplificatori sono cinesi, ma per quanto riguarda le celle finchè le utilizzavo con arduino avevo un ottimo risultato forse anche dato dal hx711 che digitalizza subito il segnale... Di conseguenza Tempo massimo di conversione del canale A/D Non te lo so indicare posso dirti che le celle sono come fondo scala hanno 1000g in media i cestini li riempo a 600g Tempo di stabilizzazione della cella di carico Questo non è un problema se serve posso arrivare anche ad un secondo attualmente è circa 5 decimi velocità di carico dei frutti: cade un frutto alla o volta più frutti, in continuo o intervallati Il riempimento è continuo e fino all 80% del peso impostato vado alla massima velocità del nastro successivamente riduco esponenzialmente al aumentare del peso, possono cadere più frutti alla volta ( trattandosi di susine pesano circa 5 grammi l'una) nella fase finale del riempimento possono caderne al massimo 2 insieme che è la meta della precisione che mi viene richiesta sul cestino tempo tipico di riempimento vassoio circa 5-6 secondi che se vado ad eliminare tutte le varie attese che ho messo in giro per cercare di sopperire a questi sbalzi di peso sono circa 4-5s marca delle celle non te la so dire posso dirti che le celle sono come fondo scala hanno 1000g in media i cestini li riempo a 600g e non penso il mio amplificatore (https://www.amazon.it/Amplificazione-Trasmettitore-trasmettitore-pesatura-amplificazione/dp/B088T58FPZ/ref=asc_df_B088T58FPZ/?tag=googshopit-21&linkCode=df0&hvadid=499035891992&hvpos=&hvnetw=g&hvrand=8744735677448515921&hvpone=&hvptwo=&hvqmt=&hvdev=c&hvdvcmdl=&hvlocint=&hvlocphy=20543&hvtargid=pla-1189054275537&psc=1) mi permetta di filtrare, dovrei informarmi meglio o nel caso sostituirlo con qualcosa di più professionale. Modificato: 28 giugno 2023 da nikopoli
Livio Orsini Inserita: 29 giugno 2023 Segnala Inserita: 29 giugno 2023 7 ore fa, nikopoli ha scritto: ma per quanto riguarda le celle finchè le utilizzavo con arduino avevo un ottimo risultato forse anche dato dal hx711 che digitalizza subito il segnale... Sei sicuro che si tratti di vibrazioni meccaniche e non di disturbi elettrici? Perchè l'interfaccia seriale di questa scheda è insensibile ai disturbi di tipo elettrico ma, se la pesata fosse afflitta da vibrazioni di tipo meccanico, avresti egualmente distrubi sulla misura. prima di imbarcarti con medie ed altre sofisticazioni, che non risolverebbero completamente il problema,verifica bene l'origine ed il tipo di disturbo. Hai scritto che il problema di errata misura lo hai durante il ciclo di espulsione. Verifica che non ci siano elettrovalvole, relè, motori od altro che genererino disturbi elettrici. Il 26/6/2023 alle 12:56 , nikopoli ha scritto: perché con Mitsubishi non so proprio dove sbattere la testa, poi scrivi: 7 ore fa, nikopoli ha scritto: quindi il plc e le celle e gli amplificatori sono cinesi, Il PLC è Mitsubishi o è cinese? Io per 2 o 3 giorni non avrò molto tempo da dedicare al tuo problema, nel frattempo verifica quanto ho scritto prima e, possibilmente, descrivi cosa avviene durante il ciclo di espulsione dove, sembrerebbe, tu abbia i problemi di errate misure. Descrivi gli attuatori coinvolti e come sono azionati.
nikopoli Inserita: 29 giugno 2023 Autore Segnala Inserita: 29 giugno 2023 (modificato) Si sono sicuro per due motivi, il primo è che il PLC è a 50cm dalle celle e ho utilizzato cavi profibus schermati per effettuare i collegamenti, il secondo è che se utilizzo un solo nastro e cella alla volta il tutto funziona perfettamente, il problema sorge quando nel vassoio a fianco cade una grande quantità di frutta da fare vibrare la cella oppure viene espulso il cestino La macchina funziona così ha un nastro per l'alimentazione dei cestini vuoti i cestini arrivati nella zona di carico vengono spinti da un cilindro pneumatico che espelle il cestino pieno e lascia il nuovo I cestini vuoti posizionati sulle celle vengono riempiti da due distini nastrini la cui velocità è modulabile e a bordo dei quali ci sono altri cilindri pneumatici che fanno si che una volta che il cestino è quasi pieno riducono la quantità di frutta che può passare contemporaneamente praticamente riducono la larghezza del nastrino La macchina l'ho usata per un anno a un solo nastrino e non avevo problemi se non quelli del tempo ciclo a quel punto avevo raddoppiato ho dimezzato i tempi ma ho perso precisione per questi motivi Il PLC è un clone di Mitsubishi fx2 e lo programmo con gxworks2 Comunque tranquillo posso aspettare, intanto grazie mille per l'aiuto Modificato: 29 giugno 2023 da nikopoli
Stefano Dellanoce Inserita: 29 giugno 2023 Segnala Inserita: 29 giugno 2023 Sembra una stupidaggine, ma se una delle cause è il cilindro che espelle il cestino, per esempio, quando questo si attiva NON leggere il peso, salta la lettura e non tenerne conto. Poi aspettare SOLO 5 decimi per la stabilizzazione di un peso mi sembra pochissimo. Già solo che la tua susina "cade", devi mettere in conto il rimbalzo della cella. Meccanicamente parlando una qualsiasi attrezzatura ha bisogno di molto più tempo. Io rimango sempre sul mezzo secondo ma se voglio la precisione assoluta vado anche oltre. Poi, come ti ha scritto Livio, hai due metodi: o fai più letture e fai la media o ogni lettura che fai controlli l'incremento (ma se sono susine di diverso peso la vedo dura). Altra cosa che puoi fare è contare i pezzi con una semplice fotocellula (ma anche con un microswitch o (addirittura) con un accelerometro sulla cella (si accorge della "caduta" del frutto). Avrai già una media di quanti frutti entrano nel cestino, no? Combini il numero di frutti col peso misurato e sai di quanto sei distante dalla precisione. Poi con la tua esperienza Arduino hai già un know how notevole quindi non dovrebbe essere un problema.
nikopoli Inserita: 29 giugno 2023 Autore Segnala Inserita: 29 giugno 2023 È una soluzione che aiuta ed ho già testato, ma evitare la lettura durante l espulsione implica fermare il tutto e ciò vuol dire perdere 2 secondi di tempo ciclo, e non mi risolve completamente il problema in quanto ci sono altre situazioni in cui mi si presenta il problema, io effettuo già una media come descritto precedentemente, mi interesserebbe capire come fare a scartare da questa media ad esempio i due valori che differiscono dagli altri di più di 100 grammi o 200 perché queste vibrazioni mi danno valori di tipo un chilo in più o in meno e quindi mi falsano il peso finale... Quando sono in meno l'attesa fa sì che nel caso il nastrino riparta ed effettuo il riempimento corretto ma quando lui è già ad esmpio a 500 grammi e mi sballa una lettura e gli fa vedere un 400 grammi magari lui mi butta altri 100 grammi di susine e io alla fine ho un cestino troppo pieno che non ho modo di svuotare se non a mano... Non ho modo di contare le susine in modo pratico ed economico...
Livio Orsini Inserita: 29 giugno 2023 Segnala Inserita: 29 giugno 2023 Prova a fare una cosa semplicissima. Se il nuovo valore differisce dal precedente di oltre +/- 50g (ad esempio),lo scarti e ripeti la lettura immediatamente. Comunque io non scarterei l'ipotesi di disturbi elettrici causati da elettrovalvole o altro caricoimpulsivo.
nikopoli Inserita: 3 luglio 2023 Autore Segnala Inserita: 3 luglio 2023 Scusate, ma sono stato via qualche giorno, io attualmente faccio la media così. Qualcuno che sa usare il programma saprebbe indicarmi in che modo e con quali funzioni potrei fare quanto mi è stato suggerito da Livio? Io cosi poi in base alle vostre indicazioni cerco di informarmi sul manuale se ancora non conosco le funzioni. Grazie mille a tutti in anticipo.
nikopoli Inserita: 6 luglio 2023 Autore Segnala Inserita: 6 luglio 2023 In alternativa ci sarebbe qualcuno che può indicarmi come farebbe con tia portal cosi che possa avere una linea guida? Grazie.
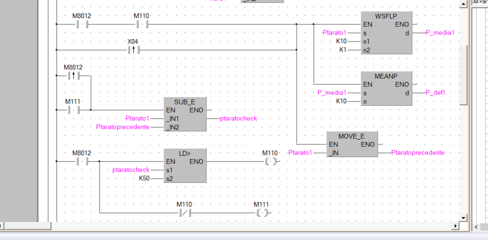
Simone.Salarsi Inserita: 7 luglio 2023 Segnala Inserita: 7 luglio 2023 premetto che non conosco minimamente mitsubishi nè i suoi cloni o simili, ma per curiosità ho guardato quell'istruzione WSFLP ed il manuale la indica come "Word Shift Left" come fa ad uscire la media da un word shift?
nikopoli Inserita: 7 luglio 2023 Autore Segnala Inserita: 7 luglio 2023 (modificato) Questo è quello che ho fatto Modificato: 7 luglio 2023 da nikopoli
Simone.Salarsi Inserita: 10 luglio 2023 Segnala Inserita: 10 luglio 2023 ok, avevi omesso parte del software per cui non capivo la media. comunque un'idea di base per seguire il suggerimento di Livio potrebbe essere questa: - crei una variabile di controllo dello stesso tipo di Ptarato1 ( immagino sia il valore letto dalla cella di carico) che contiene il valore della lettura precedente. - Sul fronte di M8012 calcoli il valore assoluto della differenza tra Ptarato1 e Ptarato1_precedente, quindi differenza := ABS(Ptarato1-Ptrarato1_precedente); - subito dopo effettui il controllo rispetto alla tolleranza massima che ti sei prefissato ( i +/- 50g dell'esempio o quello che ti fa comodo) Quindi se differenza > tolleranza, allora esegui immediatamente una nuova lettura e ripeti il passaggio precedente. Altrimenti se la differenza è dentro la tolleranza, aggiorni Ptarato1_precedente con il dato attuale e poi carichi Ptarato1 nelle word da shiftare e fai la media. Quindi Ptarato1_precedente := Ptarato1; e poi di seguito esegui le operazioni che stai già facendo ora.
nikopoli Inserita: 11 luglio 2023 Autore Segnala Inserita: 11 luglio 2023 grazie mille ci provo e ti faccio sapere!
nikopoli Inserita: 11 luglio 2023 Autore Segnala Inserita: 11 luglio 2023 Ci ho provato, ma essendo un neofita non sono sicuro che il programma che ho eseguito rispecchi la logica da te descritta, provo a descriverti cosa penso di aver fatto e ti chiederei se gentilmente puoi verificare se è corretto. Sul fronte di salita del m8012 eseguo (ptarato-ptaratoprecedente)=ptaratocheck col contatto m8012(è giusto o devo eseguirla in un altro momento la comparazione) verifico che ptarato check non sia maggiore di 50: se è minore attivo m110 che in serie a m8012 mi shifta la word per la media e mi aggiorna il p tarato precedente(l'aggiorno anche a inizio ciclo per riportare ptaratoprecedente a 0 sfruttando il fronte di salita di x04) nel caso ptaratocheck fosse maggiore di 50 mi attiva m111 che esegue una nuova sottrazione. Sapresti dirmi dove sto sbagliando?
Simone.Salarsi Inserita: 16 luglio 2023 Segnala Inserita: 16 luglio 2023 M8012 cos'è ? una cosa che non vedo è calcolare il valore assoluto della sottrazione. Se il Ptarato1 viene falsato e dovesse essere inferiore al valore precedente di oltre 50g non te ne accorgeresti con il solo confronto che hai adesso ( risulterebbe un valore negativo, quindi ptaratocheck > di K50 non potrebbe mai verificarsi) A questo punto o fai due confronti (sia maggiore che minore) o calcoli il valore assoluto della differenza.
Messaggi consigliati
Crea un account o accedi per commentare
Devi essere un utente per poter lasciare un commento
Crea un account
Registrati per un nuovo account nella nostra comunità. è facile!
Registra un nuovo accountAccedi
Hai già un account? Accedi qui.
Accedi ora