gio 64 Inserito: 18 ottobre 2023 Segnala Inserito: 18 ottobre 2023 ciao, mi hanno dato un alimentatore della terraneo modello 672 . per collegamento a primario non ce problemA (230 VOLT). Per il secondario come devo comportarmi ?ho 4 morsetti contrassegnati come -.+ simbolo alternata e +j . come mi devo comportarmi ? graziie
Maurizio Colombi Inserita: 18 ottobre 2023 Segnala Inserita: 18 ottobre 2023 52 minuti fa, gio 64 ha scritto: come devo comportarmi ? Per far cosa? Per sostituirlo ad un altro alimentatore da citofono? in ogni modo: tra i morsetti + e - avrai circa 8 VCC tra i morsetti ~ e - avrai circa 12 VAC il morsetto +j serve per alcune funzioni particolari, ma è identico al +
gio 64 Inserita: 19 ottobre 2023 Autore Segnala Inserita: 19 ottobre 2023 devo sostituirlo con un altro. è stato tolto da un altra persona che non si fa piu vedere e adesso hanno chiesto a me se posso aiutarli . quindi devo sapere quali sono i fili . so che deve alimentare un citofono con un pulsante il quale apre una porta con .. serratura elettrica . grazie
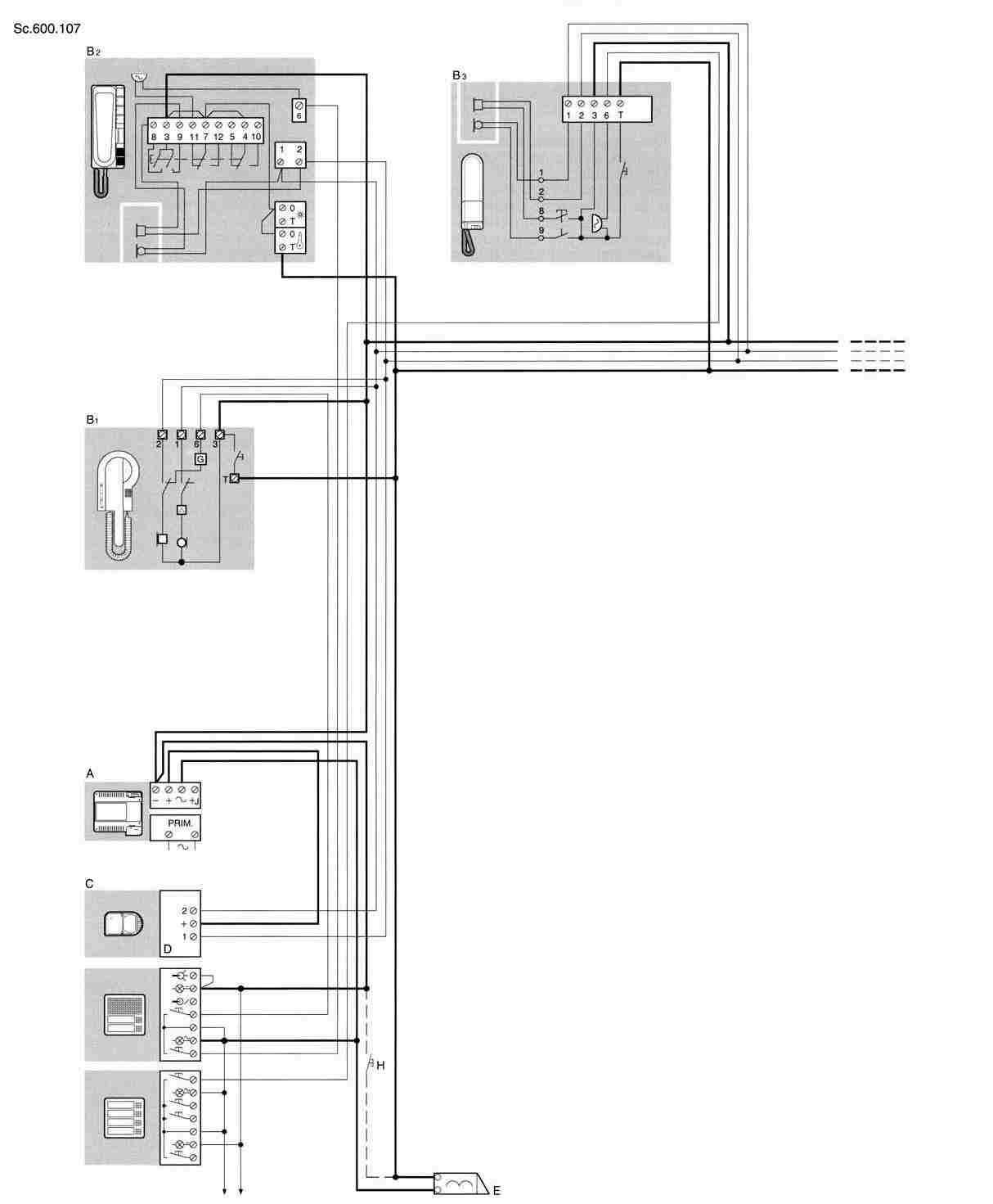
Maurizio Colombi Inserita: 19 ottobre 2023 Segnala Inserita: 19 ottobre 2023 Purtroppo se non hai riferimenti scritti del precedente collegamento dei fii ai morsetti dell'alimentatore, non puoi far altro che identificarli. Abbiamo dei seri problemi ad identificare i conduttori negli impianti elettrici ( dove almeno c'è qualche consiglio da seguire) figuriamoci nei citofoni dove ognuno fa quello che vuole. Se ti può essere utile, cerca "schema Tersystem" e troverai lo schema riportato sotto.
max.bocca Inserita: 19 ottobre 2023 Segnala Inserita: 19 ottobre 2023 Negli impianti lt di quella generazione, hanno il + che va direttamente al porter, il - deve arrivare ai citofoni interni, al pulsante apri porta e alla lampadina, il 12Vac (simbolo alternata) va all all'elettro serratura e lampadina. Spero di essere stato chiaro, questa è la filosofia se non c'è il rele per conversazione segreta tra interni e cose varie. La differenza tra + e +j è la presenza di una induttanza per quando si usa intercomunicante.
gio 64 Inserita: 17 novembre 2023 Autore Segnala Inserita: 17 novembre 2023 ho risolto grazie a tutti voi che mi hanno aiutato
Messaggi consigliati
Crea un account o accedi per commentare
Devi essere un utente per poter lasciare un commento
Crea un account
Registrati per un nuovo account nella nostra comunità. è facile!
Registra un nuovo accountAccedi
Hai già un account? Accedi qui.
Accedi ora