Jago Inserito: 15 febbraio 2024 Segnala Inserito: 15 febbraio 2024 Ciao a tutti, sto realizzando un alimentatore duale per un amplificatore in classe A. Avrei una domanda sicuramente banale, ma a cui non ho trovato risposta. Ho per le mani un grosso toriodale con il center tap, è possibile usarlo in questo caso mettendo in comune il centrale con i due rami o è obbligatorio avere i due secondari indipendenti? Se sì, controindicazioni? Se no, perchè? Grazie a tutti.
Livio Orsini Inserita: 15 febbraio 2024 Segnala Inserita: 15 febbraio 2024 36 minuti fa, Jago ha scritto: Se sì, controindicazioni? Se no, perchè? Mettendo in comune le alimentazioni ptresti avere fenomeni di diafonia trai due e, se l'alimentatore non è più che stabile, la presa di carico di un canale si ripercuote anche sull'altro. Nel tuo caso, visto che ti limiti al raddrizzamento e filtraggio, può succedere. Pensa a colpi di cassa su di un canale, con volume abbastanza alto; ad ogni colpo c'è un gradino di assorbimento di corrente su quel canale che abbassa la tensione su entrambi i canali. Poi c'è il problema di come sono configurati i canali di ingresso perchè, in questo caso, i comuni dei due canali sono anche comuni tra loro. Devi valutare tu come stanno le cose. Spesso si usa un solo alimentatore per entrambi i canali, però il tutto è previsto nella progettazione del sistema.
Jago Inserita: 15 febbraio 2024 Autore Segnala Inserita: 15 febbraio 2024 Grazie Livio per la celere risposta... chiara ed esaustiva. Cercherò un nuovo toroidale con doppio avvolgimento secondario, peccato!
NovellinoXX Inserita: 15 febbraio 2024 Segnala Inserita: 15 febbraio 2024 (modificato) 1 ora fa, Jago ha scritto: è possibile usarlo in questo caso mettendo in comune il centrale con i due rami o è obbligatorio avere i due secondari indipendenti? Devi usare un toroidale con secondari indipendenti perchè i due circuiti hanno in comune la massa dopo il filtraggio (star-gnd). Con i secondari a presa centrale si usa un'altra circuitazione per ottenere la continua, più semplice, ma necessita di maggiore capacità di filtraggio (almeno il doppio). Se vuoi che un picco di corrente su un canale non si ripercuota sull'altro, devi usare due alimentazioni separate, quindi devi duplicare totalmente quel circuito, uno per il canale "A", uno per il canale "B". In pratica devi realizzare un "DUAL-MONO" Modificato: 15 febbraio 2024 da NovellinoXX
Ctec Inserita: 15 febbraio 2024 Segnala Inserita: 15 febbraio 2024 Se vuoi usare un secondario con presa centrale, basta una piccola modifica, Il centrale va alla massa, i due capi del secondario ad un solo raddrizzatore, poi vai ai condensatori di livellamento. Ovviamente non è un dual-mono, ma non lo è neppure lo schema sopra. Magari si può migliorare la separazione tra i canali se dopo le prime due coppie di condensatori separi le alimentazioni per i due canali con resistenze e condensatori separati. Questi fanno da rete RC passabasso, e separandoli migliorerai sicuramente la separazione, anche se preferirei delle induttanze alle resistenze.
Livio Orsini Inserita: 16 febbraio 2024 Segnala Inserita: 16 febbraio 2024 19 ore fa, Ctec ha scritto: anche se preferirei delle induttanze alle resistenze. Concordo!
patatino59 Inserita: 16 febbraio 2024 Segnala Inserita: 16 febbraio 2024 Secondo me stiamo confondendo l'alimentazione duale dello schema proposto, per la quale si può usare il trasformatore a tre fili, con un solo ponte, e l'alimentazione separata per i due canali, citata da Livio, che però prevedrebbe 4 alimentazioni separate e non due, due positive e due negative.
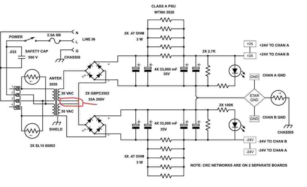
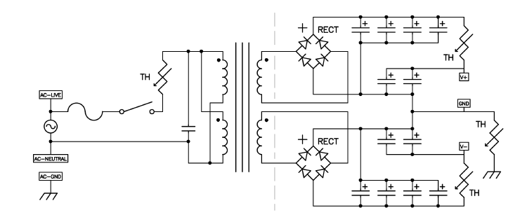
Jago Inserita: 16 febbraio 2024 Autore Segnala Inserita: 16 febbraio 2024 Tutto chiaro. Ho trovato due immagini che credo sintetizzino quanto riassunto da Patatino59. Grazie per l'aiuto. Nel mio caso cercherò di trovare un toroidale con doppia uscita separate...
Ctec Inserita: 17 febbraio 2024 Segnala Inserita: 17 febbraio 2024 Scusate, ma per me lo schema sotto non porta alcun vantaggio. Se poi il trasformatore lo hai già, col trucco dei filtri LC hai miglior separazione tra i canali, simile a un dual mono.
NovellinoXX Inserita: 17 febbraio 2024 Segnala Inserita: 17 febbraio 2024 (modificato) 1 ora fa, Ctec ha scritto: Scusate, ma per me lo schema sotto non porta alcun vantaggio Concordo, quelle due sezioni (V+ e -V) servono a creare l'alimentazione "duale" per i due rami di un amplificatore a simmetria complementare; la separazione per simulare un dual mono non si fa in questo modo. Modificato: 17 febbraio 2024 da NovellinoXX
Livio Orsini Inserita: 18 febbraio 2024 Segnala Inserita: 18 febbraio 2024 Il 16/2/2024 alle 15:48 , Jago ha scritto: Ho trovato due immagini che credo sintetizzino quanto riassunto da Patatino59. Ma devi alimentare un amplificatore singolo (mono) o 2 amplificatori (stereo)? Perchè se i canali sono 2 non va bane quello che intendi fare.
NovellinoXX Inserita: 18 febbraio 2024 Segnala Inserita: 18 febbraio 2024 Mahhh.... il quesito iniziale era un altro....
Livio Orsini Inserita: 18 febbraio 2024 Segnala Inserita: 18 febbraio 2024 23 minuti fa, NovellinoXX ha scritto: il quesito iniziale era un altro.... Se non chiarisce cosa deve alimentare, rimangono solo congetture con poco fondamento.
NovellinoXX Inserita: 18 febbraio 2024 Segnala Inserita: 18 febbraio 2024 Il 15/2/2024 alle 10:10 , Jago ha scritto: sto realizzando un alimentatore duale per un amplificatore in classe A Il 15/2/2024 alle 10:10 , Jago ha scritto: Ho per le mani un grosso toriodale con il center tap, è possibile usarlo in questo caso mettendo in comune il centrale con i due rami o è obbligatorio avere i due secondari indipendenti?
Jago Inserita: 18 febbraio 2024 Autore Segnala Inserita: 18 febbraio 2024 La necessità è un unico alimentatore duale +24/0/-24 per alimentare i due canali (stereo) di un amplificatore a MOSFET in classe A, ognuno dei quali appunto ha bisogno di +24 e -24 e il GND in un centro stella unico.
Livio Orsini Inserita: 18 febbraio 2024 Segnala Inserita: 18 febbraio 2024 A questo punto vale quello che ti ho scritto nel primo messaggio e quello che ti ha scritto Ctec nel suo primo messaggio. Metti il centrale degli avvolgimenti a massa, Usa un unico ponte con 2 condensatori di livellamento: uno tra positivo e massa e l'altro tra negativo e massa. Poi tramite 4 induttanze di filtro, 2 sul positivo e 2 sul negativo, separi i 2 canali. In pratica realizza 4 filtri "p greco" che oltre a filtrare, separano le alimentazioni per i 2 amplificatori. Il centrale del traformatore, oltre ad essere lo zero volt, funge da centro per le masse.
Jago Inserita: 19 febbraio 2024 Autore Segnala Inserita: 19 febbraio 2024 Grazie Livio, e a tutti quanti... Chiaro! procedo come suggerito. Buona gionrata!
Messaggi consigliati
Crea un account o accedi per commentare
Devi essere un utente per poter lasciare un commento
Crea un account
Registrati per un nuovo account nella nostra comunità. è facile!
Registra un nuovo accountAccedi
Hai già un account? Accedi qui.
Accedi ora