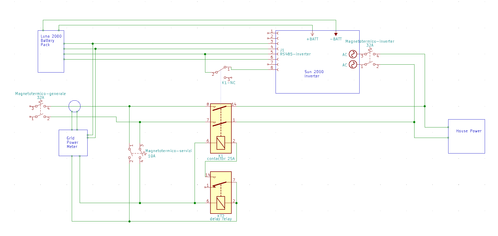
Max.me Inserito: 4 ottobre 2024 Segnala Inserito: 4 ottobre 2024 Ho recentemente installato un sistema fotovoltaico Huawei con la sua batteria e stavo valutando il sistema di backup che propongono. La soluzione però impone l'utilizzo di una linea separata con utenze "privilegiate", cosa che richiede una modifica impegnativa all'impianto. Vedendo lo schema della backup-box di Huawei ed il suo principio di funzionamento, è facile costruirne una versione alternativa che permetta di utilizzare il fotovoltaico come backup senza dover modificare l'impianto con le linee privilegiate. Lo schema che proverò a realizzare è questo in figura che banalmente introduce un contattore che seziona la rete quando è in blackout, ed un relè di ritardo per reinserire la rete al termine del blackout. Chiaramente un contatto di servizio del contattore servirà per la segnalazione dello stato di backup all'inverter. Rispetto alla backup box Huawei manca di due cose: un secondo contattore di sicurezza (che mi pare non sia richiesto per le potenze civili attorno ai 10kW) ed il contattore di messa a terra del neutro, anche questo non necessario per la nostra normativa. A breve monterò un circuito di prova per testarne la funzionalità, ho però un quesito che sottopongo al forum (oltre al circuito), avere un relè e un contattore sempre alimentati necessita di accorgimenti per la protezione da eventuali incendi degli attuatori ? La backup-box di Huawei (che funziona allo stesso modo) non sembrerebbe esporre il problema essendo tutta in metallo, mentre il mio circuito potrebbe stare nel quadro (bastano 3-4 moduli). Voi che ne pensate ? Saluti
Max.me Inserita: 11 aprile 2025 Autore Segnala Inserita: 11 aprile 2025 oggi ho messo in funzione lo schema, e lavora su un quadro normale. Al momento regge e lavora correttamente.
gio.funny Inserita: 20 aprile 2025 Segnala Inserita: 20 aprile 2025 Ciao, non sono un progettista quindi parlo solo come installatore. Il circuito che hai fatto in linea teorica và bene (il backup huawei ha 3 contattori ma anche 2 bastano)...se non fosse che non è "certificato". Fino a pochi anni fà erano gran pochi i sistemi di backup approvati perché devono garantire delle sicurezze. Ciao
Max.me Inserita: 28 aprile 2025 Autore Segnala Inserita: 28 aprile 2025 In realtà non credo ci sia necessaria la certificazione (i singoli componenti lo sono), in quanto il circuito deve rispondere alla cei 0-21. Quindi dovrebbe bastare una dichiarazione di conformità a quella norma. E da quel punto di vista lo schema ricalca quello di fig.12 o 13 della norma, dove il, DDI dovrebbe essere proprio il sistema a teleruttore riportato. La stessa norma lo specifica al punto 8.2.2. Credo che però vada prevista la messa a terra del neutro nel funzionamento a isola, per evitare di trasformare l'impianto da TT a IT.
Simone Baldini Inserita: 28 aprile 2025 Segnala Inserita: 28 aprile 2025 Ma l'uscita dell'inverter della linea privilegiata backup è la stessa della connessione in rete? Io l'ho sempre vista divisa.
Max.me Inserita: 30 aprile 2025 Autore Segnala Inserita: 30 aprile 2025 Il 28/04/2025 alle 13:44 , Simone Baldini ha scritto: Ma l'uscita dell'inverter della linea privilegiata backup è la stessa della connessione in rete? Io l'ho sempre vista divisa. Nello schema appare come fosse la stessa in realtà negli schemi con backup-box una parte dell'impianto (quella non privilegiata) rimarrebbe sulla linea a monte del contattore. Semplicemente tutto l'impianto verrebbe collegato sul circuito di backup.
Stefano1979a Inserita: 10 maggio 2025 Segnala Inserita: 10 maggio 2025 Ciao Max.me Come va la tua esperienza con il backup “artigianale”? Vorrei realizzarlo anche io, avresti lo schema finale inclusivo della messa a terra del neutro ? infine, quali componenti, marca e modello hai adoperato ? ti ringrazio in anticipo
Max.me Inserita: 13 maggio 2025 Autore Segnala Inserita: 13 maggio 2025 Allora il sistema funziona e non da problemi al momento. Non ho avuto blackout reali ma solo simulati staccando il contatore o il magnetotermico generale. E' abbastanza impressionante poterlo fare e vedere che a batteria carica tutto riparte quasi istantaneamente. I componenti che ho adoperato li ho acquistati su aliexpress e sono della serie EARU EACT-2P-32A 2NO. Comperati per fare la prova e funzionano bene. Ora pensavo di passare a degli ABB e modificare un po lo schema per includere la messa a terra sul neutro. In questo caso però acquisterei un 4 poli ESB25-22N-06 con 2 contatti NO e 2 NC così che uso questi ultimi due uno per mettere a terra il neutro in isola e, l'altro, come contatto di segnale per l'inverter (il K1-NC per intendersi, anche se è un contatto di potenza non dovrebbe cambiare molto ). In questo modo non dovrei nemmeno aggiungere il contatto di servizio del contattore (sui 25A ABB ha solo contattori quadripolari a 3 moduli). Lo schema potrebbe essere questo, il deviatore del neutro sarebbe ovviamente realizzato con uno dei due contatti NC: Così si riporterebbe il funzionamento in isola (durante il blackout) ad un sistema TN, e non IT come nello schema precedente. Anche se il sistema IT è intrinsecamente più sicuro del TN, se dotato di un controllo di isolamento che però mi sembrerebbe eccessivo per un uso domestico. Forse servirebbe un ulteriore relè per anticipare l'apertura del K1-NC rispetto all'intervento ritardato di KT2. Forse farò delle prove per vedere cosa cambia. Ciao
Stefano1979a Inserita: 17 maggio 2025 Segnala Inserita: 17 maggio 2025 Il 13/05/2025 alle 19:52 , Max.me ha scritto: Allora il sistema funziona e non da problemi al momento. Non ho avuto blackout reali ma solo simulati staccando il contatore o il magnetotermico generale. E' abbastanza impressionante poterlo fare e vedere che a batteria carica tutto riparte quasi istantaneamente. I componenti che ho adoperato li ho acquistati su aliexpress e sono della serie EARU EACT-2P-32A 2NO. Comperati per fare la prova e funzionano bene. Ora pensavo di passare a degli ABB e modificare un po lo schema per includere la messa a terra sul neutro. In questo caso però acquisterei un 4 poli ESB25-22N-06 con 2 contatti NO e 2 NC così che uso questi ultimi due uno per mettere a terra il neutro in isola e, l'altro, come contatto di segnale per l'inverter (il K1-NC per intendersi, anche se è un contatto di potenza non dovrebbe cambiare molto ). In questo modo non dovrei nemmeno aggiungere il contatto di servizio del contattore (sui 25A ABB ha solo contattori quadripolari a 3 moduli). Lo schema potrebbe essere questo, il deviatore del neutro sarebbe ovviamente realizzato con uno dei due contatti NC: Così si riporterebbe il funzionamento in isola (durante il blackout) ad un sistema TN, e non IT come nello schema precedente. Anche se il sistema IT è intrinsecamente più sicuro del TN, se dotato di un controllo di isolamento che però mi sembrerebbe eccessivo per un uso domestico. Forse servirebbe un ulteriore relè per anticipare l'apertura del K1-NC rispetto all'intervento ritardato di KT2. Forse farò delle prove per vedere cosa cambia. Ciao Ciao Max.me Grazie Ho ordinato i componenti, lo realizzerò anche io. Ho un impianto da 6kW quindi penso di prendere un contattore 32A. Metterò un secondo contattore per il segnale con inverte, giusto per sicurezza. Un ultima domanda, per quando riguarda il segnale per l’inverter, se capisco bene quando funziona ad isola si cortocircuita 5-8 (credo che il il 5 sia GND), quando connesso alla rete è aperto. Corretto ? grazie stefano
Max.me Inserita: 22 maggio 2025 Autore Segnala Inserita: 22 maggio 2025 (modificato) Si il 5-8 rimane aperto per segnalare la rete e chiuso segnala la mancanza. Per attivare la modalità in isola però non basta, devi anche attivare la modalità off-line sulla configurazione dell'inverter. Solo se è attivata l'inverter riparte dopo il blackout. Viceversa non succede nulla e rimane tutto spento. Modificato: 22 maggio 2025 da Max.me
Stefano1979a Inserita: 28 maggio 2025 Segnala Inserita: 28 maggio 2025 E come cambi la configurazione dell’inverter, a mano ? strano… come fa la backup box originale ? Dalle sue istruzioni non mi sembra che adoperi altri segnali /collegamenti verso l’inverter. hai verificato se attivando l’impostazione black box sull’inverter quest’ultimo ragiona da solo leggendo lo stato dei pin 5-8 ?
Max.me Inserita: 28 maggio 2025 Autore Segnala Inserita: 28 maggio 2025 E' quella "l'impostazione black box" da attivare, solo che si chiama "Modalità non in rete", poi puoi impostarla su manuale o automatico e fino a che capacità di batteria. Non è che la devi fare ogni volta che c'è il black-out senno che backup è ! Il parametro è quello in figura allegata, è chiaro che devi entrare nella configurazione con l'account di installatore.
Max.me Inserita: 10 giugno 2025 Autore Segnala Inserita: 10 giugno 2025 Test real time del circuito. Stasera si è verificato il primo vero blackout improvviso. Il circuito ha reagito perfettamente ed è entrato in funzione senza alcuna esitazione. Devo dire che è abbastanza impressionate ritrovarsi ad essere l'unico appartamento illuminato in una via completamente buia. Comunque dal test devo confermare che è necessario ripristinare la messa a terra del neutro perché alcuni luci (led) da spente mantengono un flebile bagliore, col funzionamento in isola.
fperino Inserita: 13 giugno 2025 Segnala Inserita: 13 giugno 2025 Ciao Max Se volessi fare un sistema manuale? Questo per fare in modo che se la rete mancasse per molto tempo commuterei manualmentel'impianto in isola. Seguendo il tuo schema userei un commutatore manuale interlock. La domanda è la seguente:La commutazione dell'ausiliario tra il 5 e 8 dell'inverter deve essere fatta simultaneamente al cambio del commutatore di linea,oppure potrebbe essere azionato manualmente anche dopo aver commutato la linea? In pratica questo contatto sarebbe quello che avvia l'inverter in isola o sbaglio Grazie in anticipo per un aiuto
Alessio Menditto Inserita: 13 giugno 2025 Segnala Inserita: 13 giugno 2025 Fperino per favore devi aprire una tua discussione, come da Regolamento, e Max vedrai ti risponderà volentieri in quella .
Max.me Inserita: 21 giugno 2025 Autore Segnala Inserita: 21 giugno 2025 Schema finale definitivo. Ho cambiato il teleruttore EARU con quello ABB, ripristinato la modalità TN in modalità backup ed ho attivato immediatamente il segnale di ritorno di linea (prima veniva ritardato con lo stesso ritardo del teleruttore). Quest'ultima modifica introduce un ulteriore stacco e riattacco della linea (quando interviene k3 l'inverter si spegne di nuovo e con lui la linea, che viene ripristinata da K1 due secondi dopo) però così l'inverter riparte con la linea già attiva e ha più tempo per rimettersi in fase. Nel circuito precedente l'inverter riceve il segnale di linea contestualmente alla linea (la backup box originale concede invece il ritardo). Togliendo il K3 e usando un contatto di K1 (per altro disponibile sull'ABB) per segnalare la linea, non c'è alcuna interruzione di corrente al rientro dal backup, ma l'inverter entra in modalità di riallineamento rimanendo sempre sotto carico e senza mai essersi spento. Non saprei se questo possa fargli male o meno. Il tutto comunque porta via 4 moduli. Fate esprimete pure le vostre considerazioni e commenti. Sempre gradito un confronto.
enzoca79 Inserita: 23 settembre 2025 Segnala Inserita: 23 settembre 2025 Buongiorno anche io vorrei fare come fperino attivare l inverter manualmente. Mi potreste indicare se è stato aperta una nuova discussione ? Grazie
Livio Orsini Inserita: 23 settembre 2025 Segnala Inserita: 23 settembre 2025 3 ore fa, enzoca79 ha scritto: Mi potreste indicare se è stato aperta una nuova discussione ? Gli accodamenti son sempre vietati dal regolamento. Se vuoi aiuto devi aprire una tua discussione sull'argomento.
Messaggi consigliati