Bigboss80 Inserito: 15 aprile 2025 Segnala Inserito: 15 aprile 2025 Ciao, ho trovato questo componente che non riesco a capire se sia una resistenza o un induttore o qualcosa di diverso, montato su un alimentatore di una PlayStation 4 vicino a due Mosfet . Sapete dirmi con certezza cosa é , perché misurandolo con il multimetro risulta aperto.
Dumah Brazorf Inserita: 15 aprile 2025 Segnala Inserita: 15 aprile 2025 secondo me da qualche parte lo trovi lo schematico di quell'alimentatore
Bigboss80 Inserita: 15 aprile 2025 Autore Segnala Inserita: 15 aprile 2025 32 minuti fa, Dumah Brazorf ha scritto: secondo me da qualche parte lo trovi lo schematico di quell'alimentatore Non sono riuscito a trovare in nessun posto lo schema , ho anche provato a leggere su forum statunitensi e c'è chi dice che sia una resistenza da 0.16 ohm , chi dice che sia un fusibile oppure una induttanza.
Dumah Brazorf Inserita: 15 aprile 2025 Segnala Inserita: 15 aprile 2025 Posta foto decenti davanti e dietro di 'sta scheda, se hai il codice identificativo meglio.
Bigboss80 Inserita: 15 aprile 2025 Autore Segnala Inserita: 15 aprile 2025 (modificato) 30 minuti fa, Dumah Brazorf ha scritto: Posta foto decenti davanti e dietro di 'sta scheda, se hai il codice identificativo meglio. ADP240AR AA Modificato: 15 aprile 2025 da Bigboss80
ALLUMY Inserita: 15 aprile 2025 Segnala Inserita: 15 aprile 2025 Prova ad avvicinarlo a un magnete, per vedere se c'è la ferrite dentro. Nel dubbio gratta via un po' del rivestimento per vedere se ci sono i fili. Se così è, è un induttore, sennò è una resistenza.
Bigboss80 Inserita: 15 aprile 2025 Autore Segnala Inserita: 15 aprile 2025 45 minuti fa, ALLUMY ha scritto: Prova ad avvicinarlo a un magnete, per vedere se c'è la ferrite dentro. Nel dubbio gratta via un po' del rivestimento per vedere se ci sono i fili. Se così è, è un induttore, sennò è una resistenza. Gli ho avvicinato un magnete e un po’ cerca di attaccare ma debolmente, però lo fa anche con le resistenze .
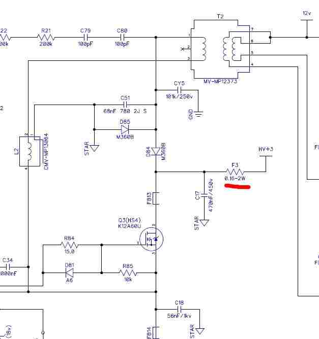
Riccardo Ottaviucci Inserita: 15 aprile 2025 Segnala Inserita: 15 aprile 2025 la serigrafia lo identifica come fusibile F3
Bigboss80 Inserita: 15 aprile 2025 Autore Segnala Inserita: 15 aprile 2025 28 minuti fa, Riccardo Ottaviucci ha scritto: la serigrafia lo identifica come fusibile F3 Ok , le bande colorate Marrone blu argento oro come si leggono? Posso mettere un fusibile normale al suo posto?
Lorenzo-53 Inserita: 15 aprile 2025 Segnala Inserita: 15 aprile 2025 Anche se la serigrafia indica un fusibile, che non ho mai visto con le bande, potrebbe essere un aggiornamento, ci vorrebbe uno schema recente con le correzioni, penso che una resistenza non avrebbe senso mentre una induttanza da 0,16 microH sarebbe più indicata, i mosfet sono in corto?
Bigboss80 Inserita: 15 aprile 2025 Autore Segnala Inserita: 15 aprile 2025 1 minuto fa, Lorenzo-53 ha scritto: Anche se la serigrafia indica un fusibile, che non ho mai visto con le bande, potrebbe essere un aggiornamento, ci vorrebbe uno schema recente con le correzioni, penso che una resistenza non avrebbe senso mentre una induttanza da 0,16 microH sarebbe più indicata, i mosfet sono in corto? Si i MOSFET erano in corto li ho comprati ma non li ho ancora montati, sto aspettando di capire cosa è questa cosa.
Dumah Brazorf Inserita: 15 aprile 2025 Segnala Inserita: 15 aprile 2025 (modificato) Dallo schematico che ho trovato risulta essere una resistenza fusibile 0,16ohm 2W Modificato: 15 aprile 2025 da Dumah Brazorf
Lorenzo-53 Inserita: 15 aprile 2025 Segnala Inserita: 15 aprile 2025 (modificato) Sono alimentatori forniti da Delta appositamente per Sony, a che tensione lavorano i mosfet, 360 volt? Modificato: 15 aprile 2025 da Lorenzo-53
Bigboss80 Inserita: 15 aprile 2025 Autore Segnala Inserita: 15 aprile 2025 10 minuti fa, Lorenzo-53 ha scritto: Sono alimentatori forniti da Delta appositamente per Sony, a che tensione lavorano i mosfet, 360 volt? Sono due K12A60U 600Volt 12 Ampere
Bigboss80 Inserita: 15 aprile 2025 Autore Segnala Inserita: 15 aprile 2025 (modificato) 4 ore fa, Dumah Brazorf ha scritto: Dallo schematico che ho trovato risulta essere una resistenza fusibile 0,16ohm 2W Non si trovano nemmeno facilmente, sono riuscito a trovare questa che è quella che più le si avvicina https://www.ebay.it/itm/234706844579?mkcid=16&mkevt=1&mkrid=711-127632-2357-0&ssspo=wP_wjfw9SUO&sssrc=4429486&ssuid=O2qX8CwkQUW&var=&widget_ver=artemis&media=COPY Modificato: 15 aprile 2025 da Bigboss80
Bigboss80 Inserita: 16 aprile 2025 Autore Segnala Inserita: 16 aprile 2025 E se metto un fusibile normale ? Dite che faccio danni , del resto 0.16 ohm è come se fosse zero .
Dumah Brazorf Inserita: 16 aprile 2025 Segnala Inserita: 16 aprile 2025 anche se è 0,18 non schioppa niente dai... https://www.tekkna.it/componenti-passivi/resistori/foro-passante/0.18-ohm-3w-5-resistore-strato-metallico/
Bigboss80 Inserita: 16 aprile 2025 Autore Segnala Inserita: 16 aprile 2025 1 ora fa, Dumah Brazorf ha scritto: anche se è 0,18 non schioppa niente dai... https://www.tekkna.it/componenti-passivi/resistori/foro-passante/0.18-ohm-3w-5-resistore-strato-metallico/ Se non scoppia nulla domani metto un fusibile e provo a dare fuoco alle polveri. Ho guardato il sito che mi hai postato, per ordinare 1€ di resistenze servono 16€ di spedizione 😅
Bigboss80 Inserita: 1 maggio 2025 Autore Segnala Inserita: 1 maggio 2025 Ieri mi è arrivata la resistenza fusibile, ho montato il tutto anche i nuovi Mosfet ma l’alimentatore si comporta sempre nello stesso modo, ci sono i 5 V dello Standby , appena accendo nel connettore più grosso dovrebbero esserci 12 V , ma invece non c’è nulla, fa un clic come un relè e scompare anche la 5 V , poi per far tornare i 5 v dello standby devo staccare la spina e lasciare staccata per un minuto e come se vada in protezione.
Dumah Brazorf Inserita: 1 maggio 2025 Segnala Inserita: 1 maggio 2025 (modificato) quando i mosfet vanno in corto il loro driver non se la passa bene. magari cerca spunto da video/forum dove hanno riparato lo stesso componente (ps4 psu) possibilmente con problema/guasto simile. ad es... https://www.youtube.com/watch?v=sx0oBXsueFk Modificato: 1 maggio 2025 da Dumah Brazorf
Bigboss80 Inserita: 11 maggio 2025 Autore Segnala Inserita: 11 maggio 2025 Il 02/05/2025 alle 00:45 , Dumah Brazorf ha scritto: quando i mosfet vanno in corto il loro driver non se la passa bene. magari cerca spunto da video/forum dove hanno riparato lo stesso componente (ps4 psu) possibilmente con problema/guasto simile. ad es... https://www.youtube.com/watch?v=sx0oBXsueFk Grazie, ho guardato il video che mi hai girato, ma ci sono componenti in SMD troppo piccoli da saldare e dissaldare e io non ho ne le conoscenze né le attrezzature per poter lavorare su quei componenti, troppo complicato per me, pazienza spiace dirlo ma alla fine è più facile cercare un altro alimentatore.
Messaggi consigliati
Crea un account o accedi per commentare
Devi essere un utente per poter lasciare un commento
Crea un account
Registrati per un nuovo account nella nostra comunità. è facile!
Registra un nuovo accountAccedi
Hai già un account? Accedi qui.
Accedi ora