Mister11 Inserito: 27 gennaio Segnala Inserito: 27 gennaio Ciao a tutti, ho un piccolo motorino elettrico DC alimentato con 4 batterie AA. Al momento ho solo un pulsante on / off che quando è premuto fa girare il motorino al massimo. Vorrei poter accendere e regolare la velocità del "minimo" tenendolo fisso, poi premendo il pulsante, farlo andare al massimo. Pensavo, da ignorante 🙂 ad un interruttore, un potenziometro e un pulsante di bypass del potenziometro, cosa ne pensate? Attendo vostri consigli... Grazie, a presto!
Livio Orsini Inserita: 27 gennaio Segnala Inserita: 27 gennaio 3 ore fa, Mister11 ha scritto: cosa ne pensate? In teoria potrebbe anche funzionare, però dovresti scrivere quanto assorbe in corrente il motorino
Mister11 Inserita: 16 febbraio Autore Segnala Inserita: 16 febbraio Il 27/01/2026 alle 15:44 , Livio Orsini ha scritto: In teoria potrebbe anche funzionare, però dovresti scrivere quanto assorbe in corrente il motorino Ciao, ho guardato ma non è indicato l'assorbimento... è piccolissimo, credo sia molto basso. Visto che avevo un pwm, ho fatto un test collegandolo così Funziona tutto correttamente, pure il pulsante di bypass... Ma non so se tecnicamente sia tutto corretto. Secondo te può andare bene o manca qualcosa? Grazie mille!
Livio Orsini Inserita: 16 febbraio Segnala Inserita: 16 febbraio Ho delle perplessità sul collegamento del bypass, solo perchè non conosco come è fatto il regolatore PWM. Comunque se funziona regolarmente ed a te soddisfa, hai risolto il tuo problema.😉
Mister11 Inserita: 17 febbraio Autore Segnala Inserita: 17 febbraio @Livio Orsini per funzionare funziona... Non so se sia corretto tecnicamente e se il bypass alla lunga possa danneggiare il pwm o altro. Grazie, ciao! Se può essere utile, il pwm è questo:
Livio Orsini Inserita: 17 febbraio Segnala Inserita: 17 febbraio Non hai un riferimento tipo marca e modello?
simuffa Inserita: 17 febbraio Segnala Inserita: 17 febbraio 2 ore fa, Mister11 ha scritto: Non so se sia corretto tecnicamente e se il bypass alla lunga possa danneggiare il pwm o altro. Non dovrebbe, ma se vuoi essere più tranquillo metti un pulsante in scambio che connette l'ingresso con il motore scollegando l'uscita del pwm.
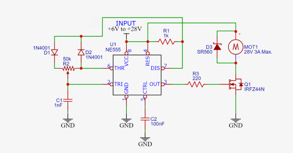
NovellinoXX Inserita: 17 febbraio Segnala Inserita: 17 febbraio (modificato) In pratica e' un NE555 che pilota un MOSFET di potenza con il motorino sul Drain. L'interruttore cortocircuita Source e Drain; non dovrebbe succedere nulla. Lo schema dovrebbe essere qualcosa di molto simile a questo: Modificato: 17 febbraio da NovellinoXX
Messaggi consigliati
Crea un account o accedi per commentare
Devi essere un utente per poter lasciare un commento
Crea un account
Registrati per un nuovo account nella nostra comunità. è facile!
Registra un nuovo accountAccedi
Hai già un account? Accedi qui.
Accedi ora