indio Inserito: 6 giugno 2010 Segnala Inserito: 6 giugno 2010 ciao a tutti, sto cercando lo schema elettrico di un semplice interruttore crepuscolare, devo solo far accendere all'imbrunire e spegnere alle prime luci dell'alba una lampda a 220v 50w.Un grazie anticipato a chiunque voglia aiutarmi ciao .
degug Inserita: 6 giugno 2010 Segnala Inserita: 6 giugno 2010 ciao, controlla nei file di download se c'è lo schema. Ciao degug
degug Inserita: 6 giugno 2010 Segnala Inserita: 6 giugno 2010 se lo vuoi costruire di tue mani forse ti costa di più. Se vedi in giro lo trovi a partire dai 20,00 euro.ciao degug
Mirko Ceronti Inserita: 7 giugno 2010 Segnala Inserita: 7 giugno 2010 degug..degug..... Questo è un Forum di "FAI da TE"Lo speculativo materialismo è bandito, poichè anche se è verissimo quello che Tu scrivi, se tutti (oggi come oggi) pensano che probabilmente si fa prima ad acquistarlo, nessuno mai avrà lo stimolo di provare comunque, e di "IMPARARE" una disciplina.Io ai miei tempi, iniziai con un impianto di luci psichedeliche che allora costavano sicuramente molto più ad acquistarle in un negozio, ma il mio propulsore morale all'intraprendere l'avventura, non fu tanto il costo e quindi il risparmio, ma....la soddisfazione di poterci riuscire.Quindi incoraggiamo indio a....tentare, magari rifilandogli anche qualche schema.
Mirko Ceronti Inserita: 7 giugno 2010 Segnala Inserita: 7 giugno 2010 Questo è il più spartano (ma funzionante) che mi viene in mente SalutiMirko
indio Inserita: 7 giugno 2010 Autore Segnala Inserita: 7 giugno 2010 grazie per lo schema Mirko.é quello che cercavo, infatti a volerlo comprare spenderò sicuro di meno poichè in giro di diavolerie cinesi e non ce ne sono a migliaia.
dr.marco17 Inserita: 8 giugno 2010 Segnala Inserita: 8 giugno 2010 Altrimenti se ti può interessare puoi ottenere lo stesso risultato utilizzando un amplificatore operazionale al quale fai un circuito d'isteresi per evitare il lampeggio al passaggio di qualcuno o di un ombra.
tesla88 Inserita: 8 giugno 2010 Segnala Inserita: 8 giugno 2010 Una buona idea sarebbe implementare un alimentazione senza trasformatore e usare un triac al posto del relè.....
degug Inserita: 17 giugno 2010 Segnala Inserita: 17 giugno 2010 Mirko Ceronti+7/06/2010, 08:04--> (Mirko Ceronti @ 7/06/2010, 08:04) Effettivamente il forum è quello per il fai da te, mi sono distratto!!!!Comunque anch'io non ho cominciato tardi ad essere hobbysta calcola che ho cominciato anch'io col riparare le tv a valvole e mi piaceva costruirmi i primi lampeggianti per le freccie della bicicletta ciao degug
indio Inserita: 19 giugno 2010 Autore Segnala Inserita: 19 giugno 2010 Mirko Ceronti, ho relizzato il tuo circuito tutto ok grazie. volevo chiederti se lo volessi alimentare direttamente a 220 v ? grazie
Mirko Ceronti Inserita: 19 giugno 2010 Segnala Inserita: 19 giugno 2010 Per "alimentare direttamante a 220 Volt, intendi senza trasformatore e senza relè e quindi con un triac come aveva suggerito Tesla88 ?SalutiMirko
tesla88 Inserita: 19 giugno 2010 Segnala Inserita: 19 giugno 2010 Mi sa che l'ha realizzato col relè...quindi a questo punto....convinene usare un trasformatore tipo 230/15Vac credo che un 3-5VA da circuito stampato possa bastare, raddrizzare e livellare e mettere un 7812 per avere i 12V stabili per il circuito!
indio Inserita: 19 giugno 2010 Autore Segnala Inserita: 19 giugno 2010 Mirko Ceronti+19/06/2010, 16:14--> (Mirko Ceronti @ 19/06/2010, 16:14) si lo voglio alimentare direttamente a 220 senza trasformatore
Mirko Ceronti Inserita: 19 giugno 2010 Segnala Inserita: 19 giugno 2010 (modificato) Accontentato !!!!Però, elimina il relè e metti un Triac, poichè costui assorbe meno e consente di mantenere più stabilizzata la tensione dei 12 VdcAh...dimenticavo, il diodo zener è da 1 Watt.SalutiMirko Modificato: 19 giugno 2010 da Mirko Ceronti
indio Inserita: 19 giugno 2010 Autore Segnala Inserita: 19 giugno 2010 Mirko Ceronti+19/06/2010, 19:17--> (Mirko Ceronti @ 19/06/2010, 19:17) mirko ,infitamente grazie
black_box Inserita: 19 marzo 2014 Segnala Inserita: 19 marzo 2014 Salve ragazzi so che il post e' vecchio, ma non riesco a visulallizare l'ultimo schema di Mirko, quello con il triac. Potreste riportarlo in vita? grazie
fioresara Inserita: 19 marzo 2014 Segnala Inserita: 19 marzo 2014 mi associo a black_box.......grazie Mirco.
nik57 Inserita: 21 gennaio 2025 Segnala Inserita: 21 gennaio 2025 post vecchio, ma non riesco a visualizzare lo schema di Mirko....
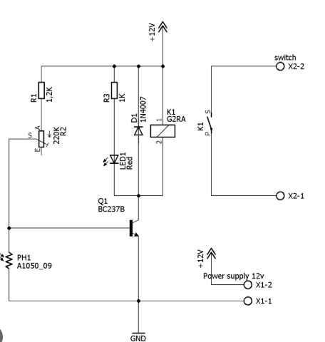
drn5 Inserita: 21 gennaio 2025 Segnala Inserita: 21 gennaio 2025 10 anni dopo la vedo dura ... prima che si chiuda la discussione per regolamento violato ti suggerisco questo che ho trovato qui..
Livio Orsini Inserita: 22 gennaio 2025 Segnala Inserita: 22 gennaio 2025 13 ore fa, nik57 ha scritto: post vecchio, ma non riesco a visualizzare lo schema di Mirko.... Se l'immagine, come in questo caso, viene appoggiata su un sito di hosting, questa viene cancellata automaticamente dopo qualche mese (solitamente 90 giorni). Inoltre Mirko, purtroppo, sono anni che, causa motivi famigliari e personali, non partecipa più al forum. Ovviamente la discussione si chiude.
Messaggi consigliati