Tutte le attività
- Nell'ultima ora
-
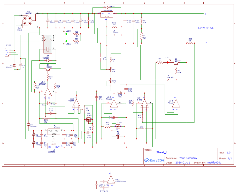
Progetto Alimentatore da banco
Mattia0201 ha risposto a Mattia0201 alla discussione in Elettronica generica
Ho sistemato alcune cose e modificato altre, spero che questa variante non abbia problematiche grosse. Se c'è ancora qualcuno che vuole dare un occhiata, sono qua. - Ieri
-
Lavastoviglie indesit dif14 perde acqua
Diomede Corso ha risposto a lucas_71 alla discussione in Lavastoviglie
Hai rimesso le fascette vecchie? Dovresti mettere quelle nuove nel kit o quelle con la vite a stringere -
Electrolux ESL 94200 - sportello non si apre a fine ciclo
Diomede Corso ha risposto a Marco_SS81 alla discussione in Lavastoviglie
Verifica comunque -
Lavatrice Whirlpool perde acqua
Diomede Corso ha risposto a chiccoo alla discussione in Lavatrici - Asciugabiancheria
Può darsi dal coperchio o dal manicotto di sfiato Alla peggio è la guarnizione della bocca di carico.... -
Perdita Cestello Ignis kpiu (Phonola PNL6395)
Diomede Corso ha risposto a Ale_23 alla discussione in Lavatrici - Asciugabiancheria
Ovvio che la devi lasciare... altrimenti il cavo dive lo attacchi ? -
Philco Norma 30x
Diomede Corso ha risposto a Nadine 82 alla discussione in Lavatrici - Asciugabiancheria
Le pulsantiere Philco era ballerine.... -
RESTAURO IGNIS K PIÙ AWL 394/1
Diomede Corso ha risposto a Matteo 88 alla discussione in Lavatrici - Asciugabiancheria
Guarda che il tac-tac è la tapparella che sbatte Forse ne devo ritirare una da rottamare... vediamo -
Citofono Bticino vivavoce 344282 non si sente fuori
stefy69 ha risposto a stefy69 alla discussione in Citofoni, videocitofoni e intercomunicanti
Foto del retro in questo caso quello con cornetta (funzionante) gli altri vivavoce sono uguali come collegamento. -
Rimedio per graffio su schermo
spippolone ha risposto a fargus alla discussione in Philips - Phonola
Se il graffio è lieve col dentifricio in granuli va via.. o col polish non va certo fatto con la pasta abrasiva.. e senza insistere sennò ci fai una toppa. Con lo smeriglio si lavorano gli specchi.. si parla di micron, il dentifricio si comporta come una pasta abrasiva con una grana abbastanza fina. -
Citofono Bticino vivavoce 344282 non si sente fuori
stefy69 ha risposto a stefy69 alla discussione in Citofoni, videocitofoni e intercomunicanti
No li ho montati io, non sono elettricista di impianti civili, un po’ di collegamenti me ne intendo sono tecnico industriale, detto questo potrei forse far valere vedere la garanzia rimanente dei citofoni (acquisto Amazon) ma il tutto mi sembra strano, guasto su tutto e tre gli apparecchi ..chiedevo se qualcuno più esperto avesse qualche idea e darmi una dritta . Ps. La pellicola è stata tolta . -
Amplificatore con Massa Segnale.. flottante
spippolone ha risposto a spippolone alla discussione in Radio - Stereo - Autoradio - HiFi - CD - DVD
Sono daccordo.... posso capire la sorgente l'amplificatore ..le casse... ma questi pazzi hanno cavi da migliaia di euro.. credendo chissà cosa.. mi piacerebbe che selezionassero il cavo migliore a occhi bendati... e gli zeri Allumy.. i primi erano in milioni di lire.. e da li sono scaturiti i 6 zeri .. 😜 -
Collegamenti non a regola d'arte tra fila di pannelli fotovoltaici
ALLUMY ha risposto a Marco1510 alla discussione in Fotovoltaico
Ah, avevo capito che era solo una questione legata ai cavi, mentre in realtà c'era dell'altro... Come non detto allora 😅 -
Caricare batterie da 4.0Ah con caricatore usato in origine per batterie da 1.3Ah
ALLUMY ha risposto a Mapiro alla discussione in Altro su elettronica
A quanto pare no, perché le Ni-Mh quando sono cariche presentano un calo di tensione quasi impercettibile rispetto le Ni-Cd e se il caricabatterie originale era progettato per rilevare questo calo (quindi capiva quando la batteria era carica), e non lo rileva, non si ferma mai di erogare corrente e rischia di rovinarti la batteria nuova. Inoltre le Ni-Cd reggono bene le correnti di "mantenimento" mentre le Ni-Mh no, si surriscaldano e si rovinano. -
Collegamenti non a regola d'arte tra fila di pannelli fotovoltaici
Marco1510 ha risposto a Marco1510 alla discussione in Fotovoltaico
L'impianto produce bene, non ha alcun problema. Gli unici problemi li sto avendo con l'opera che sta sopra il solaio, per questioni legate all'allineamento dei pannelli con la costruzione e oggi anche ai collegamenti tra le due fila di pannelli. Inverter e batteria sono ben collegati e fanno il loro dovere. L'impianto e' stato avviato il settembre scorso e a dicembre ho preteso che l'impresa riallineasse i pannelli perche' ravvisai un disallineamento con la costruzione. Ora i pannelli sono allineati, ma qualche giorno fa, dopo una giornata ventosa, mi sono accorto che quel filo arancione fuoriusciva dalla guaina e quindi ho inviato l'ennesima Pec alla Ditta. . -
Collegamenti non a regola d'arte tra fila di pannelli fotovoltaici
ALLUMY ha risposto a Marco1510 alla discussione in Fotovoltaico
Se fossi al posto di @Marco1510 per una cosa del genere (che è niente rispetto ad altre grosse grane) non mi metterei a perdere tempo e $$$ in avvocati ecc., preferisco andare su e sistemarmeli. -
Adattamento plafoniera neon per tubo led
ALLUMY ha risposto a vav9 alla discussione in Altri argomenti elettrici
Guarda qui e controlla sul tubo a LED se ci sono le diciture N L su un estremo e C C sull'altro. -
Collegamenti non a regola d'arte tra fila di pannelli fotovoltaici
Marco1510 ha risposto a Marco1510 alla discussione in Fotovoltaico
Si tratta di un lastrico solare impermeabilizzato con carta catramata. Non è trafficato. Qualche anno fa feci stendere una guaina liquida di color argento che oggi appare screpolata. Ma e' solo lo strato superficiale a presentare quelle screpolature. -
Temperatura mandata termosifoni alta anche con riscaldamento spento
Mario Soncini ha risposto a Mario Soncini alla discussione in Guasti/Problemi Riscaldamento
Infatti la funzione antigelo si attacca quando la temperatura dell’acqua nei tubi in caldaia scende sotto i 5 gradi (positivi), dico bene? -
Temperatura mandata termosifoni alta anche con riscaldamento spento
Mario Soncini ha risposto a Mario Soncini alla discussione in Guasti/Problemi Riscaldamento
Ok, capito, quindi possiamo dire che quella che ho fotografato non è precisamente la temperatura di mandata dei termosifoni, ma più genericamente una temperatura di mandata (senza ulteriori dettagli) che si alza anche quando si è attivata solo l’acqua sanitaria. Corretto? Anzi… Forse nemmeno una temperatura di mandata, ma più semplicemente una temperatura (generica) dell’acqua che in quel momento si sta scaldando in caldaia? -
Pareri sul mio primo progetto PCB – pulsantiera retroilluminata
ALLUMY ha risposto a cucuV1 alla discussione in Circuiti stampati (PCB) e CAD per disegno elettronico
Per i segnali potrebbero anche andare bene, ma per l'alimentazione io andrei più su di dimensioni (anche 1 o 2mm, ce n'è di spazio, perché non sfruttarlo?) -
Collegamenti non a regola d'arte tra fila di pannelli fotovoltaici
Marco1510 ha risposto a Marco1510 alla discussione in Fotovoltaico
norma CEI 64-8 Art. 712.521: Prescrive che le condutture devono essere scelte e installate in modo da resistere alle influenze esterne previste (agenti atmosferici, raggi UV, temperature elevate sul tetto). La posa diretta sulla guaina espone il cavo a temperature molto alte (la guaina nera scotta) e all'abrasione meccanica, violando questo principio. Art. 522.8.1.1 (Sollecitazioni meccaniche): Le condutture devono essere installate in modo da evitare danni ai cavi e alle loro connessioni durante l'esercizio. Lo sfregamento dovuto al vento su una superficie abrasiva come la carta catramata è una sollecitazione non ammessa. Protezione contro l'incendio (Capitolo 42) Art. 422: Tratta la protezione contro l'incendio in presenza di materiali combustibili. I cavi in corrente continua (DC) di un impianto fotovoltaico sono considerati ad alto rischio di arco elettrico. La posa di tali cavi direttamente su una superficie combustibile (catrame) senza l'interposizione di una protezione non propagante la fiamma (come una canalina metallica o in PVC autoestinguente) è considerata un errore progettuale. Sintesi Tecnica Sebbene il cavo solare (es. H1Z2Z2-K) sia dichiarato resistente ai raggi UV, la Guida CEI 82-25 (specifica per il fotovoltaico e complementare alla 64-8) chiarisce che: "Le condutture devono essere opportunamente fissate e protette contro i danni meccanici e le influenze ambientali, utilizzando preferibilmente passerelle o tubazioni adeguate." In conclusione, posare i cavi "volanti" o appoggiati sulla guaina espone l'installatore alla responsabilità per vizio dell'opera, poiché non garantisce la durata trentennale richiesta e aumenta il rischio di incendio e guasto a terra. Ma al di la di tutto cio'... a fronte di un costo che sfiora i 20 mila euro totali, io credo che pretendere che i lavori siano svolti a regola d'arte sia il minimo sindacale. Altrimenti rassegniamoci e consideriamo inutile le norme Cei. Esistono supporti prefabbricati (spesso in gomma riciclata o plastica pesante) che permettono di fissare le canaline senza forare la guaina, mantenendo i cavi sollevati di diversi centimetri dal piano del solai. Questo sarebbe lavorare a regola d'arte, ed e' quello che pretendero' dando tutto in mano all'avvocato. -
Relè che genera un impulso su una scheda per bloccare i motori tramite i finecorsa
thinking ha risposto a francesco1998 alla discussione in Azionamenti motori passo-passo
Ciao, se ho capito bene ti serve un temporizzatore come questo: questo usando la funzione BE -
Temperatura mandata termosifoni alta anche con riscaldamento spento
Stefano Dalmo ha risposto a Mario Soncini alla discussione in Guasti/Problemi Riscaldamento
Il sensore sanitario 4 come farebbe a controllare il bruciatore !? il 12 fa da riscaldamento e controllo fiamma bruciatore in sanitaria , otre ad antigelo , che non è sotto zero , ma ad una temperatura positiva prossima ai 3/5 gradi -
Pareri sul mio primo progetto PCB – pulsantiera retroilluminata
ALLUMY ha risposto a cucuV1 alla discussione in Circuiti stampati (PCB) e CAD per disegno elettronico
Ciao, le foto sono sfocate, non si vede quasi nulla. -
Temperatura mandata termosifoni alta anche con riscaldamento spento
Stefano Dalmo ha risposto a Mario Soncini alla discussione in Guasti/Problemi Riscaldamento
