Tutte le attività
- Nell'ultima ora
-
delaudo ha iniziato a seguire electrolux a modo mio mod. favola
-
Buongiorno, macchina da caffe eroga appena inserisco la spina nella rete di alimentazione. Si accende subito, pulsando la spia di erogazione caffè. Ho controllato il pulsante di accensione e fa regolarmente la funzione di chiuso/aperto. non ho trovato nessuno che gli sia capitata la stessa cosa.
-
Lavatrici ASKO nuova serie
FabioBL ha risposto a borgo77 alla discussione in Lavatrici - Asciugabiancheria
Ciao Ciccio, confermo che la producono ancora in Slovenia. L'ho vista dal vivo alla SME di Susegana (TV) un mese fa. -
Tecnoblock vcw 180 xe - ACS attacca e stacca in continuazione
mick64 ha risposto a mick64 alla discussione in Guasti/Problemi Riscaldamento
Il micro del commutatore è nuovo, faceva parte del blocco commutatore cambiato. Comunque ho verificato, il nottolino si sposta a sx quando apro ACS e preme sul micro. Attacca e stacca anche se tengo premuto manualmente. Inoltre i due contatti dei micro della tre vie sono aperti quando apro ACS (carrello tutto a dx), chiusi quando accendo i termosifoni (tutto a sx) e contatto superiore aperto/contatto inferiore chiuso ma non premuto quando sono spenti sia ACS che termosifoni. I tubicini di rame li ho ispezionati uno ad uno quando ho sostituito il commutatore ed ho fatto la manutenzione dei depressori e non sono ostruiti -
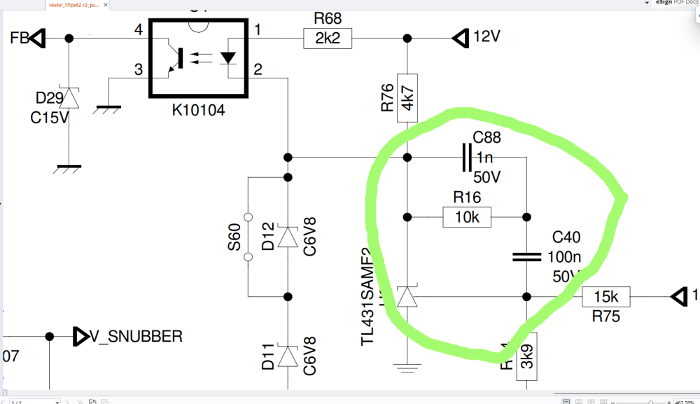
Telefunken Te32269b40y20
farias ha risposto a farias alla discussione in Thomson - Saba - Nordmende - Telefunken - A.E.G.
Allora vi aggiorno, in pratica mandando aria calda in quella zona cerchiata ho notato che la tensione da 4volt saliva fino a 12volt quindi ho rifatto le saldature sugli smd c88 e c40 . Miracolasamente il TV a ripreso a funzionare, ora non so se quando ho sostituito il tl431 ho rovinato le saldature oppure era quella il problema iniziale. Vi ringrazio per l'aiuto. -
AMGmechanics ha aderito alla comunità
-
delaudo ha aderito alla comunità
-
Caldaia Vaillant wcw 242 EH mancata accensione senza scintilla
adrobe ha risposto a cislenco alla discussione in Guasti/Problemi Riscaldamento
L'esatta logica e procedura del funzionamento elettrico non la so neanche io, noto solo che scheda di accensione e scheda di ventilatore non sono elettricamente in connessione, al contrario di scheda pannello e scheda accensione. Da ciò derivava la mia esclusione della scheda ventilatore. Ma può darsi invece che abbia ragione tu. Domanda: ma se dai corrente al trasformatore di accensione da fonte esterna puoi provare comunque ad avviare la caldaia e verificare se il bruciatore si accende? Ovvio che se si accende devi staccare subito l'alimentazione elettrica al trasformatore dalla fonte esterna... Cerca di pungolare il cat Vaillant a darti un suo parere prima di acquistare l'una o l'altra scheda... -
Vasile D ha iniziato a seguire Lavatrice AEG
-
Buongiorno, chi mi puo aiutare con una lavatrice AEG Mod. L76471FL, non parte, mi da l’errore E5E, E95, errore di comunicazione con la scheda inverter. Si tratta di un guasto di programmazione o un guasto elettrico? Grazie
- Oggi
-
Ciccio 27 ha iniziato a seguire Lavatrici ASKO nuova serie
-
Lavatrici ASKO nuova serie
Ciccio 27 ha risposto a borgo77 alla discussione in Lavatrici - Asciugabiancheria
E la 12 kg non la fanno più in Slovenia? (borgo: hai la casella messaggi piena?) -
Caldaia Vaillant wcw 242 EH mancata accensione senza scintilla
cislenco ha risposto a cislenco alla discussione in Guasti/Problemi Riscaldamento
Grazie infinite sei gentilissimo spero che riesci a contattare il venditore che mi hai segnalato. Ho visto che ha anche il set completo delle schede in altro annuncio infatti lo avevo contattato appena si era verificato il problema. Dici che la scheda ventilatore non è coinvolta? A intuito direi che potrebbe centrare anche lei in quanto legge il consenso del pressostato. Il ventilatore parte anche a pressostato con circuito aperto( senza soffio) quindi desumo che tale scheda deve aver conseguenze anche per dare il consenso alla scheda di accensione. Vado ad intuito ovviamente è sicuramente avrò detto una cosa errata. A questo punto da come dici tu il guasto sarebbe da inputare alla scheda di comando o alla scheda centrale. -
emanueleroma91 ha iniziato a seguire Sostituzione Urmet 1130/12 con compatibile
-
Sostituzione Urmet 1130/12 con compatibile
emanueleroma91 ha inserito una discussione in Citofoni, videocitofoni e intercomunicanti
Buongiorno a tutti, ho in casa (appartamento in condominio) un vecchio Urmet 1130/12 e dovrei sostituirlo per varie problematiche e obsolescenza. È già qualche giorno che giro per questo forum in cerca di informazioni sulla compatibilità e gli schemi di collegamento ed ho trovato alcuni consigli riguardo Urmet 1150, che però a quanto pare necessita di aggiunta di un ronzatore e Comelit 2703U che mi pare di aver capito sia pienamente compatibile ma rispetto allo schema indicato sul sito comelit ho dei collegamenti diversi sul mio vecchio 1130. - Non ho nessun morsetto con la lettera “M” - Non ho collegato alcun filo sul num. 10 Negli altri topic del forum ho trovato tutte situazioni di cavi di colori diversi e/o collegati diversamente rispetto al mio. Mi confermate che posso montare il Comelit? Quale schema potrei seguire? Accetto qualunque consiglio su un altro modello/marca in caso fosse più semplice da adattare e io possa trovare uno schema più simile alla mia situazione attuale. Grazie anticipate Emanuele -
Ricevente sconosciuta per cancello scorrevole Faac
gettis ha risposto a gettis alla discussione in Cancelli elettrici
Allora il problema si é risolto poiché l'amministratore ha detto di cambiare la ricevente con una più attuale. Grazie a tutti per l'aiuto -
Caldaia Vaillant wcw 242 EH mancata accensione senza scintilla
adrobe ha risposto a cislenco alla discussione in Guasti/Problemi Riscaldamento
Il ricambista di cui sopra è un cat Vaillant che molti anni fa ha fatto a lungo assistenza alle mie caldaie, poi sono diventato più esperto io e l'ho abbandonato. E' comunque affidabile, magari via messaggistica ebay chiedi anche a lui un parere -
Sostituzione motore tapis roulant
Livio Orsini ha risposto a Etadelta alla discussione in Motori - Generatori
No. Solitamente queste schede regolano e controllano la velocità del motore. Se hanno una qualità almeno decente dispongono anche di un limitatore di corrente che ha funzione di proteggere sia il motore che la stessa scheda. Se la scheda dispone del limitatore di corrente, come di regola, la corrente sarà limitata a 6A, indipendentemente dalla velocità. Ammettiamo che, per cause imprecisiate come sporizia e/o usura, ci si un notevole attrito, tale che anche a velocità minima il motore arrivi a dover erogare la sua coppia massima ed anche andare oltre; il limite di corrente potrà così essere raggiunto anche a velocità zero. No il motore darà tutto quello che può assorbendo la corrente richiesta dalla coppia necessaria. Se la scheda di controllo fa il suo dovere limiterà comunque la corrente al valore massimo previsto. Se monti un motore il cui valore di corrente nominale è inferiore al valore di limitazione rischi di bruciarlo. Il secondo motore che ti nanno proposto rientrerebbe proprio in questa casistica, a meno di poter ritararfe il limite di corrente. PS Accertati bene che il mnotore che andrai ad acquistare sia meccanicamente compatibile con il motore originale. PS2 UN motore come il motore originale si può reperire abbastanza facilmente sul mercato dei rivenditori di motori, probabilmente ad un prezzo più conveniente. -
Tecnoblock vcw 180 xe - ACS attacca e stacca in continuazione
adrobe ha risposto a mick64 alla discussione in Guasti/Problemi Riscaldamento
Sinceramente non sono andato a rivedere tutta la cronistoria, ma dall'ultimo tuo post direi che dopo due anni sarebbe il caso di rifare la manutenzione al gruppo acqua. Prima però rincontrolla il posizionamento del micro del commutatore e dei due micro della tre vie in modalità acs verificando anche che non ci sia eccessivo gioco sul micro del commutatore. Si potrebbe anche controllare che i vari tubicini di rame siano tutti liberi. Al di fuori della caldaia, controllare che non ci siano ostruzioni lungo le tubazioni acs e che l'acqua di rete in arrivo sia a pressioe adeguata (almeno 4 bar) -
Buongiorno, possiedo la caldia in oggetto con scheda di modulazione B&P MLC02. La scheda monta 6 jumper. Esiste un documento tecnico che ne speiga le funzioni? Grazie Gabriele
-
Francesco Montella ha aderito alla comunità
-
Info aspirazione aria caldaia metano
giorgio17 ha risposto a arufem alla discussione in Impianti Riscaldamento
Va bene quel camino,quando piove non ci sono problemi.Per il coassiale che intendi fare va bene anche se difficoltoso. -
Livio Orsini ha iniziato a seguire regolatore di ventola
-
Quanta confusione! Primo il trasformatore di tensione (questo è il nome esatto della maccnina elettrica) accetta in ingresso un certo valore di tensione e rende in un uscita un valore di tensione proporzionale al valore d'ingresso ed al rapporto di trasformazione. Esempio. Un trasformatore può essere costruito per essere alimentato, all'avvolgimento primario, con tensione di 230V e rendere in uscita, all'avvolgimento secondario, una tensione di 190V. È una macchina completamente reversibile quindi, nel caso di esempio, si può alimentare il secondario con 190V ottenendo 230V in uscita sul primario. Il dispositivo elettronico comunemente noto con il nome di "dimmer" è un dispositivo che parzializza la forma d'onda della tensione. Nei casi più usuali si tratta di un semiconduttore di tipo SCR o Triac che parzializza l'onda sinusoidale della tensione di rete. Questo funzionamento fa si che la tensione efficace, risultante, sia sempre minore della tensione efficace della rete, quella che comunemente è conosciuta come 230V. Come effetto indesiderato abbiamo che il fattore di formna di uscita, di una tensione "dimmerata", è molto scadente, fatto che i motori elettrici non sempre tollerano. Perchè sia il trasformatore che il dimmer possono far variare la velocità di un motoventilatore? Perchè vengono sfruttati due effetti fisici: Un motore elettrico in corrente alternata, asincrono, se alimentato con tensione inferiore alla tensione nominale, risulta deflussato, quindi la sua coppia motrice risulta essere ridotta proporzionalmente alla riduzione di flusso. Un ventilatore ha una coppia resistente zero a velocità zero; aumentando la velocità la coppia resistente aumenta proporzionalmente al quadrato della velocità La combinazione di questi due fattori fa si che il ventilatore si stabilizzi ad una velocità tale per cui la coppia resistente eguaglia la coppia motrice disponibile. La riduzione di tensione di alimentazione può essere ottenuta sia con un trasformatore con differenti rapporti di trasformazione, sia con un dispositivo tipo dimmer. Usando un trasformatore la regolazione di velocità avverrà per gradini, tanti quanto sonio le combinazioni dei rapporti di trasformazione. Usando un dimmer la regolazione sarà continua. Come effetto sgradevole, dipendente del fattore di forma pessimo, si avrà una maggior rumorosità del motore. Questo fatto è particolarmente sgradevole per un ventilatore destinato ad impiego domestico. Questo è il motivo per cui alcuni costruttori, che previlegiano la qualità, preferiscono usare un dispositivo più grosso, più pesante e più costoso quale è un trasformatore multi rapporto. Nel caso in oggetto usare un variatore elettronico tipo dimmer, anche se il dimmer fosse adeguato per capacità di corrente al motore, quasi certamente causerà un aumento della rumorosità.
-
Gabriele2673 ha aderito alla comunità
-
Nuova lavatrice ASKO W6098X/3 - Consigli su utilizzo programmi
FabioBL ha risposto a FabioBL alla discussione in Lavatrici - Asciugabiancheria
I Dash che indichi tu sono quelli prodotti in Belgio. La confezione "Alpinfrische" ha lo stesso profumo del Dash freschezza alpina (quello con la confezione verde) completamente sparito in Italia da ormai 15 anni direi. -
Nel mio caso ILC è il pin 11 A_DIM, Dim è il pin 10 PWM_DIM (a cui ho collegato il DIM della scheda dei led), N/F è il pin 9 INV_ON (a cui ho collegato ENA della scheda led), N/C è il pin 8 OLP. I 15V e i 5V sono sempre presenti. Sul pin 9 in standby non ho tensione. Quando avvio la tv è i led si accendono va a 4,6V. Poi in modo random accadono due situazioni: o i led cominciano a lampeggiare velocemente e sul pin 9 ho 3V o si spengono i led e sul pin 9 non ho alcuna tensione.
-
acquaman ha iniziato a seguire contatore dell'acqua radio
-
contatore dell'acqua radio
acquaman ha risposto a gattoverde alla discussione in Impianti (Idraulica)
Se non cambi solo la batteria, ma lo sostituisci comunque dovrai contattare la ditta che gestisce i contatori, che dovrà collegare al sistema il tuo nuovo contatore. -
Parallelo alimentatori led
Livio Orsini ha risposto a Lukej alla discussione in Installazione impianti elettrici civili e terziario
Se le viti dei morsetti sono ben serrate non ci sono problemi. I problemi nascono quando le viti dei morsetti sono poco serrate, oppure i fili o il morsetto stesso sono ossidati. In questi casi aumenta la resistenza di contatto, fatto che può causare un surriscaldamento. -
Elettrificatore per recinti Elpa con strano comportamentoo
Leone2285 ha risposto a Leone2285 alla discussione in Elettronica generica
ok, allora faccio una cosa: ripasso tutte le saldature, ricontrollo il serraggio delle viti nei morsetti e al limite, visto che chi lo usa seleziona sempre la stessa frequenza col commutatore rotativo potrei bypassarlo. -
Sostituzione motore tapis roulant
Etadelta ha risposto a Etadelta alla discussione in Motori - Generatori
Ok. Grazie mille per la risposta, Livio, gentilissimo. Ma approfitto ancora della tua gentilezza per ulteriori chiarimenti Quindi, dimmi se ho capito bene, è comunque la scheda di controllo che "regola" potenza e velocità del motore, giusto? Dunque, anche se monto un motore più potente, la scheda dovrebbe comunque erogare al massimo 6 amp, quando imposto la velocità massima prevista dal tapis roulant (14km/h). Al contrario, sempre se ho capito, montando un motore più "fiacco" e facendolo funzionare al massimo della velocità, il motore rischierebbe di andare sotto sforzo più facilmente, o sbaglio? -
Tecnoblock vcw 180 xe - ACS attacca e stacca in continuazione
mick64 ha risposto a mick64 alla discussione in Guasti/Problemi Riscaldamento
Buonasera, la caldaia presenta di nuovo il problema attacco/stacco sulla acs. La luce verde lampeggia ma non si accende stabilmente e l'acqua calda tarda ad arrivare. I termosifoni sono ok ed anche lo switch del carrello della tre vie è ok. Riassumo gli interventi fatti: - sostituzione commutatore idraulico - manutenzione depressori (sostituzione membrane e premistoppa) - sostituzione scambiatore secondario a piastre - controllo raccordo a pappagallo - sostituzione rubinetto di carico - manutenzione gruppo acqua ( due anni fa) - bicchiere sali polifosfati (due anni fa) Quale potrebbe essere il problema? Grazie in anticipo se vorrete rispondermi -
Nuova lavatrice ASKO W6098X/3 - Consigli su utilizzo programmi
Ganimede77 ha risposto a FabioBL alla discussione in Lavatrici - Asciugabiancheria
Io mi faccio portare dai vicini tedeschi, quando vengono (due o tre volte l'anno, mi portano detersivi... del resto io bada a casa loro, al loro giardino e come astemio non potrebbero portarmi altro che detersivi dalla loro terra 😁). comunque mi dicono che fanno sempre più fatica pure loro a trovare polveri, resiste di più MP. Devo dire però che delle mie parti, sul lago d'Iseo, una lavanderia di Pisogne (BS) ha in vetrina detersivi tedeschi/austriaci/svizzeri (?); confezioni di Dash alpine/color, Ariel color/universal, Lenor color/universal, Omo color/universal e Persil color/universal. Non ho ancora fatto acquisti ma mi sa che ci provo... mi sono appuntato: Persil Universal 90WL - 40 eur Ariel Universal 80WL - 36 eur Omo Color 100WL - 34 eur Persil Universal/Color 20WL - 14 eur Ariel Color 30WL - 18 eur Lenor Color/Universal 18WL - 12 eur Dash Color/Universal 18WL - 8 eur Dash Color/Universal 110WL - 32 eur Dash Universal 100WL - 25 eur Ariel Universal 72WL - 24 eur ...dentro ci sono anche altri formati di questi marchi (compreso Persil Megaperls, ma non riuscivo a leggere i prezzi). -
l'equivalente Eldor è il 1352-5047 ma sembra introvabile. Il 5048 si trova ma non se se è sostituibile,ho chiesto informazioni al venditore. Non non sono compatibili,ho verificato
