Vai al contenuto
PLC Forum


Guasto tv Arielli Led-32dn6t2


Messaggi consigliati

Fabrizio Capicotto
Inserito:

Buona sera 

Sono alle prese con la riparazione di un televisore arielli Led-32dn6t2 dove non riesco a capire che componente é quello bruciato allego foto della main che il modello è tp.ms3393.pb818 

Qualcuno di buona volontà mi può dare una mano? 

Grazie 

IMG_20220215_173544.jpg


Fabrizio Capicotto
Inserita:

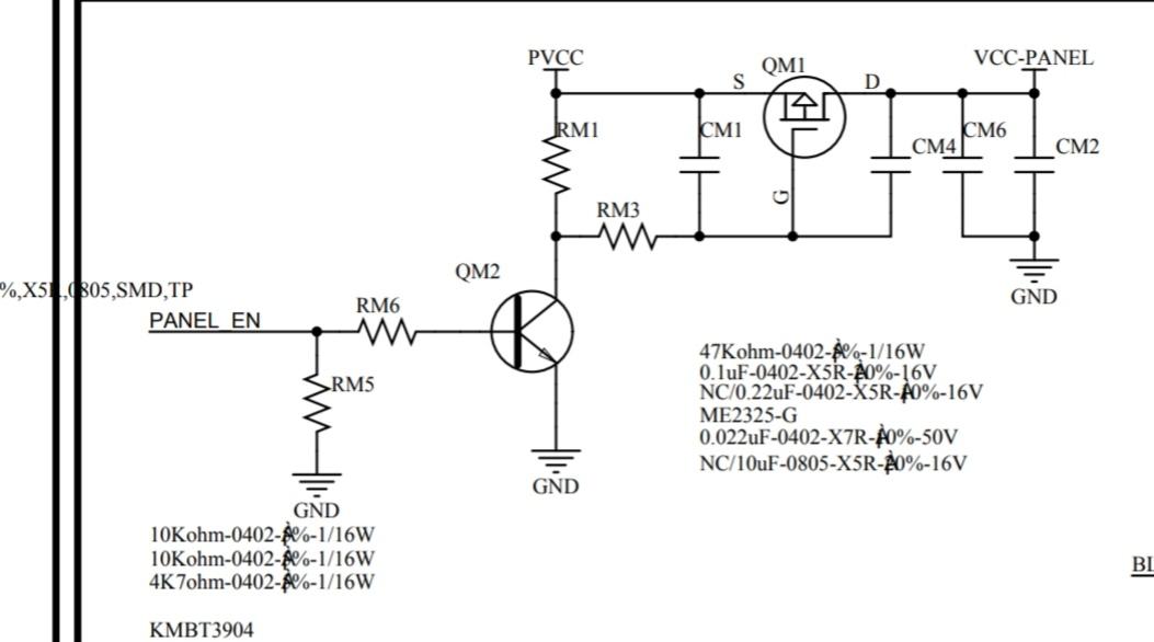
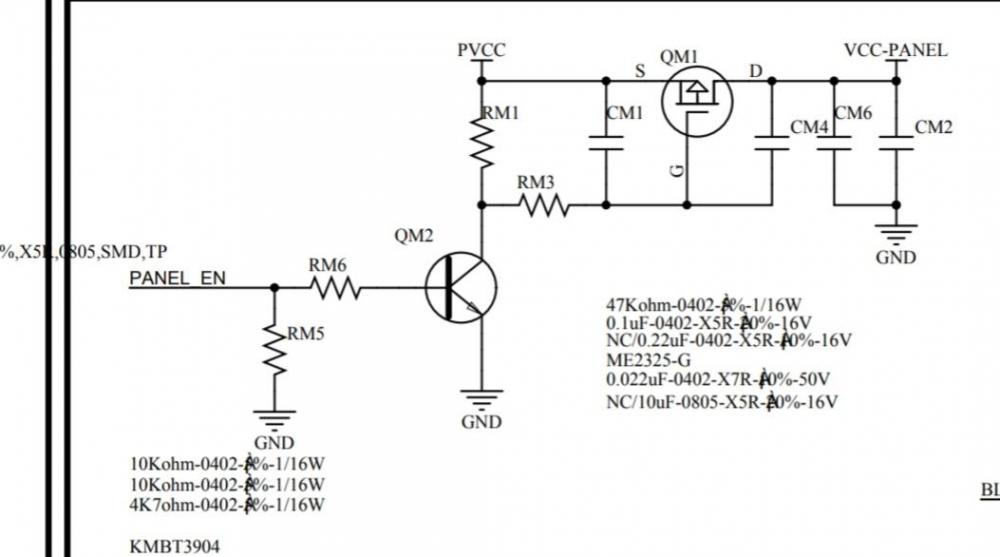
Ho aggiornamenti da farvi quando il componente era saldato sulla scheda mi trovavo in corto la vcc della t-con cioé I cavi rossi del cavo LVDS erano in corto con il gnd ho dissaldato il componente e il corto è sparito ora la mia domanda è il componente smd é un transistor o un mosfet? Penso che sia un mosfet correggetemi se sbaglio 

Ho trovato questo stampato che piú o meno si avvicina forse puó essere utili 

 

Conto su qualcuno 

Spero di avere qualche risposta

IMG_20220217_060403.jpg

Crea un account o accedi per commentare

Devi essere un utente per poter lasciare un commento

Crea un account

Registrati per un nuovo account nella nostra comunità. è facile!

Registra un nuovo account

Accedi

Hai già un account? Accedi qui.

Accedi ora
×
×
  • Crea nuovo/a...