lucio7979 Inserito: 6 aprile 2022 Segnala Inserito: 6 aprile 2022 (modificato) Buonasera a tutti voi. Ho trovato un registratore a bobine Philips n 4407. Dopo aver sistemato cinghie, qualche meccanismo bloccato, alla ripartenza presenta il canale sinistro quasi muto. Si sente soltanto molto piano. Presenta lo stesso difetto anche collegando all'apposita uscita un altoparlante supplementare. Potreste aiutarmi a capire cosa controllare? Spero non sia la testina. Grazie mille! Modificato: 6 aprile 2022 da lucio7979
Riccardo Ottaviucci Inserita: 7 aprile 2022 Segnala Inserita: 7 aprile 2022 (modificato) la testina puoi verificarla subito,basta un dito. Metti in play e tocca il polo caldo prima del canale destro e poi del sinistro. Se senti lo stesso ronzio allora è la testina interrotta (molto improbabile) o sporca,se invece su un canale è più basso è l'amplificatore. A questo punto ,scaricando lo schema, puoi seguire il percorso del segnale audio.Di solito basta spruzzare tutti i commutatori che con tempo si ossidano, in particolare il PLAY-REC Modificato: 7 aprile 2022 da Riccardo Ottaviucci
lucio7979 Inserita: 7 aprile 2022 Autore Segnala Inserita: 7 aprile 2022 Caro Riccardo, toccando col dito i fili che vanno alla testina in uno il ronzio è più forte, nell'altro più tenue.
Umba Inserita: 8 aprile 2022 Segnala Inserita: 8 aprile 2022 qui il service manual, forse ti potrà essere utile: https://1drv.ms/b/s!Ag_LqToIUYQklRD_tBH3Y5xpZRMY?e=2zVzIf
Riccardo Ottaviucci Inserita: 8 aprile 2022 Segnala Inserita: 8 aprile 2022 9 ore fa, lucio7979 ha scritto: toccando col dito i fili che vanno alla testina in uno il ronzio è più forte, nell'altro più tenue. e quindi non è la testina ma l'elettronica di uno dei canali.
lucio7979 Inserita: 10 aprile 2022 Autore Segnala Inserita: 10 aprile 2022 Ragazzi, ho fatto tutte le prove possibili, anche sostituito un condensatore in perdita ma nulla, in canale non va, gracchia in maniera distorta. Però scusate l'ignoranza: a me la testina ad occhio sembra andata, chiedo lumi a voi che siete più esperti. Guardate un po' la foto. Fatemi sapere grazie .
sae Inserita: 10 aprile 2022 Segnala Inserita: 10 aprile 2022 Ciao e banalmente invertire e scambiare i fili sulle testine toglierebbe ogni dubbio...
Peper Inserita: 10 aprile 2022 Segnala Inserita: 10 aprile 2022 (modificato) Quei due gap delle testine devono essere a "specchio". La prima in alto mi sembra ossidata ed e' sicuramente da pulire, la seconda parzialmente graffiata. Modificato: 10 aprile 2022 da Peper
Riccardo Ottaviucci Inserita: 10 aprile 2022 Segnala Inserita: 10 aprile 2022 ok,ma il problema è dell'amplificazione. Le testine vanno pulite comunque
lucio7979 Inserita: 10 aprile 2022 Autore Segnala Inserita: 10 aprile 2022 Credevo fosse proprio da sostituire. Al microscopio mi sembra che la parte di sopra sia venuta via.
Riccardo Ottaviucci Inserita: 10 aprile 2022 Segnala Inserita: 10 aprile 2022 prima risolvi il problema elettronico,poi valuteremo se è il caso di cambiarle
lucio7979 Inserita: 10 aprile 2022 Autore Segnala Inserita: 10 aprile 2022 Mi sono impantanato perché i condensatori li ho controllati tutti, le resistenze anche, le saldature altrettanto, gli interruttori, i diodi, i percorsi dei cavi, i contatti li ho pulito. Pensavo che a questo punto fosse proprio un canale della testina andato. Se avete consigli nel dettaglio Ve ne sono grato.
Riccardo Ottaviucci Inserita: 10 aprile 2022 Segnala Inserita: 10 aprile 2022 hai detto che toccando il singolo canale il ronzio su uno è più basso,quindi il guasto è sul quel canale e non sulla testina,almeno per ora. Puoi confrontare le tensioni sui singoli transistor e poi sul finale . Certo,con un generatore di segnali e un oscilloscopio la ricerca sarebbe stata molto semplice
Peper Inserita: 10 aprile 2022 Segnala Inserita: 10 aprile 2022 3 ore fa, Riccardo Ottaviucci ha scritto: hai detto che toccando il singolo canale il ronzio su uno è più basso Sicuro che ha toccato quelli giusti? dietro quella testina ce ne sono 4 di fili. 3 ore fa, lucio7979 ha scritto: Se avete consigli nel dettaglio Ve ne sono grato. Pulisci la testina.
lucio7979 Inserita: 10 aprile 2022 Autore Segnala Inserita: 10 aprile 2022 Si il polo caldo di ogni canale. Si sono quattro figli e la massa al centro.
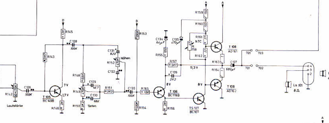
lucio7979 Inserita: 11 aprile 2022 Autore Segnala Inserita: 11 aprile 2022 I quattro transistor al germanio 161 e 162 sono apposto. Guardando lo schema vedo altri transistor, ma non riesco ad allegare la foto mi dice errore 7.
j-man Inserita: 11 aprile 2022 Segnala Inserita: 11 aprile 2022 Il 10/4/2022 alle 16:09 , lucio7979 ha scritto: Se avete consigli nel dettaglio Ve ne sono grato Io mi concentrerei sul commutatore Rec/Play citato da Riccardo, spruzzando dello spray disossidante al suo interno ed azionandolo parecchie volte. In alcuni casi mi é toccato smontarli dalla scheda PCB per pulirne i contatti, che erano sempre in pessime condizioni.
lucio7979 Inserita: 12 aprile 2022 Autore Segnala Inserita: 12 aprile 2022 Immagino siamo questi giusto?
Riccardo Ottaviucci Inserita: 12 aprile 2022 Segnala Inserita: 12 aprile 2022 esatto,attenzione a non romperli
lucio7979 Inserita: 12 aprile 2022 Autore Segnala Inserita: 12 aprile 2022 (modificato) 12 ore fa, j-man ha scritto: Io mi concentrerei sul commutatore Rec/Play citato da Riccardo, spruzzando dello spray disossidante al suo interno ed azionandolo parecchie volte. In alcuni casi mi é toccato smontarli dalla scheda PCB per pulirne i contatti, che erano sempre in pessime condizioni. I contatti li ho smontati e le bacchette le ho uscite dalla sede. Devo pulire soltanto le bacchette che ho sfilato o anche dentro? E se si dentro solo spruzzare o infilare qualcosa per pulire? Ho paura si pieghino le lamelle. Grazie. Modificato: 12 aprile 2022 da lucio7979
Riccardo Ottaviucci Inserita: 12 aprile 2022 Segnala Inserita: 12 aprile 2022 non serviva tirarle fuori,adesso devi stare molto attento a non deformare i contatti fissi interni,mannaggia,bastava spray contatti oleoso
lucio7979 Inserita: 12 aprile 2022 Autore Segnala Inserita: 12 aprile 2022 26 minuti fa, Riccardo Ottaviucci ha scritto: non serviva tirarle fuori,adesso devi stare molto attento a non deformare i contatti fissi interni,mannaggia,bastava spray contatti oleoso Mannaggia Riccardo, però sono riuscito a reintrodurre senza difficoltà. Ma la situazione è sempre la stessa. Un canale meglio ma non bene. L'altro distorto. In più mettendo al massimo gli alti alla fine della corsa si sente rumore di massa, che scompare se ruoto sempre il potenziometro degli alti. Che tragedia!
Riccardo Ottaviucci Inserita: 12 aprile 2022 Segnala Inserita: 12 aprile 2022 (modificato) che strumentazione hai? Ci vuole un generatore di BF,anche solo sinusoidale e un oscilloscopio per fare un'indagine esauriente ed esaustiva. Diversamente col tester puoi solo misurare differenze macroscopiche sulle tensioni e qualche misura statica di resistenza e capacità. verifica intanto queste tensioni sul PS poi tocca col dito il potenziometro del volume sul C26 e sul C126 dell'altro canale. Se il ronzio è diverso in ampiezza il problema è sul canale che ronza di meno. Controlla tutti gli elettrolitici di quel canale. Se puoi inverti i transistor di un canale con l'altro,o sostituiscili se li hai di quel canale per esperienza posso dirti che i finali al germanio si misurano male col tester. Modificato: 12 aprile 2022 da Riccardo Ottaviucci
lucio7979 Inserita: 15 aprile 2022 Autore Segnala Inserita: 15 aprile 2022 (modificato) Dunque le tensioni che mi hai detto di controllare sono tutte giuste tranne una. Tra il condensatore c303 e la resistenza r301 non ci sono 15 volt ma 45. Che vuol dire? Modificato: 15 aprile 2022 da lucio7979
Riccardo Ottaviucci Inserita: 16 aprile 2022 Segnala Inserita: 16 aprile 2022 sembrerebbe un duplicatore di tensione a diodi,quindi ci può stare
Messaggi consigliati
Crea un account o accedi per commentare
Devi essere un utente per poter lasciare un commento
Crea un account
Registrati per un nuovo account nella nostra comunità. è facile!
Registra un nuovo accountAccedi
Hai già un account? Accedi qui.
Accedi ora