Peper Inserita: 20 settembre 2022 Segnala Inserita: 20 settembre 2022 (modificato) 55 minuti fa, beonardo ha scritto: vedo che i C711A sono vecchi , se non li trovo cosa posso mettere? Equivalenti Però controlliamoli prima. Dopo smontata la scheda fai una foto sotto, così guardiamo le saldature. Modificato: 20 settembre 2022 da Peper
beonardo Inserita: 20 settembre 2022 Autore Segnala Inserita: 20 settembre 2022 5 ore fa, Peper ha scritto: Però controlliamoli prima. Dopo smontata la scheda fai una foto sotto, così guardiamo le saldature. Smontata scheda le gocce di saldatura che vedi poi le livellerò. ho fresato la traccia per verificare l'elettrolitico "La goccia piu sotto è una mia errata interpretazione di posizione che ho risaldato. L'elettrolitico con Hometro per continuità su X1 l'elettrolitico ritorna zero, dovrebbe essere buono in quanto l'ho confrontato con uno nuovo e mi da la stessa misura. Q2 con provadiodi Nero Base Rosso Emittore lettura 234 Nero Emittore Rosso Base ''' 249 Nero Collettore Rosso Base ,,, 002 Rosso collettore Nero Base ,,, 002 Nero collettore Rosso Emittore 233 Nero Emittore Rosso collettore 248 Q3 Nero Base Rosso Emittore lettura 235 Nero Emittore Rosso Base ''' 250 Nero Collettore Rosso Base ,,, 005 Rosso collettore Nero Base ,,, 005 Nero collettore Rosso Emittore 233 Nero Emittore Rosso collettore 249 Ecco le foto Grazie Ciao PS scusa per la fretta mi sono indirizzato solo sulla parte che ci interessava, questa sera fotografo tutta la scheda
Peper Inserita: 20 settembre 2022 Segnala Inserita: 20 settembre 2022 (modificato) 1 ora fa, beonardo ha scritto: ho fresato la traccia per verificare l'elettrolitico Perchè? sicuramente e' vecchio, per quel che costa mettine uno nuovo. Per i transistor, sembrano bruciati; ma non mi fido del tester . Hai detto di avere dei BC337; se sicuramente nuovo misuralo e posta i valori, cosi confrontiamo. Per ripristinare la pista usa un filo di rame nudo sottile tipo doppino telefonico. Modificato: 20 settembre 2022 da Peper
beonardo Inserita: 22 settembre 2022 Autore Segnala Inserita: 22 settembre 2022 Il 20/9/2022 alle 18:37 , Peper ha scritto: Hai detto di avere dei BC337; se sicuramente nuovo misuralo e posta i valori, cosi confrontiamo. Per ora ho sostituito l'eletrolitico, ho tolto i due transistor e li ho controllati con tester digitasle Siccome come noterai dal datasheet unico che ho trovato in rete mi si presentano due numerazioni dei pin li ho controllati nella posizione B C E come in verità questi sono Ho fatto uso di tester ANALOGICO Rilevo misure diverse delle precedenti che erano fatte con componente saldato al circuito. Posizione piedini B/C/E C 7111A Tester Analogico, scala X1 Rosso Base Nero Emittore 17 Rosso Emittore Nero Base Resistenza infinita Rosso Base Nero Collettore 15 Rosso Collettore Nero Base 15 Rosso Collettore Nero Emittore Resistenza infinita Rosso Emittore Nero Collettore Resistenza infinita Il BC 337 Presenta i medesimi valori Per il secondo C711A alla voce Rosso C nero B presenta esistenza infinita ne deduco che sia guasto. Facendo uso dei BC337 i cui piedini sono E B C dovrò saldari conla gambetta piegata Purtroppo vuoi nel dissaldarli che nel riattivare i forellini ostruiti dallo stagno la pista si è corrotta dovrò ripristinarla co filo sottile. PS: IL Transistor che avevo segnato per Q1 è Q4 Ciao Grazie
Peper Inserita: 23 settembre 2022 Segnala Inserita: 23 settembre 2022 (modificato) Ciao, 3 ore fa, beonardo ha scritto: C 7111A Tester Analogico, scala X1 Dai valori rilevati, quello anomalo e' Rosso Base Nero Emittore 17 Rosso Emittore Nero Base Resistenza infinita Rosso Base Nero Collettore 15 Rosso Collettore Nero Base 15 deve essere Resistenza infinita Rosso Collettore Nero Emittore Resistenza infinita Rosso Emittore Nero Collettore Resistenza infinita 3 ore fa, beonardo ha scritto: Il BC 337 Presenta i medesimi valori Dovrebbe essere come ho scritto sopra, nel dubbio sostituiscili con dei nuovi. 3 ore fa, beonardo ha scritto: Purtroppo vuoi nel dissaldarli che nel riattivare i forellini ostruiti dallo stagno la pista si è corrotta dovrò ripristinarla co filo sottile. Ecco perchè volevo evitare la fase "ad capocchiam", cioè dissalda e prova. Con tutte quelle misure che abbiamo fatto prima abbiamo ristretto al minimo i componenti da dissaldare per individuare quello guasto.. Modificato: 23 settembre 2022 da Peper
beonardo Inserita: 26 settembre 2022 Autore Segnala Inserita: 26 settembre 2022 Il 22/9/2022 alle 23:51 , beonardo ha scritto: Purtroppo vuoi nel dissaldarli che nel riattivare i forellini ostruiti dallo stagno la pista si è corrotta dovrò ripristinarla co filo sottile. Dopo diversi giorni mi faccio sentire sono andato a comperare i BC337 nel ritorno in maniche di camicia sotto l'acqua mi son beccato l'influena. La pista si è corrotta, inoltre c'è sia da una parte della scheda che dall'altra. Ora ti sottopongo a verifica una mia ricostruzione che mi ha fatto sorgere un dubbio sull'iterpretazione dei pin dei C711A ( se interpretando i pin visti da sotto come logica ECB per Q2 ho la B che va sul negativo. Rimando a tè la foto della ridisegnazione da mè fatta + altre due Ciao Grazie
beonardo Inserita: 26 settembre 2022 Autore Segnala Inserita: 26 settembre 2022 Il 23/9/2022 alle 03:22 , Peper ha scritto: Dovrebbe essere come ho scritto sopra, nel dubbio sostituiscili con dei nuovi. Ho scordato quest'altra dove si vede la traccia partire dalla R30 epassare davati al TR
Peper Inserita: 26 settembre 2022 Segnala Inserita: 26 settembre 2022 (modificato) 3 ore fa, beonardo ha scritto: mi son beccato l'influena Mi dispiace 3 ore fa, beonardo ha scritto: La pista si è corrotta Stai facendo un pasticcio, che saldatore usi? 3 ore fa, beonardo ha scritto: sorgere un dubbio sull'iterpretazione dei pin dei C711A ( se interpretando i pin visti da sotto come logica ECB per Q2 ho la B che va sul negativo. Sono perfettamente equivalenti anche nei pin e vanno orientati con la faccia piana verso il telaio metallico. 3 ore fa, beonardo ha scritto: Ho scordato quest'altra dove si vede la traccia partire dalla R30 epassare davati al TR esatto, e' la traccia che collega l'emettritore con la resistenza da 68 ohm; dovrebbe essere uguale per l'altro transistor. Per la ricostruzione delle piste che hai fatto ho qualche dubbio. Riesci a fare una foto con una lampada dal lato opposto in modo da vedere le piste in trasparenza? Modificato: 26 settembre 2022 da Peper
beonardo Inserita: 26 settembre 2022 Autore Segnala Inserita: 26 settembre 2022 27 minuti fa, Peper ha scritto: Per la ricostruzione delle piste che hai fatto ho qualche dubbio, devo studiare Il saldatore non non è il non plus ultra, ma c'è voluto molto calore perchè dove entra il pin c'è impresso un tondino fine traccia, sopra e sotto, a portare tutti e tre i pin alla temperatura dello stacco ho dovuto spostarmi da uno all'altro piu volte, tantè che per il Q3 che è quasi appoggiato al tealio ho dovuto tagliar la capocchia, ... la mano non è piu ferma, devi sapere le primavere sono quasi 86. Ora ho completato il disegno delle piste anche per il Q3. che posto è la figura con tutti e due iTR. Nel giral e rigirar la scheda mi sono accorto che la foto è deformata e alcuni punti non sono perfettamente in linea fra di loro. Grazie ciao Buona notte.
Peper Inserita: 27 settembre 2022 Segnala Inserita: 27 settembre 2022 (modificato) 1 ora fa, beonardo ha scritto: devi sapere le primavere sono quasi 86 Complimenti! 1 ora fa, beonardo ha scritto: Ora ho completato il disegno delle piste anche per il Q3. che posto è la figura con tutti e due iTR. Ok, adesso mi torna! 😃 L'unico punto che ancora non capisco e' quello che ho cerchiato deve essere isolato dalla pista che hai disegnato in rosso? Dall'altra parte e' collegato con qualcosa? Buonanotte! Modificato: 27 settembre 2022 da Peper
beonardo Inserita: 27 settembre 2022 Autore Segnala Inserita: 27 settembre 2022 10 ore fa, Peper ha scritto: deve essere isolato dalla pista che hai disegnato in rosso? Dall'altra parte e' collegato con qualcosa? Buonanotte! E' la pista diseganta in rosso che non si è spezzata ma si è sollevata. Il tondino bianco è quello del pin B che ho rivoltato, se guardi la figura rivoltandolo verso il foro la B va giusto a ricoprirla. Quello da tè cerchiato è parte della lettara B stampata sul circuito come quella vicino alla R31. Bene ora rifarò le piste con filo sottile farò la foto da mostrati se mi dai l'ok ci salderò i TR. Ciao Grazie!
Peper Inserita: 27 settembre 2022 Segnala Inserita: 27 settembre 2022 10 minuti fa, beonardo ha scritto: Il tondino bianco è quello del pin B che ho rivoltato, se guardi la figura rivoltandolo verso il foro la B va giusto a ricoprirla. Miiiiii.... stavo diventando scemo 🤣 Ok, allora va tutto bene, non mi serve più la foto. Puoi procedere.
Peper Inserita: 27 settembre 2022 Segnala Inserita: 27 settembre 2022 (modificato) Ci sono 2 "corpi estranei"..... non ho capito cosa sono, meglio rimuoverli Modificato: 27 settembre 2022 da Peper
beonardo Inserita: 28 settembre 2022 Autore Segnala Inserita: 28 settembre 2022 Il 27/9/2022 alle 13:35 , Peper ha scritto: Ci sono 2 "corpi estranei"..... non ho capito cosa sono, meglio rimuoverli Foto precedente all'ultima pulizia. Operazione sostituzione TR eseguita ho cercato di far del mio meglio, visto senza ingrandimento delle foto il lavoro non è poi tanto brutto. Non è colpa dell'operaio è il soggetto che è poco fotogenico. Onde evitare contatti ho lascito dove ho potuto il filo con il rivestimento. Commento indicativo: Foto scheda da sopra: Q2 ora BC 337 Base rivestita colore Arancio "sulla sinistra", Collettore Bianco, Emittore blu. Il filo bianco che parte dalla R 30 va all'Emittore da sopra la scheda. Q3 Filo base bianco " sulla sinistra" collettore ed emittore non ricoperti. Il filo bianco a destra sul bordo esterno della scheda vedi meglio nella foto scheda sotto. Il filo rosso dla E va alla R31 Ingrandendo si notano meglio dei fori che paiono liberi . Per i pin della base e dell'emittore ho fatto nuovi fori per avere piu spazio fra una saldatura e l'altra ad evitare il sovrapporsi con saldature viciniore. Domai darò una spazzolata con spazzola da bucato a togliere le briciole che le noto solo nella foto. Per curiosità e se eventualmente puo servire ho rilevato le misure sul Q4 senza dissaldarlo Con prova diodi Base rossa Collettore nero 647 Collettore Rosso Base nero niente Base rossa Emittore nero 647 Emittore Rosso Base nero niente Collettore rosso Emittore Nero 547 Emittore Rosso Collettore Nero 547 Il condensatore vicino al Q4 l'avevo già sostituito. Che faccio rimonto ho si possono rilevare altre misure? Ciao grazie Buiona notte!
Peper Inserita: 28 settembre 2022 Segnala Inserita: 28 settembre 2022 2 ore fa, beonardo ha scritto: Collettore rosso Emittore Nero 547 Emittore Rosso Collettore Nero 547 Sono in dubbio questi due valori. Ma forse e' il circuito intorno che falsa i valori. C'e' una resistenza da 47 Kohm che si collega al pin n.5 del toroide?
beonardo Inserita: 29 settembre 2022 Autore Segnala Inserita: 29 settembre 2022 15 ore fa, Peper ha scritto: C'e' una resistenza da 47 Kohm che si collega al pin n.5 del toroide? La risposta è si .Ho tracciato questo percorso, poi la testa è andata in confusione, ma le traccie sin li sono giuste,se ti puo servire vado avanti Ciao grazie
Peper Inserita: 29 settembre 2022 Segnala Inserita: 29 settembre 2022 47 minuti fa, beonardo ha scritto: .Ho tracciato questo percorso Non e' giusto questo circuito. Comunque, fai una cosa: taglia in cima il terminale della resistenza da 47 Kohm dove c'e' la piegatura e lasciala così. Rimonti tutto e metti in registrazione collegando stabilmente la sonda sul connettore dei fili giallo e nero . Fai toccare per un attimo il terminale tagliato della resistenza e verifichi se parte l'oscillazione. Se funziona risaldi il terminale tagliato. Se non parte tocca rivedere il circuito.
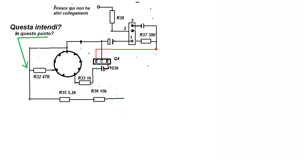
beonardo Inserita: 30 settembre 2022 Autore Segnala Inserita: 30 settembre 2022 17 ore fa, Peper ha scritto: Comunque, fai una cosa: taglia in cima il terminale della resistenza da 47 Kohm dove L'ho rivisto la 47K è la R32? vedi disegno allegato Ciao grazie
Peper Inserita: 30 settembre 2022 Segnala Inserita: 30 settembre 2022 (modificato) 1 ora fa, beonardo ha scritto: L'ho rivisto la 47K è la R32? vedi disegno allegato Ciao grazie Ciao. Si sicuramente, E' collegata tra il pin 2 e il pin 5 del toroide. Serve a polarizzare i due transistor. Hai capito come tagliare il terminale della resistenza? Modificato: 30 settembre 2022 da Peper
beonardo Inserita: 30 settembre 2022 Autore Segnala Inserita: 30 settembre 2022 22 ore fa, Peper ha scritto: Rimonti tutto e metti in registrazione collegando stabilmente la sonda sul connettore dei fili giallo e nero Le mie risposte(domande) sono nell'immagine. ciao grazie
Peper Inserita: 30 settembre 2022 Segnala Inserita: 30 settembre 2022 (modificato) Ok perfetto. La sonda la metti come hai sempre fatto, filo giallo e nero. Quella resistenza tagliata ci serve come contatto momentaneo per evitare che si ribrucino i transistor.. con il dito accosti i capi per un attimo e vedi se la sonda vede il segnale. se va bene risaldi il terminale senza dover di nuovo smontare tutto. Sono stato chiaro? Modificato: 30 settembre 2022 da Peper
beonardo Inserita: 30 settembre 2022 Autore Segnala Inserita: 30 settembre 2022 4 ore fa, Peper ha scritto: Sono stato chiaro? Ok domani ci provo Grazie ciao
beonardo Inserita: 1 ottobre 2022 Autore Segnala Inserita: 1 ottobre 2022 Il 30/9/2022 alle 17:29 , Peper ha scritto: Ok perfetto. La sonda la metti come hai sempre fatto, filo giallo e nero. Ci ho provato senza successo, qui sotto ti descrivo i mie movimenti, sperando di aver sbagliato. Ciao grazie
Peper Inserita: 1 ottobre 2022 Segnala Inserita: 1 ottobre 2022 (modificato) Scusa, non ho capito "ho inserito nell'ampli la spina della sonda..." a che pro? La sonda da un lato dovrebbe prelevare l'oscillazione sul filo giallo, all'uscita della sonda deve essere collegato al voltmetro. "ma senza riscontri in altoparlante" Il riscontro lo devi vedere sul voltmetro collegato alla sonda. "Da un lato 3.9 e l'altro 4,1" 4,1 volt sono giusti, 3,9 no! ci deve essere un errore sulla ricostruzione del circuito. Modificato: 1 ottobre 2022 da Peper
beonardo Inserita: 2 ottobre 2022 Autore Segnala Inserita: 2 ottobre 2022 12 ore fa, Peper ha scritto: Scusa, non ho capito "ho inserito nell'ampli la spina della sonda..." Scelgo questo metodo di spiegazione per limitare eventuali incomprensioni 12 ore fa, Peper ha scritto: La sonda da un lato dovrebbe prelevare l'oscillazione sul filo giallo, all'uscita della sonda deve essere collegato al voltmetro. Scusa io mi aspettavo di trovare in altoparlante il segnale che avevo immesso. E sul voltmetro dovrei misurare ? Le sonde le ho usate sempre cosi nella ricerca gusti. Scusa la mia ignoranza . Tutto da riprovare. Ti farò sapere questa sera. Ciao scusa e grazie Intanto che ci siamo
Messaggi consigliati
Crea un account o accedi per commentare
Devi essere un utente per poter lasciare un commento
Crea un account
Registrati per un nuovo account nella nostra comunità. è facile!
Registra un nuovo accountAccedi
Hai già un account? Accedi qui.
Accedi ora